做公众号里的《纽约客》
戳蓝字一键关注 渡十娘
转发也是一种肯定
文字|Sunny
编辑|渡十娘
如果你走在街上,对着一个天真烂漫的孩子问这样的话时,你能想象一下后果么?小朋友恐怕一脸懵逼,而他们的家长则百分百会给你一个耳光:你才自杀呢!
而这样的事情,竟然发生在魔都这个思想最前卫资讯也最发达的地方,我只能说,这一次:戏过了。
我们先来看看这份问卷都问了些啥吧?
我想即使是成年人,我们如果突然被问及这些问题时,恐怕也会感觉非常不舒服。那为啥突然要让十岁左右的孩子来做这些题目呢?原来是这样的——
不过这些问题倒不是哪个老师凭空拍脑袋想出来的,而是出于鼎鼎大名的Beck自杀意念量表。问卷满屏讨论近期和以往的自杀念头,反复强化想不想死、想怎么死、什么时候想死、还有什么阻止你死、遗书写没写、有没有瞒着别人死……但如果你稍微留意一下,就会了解到,在国外权威的线上心理学字典对“Beck自杀意念量表”的定义是:”The Beck Scale for Suicide Ideation (BSS) is a 21-item screening test recommended for patients who are at risk of committing suicide.” 可以想见,Beck问卷的目标人群为有自杀⻛险的病人,而今天竟然被用到了四五年级的普通学生身上。作为一个曾经在上海权威心理学培训服务机构任职四年的人,不得不说,我非常震惊,更何况亲身经历的家长们了:
国人对心理学的热衷,其实不是一天两天的事情了。而且确实也是紧跟潮流非常与时俱进的。我当时之所以跨界进入这家心理学机构,目标就是融资上市。但心理学的故事其实不太好讲,我们兜兜转转始终也只是处在一种“领先三步成先烈”的状态。
虽然上市的目标尚未达成,但我也在曾经的工作中对这个行业有了一定的了解:
首先,国人需要心理学,更需要专业的心理学从业人员。大概是因为电视节目的带动吧,乐嘉、张怡筠、吴迪……他们一个个粉墨登场,普及了心理学的知识,当然也增加了心理学的趣味性。这无疑是好的,但不好的地方是,他们在电视上表现的,并不是一个心理咨询师的常态,而是一个有心理学背景的人的综艺状态。这种状态有时候他们自己也未必能接受得了,因为前后说了那么多话,导演一剪刀你就成观众看到的那样了。有时候甚至难免断章取义,但为了节目的效果你又找谁说理去?所以请心理学专业人员上电视普及心理学是好的,但如果你看看电视就觉得自己已经懂心理学了,那是幼稚的。
其次,心理学成为常态需要更多群众基础。很多年轻人想做一个伟大的心理学家,这固然是好的。但恐怕很多人不知道,要成为一个伟大的心理学家是需要有“实力”的。首先当然是天赋!真的在行业里浸润久了,我自然知道不是所有人都适合做心理咨询师的。或者说绝大多数人其实做不了。心理医生(心理咨询师是没有处方权的准心理医生,他们面对的是程度比较轻的各种普通心理问题)比普通医生更难。或者说Ta有点像做传染病医生,别的医生看癌症不会自己就得癌症;但心理医生看病看久了自己也可能感染心理疾病。所以一般的人风险极大。再则就是钱。很多人觉得咨询师赚钱快啊,国内好的咨询师都上千/小时了。甚至跟发达国家接轨,200-300美金一小时。钱那么好赚,而门槛又那么低(以前只要考个证书就OK了,现在总算要专业学位以后才能考证书了),自然大家蜂拥而至。但其实除了那些混饭吃的人,真正要成为一个合格的(更不要说出色了)心理咨询师,不仅需要大量的案例学习/实践,更需要一步一步投资去学习各种相关课程。没有一定的扎实的理论基础,是很难在这个行业里靠天赋和聪明行走的。更可能害死人的。所以没有上百万的投入,普通人很难成为一个优秀的心理咨询师。再加上后期的自我成长,而这一点,则是最难的。可以说,如果家里没矿,或者自身特别热爱,成为专业心理咨询师的路还是很难走的。
所以,一方面是嗷嗷待哺的市场,另一方面则是无以为继的人才输出,中国心理学行业的尴尬是可见一斑的。虽然很多企业象征性买了EAP(Employee Assistanee Program,员工辅助计划),但在我们这一头,使用率却非常低。我们提供服务的单位都是大型国企,但当我们做好了上百人服务的call center来准备应对时,却发现电话铃迟迟不响:大部分的人根本不知道自己企业还有这样的福利,有些人虽然知道却不了解该怎么打电话,有些人害怕自己的隐私因此被暴露:比如你今天跟咨询师说某个领导不好,明天你办公桌下的小鞋就准备好了……所以普及的工作常常成为我们服务的重点。只有连续做了两三年甚至更长时间的客户才会慢慢了解并使用这项服务。
中小学对心理学的关注当然也不是一天两天。我们也曾经为一对儿子自杀的父母建立了“小土心理咨询热线”:这对伟大的父母有个十来岁聪明伶俐自尊心又极强的儿子。因为早恋被老师要求在全班面前做检讨。孩子最后走到离家不远的大楼里,给女孩发了最后一条短信:你到底爱不爱我?女孩没有回。不知道是害怕还是没看到,总之,她没有回,他以为她不爱他。于是纵身一跃,以此证明自己年轻的爱不容玷污。
后来我们跟着这对父母给孩子的学校设立了心理咨询专线(后来经他们推广也给了很多其他学校的孩子们),同时也做了一些危机干预。如果孩子还活着,今年也该大学毕业了。每次看到报道上写孩子自杀,我都会想起小土,这个我从未谋面却内心为之震撼的小小男子汉。只是孩子,你不知道,生命于人只有一次。我们之所以要活下去,是因为我们来到这个世界的根本是为了跟自己和解。如果连生命都没有了,哪里还有和解的机会?
写到这里,我忍不住还是想说说这些量表。在肯定对学生心理重视的前提下,作为曾经的行业中人,我也希望教育部门能够多听听专业意见。其实昨天我第一个看到这条消息的,是吴迪的朋友圈。她是作为曾经的家长发出的感叹。但作为一个资深的心理学人士,她显然对此不以为然的。而她在微博上的这条信息竟然达到了294万的阅读量。
然后今天我又看到家长群的截屏群聊,很有名的心理学家张怡筠也在里面。当大家咨询她使用这些量表是否妥当时,她也只是回答了这是根据教育门规定做的测评。却对量表的使用妥当与否三缄其口。想象如果毫无问题,作为专业人士她是不是应该第一时间安抚大家的心情?但她没有,可见,她也很为难。
这样的问题到底该不该出现在大规模的学生测评中?我怕自己的专业度不够,特意咨询了心理学专家,她的回答是:这是诊断类量表,只有医院有这个权利用类似量表。而且这个量表如果给人用,不仅在医院治疗部门,而且必须年满16周岁以上。她强调说,这也不仅仅是我的个人观点,而是业内通识。
最后,这位专业人士表示其强烈的愤慨:教育局布置这样的问卷之人,脑子也好,专业也好,都是犯了极大错误的。搬砖也要懂得合理优化!
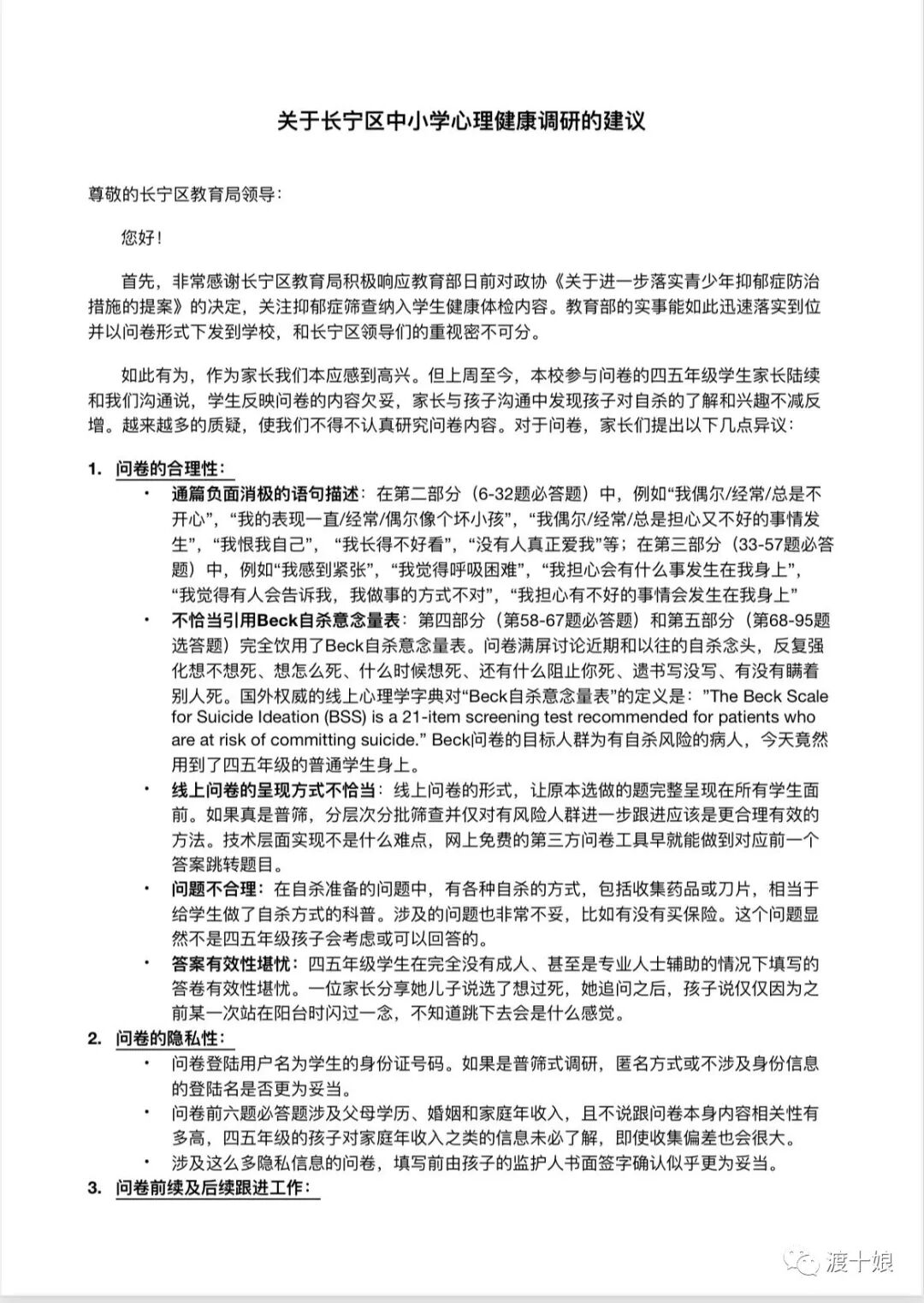
而与之相比较的,则是魔都家长们的高水平:他们不仅第一时间意识到了问题的严重性,而且有理有据来应对事情的发展。要知道,魔都一流的包玉刚学校,家长们可都是见过世面的。于是他们拟了这样一封信:
那么,真正的心理测评应该是如何的呢?比如我们的EAP也常常去企业筛查自杀。但我们绝对不会随便生搬硬套一个量表来走过场。而且绝对不能白纸黑字写上:抑郁筛查。一旦让被测试者有抵触情绪,你的测试也就白白的了。所以我们一般会说“幸福指数量表”。而在这些量表中,有相当一部分问题是无意义的。目的就是为了让你放松,在不经意中让专业人员了解。即使量表测出来分数在警戒线,我们还要做测谎,因为也有些人是故意的。而对于再三排查依然可能有抑郁甚至自杀倾向的,就要润物细无声地去做干预。而不是硬生生给张诊断书:你得抑郁症了,要来治疗(到这个程度的时候就去600号挂号吧,咨询师是帮不了你了)。最最重要的是,这些测评都是匿名的(孩子们的测试竟然是实名制?!),即使最后专业机构通过排查找到了当事人,只要不是严重的抑郁症和自杀倾向,也都是采取保密的情况下做一些心理干预。
所以孩子是我们的未来,在做任何一个决定之前,都请再三咨询专业人士,尤其是关于生死的。要敬畏专业,更要敬畏生命。
附:心理学家唐映红文
你是我的阅读者 我做你的渡十娘
昨日更新:
热文链接:
热门栏目:
读完请点"在看"让更多人看到
图片 I 网络
整理 I 编辑 I 渡十娘
清单内容来自 I 十三不靠
版权归原作者 I 如有侵权 I 请联系删除
Send to Author