暑假已经结束,想必大家都在为新学期做准备。上个学期,“梅语文”为大家分享了许多免费优质的教学资源,广受好评,刷了大家朋友圈的屏。
同样,这个新学期,梅语文和梅学堂团队的老师熬夜加班,历时一个月时间花了大功夫为大家定制了一份开学大礼:2021秋季1-6年级上册全科课件教案等教学资源包。涵盖最新统(部)编版语文、七大版本数学、统(部)编版道德与法治、多版本英语、科学、美术、音乐、体育等8大科目。
这份资料很赞,全部免费!
推荐指数:★★★★★
全网独家整理!
人手一份,领到轻松一学期!
(领取方式请拉到文末)
(人教/苏教/北师大/冀教/西师/青岛/北京课改)
(资料内容较多,仅展示部分)
八大科目资料,免费获取后即可使用
精品课件(多套)
英语(13大版本多套)
道德与法治
因篇幅有限,还有几门学科的课件暂不展示
下拉至文末可领取全部资源包
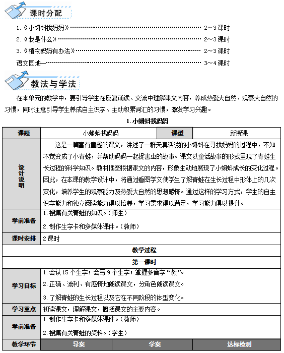
配套教案(多套)
▼
▼
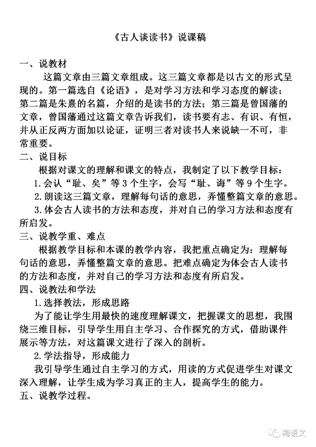
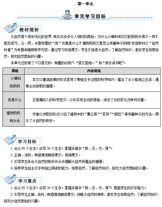
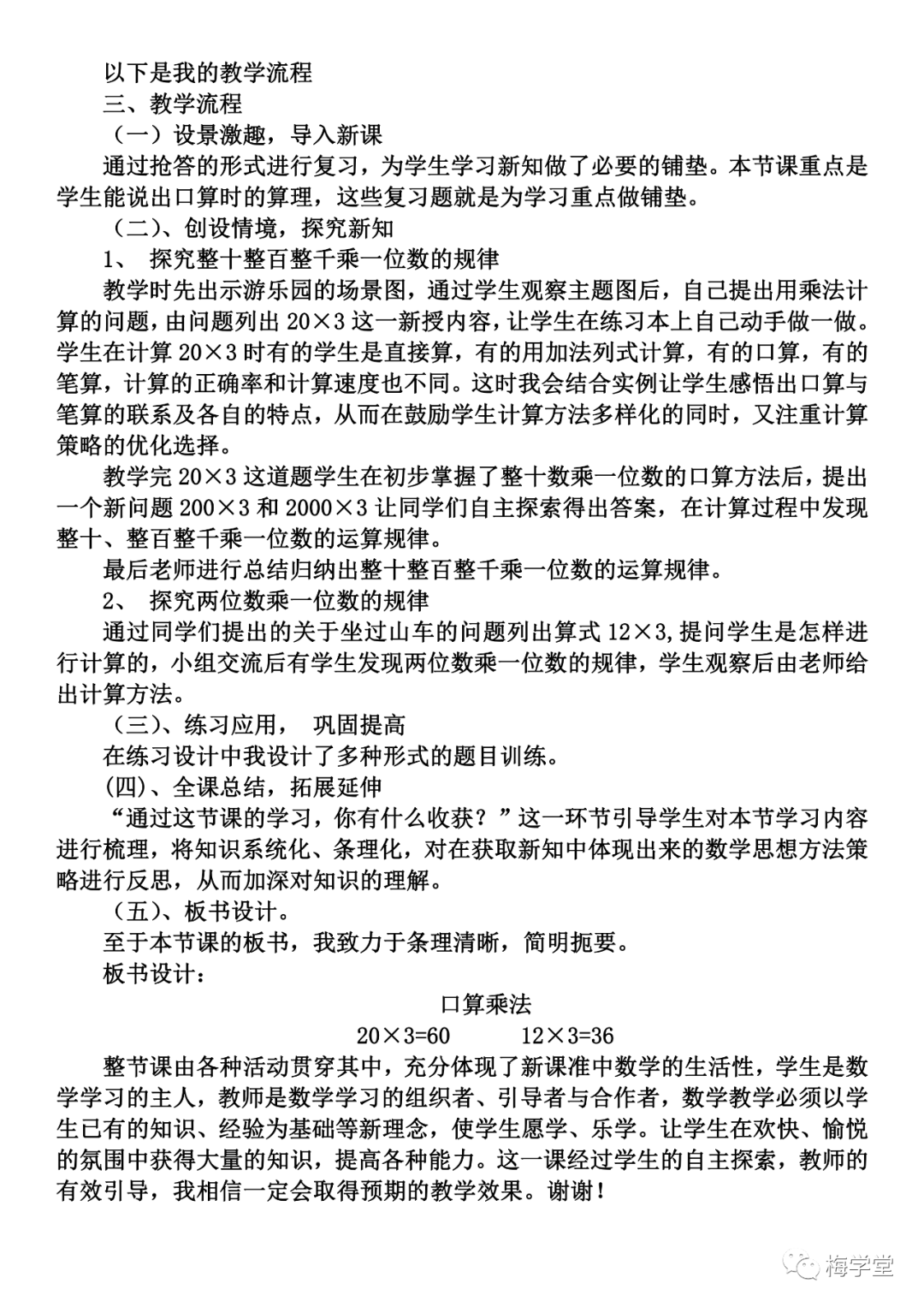
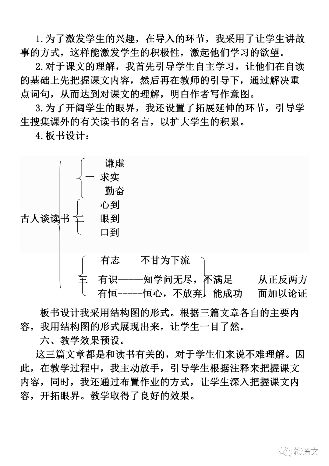
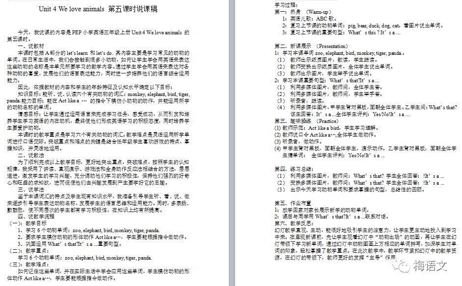
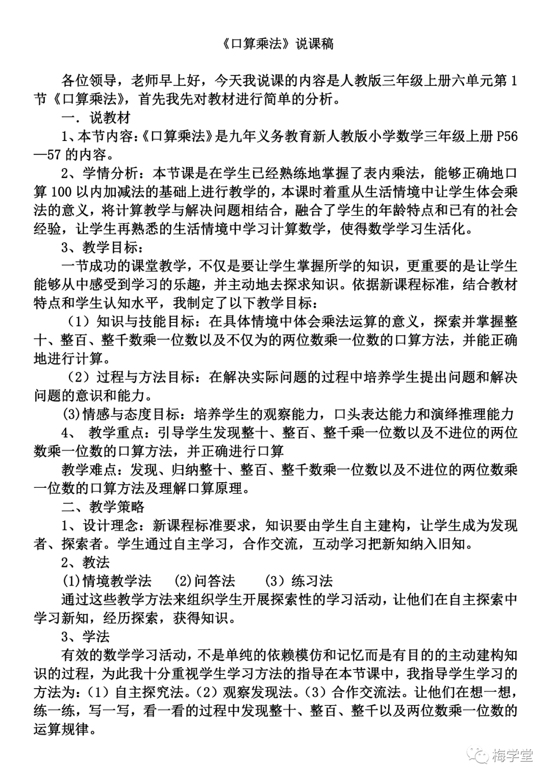
优质说课稿
▼
微课视频
▼
教师工作资源包展示
▼
因篇幅有限,仅展示部分截图
此份资料非常齐全
建议每位老师和家长都领取一份
▼
素材整理于网络,版权为原作者所有
公益分享,助力教师成长和学生学习
综合整理和编辑:梅语文、梅学堂
点击左下方【阅读原文】
关注后发送消息“上册小学全科”
(回复关键词一个字都不要错哦)