核酸检测报告及申报材料具体要求,以及本通知未提及情形,请点击《驻印尼使馆关于赴华人员申领健康码要求的通知(6月版)》


近期中印尼间航班持续增加,为提升赴华健康码审核服务质量与效率,保障旅客健康和航行安全,现就申领健康码上传材料要求明确如下:

无感染史人员提供3份材料

一、48小时内核酸阴性报告1份

二、24小时内核酸阴性报告1份

(以上检测需使用不同试剂)

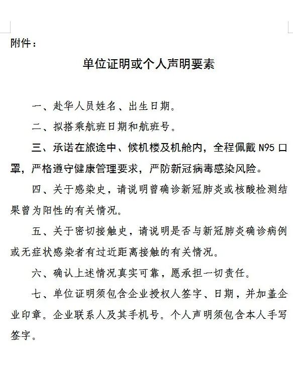
三、单位证明或个人声明


有感染史人员提供5份材料

一、痊愈流程材料:核酸转阴后间隔24小时以上的核酸检测阴性报告共2份。

(确认登机双核酸检测前已经痊愈满14天或以上,自痊愈至登机时长至少为14+2共16天)

二、48小时内核酸阴性报告1份

三、24小时内核酸阴性报告1份

(以上检测需使用不同试剂)

四、单位证明或个人声明1份

注意事项:

单位证明和个人声明要求要素详见下图。企业人员提供单位证明,非企业人员提供个人声明,并承诺全程遵守疫情防控规定。

从近期自印尼输入中国病例倒查情况看,主要为短期出差人员,抵达中国后2至4天内确诊,航行途中感染可能性较高。

中国驻印尼使馆再次提醒广大赴华乘客,严格遵守健康管理要求,提高疫情防控意识,在候机期间切勿放松警惕,保持全程佩戴N95口罩,不在候机楼内用餐、饮水或吸烟根据航司安排在指定区域候机,严格保持间距且远离密集人群。登机后,在机舱内减少走动,避免机上交叉感染。


END