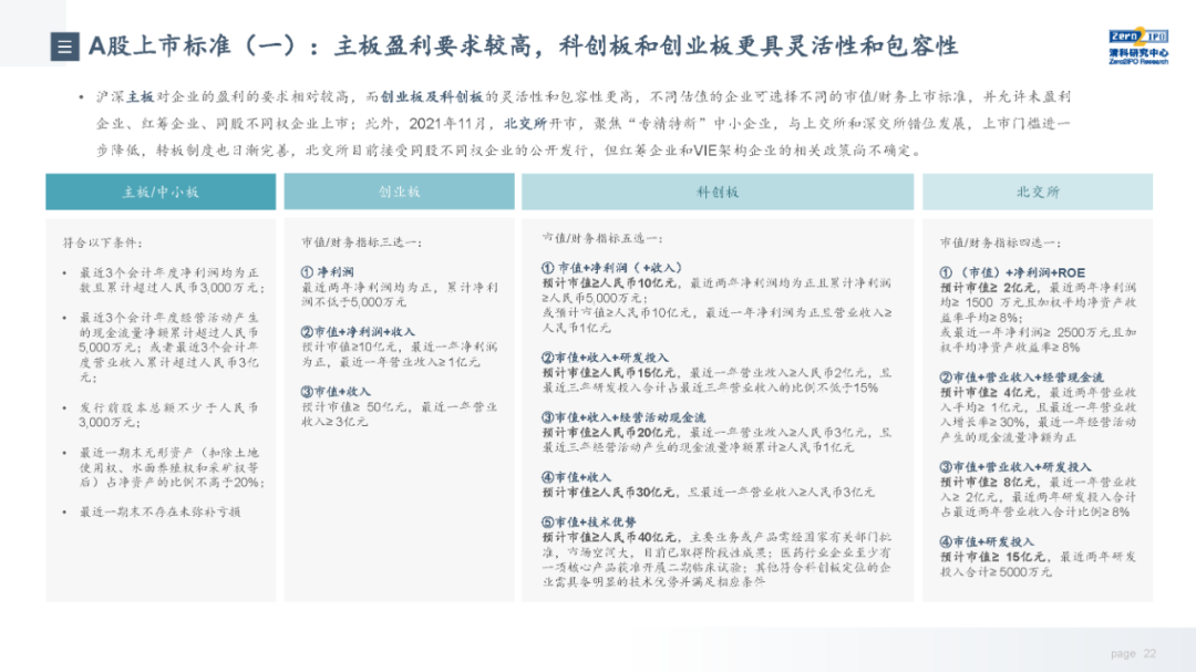
清科创业(01945.HK)旗下清科研究中心重磅发布《2022年中国股权投资市场项目退出收益研究报告》,深度探析中国股权投资市场项目退出的最新政策和经济环境、收益指标走势、退出策略以及发展趋势。数据显示,2021年,中国股权投资市场整体表现强劲,项目退出活跃度也再攀高峰,全年案例数共4,532笔,同比上升18.0%;其中,被投企业IPO占比接近七成,案例数同比上升27.3%,主要受益于国内注册制改革成效突出,A股多层次资本市场为股权投资机构项目退出提供了通畅、良好的渠道。在IPO常态化背景下,2021年通过并购和借壳退出的事件明显减少,案例数同比分别下跌37.3%和91.2%;同时,股转相对活跃,案例数同比上升26.2%,机构退出策略有所调整。
退出收益方面,市场整体退出收益缓慢上行,近4年被投企业IPO的收益水平高于市场整体,但优势正在逐步收窄。从不同机构类型来看,VC和PE机构与市场整体基本趋同,而早期投资机构近两年收益有所下降。从行业来看,各个行业的收益情况受其所处发展阶段、发展规律影响,因此不同行业在不同年份的退出收益差别较大,本报告选取目前股权投资市场较为关注的6个行业,分析其近十年的退出总量和收益走势。
当前,随着注册制全面推进,IPO渠道退出日益活跃,叠加股权投资基金份额转让、实物分配股票等创新试点,股权投资基金退出方式更加多元化;但另一方面,退出市场仍面临一系列问题,如投退比例失衡、二级市场波动导致VC/PE机构退出承压、交易机制不完善、缺乏优质中介机构等,同时,多数机构还缺乏主动退出管理意识或退出管理效果不佳;因此,搭建有效的退出管理体系和制定合理的退出策略显得尤为重要。未来,机构和被投企业的数字化水平、税务政策、ESG考量等诸多因素都将共同影响中国股权投资行业退出市场的发展。
更多精彩内容,请点击阅读原文下载完整版报告。
版权声明
更多推荐
关于我们
点击阅读原文,查看完整报告。