粉丝福利:小编会从今天留言中抽选幸运小伙伴赠送现金红包,感谢大家一直以来的支持!文末见喽!
前些日子,吉利和魅族多次登上微博热搜排行榜。
曾经的“安卓机皇”引发了热议,据传是魅族被吉利考虑收购的事情。
尘埃落定,魅族x吉利终于官宣了。
话说,现在的厂商十有八九都开始玩起了「跨界」。
手机厂商纷纷宣布造车,从华为、苹果到小米、OPPO,掀起了一股跨界造车热潮。
手机厂商进军汽车界,汽车厂商“反向”进军手机业,例如吉利。
虽说有不同之处,但最终的战略目标还是打造人、手机与汽车之间紧密而封闭的生态圈。
实际上,吉利造手机的决心还是挺大的。
早在去年 9 月 28 日,吉利正式宣布要投入 100 亿元,专攻高端手机市场。
对于造手机,李书福曾表示:「手机业务对整个吉利汽车工业来讲,意义非常深远。手机更好地发展就能带来车机更好地发展,车机更好地发展就能推进智能座舱水平不断提升,从而能够帮助智能电动汽车竞争力不断提高。」
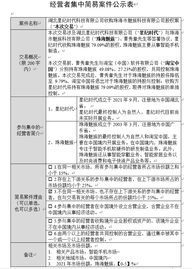
据 36 氪等媒体报道,6 月 13 日下午,国家市场监督管理总局发布湖北星纪时代科技有限公司(下称“星纪时代”)收购珠海市魅族科技有限公司(下称“魅族科技”)股权案案件公示:
目前已经处于反垄断公示阶段。
根据国家市场监督管理总局公布的信息,星纪时代已与魅族科技以及涉及交易的股东签署协议,星纪时代拟收购珠海魅族 79.09% 的股权。
大家对星际时代可能相对陌生,小酸浅浅来介绍一下。
其股东包括吉利集团(宁波)有限公司,宁波铂马企业管理合伙企业(有限合伙)、海宁万鑫科技合伙企业(有限合伙)、武汉经开星纪投资基金合伙企业(有限合伙),以及三名自然人股东沈子瑜、李书福和苏静。
星纪时代疑似实控人为李书福,持股比例为 57.8452%。
对此,魅族回应:
近期,由李书福先生领衔投资的星纪时代已和魅族科技就战略投资事宜签署协议,本次交易尚需履行相关监管机构的审批手续,交易细节还在协商中。
消息一出,网友连宣传语都想好了:
「买魅族图个吉利。」
魅族起源于 2003 年,以 MP3 起家。
2009 年,魅族推出第一款智能手机 M8。
虽然魅族 M8 比苹果初代 iPhone 小两岁,但在当时的中国已然是先驱。
从对标苹果到珠海小厂,魅族的身上演绎了太多故事。
对于魅族而言,在手机界很难在挤入第一梯队,越拖越难,被收购也许是个不错的选择。
对于吉利而言,提升自己的汽车的智能化,也是很有必要的。
希望这次收购可以实现双赢。
对此,你有什么看法呢?
- END -
文 章 精 选 1、微软:杀死那个曾经全球第一的浏览器 2、又一个腾讯良心软件“危”,老网民唏嘘 3、这几个工具网站实在良心,不看真的亏大了! 4、内存满了,会发生什么? 5、办公室看VR黄片,微软「HoloLens之父」辞职!云总裁:元宇宙不能黄 6、这些Chrome插件简直封神,不看就亏大了! 7、为发泄对上司不满,百度95后程序员删库被判9个月 8、几个小众却功能强大的网站,真心好用,建议收藏!
更多精彩等待你的发现 点分享 点点赞 点在看