最近,我们收到不少朋友反馈:我买的百万医疗险要停售了,该怎么办?
医疗险一旦停售,第二年没办法继续买,就很麻烦。
好好的医疗险,怎么就停售了?保险公司说不卖就不卖,我们的保障怎么办?
这里先给大家吃一颗定心丸:这一波停售潮,其实是监管的要求,目的是为了维护大家的利益。
今天,我们再把事件的来龙去脉给大家详细梳理一下,主要内容如下:
百万医疗险,为什么批量停售?
百万医疗险的续保条款,有几种?
我买的产品停售了,该怎么办?
自百万医疗险诞生后,江湖上就存在一个传闻:xx 家的百万医疗险,可以保证续保到 99 岁。
但事实是,这些医疗险都只保 1 年,有些保险业务员却把它宣传成保终身的产品……
为了避免大家被误导,银保监会对各家保险公司做了统一要求,发布了《健康保险管理办法》,其中明确规定了:
短期健康保险 是指保险期间为一年以及一年以下,且不含有保证续保条款的健康保险。
今年初,银保监会 对短期健康险的续保、定价、销售等又做了明确要求,补充发布了《关于规范短期健康保险业务有关问题的通知》(以下简称 “通知”)。
不符合通知要求的短期健康险,要在 5 月 1 日前停售,并且要在停售前 30 天公开通知。关于这份《通知》的详细解读,可以点击这里了解 >>>
而我们平常接触最多的短期健康险,就是保 1 年的百万医疗险。其中,最容易把人绕晕的就是 续保。
下面我们就来给大家详细分析下:百万医疗险的续保规定,哪种是符合《通知》要求的?
从保障期来看,百万医疗险分为两种:一年期和长期。
为了能真正帮到大家,我们也来给大家对比一下,看看 不符合要求的续保条件,长什么样?
先来看看一年期医疗险的续保条件:
1、一年期医疗险,哪种续保条件好?
我们通过两款产品对照看看:
直接说结论:
不符合要求的短期医疗险,没有写明 “不保证续保”,或是带了 “自动办理续保” 这种词,让大家误以为买了就可以一直续保。
而好的续保条件,需要包含以下几点:
必须写明 “不保证续保”。
必须写明 保障期间为 1 年。
必须写明 保险期满时需重新投保。
另外,在条款中也不能使用模糊字词,例如 “自动续保”、“承诺续保”、“终身限额” 等字样。
如果你想看看自己买的一年期医疗险,续保条件是否符合《通知》要求,我们有写过详细的判断方法,感兴趣可以点击这里了解 >>>
除了保 1 年的医疗险外,也有朋友关心,长期医疗险会受影响吗?这里也明确告诉大家,长期医疗险不受这次《通知》的影响。
下面,我们也一并看看,长期医疗险的续保条件是怎样的?
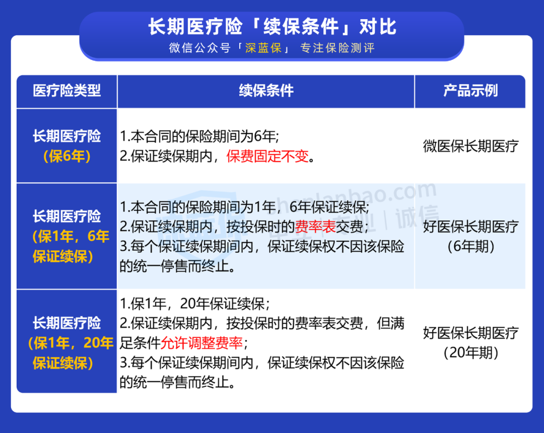
2、长期医疗险,续保条件有几种?
我们选择了三款有代表性的产品:
它们的共同点是:在保证续保期间内,即使产品停售,也不影响续保。
区别只在于保费调整的规定不同:
保 6 年的微医保:这 6 年内,每年保费都是一样的;
6 年期的好医保:每年都 按投保时的费率表 来交费;
20 年期的好医保:每年也是 按投保时的费率表 来交费,不过在满足条件时允许调整费率。
这几款产品的续保规定确实有些差异,但对我们来说,影响并不大,只要在保证续保期间内,都可以一直续保。
如果你希望有更稳定的保障,可以考虑保 20 年期的医疗险,比如保 20 年的好医保(点击了解)。
自 4 月份起,各家公司陆续发出 “产品停售” 的公告:
自己买的产品要停售了,该怎么办呢?这里我们要分为两种情况来看:
1、已经收到停售通知,该怎么处理?
当产品停售,保险公司的处理方式一般有这两种:
提供转保服务:这种方式就是比较好的,比如保险公司提供新产品,让你 免健康告知、免等待期直接续保,至少保障不会中断,但也要看保险公司具体的政策。
给出转保建议:保险公司会告诉你可以买哪些产品,不过要重新通过健康告知和等待期。如果身体变差了,可能就买不了。
不管是哪一种方式,我们都建议大家着重关注新产品的保障、续保条款。
如果新产品的整体保障一般,而你的 身体条件还不错,可以考虑另外选一款保障更好的产品(点击了解)。
2、买的产品不符合要求,但没收到停售通知
也有朋友反馈,自己买的百万医疗险也不符合要求,但至今未收到停售通知。
像 好医保住院医疗(保 1 年)、微医保 2020,这两款产品确实有不符合要求的地方,比如说,投保页面有 “自动续保” 的描述。
不过,根据银保监会的规定,只要保险公司在 5 月 1 日前调整好,符合最新的要求,那就可以继续销售。
至于保险公司是否会调整,就让我们拭目以待吧。
这次百万医疗险停售,部分朋友就会关心:有能保一辈子的医疗险吗?买了一年期的医疗险,要不要换?
下面我们来给大家解答下:
1、有能保一辈子的医疗险吗?
目前,能终身续保的只有防癌医疗险,比如 微医保终身癌症医疗险,而百万医疗险最长能保 20 年(点击了解)。
防癌医疗险只保癌症,保障没那么全面,更适合身体条件一般或年龄偏大的朋友考虑。
我们建议大家优先考虑百万医疗,不限病种报销,保障更全面。
如果确实担心产品停售,而且一家人的保险都配齐了,还有充足的预算,也可以考虑买一份保终身的防癌医疗险,作为保底的保障。
2、买了一年期医疗险,要换成长期的吗?
要看具体情况:
如果身体健康:可以考虑换成 6 年期或 20 年期的,保障更稳定。在保证续保期内,都一直有保障。
如果身体条件一般:可能没法通过健康告知,就不建议换了。
保险行业的每一次变革,都是一次小小的进步。
不管是旧版重疾下架、还是不符合要求的百万医疗险停售,大家都不必过于紧张,这都是为了让它们以更好的面貌重新出现。
希望保险市场能够越来越规范,少一些销售误导,大家都能明明白白买到合适的保险。
如果今天的分享对你有用,就在文章底部点个 “在看” 吧,也欢迎转发给有需要的亲朋好友。
有任何问题,欢迎留言 :)
限时特惠