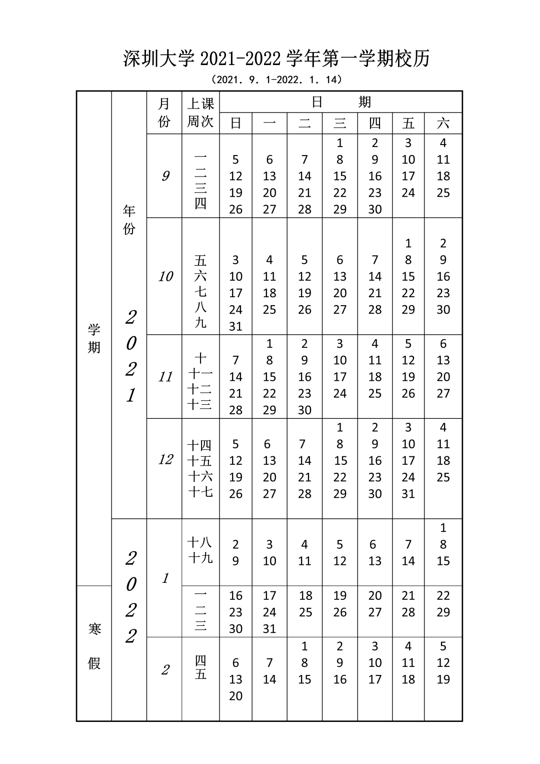
今天,深大公文通正式公布了深大2021-2022学年第一学期的校历。新学期开学报到、期末考试、寒假时间,基本上都确定了!
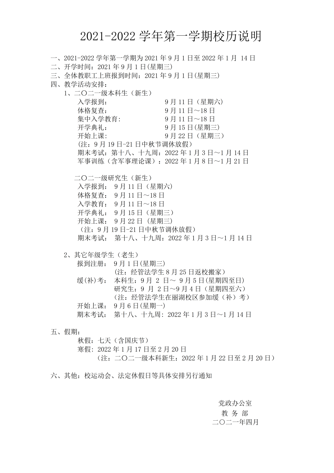
2021-2022学年第一学期校历说明
一、2021-2022学年第一学期为2021年9月1日至2022年1月14日
二、开学时间:2021年9月1日(星期三)
三、全体教职工上班报到时间:2021年9月1日(星期三)
四、教学活动安排:
1、二〇二一级本科生(新生)
入学报到:9月11日(星期六)
体格复查:9月11日~18日
集中入学教育: 9月11日~18日
开学典礼:9月15日(星期三)
开始上课:9月22日(星期三)
(注:9月19日-21日中秋节调休放假)
期末考试:第十八、十九周:2022年1月3日~1月14日
军事训练(含军事理论课):2022年1月8日~1月21日
二〇二一级研究生(新生)
入学报到:9月11日(星期六)
体格复查:9月11日~18日
入学教育:9月11日~18日
开学典礼:9月15日(星期三)
开始上课:9月22日 (星期三)
(注:9月19日-21日中秋节调休放假)
期末考试:第十八、十九周:2022年1月3日~1月14日
2、其它年级学生(老生)
报到注册:9月1日(星期三)
(注:经管法学生8月25日返校搬家)
缓(补)考:
本科生:9月 2 日~ 9月5日(星期四至日)
研究生:9 月 2日~9月4日(星期四至六)
(注:经管法学生在丽湖校区参加缓(补)考)
开始上课:9月6日(星期一)
期末考试:第十八、十九周: 2022年1月3日~1月14日
五、假期:
秋假:七天(含国庆节)
寒假: 2022年1月17日至2月20日
(注:二〇二一级本科新生:2022年1月22日至2月20日)
六、其他:校运动会、法定休假日等具体安排另行通知
党政办公室
教 务 部
二○二一年四月
图片版如下↓
这就是深大新学期校历的最新消息啦,建议大家收藏。老生9月1日开学报到注册,经管法8.25返校搬家,寒假是2022年1月17日至2月20日。
以后在考试君后台回复【校历】即可获取校历哦。
“深大资讯汇总”
“考试信息发布”
“实用干货分享”
关注深大考试君
考试资讯一手掌握