英国帝国理工Neil Ferguson教授。
英国帝国理工Neil Ferguson教授的团队,在2020年1月17日的论文中预测武汉的冠状病毒感染人数在1月12日已经达到了1723人。在第二天的1月18日,我写博文向国内介绍这位去年当选美国医学院院士的预测结果。
当时谁也不相信这项现在看来比较靠谱的预测,武汉当天举行了四万人参加的万人宴,很少人戴口罩。湖北省委省政府还有大型春节团拜会,沒有人告诉他们会人传人。我朋友今天也说:“说实话,看您第一批微信说有1700人感染,我们也不信,但后来证实了”,因为当时国内报道只有40多例感染了武汉冠状病毒。
现在伦敦帝国理工的Ferguson团队又继续推出他们的第四篇对武汉冠状病毒的预测,这次涉及病毒感染的凶险程度,也就是病死率(Case Fatality Ratio)。他们预测冠状病毒在湖北的病死率为18%,而中国以外的旅行者的病死率为1.2-5.6%之间,而武汉冠状病毒的总病死率为1%,大家可以看出湖北的惨烈程度。
依据现在官方的说法,武汉冠状病毒在武汉的病死率是4.9%,在湖北省是3.1%。这次英国人的率比官方病死率高了太多,很难让人相信,况且中国采取了如此强烈的措施,我猜测最终数据会在4.9%和18%之间。
这里要澄清一下病死率的概念,病死率是指死亡人数在整个感染人群中的比率,也就是死于冠状病毒的人数除以被冠状病毒感染的总人数。病死率又是一个跨时间的概念,需要在整个疫情结束后看到底有多少感染的人去世,总死亡人数除以所有被感染过的人数。作者通过多种数学模型以解决这个时间差所产生的误差,统计学家和应用数学家可看他们文章中的推导公式。我勉强能弄懂一些炎症风暴或者细胞因子风暴所产生的致命效应,解说数学模型就太难为我了。
英国人的推测也是根据的各方网站的数据,而现在的诊断仅以核酸检测为标准是有欠缺的,因为只有35%为阳性,具体例子是李文亮感染二十天左右才核酸阳性。石正丽团队已经间接证明武汉冠状病毒能有效刺激机体产生抗体,因为感染的病人血清能中和病毒。既然感染的潜伏期可以高达14-20天,现在的当务之急是制备测定病人血清抗体的试剂盒,那会比核酸检测的阳性率高很多,因为抗体是均匀分配在血液中的,并且抗体蛋白出奇地稳定,而核酸检测时取样是来自上呼吸道的咽喉或下呼吸道的BAL (肺泡洗脱液)会差别很大。
Ferguson团队也重点引用了日本、德国和马来西亚从武汉撤侨人员的感染情况:日本第一批撤侨206人中4人感染,第二次210人中2人;德国124人中2人;马来西亚207人中2人,这些国家的平均阳性率为10/747=1.3%,以此可以类推武汉市1100万人口中会有多少?
引号部分是Ferguson团队自己对论文的中文解释:
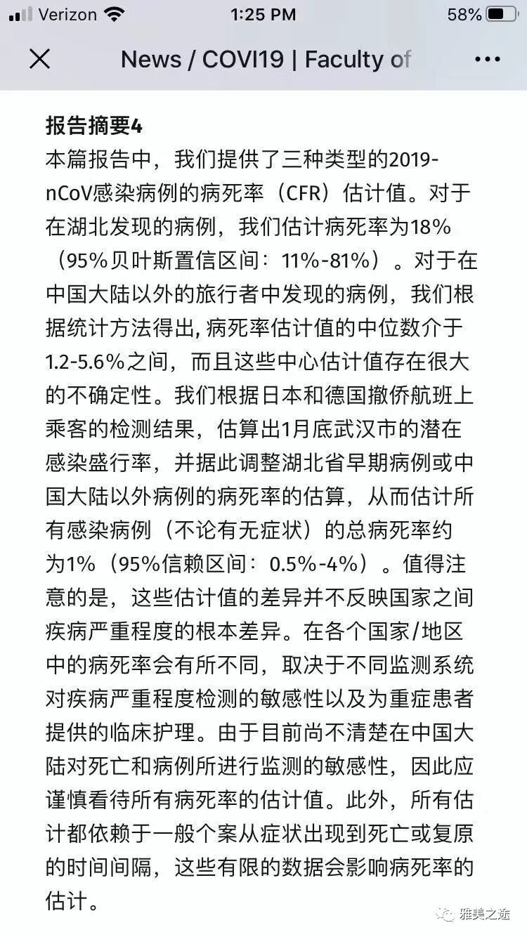
“报告摘要4
本篇报告中,我们提供了三种类型的2019-nCoV感染病例的病死率(CFR)估计值。对于在湖北发现的病例,我们估计病死率为18%(95%贝叶斯置信区间:11%-81%)。对于在中国大陆以外的旅行者中发现的病例,我们根据统计方法得出,病死率估计值的中位数介于1.2-5.6%之间,而且这些中心估计值存在很大的不确定性。我们根据日本和德国撤侨航班上乘客的检测结果,估算出1月底武汉市的潜在感染盛行率,并据此调整湖北省早期病例或中国大陆以外病例的病死率的估算,从而估计所有感染病例(不论有无症状)的总病死率约为1%(95%信赖区间:0.5%-4%)。值得注意的是,这些估计值的差异并不反映国家之间疾病严重程度的根本差异。在各个国家/地区中的病死率会有所不同,取决于不同监测系统对疾病严重程度检测的敏感性以及为重症患者提供的临床护理。由于目前尚不清楚在中国大陆对死亡和病例所进行监测的敏感性,因此应谨慎看待所有病死率的估计值。此外,所有估计都依赖于一般个案从症状出现到死亡或复原的时间间隔,这些有限的数据会影响病死率的估计。”
击点阅读作者的其他文章:
这是他们论文的截图:
Send to Author