随着出入境政策的调整
不少朋友咨询
如何办理港澳通行证?
外地人在上海是否可以更新签注?
下面小编来为大家讲解
👇
1、首次申领往来港澳通行证,申请人须亲自办理。
⚠️未满十六周岁的申请人应当由监护人陪同申请。监护人无法陪同的,可以委托他人陪同,除提交规定的相应材料外,陪同人还应当提交本人的居民身份证以及监护人的委托书。
2、十六周岁(含)以上的申请人申请出入境证件,均应当采集或者核验指纹,因指纹缺失、损坏原因无法采集指纹除外;对十六周岁以下的,根据监护人的意见确定是否采集指纹。
3、选择使用港澳地区自助查验通道通关的申请人,须签署《免登记使用港澳地区自助查验通道声明》。
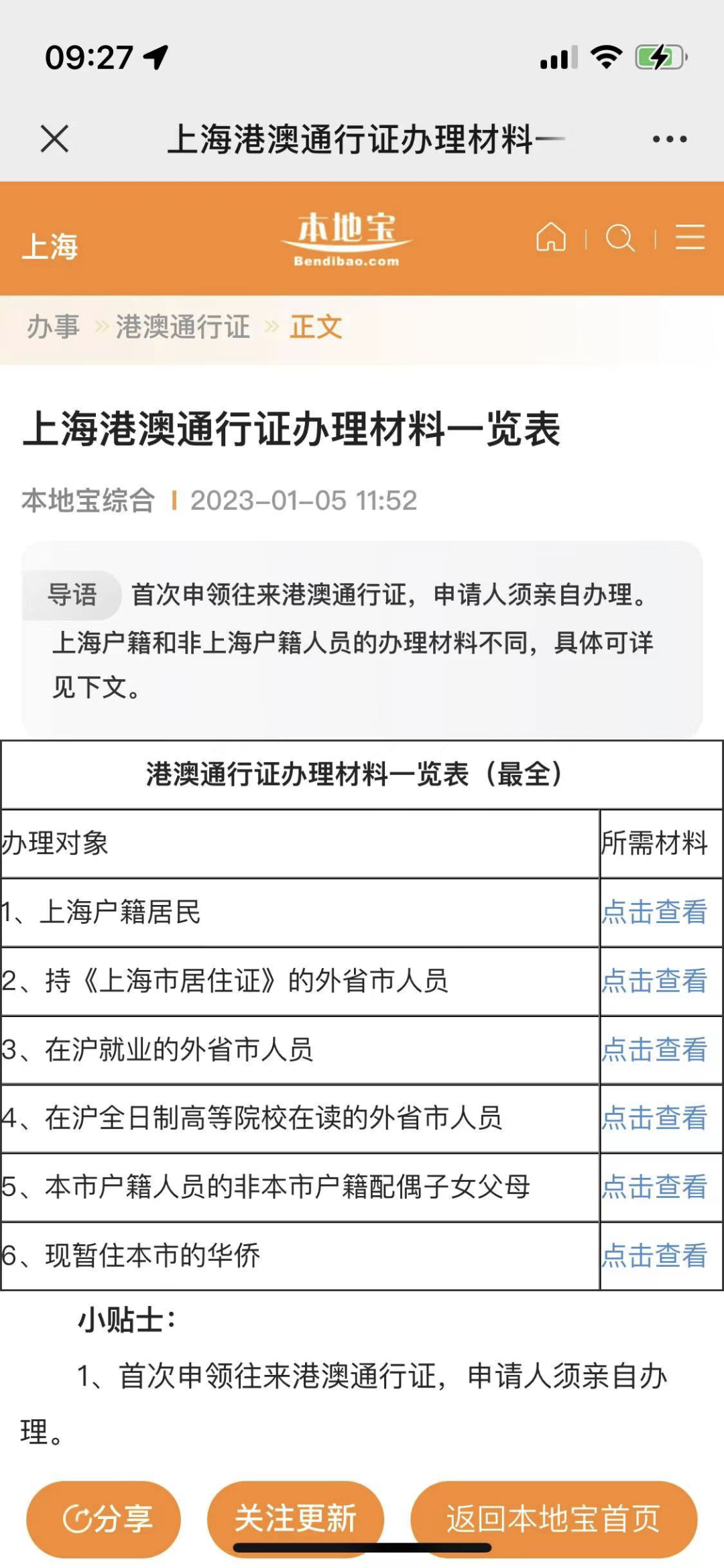
1、上海户籍居民
2、持《上海市居住证》的外省市人员
3、在沪就业的外省市人员
4、在沪全日制高等院校在读的外省市人员
5、本市户籍人员的非本市户籍配偶子女父母
6、现暂住本市的华侨
注意:根据《国务院办公厅关于2023年部分节假日安排的通知》,本市各出入境办证窗口2023年1月21日(星期六)至1月27日(星期五)春节期间不对外接待,1月28日(星期六)、1月29日(星期日)正常接待。请广大申请人合理安排办证时间。
推荐服务:点击下方名片,关注上海本地宝,后台对话框回复【港澳通行证】,获取以上各类人群办理港澳通行证所需材料,以及线上预约办理入口。
个人旅游或团队旅游。
香港:3个月一次签注、3个月二次签注、1年一次签注、1年二次签注,每次停留期为7天;
澳门:3个月一次签注、1年一次签注,每次停留期为7天。
1、提交有效的居民身份证(或有效的临时居民身份证),原件和复印件;
2、已持有效往来港澳通行证的,再次办理单独签注的,原证一并提交;
3、提交填写完整并贴有申请人近期正面免冠照片的《中国公民出入境证件申请表》(自助填表机打印的申请表已印有照片的无需再贴);
⚠️注:本市各出入境对外接待窗口提供表格,或者至“一网通办”总门户下载电子表格
4、持《上海市居住证》的外省市人员交验有效的上海市居住证,原件和复印件;
5、赴港澳团队旅游、个人旅游的免交与申请事由相应的证明材料;若需同时申请港澳通行证,需提交与人员类别相应的办证申请材料。原件和复印件。
6、现役的人民解放军军人、人民武装警察申请港澳旅游签注,应当提交军官证、士兵证或者警官证作为本人的身份证明,同时应当提交本人所属工作单位或上级主管单位出具的同意办理出入境证件的证明。原件和复印件。
7、本市户籍人员的非本市户籍配偶,须交验本市户籍人员的有效居民身份证和关系证明(如结婚证等);本市户籍人员的非本市户籍子女,须交验本市户籍人员的有效居民身份证和关系证明(如出生证明等);本市户籍人员的非本市户籍父母,需交验本市户籍人员的有效居民身份证,另须提交其本市户籍人员子女出具的书面说明。原件和复印件。
8、未满十六周岁的申请人须交验本人有效的身份证或户口簿、本人的《出生医学证明》或监护关系公证书以及监护人的居民身份证。原件和复印件。
9、在沪全日制高等院校在读的外省市人员提交就读院校出具《在读证明》原件(加盖学校公章)。本市高等院校名单可在上海市教委网站查询,《在读证明》有效期为一个月。原件和复印件。
10、未满十六周岁的申请人应当由监护人陪同申请。监护人无法陪同的,可以委托他人陪同,陪同人还应当提交本人的居民身份证以及监护人的委托书。原件和复印件。
11、户籍所在地公安出入境管理部门要求的必要材料。原件和复印件。
12、如系登记备案的国家工作人员,须提交本人所属工作单位或上级主管单位按照人事主管权限审批出具的《关于同意申办出入境证件的函》原件。
13、未持《上海市居住证》的符合条件的外省市人员如系登记备案的国家工作人员,按规定提出办证申请。
⚠️注:本市政府部门核发材料可通过电子证照、数据核验等方式免提交,具体以实际办理情况为准。
1、单独申请签注的:本市户籍居民,申请资料齐全后,5个工作日内办结(智能签注设备受理除外)。
2、本市户籍居民旅游再次签注(双向速递):5个工作日办结。
3、其他类型外省市人员:20日内办结,通过“网上预约”申请的,10个工作日内办结。外省市居民“全国通办”(仅可办理港澳团队旅游签注)对于符合申请条件的申请材料,自受理之日起20日内签发出入境证件。
推荐服务:关注上海本地宝,后台对话框回复【港澳通行证】,获取来往港澳逗留、探亲及其他签注办理指南。
大家也可以扫描下方二维码
添加本地宝编辑微信
在线咨询
✅办理港澳通行证所需材料
✅上海办理港澳通行证可以代领吗
-END-
右下角,您点赞和在看
小编工资涨1毛
上海本地宝推荐服务
回复【收费核酸】获取上海核酸采样点地址
回复【英文核酸】获取上海中英文核酸检测机构
回复【春节补贴】获取上海春节福利
回复【烟花爆竹】获取上海烟花爆竹售卖点
回复【春节祈福】获取祈福地点、指南
回复【电影票】获取上海观影惠民活动详情
回复【红包】获取微信红包封面领取指南
回复【转学】获取上海各区转学指南
回复【第四针】获取上海加强针接种地点
回复【出入境】获取上海出入境指南
回复【互联网医院】获取互联网医院名单、就诊指南
回复【发热门诊】查看上海各区发热门诊
回复【进出沪】获取进出上海最新规定
回复【港澳通行证】获取办理指南
回复【入境来沪】获取入境防疫政策
回复【新冠疫苗】获取上海各区接种点
回复【公积金】获取公积金转移、提取等指南
回复【社保】查看社保缴费比例及办事攻略
回复【落户】查看上海落户方式汇总
回复【限行】查看上海最新限行政策
回复【公租房】查看上海公租房申请指南
回复【HPV】查看上海hpv疫苗预约方式
扩展阅读&往期推荐
来源&合作&联系
▌特别说明:本文由上海本地宝编辑整理发布,转载请注明!
▌本文来源:上海一网通办 本地宝综合
▌本文图源:摄图网
▌本文编辑:颗粒
▌合作微信:点击查看
▌合作QQ&电话:4009999087