高考状元,怎么都成了“植物人”?
Original
郭恩一
凤凰WEEKLY
凤凰WEEKLY
Weixin ID
phoenixweekly
About Feature
这里是《凤凰周刊》的官方公众号,有温度、有情感、有趣味的新媒体。
Posted on
收录于合集
高考放榜好几天了,但却没见到任何关于各省高考状元的报道。
原因当然大家都知道:不要宣传状元,影响不太好。
但是,出了高分而不能宣传,就好比变成暴发户回了老家还得锦衣夜行,全国各大高中着实被憋得不行……
上有政策,下有对策,对于当代大文豪来说,
只要学会用文字躲迷藏,这个世界上就没有他们传不出去的信息。
不能宣传状元是吧,行,不是都把老师比作“园丁”吗?
那我们宣传果园总行了吧!
《喜讯!本果园今年芒果大丰收!》
看懂了吗?
一批成熟的芒果1320个=一本上线人数1320人
重600克以上的芒果=分数超过600分的学生
重达696克的芒果(称重时不带叶)=分数696分,不包含额外加分
至于闻讯而来抢购的京城两大水果商,我想一家应该姓清,一家姓北,都是我国龙头企业,世界驰名品牌。
思路一旦打开,比喻的野马就没了缰绳。
学生们摇身一变,成为了向日葵。结籽超过600颗的同学,可以在喜报里喜提一句“开的分外妖娆”。
至于分最高的同学,那不叫“状元”,叫“葵王”。
黑话在源源不断地诞生,每看一个学校的喜报,都像在做一篇阅读理解。
《吸引着来自未名湖畔和荷塘月色的大订单》
《2个优质大果被空中飞鸟看上了》
(被国外名校录取)
《近500个旅行团将享受D211次、D985次特级贵宾体验》
要不怎么说我们中文博大精深呢?
句句不说分,但句句都有分。
在2022年的高考喜报里,你永远猜不到清华北大是水果商还是水产商,
你更猜不到学生可以变成什么玩意儿。
比如用“桃王李皇”来指代“文理科状元”,不得不说非常合理,毕竟“桃李满天下”本就是用来形容学生的。
有班主任悄摸摸在朋友圈炫耀自己班学生的高考成绩,差点被人当作卖水果的微商。
别问为什么学生是枇杷,可能因为老师就好这口。
但都是水果花草的多没劲,有的学校选择更接地气,自喻为苞谷地,诚挚期盼着两家最大的玉米加工厂前来采购。
水果粮食有了,海产也不能落下。
还要体现地域特色,一语双关,我们这里不仅盛产帝王蟹,还盛产高分考生。
你们有帝王蟹是吧,不慌,我们这里有螺蛳。
燕京特供螺蛳粉,就问你羡不羡慕。
按这个思路下去,四川状元是精品麻辣烫,北京状元是顶级烤鸭,山西状元是招牌刀削面,内蒙古状元是特贡级烤全羊......
《欢迎来到每年6月的全国厨王争霸赛》
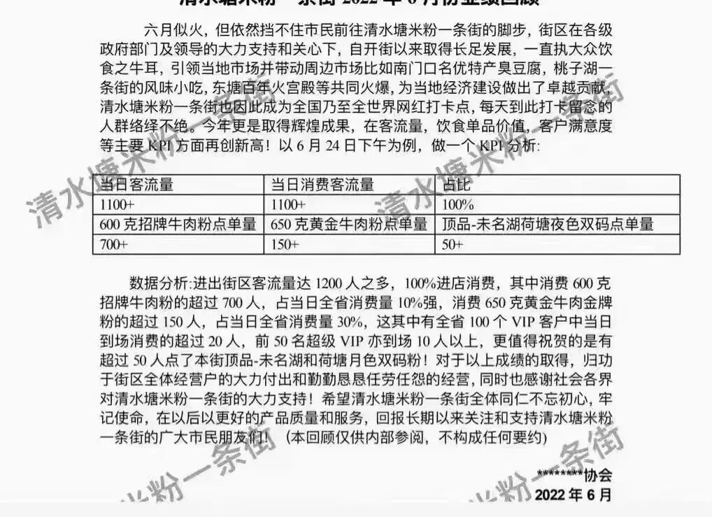
还有更厉害的学校,直接化身“小吃一条街”,向大众出示了一份《年度KPI分析》。
消费600克招牌牛肉粉的超过700人
消费650克黄金牛肉金牌粉的超过150人
超过50人点了本街顶品——未名湖和荷塘月色双码粉
好好的一份高考喜报,活生生给人看饿了。
上一次见到这样“看似什么都没说,但其实什么都说了”的遣词造句,还是在晋江文学的意识流开车。
为了过审,只能借助绿色大自然。
所谓“意识流”,就是只可意会不可言传,作者反正写了,懂没懂是你的事情。
这个世界太奇妙,你分不清是在做题还是在开车,就像你分不清考了580分的自己到底算是A级樱桃还是特级樱桃。
更奇妙的是,看着满屏瓜果蔬菜版的高考喜报哭笑不得的人们,一回头,发现热搜上挂着好几个 #XX明星高考分数# 的词条。
700分状元不能宣传,考了三四百分的明星爱豆们,却已经被粉丝吹上了天。
时代少年团的几位成员高考成绩出炉,最高的贺峻霖483分,最低的马嘉祺365分。
分数垫底的马嘉祺还是复读生,复读一年后,他的高考分数从去年的307分提升到了今年的365分。
其中40分的数学成绩被网友们吐槽还没有这几天的天气温度高......
搞笑的是,去年马嘉祺高考分数出来后,一位三国杀主播@火树 曾在微博上表达过嘲讽,惹来了马嘉祺粉丝们的爆冲辱骂。
当时粉丝们本想进行一番学历羞辱,结果发现这位主播是清华的硕博连读......
没想到这事竟然还有后续——马嘉祺复读涨了58分,被粉丝们包装成“总分怒提20%”,简直就是爽文男主复仇回归,一雪前耻。
难怪有博主建议,不会写
简历,
不会写周报
,不会包装自己的人,
都去
明星粉丝群培训几天,
绝对成效显著。
完成包装工作的粉丝们,又纷纷跑去给火树留言和私信,要他睁大眼睛看看自家哥哥是怎么涅槃重生,逆袭归来的。
粉丝:记住,清华不是你可以炫耀一辈子的资本。
路人:笑死,两次分数加起来都上不了清华。
粉丝:你知道哥哥多努力吗,半工半学一整年都没休息过。
路人:懂了,用365天的努力换来了365分,真的很不容易。
有网友表示,这个世界魔幻得我有点看不懂了,各地普通高中生凭实力拿高分不能说出口,粉丝却可以大张旗鼓在微博发小作文称颂科科不及格的爱豆……
当然,热闹都是他们的。
毕竟,小明上清华,小马当爱豆,他们都有光明的未来。
作者|郭恩一 编辑丨米利暗
预览时标签不可点
收录于合集
#
个
上一篇
下一篇
Scan to Follow
Got It
Scan with Weixin to
use this Mini Program
Cancel
Allow
Cancel
Allow
:
,
.
Video
Mini Program
Like
,轻点两下取消赞
Wow
,轻点两下取消在看