精准防控 动态调整
渝中区、大渡口区、
江北区、沙坪坝区、
九龙坡区、南岸区、
北碚区、渝北区、
巴南区、两江新区
渝中区
重庆市渝中区新型冠状病毒肺炎疫情防控工作指挥部发布关于新增和调整高风险区的通告(2022年第 79 号)。
![]()
按照《新型冠状病毒肺炎防控方案(第九版)》《关于进一步优化新冠肺炎疫情防控措施 科学精准做好防控工作的通知》相关规定,根据当前渝中区疫情防控工作需要,经专家研判和区疫情防控工作指挥部研究,决定对渝中区部分疫情风险区进行新增和调整。具体如下:
一、新增高风险区
(一)具体点位
1.解放碑街道(11个):德兴里7号(11月11日起算),星河城A栋(11月12日起算),文华大厦ABC栋(11月13日起算),德兴里10号楼(11月13日起算),嘉华BC栋(11月12日起算),嘉滨路131号对面市政维管处(11月13日起算),较场口77号1单元(11月13日起算),地母亭2号(11月12日起算),阳光星座(渝中区民生路9号,11月13日起算),达美A栋(11月13日起算),民生巷16号(11月13日起算);
2.朝天门街道(9个):西三街10-11号天奇望龙居(11月11日起算),接圣街物业服务中心(来福士商城12号门旁边,11月11日起算),西三街9号(11月11日起算),陕西路9号基良广场A、B栋(11月12日起算),陕西路23号(11月12日起算),海客瀛洲C栋(11月12日起算),二府衙40号(11月13日起算),解放东路153号(11月13日起算),时代天骄(11月13日起算);
3.七星岗街道(6个):中山一路296号(11月10日起算),临华路41号(11月10日起算),中山一路97号(11月11日起算),中山一路159号1单元(11月11日起算),水晶石国际公寓(11月13日起算),抗建堂社区(万和药店、万鑫药店、鑫槲药店,佳佳超市、乐尔乐超市、永辉超市,上纯阳洞50-54,中山一路161、171、181、183、185号,枇杷山巷8、9、10、11、18号,下纯阳洞4、6、7、8、11号,中一支路2-88号,枇杷山后街35、44、60、62、63、55、57、59、64、66、79、81号,圣堡花园菜市场,和信大厦,枇杷山正街5号,枇杷山小学、精益民族小学,康心养老院除外,11月13日起算);
4.南纪门街道(14个):蔡家石堡3号(11月10日起算),文化街33号(11月10日起算),凉亭子2号、4号(11月10日起算),体心堂8号(11月10日起算),望江公寓A栋(11月10日起算),蔡家石堡7号、9号(11月10日起算),复旦中学(凯旋路校区,11月11日起算),下回水沟7号(11月11日起算),白象街鳝鱼火锅店(11月11日起算),凉亭子社区全域(熊猫公馆6楼凉亭子社区居委会除外,11月12日起算),十八梯社区花街子全域(花街子22号附6号二楼、三楼除外,11月12日起算),解放西路69号金紫门大厦(11月12日起算),白象街4号楼(11月12日起算);
5. 菜园坝街道(3个):菜袁路109号(11月11日起算),江屿朗庭D2栋、D3栋(11月11日起算),交通街5号、7号(11月12日起算);
6. 大溪沟街道(7个):大溪沟街53号(11月10日起算),嘉滨路219号2单元(11月12日起算),静园3号(11月11日起算),枣子岚垭正街105号(11月11日起算),红球坝16号(11月11日起算),华一路69号B栋(西信洲际,11月12日起算),张家花园街70号(11月12日起算);
7. 两路口街道(15个):桂花园新村27号(桂花园农贸市场,11月10日起算),健康路5号(11月10日起算),健康路34号1单元(11月10日起算),桂花园路38号3单元(11月10日起算),桂花园新村25号1单元、2单元(11月10日起算),枇杷山正街109号(11月11日起算),桂花园新村25号3单元(11月11日起算),枇杷山公园(11月11日起算),中山二路120号(11月11日起算),中山三路11号A栋(11月12日起算),长江一路58号B2栋(11月12日起算),中山二路枣子岚垭正街5号名仕城1栋(11月12日起算),下徐家坡24号(11月12日起算),重庆村55号附6号(滋味面馆,11月12日起算);
8.上清寺街道(13个):山益村9号(11月10日起算),重庆市第57中学,太平洋广场B座,桂馨大厦,中山四路广厦大厦,新都巷9栋,人民路244号,桂花园91号,名流公馆西区2栋,桂花园62号、63号、64号、65号、66号,春森路1号、2号、4号、6号、50号、51号、52号、53号、54号、56号、57号、58号、60号、64号、65号、66号、67号(11月12日起算),学田湾正街59号、61号、63号、65号、67号、93号(11月12日起算),上清寺路96、104号,上开智村1-4号,四新路9、18、19、20号、39号、嘉陵桥西村4-14号、24-33号、36-39号、74-79号、80、81、82号、84、85、86、87、88号(11月12日起算),枣子岚垭村4号、6号、8号、10号、12号、14号,下罗家湾3号、5号、7号、26号、29号、32号、34号、36号、40号、43号、45号、46号、48号、50号、59号(11月12日起算),学田湾正街7号、8号、9号、10号、11号、12号、37号(学田湾农贸市场)、48号、58号、60号、124号、126号、128号、130号、160号(11月12日起算),人民路191号3单元、4单元、193号、195号、197号、199号、201号、203号、205号、207号、209号、211号、213号、215号、217号、219号、221号、223号、225号(11月12日起算)。
9.大坪街道(15个):大坪正街社区莲花国际C栋(11月10日起算),天灯堡社区喜业花园1栋(11月11日起算),大坪支路15号晟盛时代新都居住区(11月11日起算),大黄路120号宿舍楼408(18号线项目部,11月11日起算),大坪正街社区单巷子71号附2号(11月12日起算),大坪大黄路28号5栋(11月12日起算),浮图关都市春天(11月12日起算),大坪新市场16号1栋(11月11日),大坪支路九号附三号(11月12日起算),大坪支路12号4-4所在楼栋(11月13日起算),英利国际大坪支路12号美众口腔诊所(大坪帝怡菜市场旁边,11月11日起算),大坪正街二巷凌云雅居民宿(11月12日起算),大坪帝怡农贸市场(11月12日起算),电信小区大坪正街51号(11月12日起算),大坪竟地花园商务楼B栋(11月12日起算);
10.石油路街道(17个):煤建大厦(11月10日起算),虎歇路78号F区1号楼(11月11日起算),商社时代1栋(11月10日起算),协信阿卡迪亚66栋(11月8日起算),协信阿卡迪亚64、67栋(11月10日起算),协信阿卡迪亚57、55、56、58、62、63、68、69栋(11月12日起算),医学院路8号云科时代小区2单元(11月11日起算),茶亭北路71号(环卫大厦,11月11日起算),万科锦程18栋、19栋(11月9日起算),万科锦程12栋(11月10日起算),万科锦程13、14、17栋(11月12日起算),医学路5号二单元(11月11日起算),恒大名都8栋(11月12日起算),恒康丽景B栋(11月12日起算),康翔花园5栋(11月12日起算),悦佳酒店和猪肉铺(大坪支路21号康定大厦,11月12日起算),长江二路174号2号楼崇尚足道(11月12日起算);
11.化龙桥街道(12个):李子坝正街166号嘉韵山水城B2栋(11月10日起算),永嘉路45号雍江翠湖小区1栋(11月13日起算),雍江御庭3栋、8栋(11月11日起算),雍江御庭6栋(11月13日起算),嘉博路2号翠湖天地soho(11月11日起算),翡翠云阶2栋(11月12日起算),雍江悦庭5栋(11月13日起算),雍江苑12栋(11月13日起算),李子坝正街99号江山华庭A栋、B栋(11月13日起算),雍江翠璟4栋(11月13日起算),天地人和街小学(11月9日起算),雍江艺庭8栋(11月13日起算)。
(二)管控措施
1. 管控期间实行“足不出户、上门服务”,防止人员外出流动。每日开展健康监测,居家时做好环境消毒、居室通风等措施。
2. 管控时限暂定5天,按要求开展相应频次核酸检测,连续5天无新增感染者且第5天风险区域内所有人员完成一轮核酸筛查均为阴性,降为低风险区管理。
3. 管控期间暂停区域内所有聚集性活动及经营性活动。
4. 区域外人员原则上不进入该区域,生活保障等特殊人员可在做好防护情况下,不接触做好生活物资等保障。所有出入人员严格落实查证、验码、测温、登记。
5.做好心理疏导,落实好物资保障、特殊群体就医等服务;规范消毒和垃圾分类处置。
二、调整现有高风险区
(一)调整范围
现有高风险区渝中区大坪街道浮图关九坑子路68号、朝天门街道世纪龙门住宅楼层、临江路60号1、2、3、4、5单元、临江支路26号楼2单元、怡景大厦C座根据高风险区管控措施连续5天内无新增阳性病例,所在居民5天管控中完成5次核酸检测均为阴性,现将以上区域由高风险区调整为临时管控区。
(二)管控措施
1.管控期间实行“人不出区、错峰取物”,防止人员外出流动。暂停区域内所有聚集性活动及经营性活动。
2. 管控时限暂定3天,连续开展3次核酸检测,后续检测频次根据检测结果确定。每日开展健康监测,落实好物资保障、特殊群体就医等服务,居家时做好环境消毒、居室通风等措施。
3. 区域外人员原则上不进入该区域,生活保障等特殊人员可在做好防护情况下,不接触做好生活物资等保障。所有出入人员严格落实查证、验码、测温、登记。
希望广大市民积极配合开展疫情防控工作,严格遵守法律法规,切实履行个人疫情防控责任,做好个人防护,按时参加核酸检测,规范居家健康管理,一起努力、共同抗疫,全力争取早日恢复正常生产生活秩序。
重庆市渝中区新型冠状病毒肺炎
疫情防控工作指挥部
2022年11月13日
重庆市渝中区新型冠状病毒肺炎疫情防控工作指挥部发布关于新增和调整高风险区的通告(2022年第81号)。![]()
按照《新型冠状病毒肺炎防控方案(第九版)》《关于进一步优化新冠肺炎疫情防控措施 科学精准做好防控工作的通知》相关规定,根据当前渝中区疫情防控工作需要,经专家研判和区疫情防控工作指挥部研究,决定对渝中区部分疫情风险区进行新增和调整。具体如下:1. 管控期间实行“足不出户、上门服务”,防止人员外出流动。每日开展健康监测,居家时做好环境消毒、居室通风等措施。2. 管控时限暂定5天,按要求开展相应频次核酸检测,连续5天无新增感染者且第5天风险区域内所有人员完成一轮核酸筛查均为阴性,降为低风险区管理。3. 管控期间暂停区域内所有聚集性活动及经营性活动。4. 区域外人员原则上不进入该区域,生活保障等特殊人员可在做好防护情况下,不接触做好生活物资等保障。所有出入人员严格落实查证、验码、测温、登记。5.做好心理疏导,落实好物资保障、特殊群体就医等服务;规范消毒和垃圾分类处置。自2022年11月14日起,将大坪街道和泓江山国际小区1栋、新东福花园江山阁,解放碑街道八一路13号林华环岛名都9楼以上、新华路88号附2号、新华国际酒店34楼,菜园坝街道交通街51号、菜袁路53号、江屿朗廷C1,七星岗街道江悦华庭B,两路口街道枇杷山宝库、重庆中德生殖医院共11个高风险区调整为临时管控区。1.管控期间实行“人不出区、错峰取物”,防止人员外出流动。暂停区域内所有聚集性活动及经营性活动。2. 管控时限暂定3天,连续开展3次核酸检测,后续检测频次根据检测结果确定。每日开展健康监测,落实好物资保障、特殊群体就医等服务,居家时做好环境消毒、居室通风等措施。3. 区域外人员原则上不进入该区域,生活保障等特殊人员可在做好防护情况下,不接触做好生活物资等保障。所有出入人员严格落实查证、验码、测温、登记。希望广大市民积极配合开展疫情防控工作,严格遵守法律法规,切实履行个人疫情防控责任,做好个人防护,按时参加核酸检测,规范居家健康管理,一起努力、共同抗疫,全力争取早日恢复正常生产生活秩序。
1.宏声巷19号(莲花池社区),划定时间:11月14日,联系电话:63705715;2.民族路188号丽思瑞凯悦臻选酒店(沧白路社区),划定时间:11月14日,联系电话:63740298;3.沧白路67号(沧白路社区),划定时间:11月14日,联系电话:63740298;4.达美E栋(民生路社区),划定时间:11月14日,联系电话:15310987103;5.民权路88号日月光中心-R1栋(较场口社区),划定时间:11月14日,联系电话:63736869;6.民生路5号美力大厦(较场口社区),划定时间:11月14日,联系电话:63736869;7.较场口116号附5号(较场口社区),划定时间:11月14日,联系电话:63736869;8.大井南巷1号(大井巷社区),划定时间:11月14日,联系电话:63615401;9.宏声巷3-19、25号(莲花池社区),划定时间:11月14日,联系电话:63705715;10.铜鼓台一、二单元(莲花池社区),划定时间:11月14日,联系电话:63705715;11.立新巷51、52号(莲花池社区),划定时间:11月14日,联系电话:63705715;12.新民街108、109号(莲花池社区),划定时间:11月14日,联系电话:63705715;13.大同路108号1、2单元(莲花池社区),划定时间:11月14日,联系电话:63705715;14.德兴里2-7、9-20号(莲花池社区),划定时间:11月14日,联系电话:63705715;15.民生路5号、7号、9号(较场口社区),划定时间:11月14日,联系电话:63737780;16.石灰市80号、84号、98号(较场口社区),划定时间:11月14日,联系电话:63737780;17.四贤巷3号(较场口社区),划定时间:11月14日,联系电话:63737780;18.陕西路28号天门商场(陕西路社区),划定时间:11月13日,联系电话:63831301;19.新华路45号圣名国际时装城(二府衙社区),划定时间:11月13日,联系电话:63926697;20.陕西路38号大正商场(陕西路社区),划定时间:11月13日,联系电话:63831301;21.新华路3号大融汇(陕西路社区),划定时间:11月13日,联系电话:63831301;22.东升楼40号(二府衙社区),划定时间:11月14日,联系电话:63926697;23.解放东路142号(巴县衙门社区),划定时间:11月14日,联系电话:63916245;24.解放东路187号和诚大厦B栋(白象街社区),划定时间:11月14日,联系电话:63938083;25.白象街31号3单元、4单元(白象街社区),划定时间:11月14日,联系电话:63938083;26.临华路45号(临华路社区),划定时间:11月12日,联系电话:63502805;27.枇杷山后街21号(兴隆街社区),划定时间:11月13日,联系电话:63519334;28.金汤街53号(金汤街社区),划定时间:11月13日,联系电话:63737686;29.和平路156号(金汤街社区),划定时间:11月13日,联系电话:63737686;30.至圣宫3号(领事巷社区),划定时间:11月13日,联系电话:63700715;31.领事巷12号2单元(领事巷社区),划定时间:11月13日,联系电话:63700715;32.民安园7号(归元寺社区),划定时间:11月13日,联系电话:63513116;33.捍卫路60号(捍卫路社区),划定时间:11月13日,联系电话:63804665;34.解放西路99号附7号1楼(解放西路社区),划定时间:11月13日,联系电话:63927799;35.菜袁路168号江屿朗廷B1(平安街社区),划定时间:11月14日,联系电话:68008707;36.胜利路134号(胜利路社区),划定时间:11月13日,联系电话:63617191;37.人民路22号(罗家院社区),划定时间:11月13日,联系电话:63620108;38.人民支路11号(人民村社区),划定时间:11月13日,联系电话:63619909;39.静园9号(建设路社区),划定时间:11月13日,联系电话:67905814;40.人民支路6号(建设路社区),划定时间:11月13日,联系电话:67905814;41.龙家湾1号(建设路社区),划定时间:11月13日,联系电话:67905814;42.静园7号(建设路社区),划定时间:11月14日,联系电话:67905814;43.蒲草田7号(人和街社区),划定时间:11月14日,联系电话:63620048;44.人民路55号99旅馆连锁(人民村社区),划定时间:11月14日,联系电话:63619909;45.巴蜀路8号附13号(张家花园社区),划定时间:11月14日,联系电话:63003928;46.人民支路51号(人民村社区),划定时间:11月14日,联系电话:6361990947.红球坝社区全域(除人民路131、135号、173号及人民广场)(红球坝社区),划定时间:11月14日,联系电话:63613249;48.大同村7号、11号、23号、25号、27号(桂花园新村),划定时间:11月13日,联系电话:15023208599;49.国际村30号6栋(国际村),划定时间:11月13日,联系电话:13527567456;50.健康路82号、128号(桂花园新村),划定时间:11月13日,联系电话:15023208599;51.桂花园新村1号、4号、19号1单元、19号2单元、25号4单元、26号2单元、27号2单元(桂花园新村),划定时间:11月13日,联系电话:15023208599;52.桂花园路38号2单元(桂花园新村),划定时间:11月13日,联系电话:15023208599;53.长江一路58号1栋、77号(王家坡社区),划定时间:11月13日,联系电话:13228681187;54.下徐家坡56号鹅岭一品2栋(王家坡社区),划定时间:11月13日,联系电话:13228681187;55.人民路242号、246号、250号,人民巷46号、47号、48号(学田湾社区),划定时间:11月14日,联系电话:63607188;56.桂花园路13、15、17、19、21、23、25、31、33、35、37号,桂花园75、82-85、87-106号(桂花园社区),划定时间:11月13日,联系电话:63865869;57.美专校街66号鑫隆达大厦B座(美专校社区),划定时间:11月13日,联系电话:63637325;58.上清寺米罗花园(美专校社区),划定时间:11月13日,联系电话:63637325;59.桂花园36号(新都巷社区),划定时间:11月13日,联系电话:63621904;60.上清寺路111号(新都巷社区),划定时间:11月13日,联系电话:63621904;61.江都怡园A栋(曾家岩社区),划定时间:11月13日,联系电话:63891008;62.嘉陵新路5号4单元(桂花园社区),划定时间:11月13日,联系电话:63865869;63.大坪正街118号(彭家花园社区),划定时间:11月13日,联系电话:68577748;64.时代天街7栋(煤建新村社区),划定时间:11月13日,联系电话:68575795;65.时代天街C馆17栋(煤建新村社区),划定时间:11月13日,联系电话:68575795;66.医学院路9号(煤建新村社区),划定时间:11月13日,联系电话:68575795;67.茶亭南路3号(煤建新村社区),划定时间:11月13日,联系电话:68575795;68.茶亭南路5号(煤建新村社区),划定时间:11月13日,联系电话:68575795;69.大坪正街87号(煤建新村社区),划定时间:11月13日,联系电话:68575795;70.长江二路148号,煤建新村37、44、46、47、51、98-104、78-90、118-119号(煤建新村社区),划定时间:11月14日,联系电话:68575795;71.大坪正街140号渝州新都9栋(茶亭北路社区),划定时间:11月14日,联系电话:63035706;72.渝州路180号立源地A1栋(民乐村社区)),划定时间:11月14日,联系电话:68585418;73.恒大名都10栋(石油路社区),划定时间:11月14日,联系电话:68588033;74.瑞天路51号雍江御庭小区(红岩村社区):11月14日,联系电话:63626321;75.强胜生鲜超市(雍江悦庭店)(红岩村社区):11月14日,联系电话:63626321;76.交农村362号(红岩村社区):11月14日,联系电话:63626321。![]()
大渡口区
重庆市大渡口区新冠肺炎疫情防控工作领导小组指挥部关于调整疫情风险区的通告(2022年11月13日)。按照《新型冠状病毒肺炎防控方案(第九版)》相关规定和《关于进一步优化新冠肺炎疫情防控措施科学精准做好防控工作的通知》(联防联控机制综发〔2022〕101号)要求,经专家研判和区新冠肺炎疫情防控指挥部研究,决定自2022年11月14日起,对辖区内疫情风险区进行调整:新山村街道:美德佳园2栋、3栋调整为美德佳园小区(不含6栋)(11月13日起算)。春晖路街道:鑫瑞福居9栋3单元(11月13日起算),枫丹筱筑1期2栋1单元(11月10日起算),园丁小区7栋3单元(11月13日起算),秋实小区2栋(11月13日起算),古渡春色11栋(11月12日起算),香港城1栋(11月12日起算),晋愉岭海13栋(11月13日起算),晋愉绿岛16栋3单元(11月13日起算);新山村街道:蓝光中央广场4栋(11月13日起算);跃进村街道:大堰一村8栋3单元(11月12日起算),渝钢村65栋2单元(11月12日起算),跃进村24栋1单元(11月12日起算);九宫庙街道:新工小学802栋(11月13日起算);八桥镇:中交万都汇4栋(11月13日起算),朵力品道3栋(11月9日起算)。1.实行封控管理,期间严格做到“足不出户、上门服务”,经营场所一律暂停营业。2.实施封控管理后开展相应频次核酸检测,连续5天无新增降为低风险区。4.对因就医等特殊情况确需外出的,严格实行闭环转运;规范消毒和垃圾分类处置。跃进村街道:跃进村102栋1单元,大堰一村8栋1单元,跃进村101栋4单元;八桥镇:盛世融城A区,雅居乐二期1栋,半岛逸景A组团8栋,华宇观澜华府7栋;建胜镇:百佳园社区西城佳园6栋,百佳园社区西城佳园12栋;跳磴镇:幸福华庭B组团1栋,蓝沁苑二期8栋,幸福华庭C组团1栋。按照《关于进一步加强全区社会面管控全力打好疫情歼灭战的通告》要求落实防疫措施。未尽事宜,以重庆市大渡口区新冠肺炎疫情防控工作领导小组指挥部解释为准。
重庆市大渡口区新冠肺炎疫情防控工作领导小组指挥部发布关于调整大渡口区临时管控区域的通告(2022年11月13日)。根据当前大渡口区疫情防控工作需要,按照《新型冠状病毒肺炎防控方案(第九版)》相关规定,经大渡口区新冠肺炎疫情防控工作领导小组指挥部研究决定,在辖区内新增临时管控区22个、解除临时管控区42个,现将有关事项通告如下:九宫庙街道:技光村4栋,九宫庙58号,新工一村60栋9号,新工二村20号,钢花路848号,九宫庙农贸市场;春晖路街道:翠柏小区9栋2单元,迁禧花园8栋2单元,国瑞城2期1栋,国瑞城3期4栋,晋愉绿岛16栋3单元,秋实春华小区2栋,香港城2栋;跳磴镇:荣安林语春风B区1栋,云岭天城2栋,幸福华庭A组团9栋。1.临时管控期间严格做到“人不出区,错峰取物”,在严格落实个人防护的前提下,每户可安排1人到指定区域购买或无接触式领取网购物品。2.临时管控时间全部从2022年11月14日0时起算。临时管控后连续3天开展核酸检测,每次间隔24小时,根据3次核酸检测结果调整后续管控措施。3.临时管控期间暂停所有聚集性活动。除生活物资保供场所外,其他经营场所暂停营业。在解除管控前,对上述公共区域开展一次规范消毒。4.自11月14日,离开上述相关区域的人员,务必主动向所在村(社区)报备,落实“三天三检”,3次检测结果出来前原则上居家。5.做好心理疏导,因就医等特殊情况确需外出的,严格实行闭环转运。6.密切接触者及涉疫场所暴露人员按要求落实管控措施。新山村街道:壹街区B2栋,新山村469栋,万象汇C区3-3-5,顺祥壹街区一楼门面玖弘副食,蓝光中央广场3栋;跃进村街道:跃进村104栋,跃进村135栋,跃进村88栋3单元,渝钢村3栋2单元,大堰2村11栋3单元,跃进支路9号1栋3单元,渝新花园1栋,中房那里5栋,革新村19栋,马王街1栋;春晖路街道:阳光花园5栋1单元,国瑞城3期5栋,国瑞城3期6栋,国瑞城3期3栋,新天泽1栋,蓝谷小镇17栋,祥和御馨园2期7栋,阳光花园7栋3单元,晋愉绿岛7栋,天泰金地广场1栋;八桥镇:常嘉社区A组团,常嘉社区2组团,爱与山C区9栋3单元,华宇观澜华府6栋,恒大麓山湖3期48栋,半岛逸景2组团3栋,卓越西麓九里1期、2期,联发君领西城,朵力迎宾大道8栋,中交丽景9栋1单元,爱与山A区5栋,半岛逸景B组团8栋,爱与山B区1栋2单元,雅居乐三期9栋。解除临时管控后,严格落实《关于进一步加强全区社会面管控全力打好疫情歼灭战的通告》中的防疫措施。以上措施将根据疫情发展情况进行动态调整,未尽事宜,以重庆市大渡口区新冠肺炎疫情防控工作领导小组指挥部解释为准。![]()
江北区
重庆市江北区新型冠状病毒肺炎疫情防控指挥部关于划定疫情风险区的通告(2022年第64号)。![]()
根据当前疫情防控形势,按照国务院联防联控机制相关规定,经专家研判和区新冠肺炎疫情防控指挥部研究决定,现将江北区部分区域划定为高风险区,现通告如下:石马河街道(14个):山水丽都小区37栋(从11月12日起算)、佳禾苑小区B区3栋(自11月12日起算)、凤凰湾小区7期20栋(从11月12日起算)、金科十年城小区(38栋、49栋)(从11月12日起算)、华渝西苑小区(108栋、209栋、304栋)(自11月12日起算)、凤凰湾小区天悦36栋(自11月13日起算)、天下城小区5栋(自11月13日起算)、南桥苑小区13栋35单元(自11月13日起算)、保利香雪小区(13栋、19栋)(从11月13日起算)、金色年华小区C区1栋(从11月13日起算)、春城雅云轩小区1栋(从11月13日起算)、明瑜恒康小区94栋(从11月13日起算)、南桥新苑小区(从11月13日起算)、海悦蓝庭小区1栋(自11月13日起算);大石坝街道(7个):东海岸小区11栋(自11月10日起算)、东方港湾小区B7栋(自11月12日起算)、北路新居小区(自11月12日起算)、首创鸿恩小区3期21栋(自11月12日起算)、北滨华庭小区66栋(自11月12日起算)、东原D7小区2期4栋(自11月12日起算)、首创鸿恩小区4期2栋(自11月13日起算);华新街街道(11个):平安摩卡5栋(自11月11日起算)、建新市场194号(自11月11日起算)、御龙天峰小区2栋(自11月11日起算)、光华观府国际小区6栋(自11月12日起算)、大兴村102号附18号(自11月12日起算)、御龙天峰小区3栋(自11月12日起算)、绿湾嘉景苑中兴段338号(自11月12日起算)、御龙天峰小区7栋(自11月13日起算)、光华观府国际小区3栋(自11月13日起算)、野水沟8号4-3(自11月13日起算)、春江名都小区(2栋、3栋)(自11月13日起算);观音桥街道(13个):北岸江山西区9栋(自11月10日起算)、北岸江山东区9栋(自11月10日起算)、阳光苑小区27栋(自11月11日起算)、新胜村555号楼(自11月12日起算)、桥鸿一村17栋(自11月12日起算)、中翰名苑小区9栋(自11月12日起算)、银泰新苑小区A栋(自11月12日起算)、天奇怡畅苑小区A栋(自11月12日起算)、百年康苑小区(1栋、4栋)(自11月13日起算)、锦绣嘉陵D区1栋(自11月13日起算)、锦绣嘉陵A区8栋(自11月13日起算)、金地花园小区D栋(自11月13日起算)、万科新城B栋(自11月13日起算);五里店街道(5个):融景城小区尚峰2栋(自11月11日起算)、麒麟公馆小区7栋(自11月12日起算)、重庆早晨小区2栋(自11月12日起算)、工校三村11号(自11月13日起算)、康田万丰小区4栋(自11月13日起算);寸滩街道(3个):鲁能星城10街区3栋2单元(自11月13日起算)、保利观澜3期(1栋、4栋、7栋)(自11月13日起算)、鲁能星城八街区1栋2单元(自11月13日起算);铁山坪街道(1个):朝阳河家属区20栋(自11月12日起算);五宝镇(1个):五宝正街148号(自11月13日起算)。1.实行封控管理,期间严格做到“足不出户、上门服务”,对因就医等特殊情况确需外出的,须经社区(村)审核同意并协调安排专人专车,严格实行闭环转运;居家时做好环境消毒、居室通风等措施。2.实施封控管理后开展相应频次核酸检测,连续5天无新增感染者且第5天风险区域内所有人员完成一轮核酸筛查均为阴性,调整为低风险区。3.经营场所暂停经营,暂停区域内所有聚集性活动和聚餐。5.区域外人员原则上不进入该区域,生活保障等特殊人员可在做好防护情况下,无接触做好生活物资等保障,规范消毒和垃圾分类处置。后续管控措施根据疫情形势实时动态调整。未尽事宜,以区新冠肺炎疫情防控指挥部解释为准。
重庆市江北区新型冠状病毒肺炎疫情防控指挥部关于调整疫情风险区的通告(2022年第 63 号)。![]()
根据当前疫情防控形势,按照国务院联防联控机制相关规定,经专家研判和江北区新冠肺炎疫情防控指挥部研究决定,自2022年11月13日起,对江北区部分区域进行调整,现通告如下:石马河街道(5个):可乐小镇B区(除3栋、6栋外)、金色年华A区(除2栋、4栋、10栋外)、翠苑小区(除2栋、3栋外)、新竹园小区(除3栋2单元外)、新城馨苑小区(除2栋外);1.实行“个人防护、避免聚集”等防控措施,区域内各类人员按照要求开展核酸检测,尽量减少外出、不聚集、不扎堆,外出时做好个人防护。2.严格执行江北区新冠肺炎疫情防控指挥部《关于进一步强化全区社会面管控全力打好疫情歼灭战的通告》(2022年第59号)相关措施。将11月10日以来,江北区新冠肺炎疫情防控指挥部《关于划定疫情风险区的通告》中,划定的原中风险区调整为高风险区,管控时间从划定为原中风险区之日起计算;如高风险区内发现新增感染者,则重新计算管控时间。大石坝街道(9个):富润园小区1栋、大顺商厦7栋、石韵桂园小区3栋、东方明珠小区A3栋、东海岸小区A区、大庆村综合楼4栋、无名地小区、东原D8公馆1栋、华润中央公园小区A5栋;观音桥街道(4个):北岸江山西区7栋、鸿恩新天地南区1栋、新城绿洲小区、同创国际小区6栋;华新街街道(8个):野水沟177号、野水沟中兴村20号、滨江竹苑10栋、福宁花园165号、桥北村260号、华新村113号-116号、江建村162号、东方家园义苑D2栋;寸滩街道(2个):绿地保税中心2期3B栋、保利观澜三期7栋。1.实行封控管理,期间严格做到“足不出户、上门服务”,对因就医等特殊情况确需外出的,须经社区(村)审核同意并协调安排专人专车,严格实行闭环转运;居家时做好环境消毒、居室通风等措施。2.实施封控管理后开展相应频次核酸检测,连续5天无新增感染者且第5天风险区域内所有人员完成一轮核酸筛查均为阴性,调整为低风险区。3.经营场所暂停经营,暂停区域内所有聚集性活动和聚餐。5.区域外人员原则上不进入该区域,生活保障等特殊人员可在做好防护情况下,无接触做好生活物资等保障,规范消毒和垃圾分类处置。后续管控措施根据疫情形势实时动态调整。未尽事宜,以区新冠肺炎疫情防控指挥部解释为准。![]()
沙坪坝区
重庆市沙坪坝区新冠肺炎疫情防控指挥部发布关于调整疫情风险区的通告。
![]()
按照国务院联防联控机制综合组《关于进一步优化新冠肺炎疫情防控措施科学精准做好防控工作的通知》相关规定,结合我区疫情形势,经市区疾控专家研判和区新冠肺炎疫情防控指挥部研究决定,自2022年11月13日10时起,将沙坪坝区部分风险区调降为低风险区,具体如下:
一、具体点位
1.磁器口街道:百年世家(除高风险栋外的区域);
2.联芳街道:逸静花开香地4栋;
3.沙坪坝街道:沙正街社区学府小区沙正街115号,一心村2号;
4.双碑街道:自由村14号,永胜桥35号;
5.覃家岗街道:凤鸣香山6栋,怡润居2栋,童话里E区6栋、8栋,恒鑫花园,金悦府1栋、3栋,金悦锦城小区;
6.天星桥街道:蓝溪谷地42栋1单元,蓝溪谷地32栋,荔枝园A栋;
7.童家桥街道:翰林景园小区,友爱村老学校宿舍,友爱村40号,安居小苑1栋、5栋,大水井54号苗家面;
8.小龙坎街道:学林佳苑A栋;
9.新桥街道:新桥正街35号附8号;
10.渝碚路街道:煌华新纪元小区,小新街64号及一楼商户,金鹏小区2-1号5单元,灯头小苑63号;
11.土湾街道:千竹景苑C1栋;
12.土主街道:恒大优活城;
13.歌乐山街道:廖家店组20号、24号、26号、27号、66号、103号,重庆卓越再生资源有限公司。
二、管控措施
1.实行“个人防护、避免聚集”等防控措施,区域内各类人员按照要求开展核酸检测。
2.严格执行11月12日《沙坪坝区新冠肺炎疫情防控指挥部关于进一步加强社会面防控工作的通告》相关措施。
3.后续管控措施根据疫情形势实时动态调整。
未尽事宜,以沙坪坝区新冠肺炎疫情防控指挥部解释为准。
重庆市沙坪坝区新型冠状
病毒肺炎疫情防控指挥部
2022年11月13日
重庆市沙坪坝区新冠肺炎疫情防控指挥部发布关于划定疫情风险区的通告。
![]()
根据当前沙坪坝区疫情防控工作需要,按照《新型冠状病毒肺炎防控方案(第九版)》和国务院联防联控机制综合组《关于进一步优化新冠肺炎疫情防控措施科学精准做好防控工作的通知》相关规定,经市区疾控专家研判和区新冠肺炎疫情防控指挥部研究决定,自2022年11月13日10时起,将沙坪坝区部分区域划定为高低风险区,具体如下:
一、高风险区
(一)具体点位
1.井口街道:美丽阳光家园1期5栋,井熙路18号,大新组49号、246号及连片房屋;
2.沙坪坝街道:建工新村2栋,中渡口94号,下中渡口115号2单元;
3.双碑街道:堆金村320号附7-12号,堆金村351号、352号,自由村62号、63号、86号、100号(剑桥片区),六洞村59号、64号、65号、66号;
4.天星桥街道:天福景苑A栋,宏城大厦,帛金大厦B栋;
5.童家桥街道:大水井1号附128号,阳光水城2期10栋,阳光水城3期3栋;
6.小龙坎街道:黄桷湾70号;
7.渝碚路街道:龙凤云洲,杨梨路82号、88号,西城丽景,鑫泰花园11栋,金鹏小区149号西西家电;
8.土湾街道:财信沙滨城市11栋,民主一村6栋;
9.新桥街道:益川科能小区2栋,新山路49号;
10.覃家岗街道:梨树湾芭蕉沟222号,天星桥正街103号;
(二)管理措施
1.实行封控管理,期间严格做到“足不出户、上门服务”,经营场所一律暂停营业。
2.实施封控管理后开展相应频次核酸检测,连续5天无新增感染者且第5天风险区域内所有人员完成一轮核酸筛查均为阴性,降为低风险区。
3.每日上下午各开展一次健康监测。
4.对因就医等特殊情况确需外出的,严格实行闭环转运;规范消毒和垃圾分类处置。
5.后续管控措施根据疫情形势实时动态调整。
二、低风险区
(一)具体范围
井口街道、沙坪坝街道、双碑街道、天星桥街道、童家桥街道、小龙坎街道、渝碚路街道、土湾街道、新桥街道、覃家岗街道除上述及已划定高风险区以外的其他区域。
(二)管理措施
1.实行“个人防护、避免聚集”等防控措施,区域内各类人员按照要求开展核酸检测。
2.严格执行11月12日《沙坪坝区新冠肺炎疫情防控指挥部关于进一步加强社会面防控工作的通告》相关措施。
3.后续管控措施根据疫情形势实时动态调整。
未尽事宜,以沙坪坝区新冠肺炎疫情防控指挥部解释为准。
重庆市沙坪坝区新型冠状
病毒肺炎疫情防控指挥部
2022年11月13日
重庆市沙坪坝区新冠肺炎疫情防控指挥部发布关于划定疫情风险区的通告。
![]()
根据当前沙坪坝区疫情防控工作需要,按照《新型冠状病毒肺炎防控方案(第九版)》和国务院联防联控机制综合组《关于进一步优化新冠肺炎疫情防控措施科学精准做好防控工作的通知》相关规定,经市区疾控专家研判和区新冠肺炎疫情防控指挥部研究决定,自2022年11月13日14时起,将沙坪坝区部分区域划定为高低风险区,具体如下:
一、高风险区
(一)具体点位
1.井口街道:左家院老院子片区,井口乐邦水产品市场;
2.沙坪坝街道:沙滨路66号华宇秋水长天4栋;
3.童家桥街道:和睦村5-11号、马房湾片区、友爱村片区,和睦康居工地;
4.陈家桥街道:官房寺社区拉特芳斯1街区1栋。
(二)管理措施
1.实行封控管理,期间严格做到“足不出户、上门服务”,经营场所一律暂停营业。
2.实施封控管理后开展相应频次核酸检测,连续5天无新增感染者且第5天风险区域内所有人员完成一轮核酸筛查均为阴性,降为低风险区。
3.每日上下午各开展一次健康监测。
4.对因就医等特殊情况确需外出的,严格实行闭环转运;规范消毒和垃圾分类处置。
5.后续管控措施根据疫情形势实时动态调整。
二、低风险区
(一)具体范围
各镇街除高风险区以外的其他区域。
(二)管理措施
1.实行“个人防护、避免聚集”等防控措施,区域内各类人员按照要求开展核酸检测。
2.严格执行11月12日《沙坪坝区新冠肺炎疫情防控指挥部关于进一步加强社会面防控工作的通告》相关措施。
3.后续管控措施根据疫情形势实时动态调整。
未尽事宜,以沙坪坝区新冠肺炎疫情防控指挥部解释为准。
重庆市沙坪坝区新型冠状病毒
肺炎疫情防控指挥部
2022年11月13日
重庆市沙坪坝区新冠肺炎疫情防控指挥部发布关于划定疫情风险区的通告。![]()
根据当前沙坪坝区疫情防控工作需要,按照《新型冠状病毒肺炎防控方案(第九版)》和国务院联防联控机制综合组《关于进一步优化新冠肺炎疫情防控措施科学精准做好防控工作的通知》相关规定,经市区疾控专家研判和区新冠肺炎疫情防控指挥部研究决定,自2022年11月13日19时起,将沙坪坝区部分区域划定为高低风险区,具体如下:1.渝碚路街道:陈家湾37号-42号,东和科苑B栋;4.联芳街道:瀑满轩单体楼,富州新城D街区6栋,斑竹林小区43栋,6.土湾街道:美丽山水5栋,上岛郦舍1号楼,奥林骄子;1.实行封控管理,期间严格做到“足不出户、上门服务”,经营场所一律暂停营业。2.实施封控管理后开展相应频次核酸检测,连续5天无新增感染者且第5天风险区域内所有人员完成一轮核酸筛查均为阴性,降为低风险区。4.对因就医等特殊情况确需外出的,严格实行闭环转运;规范消毒和垃圾分类处置。1.实行“个人防护、避免聚集”等防控措施,区域内各类人员按照要求开展核酸检测。2.严格执行11月12日《沙坪坝区新冠肺炎疫情防控指挥部关于进一步加强社会面防控工作的通告》相关措施。未尽事宜,以沙坪坝区新冠肺炎疫情防控指挥部解释为准。
重庆市沙坪坝区新冠肺炎疫情防控指挥部发布关于划定疫情风险区的通告。![]()
根据当前沙坪坝区疫情防控工作需要,按照《新型冠状病毒肺炎防控方案(第九版)》和国务院联防联控机制综合组《关于进一步优化新冠肺炎疫情防控措施科学精准做好防控工作的通知》相关规定,经市区疾控专家研判和区新冠肺炎疫情防控指挥部研究决定,自2022年11月13日23时起,将沙坪坝区部分区域划定为高低风险区,具体如下:1.双碑街道:双碑自由村100号老年大楼,自由村13号;3.井口街道:美丽阳光家园二期20栋,和颐酒店普通宾馆区,双碑86号附1号;5.童家桥街道:友爱村24栋,阳光水城1期、2期;7.新桥街道:上桥二村5号附15号,上桥二村9号,金桥鑫都A区B栋。10.土主街道:文旅城御铂北区17栋,融创文旅城御林19栋。1.实行封控管理,期间严格做到“足不出户、上门服务”,经营场所一律暂停营业。2.实施封控管理后开展相应频次核酸检测,连续5天无新增感染者且第5天风险区域内所有人员完成一轮核酸筛查均为阴性,降为低风险区。4.对因就医等特殊情况确需外出的,严格实行闭环转运;规范消毒和垃圾分类处置。1.实行“个人防护、避免聚集”等防控措施,区域内各类人员按照要求开展核酸检测。2.严格执行11月12日《沙坪坝区新冠肺炎疫情防控指挥部关于进一步加强社会面防控工作的通告》相关措施。未尽事宜,以沙坪坝区新冠肺炎疫情防控指挥部解释为准。
![]()
重庆市九龙坡区新型冠状病毒肺炎疫情防控工作指挥部发布关于新增九龙坡区高风险区的通告(九肺炎指发〔2022〕119号)。
![]()
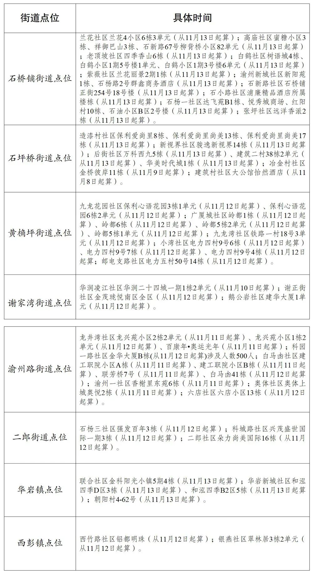
根据当前九龙坡区疫情防控工作需要,按照《新型冠状病毒肺炎防控方案(第九版)》及《关于进一步优化新冠肺炎疫情防控措施科学精准做好防控工作的通知》相关规定,经专家研判并经区疫情防控工作指挥部研究,新增辖区疫情高风险区,具体如下:石桥铺街道点位:兰花社区兰花4小区6栋3单元;高庙社区蜜糖小区3栋、祥御巴山3栋、石新路67号柳背桥小区82单元;老顶坡社区四季香山6栋;白鹤社区树语城4栋、白鹤小区1期5号楼1单元、白鹤小区1期3号楼6单元;紫薇社区兰花丽景2期1栋;渝州新城社区新阳苑1栋、石杨路2号群鑫商务酒店;石新路社区石桥铺正街254号18号楼;石小路社区浦廉精品酒店所属楼栋;石杨一社区达飞苑B1栋、悦秀城商场、红阳村10栋、石油小区B区2号楼;张坪社区远洋香派2栋。石坪桥街道点位:造漆村社区保利爱尚里8栋、保利爱尚里尚美13栋、保利爱尚里尚美17栋;新视界社区骏逸新视界14栋;后街社区万科西九5栋、建筑二村38栋2单元、华美时代城1栋;冶金村社区金桥彼岸11栋;建筑村社区大公馆怡然酒店。黄桷坪街道点位:九龙花园社区保利心语花园3栋1单元、保利心语花园6栋2单元;广厦城社区岭都1栋、岭都6栋、岭都5栋2单元、岭都5栋1单元;九龙湾社区铁路一村18号3单元;小湾社区电力四村9号6栋、电力四村9号7栋、电力四村9号4栋;邮电支路社区电力五村50号14栋。谢家湾街道点位:华润凌江社区华润二十四城一期1栋2单元;谢正街社区金茂珑悦南区全区;鹅公岩社区建华大厦1单元。渝州路街道点位:龙井湾社区龙兴苑小区2栋2单元、龙兴苑小区1栋2单元、百康年•奥运光年;科园一路社区金华大厦B栋;白马凼社区建工职院小区A栋、建工职院小区B栋、联芳桥7号、白马凼41栋;渝州一社区香榭里东苑6栋;奥体社区奥体上城奥悦2栋;六店社区六店小区13栋。二郎街道点位:石杨三社区强发百年3栋;科城路社区兴茂盛世国际一期3栋;二郎社区朵力尚美国际16栋。华岩镇点位:联合社区金科阳光小镇5期4栋;华岩新城社区和泓四季D区3栋、和泓四季B2区5栋;朝阳村4-62号。西彭镇点位:西竹路社区铝都明珠;银燕社区翠林居3栋2单元。1.实行封控措施,期间“足不出户,上门服务”,安排24小时巡逻值守,防止人员外出流动,严格做到足不出户。对因就医等特殊确需外出的,须经社区防控办公室协调安排,实行专人专车,全程做好个人防护,落实闭环管理。4.区域外人员不进入该区域,生活保障等特殊人员可在做好防护情况下,不接触做好生活物资等保障。5.每天上午、下午各开展一次体温检测和症状问询,填写健康监测登记表。6.实施封控管理后开展相应频次核酸检测,连续5天无新增感染者且第5天风险区域内所有人员完成一轮核酸筛查均为阴性,降为低风险区。7.做好心理疏导、生活物资保障,落实好慢性病患者等特殊群体医疗等服务;规范消毒和垃圾分类处置。![]()
![]()
南岸区
重庆市南岸区新型冠状病毒肺炎疫情防控指挥部发布关于南岸区调整疫情风险区域的通告。
![]()
按照《新型冠状病毒肺炎防控方案(第九版)》相关规定,结合核酸检测、流行病学调查和专家研判结果,经区疫情防控指挥部研究同意,自2022年11月13日14时起,将长生桥镇金科中央华府2栋、江南水岸6组团3栋、东悦府观止3栋、江南水岸五组团8栋;铜元局街道亚太商谷19栋、玖玺台5栋;南坪街道玛瑙苑1号楼3单元、万寿花园82栋、天龙广场一期A栋;花园路街道明佳园2栋2单元、芸峰天梭派7栋;海棠溪街道学府大道69号天景美梦城真3栋、学府大道69号雨山前22栋;长生桥镇蔷薇路11号,共14个高风险区调整为低风险区。调整后,防控措施按照2022年11月12日发布的《重庆市南岸区新型冠状病毒肺炎疫情防控指挥部关于进一步强化全区社会面管控坚决打好疫情歼灭战的通告》相关措施执行。
重庆市南岸区新型冠状病毒肺炎疫情防控指挥部发布关于划定12个高风险区的通告。
![]()
根据当前南岸区疫情防控工作需要,按照《新型冠状病毒肺炎防控方案(第九版)》相关规定和《关于进一步优化新冠肺炎疫情防控措施科学精准做好防控工作的通知》(联防联控机制综发〔2022〕101号)要求,经市、区专家研判和南岸区新型冠状病毒肺炎疫情防控工作指挥部研究,在辖区内划定12个高风险区。具体通告如下:
一、具体点位(12个)
11月11日起算:涂山镇金港尚城18栋。
11月12日起算:南坪镇罗马假日1栋;铜元局街道金辉御江府13栋、春上南滨6栋;长生桥镇上锦星城2期15单元、北美时光E组团8栋、江南水岸二组团1栋;南坪街道南城大道34号2单元;广阳镇银湖村紫泥湾组57号;海棠溪街道敦厚下段67号附1号;花园路街道古楼1村3栋1单元、古楼3村5栋2单元。
二、管控措施
1.实行封控措施,其间“足不出户,上门服务”。对因就医等特殊确需外出的,须经社区防控办公室协调安排,实行专人专车,全程做好个人防护,落实闭环管理。
2.经营场所暂停营业,暂停区域内所有聚集性活动和聚餐。
3.区域外人员不进入该区域,生活保障等特殊人员可在做好防护情况下,不接触做好生活物资等保障。
4.每天上午、下午各开展一次体温检测和症状问询,填写健康监测登记表。
5.实施封控管理后开展相应频次核酸检测,连续5天无新增感染者且第5天风险区域内所有人员完成一轮核酸筛查均为阴性,降为低风险区。
6.做好心理疏导、生活物资保障,落实好慢性病患者等特殊群体医疗等服务;规范消毒和垃圾分类处置。后续管控措施将根据疫情形势动态调整。
高风险区所在小区其他区域原则上实行3天人不出小区、错峰取物的临时管控措施,具体安排以属地镇街、村(社区)通知为准。未尽事宜,以南岸区新型冠状病毒肺炎疫情防控指挥部解释为准。
重庆市南岸区新型冠状病毒
肺炎疫情防控指挥部
2022年11月13日
重庆市南岸区新型冠状病毒肺炎疫情防挥部发布关于南岸区划定疫情风险区域的通告。
![]()
根据当前南岸区疫情防控工作需要,按照《新型冠状病毒肺炎防控方案(第九版)》相关规定和《关于进一步优化新冠肺炎疫情防控措施科学精准做好防控工作的通知》(联防联控机制综发〔2022〕101号)要求,经市、区专家研判和南岸区新型冠状病毒肺炎疫情防控工作指挥部研究,在辖区内划定13个高风险区。具体通告如下:
一、具体点位(13个)
11月12日起算:南坪街道庆隆花园B栋;涂山镇国际社区观邸1组团7栋、东海长洲B8栋;海棠溪街道四海花园11栋2单元、四海花园13栋1单元、杏园小区B1栋;花园路街道城南花园B栋;铜元局街道刘家花园10栋;天文街道鲁能领秀城5街区9栋;南坪镇江南香郡4栋。
11月13日起算:南坪街道阳光公寓西楼;南山街道静园小区13栋4单元;涂山镇锦江华府6栋。
二、管控措施
1.实行封控措施,其间“足不出户,上门服务”。对因就医等特殊确需外出的,须经社区防控办公室协调安排,实行专人专车,全程做好个人防护,落实闭环管理。
2.经营场所暂停营业,暂停区域内所有聚集性活动和聚餐。
3.区域外人员不进入该区域,生活保障等特殊人员可在做好防护情况下,不接触做好生活物资等保障。
4.每天上午、下午各开展一次体温检测和症状问询,填写健康监测登记表。
5.实施封控管理后开展相应频次核酸检测,连续5天无新增感染者且第5天风险区域内所有人员完成一轮核酸筛查均为阴性,降为低风险区。
6.做好心理疏导、生活物资保障,落实好慢性病患者等特殊群体医疗等服务;规范消毒和垃圾分类处置。后续管控措施将根据疫情形势动态调整。
高风险区所在小区其他区域原则上实行3天人不出小区、错峰取物的临时管控措施,具体安排以属地镇街、村(社区)通知为准。未尽事宜,以南岸区新型冠状病毒肺炎疫情防控指挥部解释为准。
重庆市南岸区新型冠状病毒肺炎疫情防控指挥部发布关于南岸区划定疫情风险区域的通告。![]()
根据当前南岸区疫情防控工作需要,按照《新型冠状病毒肺炎防控方案(第九版)》相关规定和《关于进一步优化新冠肺炎疫情防控措施 科学精准做好防控工作的通知》(联防联控机制综发〔2022〕101号)要求,经市、区专家研判和南岸区新型冠状病毒肺炎疫情防控指挥部研究,在辖区内划定高风险区。具体通告如下:11月12日起算:南坪街道万达锋邸5栋;龙门浩街道武夷滨江13栋二单元。11月13日起算:弹子石街道富力现代广场管理处宿舍104房间;花园路街道昌隆城市花园6栋、泰正花园1栋;龙门浩街道武夷滨江3期1栋;南坪街道南坪正街127号、东方新苑5单元、万寿二村4栋、天龙广场B栋、万寿二村二号老药品市场顶楼临时住房、南坪东路3巷17号、万达钰邸2栋;南坪镇苹果城10栋1-7门店、芭厘芭厘B栋、万友七季城A区5栋;南山街道双龙村下石牛11号;天文街道城南家园8组团14栋、城南家园5组团5栋;涂山镇蓝光1期6栋、东海长洲B区5栋、东海长洲B区11栋;长生桥镇融创伊顿濠庭5栋、金科中央御园52栋、优雅长乐居3栋、琥珀居南区6栋1单元。1. 实行封控措施,其间“足不出户,上门服务”。对因就医等特殊情况确需外出的,由村(社区)做好审核登记,严格实行闭环转运。2. 经营场所暂停营业,暂停区域内所有聚集性活动和聚餐。3. 区域外人员不进入该区域,生活保障等特殊人员可在做好防护情况下,不接触做好生活物资等保障。4. 每天上午、下午各开展一次体温检测和症状问询,填写健康监测登记表。5. 实施封控管理后开展相应频次核酸检测,连续5天无新增感染者且第5天风险区域内所有人员完成一轮核酸筛查均为阴性,降为低风险区。6. 做好心理疏导、生活物资保障,落实好慢性病患者等特殊群体医疗等服务;规范消毒和垃圾分类处置。高风险区所在小区其他区域原则上实行3天人不出小区、错峰取物的临时管控措施,根据核酸检测及专家研判结果,调整后续管控措施,具体安排以属地镇街、村(社区)通知为准。未尽事宜,以南岸区新型冠状病毒肺炎疫情防控指挥部解释为准。
![]()
北碚区
重庆市北碚区新型冠状病毒肺炎疫情防控指挥部发布关于增加北碚区疫情风险区的通告(2022年11月13日)。
![]()
按照《新型冠状病毒肺炎防控方案(第九版)》《关于进一步优化新冠肺炎疫情防控措施科学精准做好防控工作的通知》(联防联控机制综发〔2022〕101号)相关规定,经专家研判和区新冠肺炎疫情防控指挥部研究决定,从2022年11月13日12时起,在辖区内增加高风险区5个。现通告如下:
一、具体点位
1.北温泉街道:竹芸山水小区。
2.蔡家岗街道:江山假日小区1栋、7栋。
3.童家溪镇:
(1)新汇源高压开关有限公司宿舍楼;
(2)重庆永乐科技有限公司;
(3)同兴横街47号。
二、防控措施
1.实行封控措施,期间“足不出户,上门服务”,对因就医等特殊情况确需外出的,须经社区审核同意并协调安排专人专车,全程做好个人防护,落实闭环管理。
2.经营场所暂停营业,暂停区域内所有聚集性活动和聚餐。
3.区域外人员不进入该区域,生活保障等特殊人员可在做好防护情况下,不接触做好生活物资保障等工作。落实好慢性病患者等特殊群体医疗等服务,规范消毒和垃圾分类处置。
4.每天上、下午各开展一次体温检测和症状问询。
5.实施封控管理后开展相应频次核酸检测,连续5天未发现新增感染者且第5天风险区域内所有人员完成一轮核酸筛查均为阴性,降为低风险区。
未尽事宜,以北碚区新冠肺炎疫情防控指挥部解释为准。
重庆市北碚区新型冠状病毒
肺炎疫情防控指挥部
2022年11月13日
重庆市北碚区新型冠状病毒肺炎疫情防控指挥部发布北碚区关于新增临时管控区的通告(2022年11月13日)。
![]()
根据当前北碚区疫情防控工作需要,按照《新型冠状病毒肺炎防控方案(第九版)》相关规定,经北碚区新型冠状病毒肺炎疫情防控指挥部研究,决定自2022年11月13日0时起,对北碚区相关区域实行临时管控。现将有关事项通告如下:
一、 具体位置
歇马街道冯时行路310号沿海赛洛城红堡。
二、管控措施
1.临时管控区内实行“人不出区,错峰取物”,原则上居家,在严格落实个人防护的前提下,每户每2天可安排1人,按照“分时有序、分层限流”的方式,到指定区域购买或无接触式领取物品。
2.临时管控时间暂定3天,每天开展1次核酸检测;病例所在楼栋单元连续5天开展核酸检测;根据核酸检测结果,调整后续管控措施。
3.要加强人文关怀,及时回应人员关切,做好心理疏导,落实好慢性病患者等特殊群体医疗服务;因就医等特殊情况确需外出的,由单位出具证明并做好审核登记,医疗机构进行闭环转运。
4.暂停区域内所有聚集性活动。
5.11月10日以来有临时管控区活动轨迹的人员请务必主动向所在村(社区)报备,落实“三天三检”,3次检测结果出来前原则上居家。
6.密切接触者及涉疫场所暴露人员按要求落实管控措施。
以上措施将根据疫情发展情况适时进行动态调整。未尽事宜,以北碚区新型冠状病毒肺炎疫情防控指挥部解释为准。
重庆市北碚区新型冠状病毒
肺炎疫情防控指挥部
2022年11月13日
重庆市北碚区新型冠状病毒肺炎疫情防控指挥部发布北碚区关于调整临时管控区的通告(2022年11月13日)。
![]()
根据当前北碚区疫情防控工作需要,按照《新型冠状病毒肺炎防控方案(第九版)》相关规定,经北碚区新型冠状病毒肺炎疫情防控指挥部研究,决定自2022年11月13日0时起,在辖区内调整临时管控区1个。现将有关事项通告如下:
一、具体位置
蔡家岗街道江山假日小区(原临时管控区为江山假日AC组团7栋、B区1栋)。
二、管控措施
1.临时管控区内实行“人不出区,错峰取物”,原则上居家,在严格落实个人防护的前提下,每户每2天可安排1人,按照“分时有序、分层限流”的方式,到指定区域购买或无接触式领取物品。
2.临时管控时间暂定3天,每天开展1次核酸检测;病例所在楼栋单元连续5天开展核酸检测;根据核酸检测结果,调整后续管控措施。
3.要加强人文关怀,及时回应人员关切,做好心理疏导,落实好慢性病患者等特殊群体医疗服务;因就医等特殊情况确需外出的,由单位出具证明并做好审核登记,医疗机构进行闭环转运。
4.暂停区域内所有聚集性活动。
5.11月9日以来有临时管控区活动轨迹的人员请务必主动向所在村(社区)报备,落实“三天三检”,3次检测结果出来前原则上居家。
6.密切接触者及涉疫场所暴露人员按要求落实管控措施。
以上措施将根据疫情发展情况适时进行动态调整。未尽事宜,以北碚区新型冠状病毒肺炎疫情防控指挥部解释为准。
重庆市北碚区新型冠状病毒
肺炎疫情防控指挥部
2022年11月13日
重庆市北碚区新型冠状病毒肺炎疫情防控指挥部发布北碚区关于新增临时管控区的通告(2022年11月13日第二次)。
![]()
根据当前北碚区疫情防控工作需要,按照《新型冠状病毒肺炎防控方案(第九版)》相关规定,经北碚区新型冠状病毒肺炎疫情防控指挥部研究,决定自2022年11月13日8时起,对北碚区相关区域实行临时管控。现将有关事项通告如下:
一、具体位置
1.朝阳街道:河嘉村泰吉滨江二期及其附属门面;
2.蔡家岗街道:爱琴海2期12栋、红星大都汇2栋、两江民居E区10栋。
二、管控措施
1.临时管控区内实行“人不出区,错峰取物”,原则上居家,在严格落实个人防护的前提下,每户每2天可安排1人,按照“分时有序、分层限流”的方式,到指定区域购买或无接触式领取物品。
2.临时管控时间暂定3天,每天开展1次核酸检测;病例所在楼栋单元连续5天开展核酸检测;根据核酸检测结果,调整后续管控措施。
3.要加强人文关怀,及时回应人员关切,做好心理疏导,落实好慢性病患者等特殊群体医疗服务;因就医等特殊情况确需外出的,由单位出具证明并做好审核登记,医疗机构进行闭环转运。
4.暂停区域内所有聚集性活动。
5.11月10日以来有临时管控区活动轨迹的人员请务必主动向所在村(社区)报备,落实“三天三检”,3次检测结果出来前原则上居家。
6.密切接触者及涉疫场所暴露人员按要求落实管控措施。
以上措施将根据疫情发展情况适时进行动态调整。未尽事宜,以北碚区新型冠状病毒肺炎疫情防控指挥部解释为准。
重庆市北碚区新型冠状病毒
肺炎疫情防控指挥部
2022年11月13日
重庆市北碚区新型冠状病毒肺炎疫情防控指挥部发布关于新增临时管控区的通告(2022年11月14日)。根据当前北碚区疫情防控工作需要,按照《新型冠状病毒肺炎防控方案(第九版)》相关规定,经北碚区新型冠状病毒肺炎疫情防控指挥部研究,决定自2022年11月14日4时起,对北碚区相关区域实行临时管控。现将有关事项通告如下:1.临时管控区内实行“人不出区,错峰取物”,原则上居家,在严格落实个人防护的前提下,每户每2天可安排1人,按照“分时有序、分层限流”的方式,到指定区域购买或无接触式领取物品。2.临时管控时间暂定3天,每天开展1次核酸检测;病例所在楼栋单元连续5天开展核酸检测;根据核酸检测结果,调整后续管控措施。3.要加强人文关怀,及时回应人员关切,做好心理疏导,落实好慢性病患者等特殊群体医疗服务;因就医等特殊情况确需外出的,由单位出具证明并做好审核登记,医疗机构进行闭环转运。5.11月11日以来有临时管控区活动轨迹的人员请务必主动向所在村(社区)报备,落实“三天三检”,3次检测结果出来前原则上居家。6.密切接触者及涉疫场所暴露人员按要求落实管控措施。以上措施将根据疫情发展情况适时进行动态调整。未尽事宜,以北碚区新型冠状病毒肺炎疫情防控指挥部解释为准。![]()
渝北区
重庆市渝北区新型冠状病毒肺炎疫情防控工作指挥部发布关于划定新冠肺炎风险区域的通告(2022年第147号)。![]()
为切实保障广大市民的生命安全和身体健康,按照《新型冠状病毒肺炎防控方案(第九版)》和国务院联防联控机制《关于进一步优化新冠肺炎疫情防控措施科学精准做好防控工作的通知》相关规定,结合当前疫情防控形势,经疾控专家研判和区新型冠状病毒肺炎疫情防控工作指挥部研究,决定自2022年11月14日0时起,将渝北区部分区域划定为高、低风险区。现就有关事项通告如下:1.龙溪街道:(1)上海大厦A栋;(2)民航小区;(3)金龙路268号国安综合楼A栋、B栋;(4)黄金堡普通住宅6栋3单元;(5)黄金堡城市花园B区2栋;(6)龙湖佰乐街2栋;(7)欣光松宿1栋。2.龙山街道:(1)兴茂盛世北城B区1栋;(2)东衡龙都A区2单元;(3)光宇阳光地中海8栋;(4)嘉兴苑30栋1单元;(5)龙汇园1单元;(6)橄榄郡5栋2单元;(7)龙脊新村11栋2单元;(8)东和春天C6栋;(9)松石南路43号附6号1单元;(10)花园新村小区2栋2单元;(11)松石支路102号附7号;(12)龙湖紫都城1栋3单元。3.龙塔街道:(1)金科东方王府11栋;(2)黄金堡生活家;(3)紫荆路99号1栋;(4)鲁能星城九街区A区1栋、5栋、10栋;(5)佳华世纪新城A区2栋4单元。5.双龙湖街道:(1)龙平支街4单元;(2)五星路四巷金领地小区2栋;(3)五星路圣豪帝景1栋。7.仙桃街道:(1)锦云香缇5栋、14栋、15栋;(2)汇祥林里3000小区1期小区18栋;(3)爱加欧郡2期2栋、15栋;(4)润丰水尚2期9栋2单元。8.回兴街道:(1)伴山名都12栋2单元;(2)奔力乡间城15栋;(3)堤岸春晓1栋2单元、2栋5单元;(4)黛瑰苑10栋;(5)典雅悦润2栋;(6)金香林8栋3单元;(7)祥和苑6栋5单元;(8)金鞍花园E栋1单元;(9)金山美林2栋;(10)莱茵国际5栋;(11)国雅彩云间2栋。9.宝圣湖街道:(1)海德山庄E栋;(2)城市港湾B区2栋2单元;(3)城市港湾D栋;(4)东衡槟城小区1栋、4栋1单元、5栋;(5)锦天星都小区3栋4单元、4栋;(6)鑫城名都A栋4单元、C栋6单元、C栋7单元;(7)顺庆佳园1栋7单元;(8)番茄花园3栋1单元;(9)枫桥水郡25栋;(10)华府春城1栋;(11)锦绣华城6栋;(12)三亚湾水产市场4栋;(13)小小岛8栋;(14)公安家属院6单元。10.龙兴镇:(1)天堡家园9栋;(2)和泽家园A区5栋;(3)和合家园一期20栋;(4)中航小镇花溪洲1组团56栋。1.实行封控措施,期间“足不出户,上门服务”,对因就医等特殊情况确需外出的,须经社区审核同意并协调安排专人专车,全程做好个人防护,落实闭环管理。2.经营场所暂停营业,暂停区域内所有聚集性活动和聚餐。3.区域外人员不进入该区域,生活保障等特殊人员可在做好防护情况下,不接触做好生活物资保障等工作。落实好慢性病患者等特殊群体医疗等服务,规范消毒和垃圾分类处置。5.实施封控管理后开展相应频次核酸检测,连续5天无新增感染者且第5天风险区域内所有人员完成一轮核酸筛查均为阴性,降为低风险区。《重庆市渝北区新型冠状病毒肺炎疫情防控工作指挥部关于划定新冠肺炎风险区域的通告(2022年第117号)》《重庆市渝北区新型冠状病毒肺炎疫情防控工作指挥部关于划定新冠肺炎风险区域的通告(2022年第137号)》划定的中风险区域(已被划定为高风险区的除外)。1.实行“个人防护、避免聚集”等防控措施,区域内各类人员按照要求开展核酸检测。2.严格执行11月12日《重庆市渝北区新型冠状病毒肺炎疫情防控工作指挥部关于全面加强社会面管控坚决打好疫情歼灭战的通告(2022年第142号)》相关措施。本通告未尽事宜,以渝北区新冠肺炎疫情防控工作指挥部解释为准。
重庆市渝北区新型冠状病毒肺炎疫情防控工作指挥部关于划定临时管控区的通告(2022年第148号)。![]()
为切实保障广大市民的生命安全和身体健康,按照《新型冠状病毒肺炎防控方案(第九版)》和国务院联防联控机制《关于进一步优化新冠肺炎疫情防控措施科学精准做好防控工作的通知》相关规定,结合当前疫情防控形势,经疾控专家研判和区新型冠状病毒肺炎疫情防控工作指挥部研究,决定自2022年11月14日0时起,将渝北区部分区域划定为临时管控区。现就有关事项通告如下:(一)龙溪街道:(1)红石路以南、红石支路以东、渝北—江北交界线以北、花卉园以西的围合区域;(2)红金街1号、3号、7号、9号,锦坪街5号、6号、7号、18号、25号、27号的围合区域。(二)龙塔街道:(1)鲁能星城六街区;(2)鲁能星城九街区A区;(3)金科东方王府;(4)工农社区荷塘路9号至88号;(5)工农社区五童街8号至99号。(三)龙山街道:(1)松石大道以北、松石北路以西、松石支路以东、松北支路以南的围合区域;(2)龙脊路以北、松石南路以西、松石大道以南、松石二巷以东的围合区域;(3)东和春天东区;(4)阳光地中海小区。(四)双龙湖街道:除方家山社区、鹿山社区外的其他区域。(五)双凤桥街道:(1)渝北区高堡湖路1号;(2)渝北区空港大道1076号;(3)渝北区空港工业园尚科路7号;(4)北城空港天地小区。(六)仙桃街道:(1)桂馥西路2号泽科港城国际二期(含锦云香缇);(2)兰桂大道6号汇祥林里3000一期;(3)福畅路2号爱加欧郡二期。(七)回兴街道:(1)双湖路以北、宝桐路—宝圣西路—宝桐一路连线以东、兴科大道以南、山语间西界—心海湾西界连线以西的围合区域;(2)一碗水前街18号银海峰景小区。(八)宝圣湖街道:(1)宝桐路以西、兴科大道—长福支路连线以南、兴科四路以东、宝圣西路以北的围合区域;(2)宝圣西路339号1-7栋、8幢的围合区域;(3)翠苹路11号东衡槟城;(4)金开大道2009号鑫城名都;(5)兴科大道422号锦天星都。(一)实行“人不出区,错峰取物”,原则上居家,在严格落实个人防护的前提下,每天每户可安排1人,按照“分时有序、分区限流”的方式,到指定区域无接触式购买或领取网购物品和生活物资。对因就医等特殊情况确需外出的,由社区出具证明并做好审核登记。居家时做好环境消毒、居室通风等措施。(二)暂停区域内所有聚集性活动和聚餐。除生活物资保供场所外,其他经营场所暂停营业。(三)区域外人员原则上只进不出,生活保障等特殊人员可在做好防护、不接触情况下,做好生活物资保障等工作。(四)区域内单独划定的高风险区,按照有关风险区管理规范单独执行,解除后继续按照本通告的措施要求执行。(五)实施临时管控后开展相应频次核酸检测,后续管控措施根据疫情形势实时动态调整。本通告未尽事宜,以渝北区新冠肺炎疫情防控工作指挥部解释为准。
![]()
巴南区
重庆市巴南区新型冠状病毒肺炎疫情防控指挥部发布关于调整巴南区疫情风险区域的通告(2022年第143号)。
![]()
根据当前巴南区疫情防控工作需要,按照《新型冠状病毒肺炎防控方案(第九版)》相关规定,经市、区两级专家组研判,区疫情防控指挥部研究,并报请市疫情防控指挥部批准,自2022年11月12日22时起,调整我区部分高风险区。现将有关事项通告如下:1.李家沱街道:宏源小区22栋,亲和佳苑1栋,恒大城二期19栋、36栋,康平路93号。2.龙洲湾街道:颜龙山水7幢,旭辉城3期14栋,万达金街辣叁巡火锅(渝南大道299号)。3.花溪街道:宏宁天成1栋,宗申金蓝湾1期5栋,狮子坪社区珠江城D区4栋,工业园区建设大道20号,燕岺社区东海定南山40栋,重庆东泰汽车配件有限公司1号楼。4.莲花街道:万泉街5121栋1单元,云篆山水B区19栋,浩立阳光花园2、5栋,黄溪街锦上花。5.鱼洞街道:江洲路7号1单元,化龙路75号,鲁能南渝星城9栋。6.物流基地:玻璃门窗市场881-19,李队长老火锅(巴南区348国道与公平立交交叉口南360米)。1.实行封控管理,期间严格做到“足不出户、上门服务”,暂停区域内所有聚集性活动和聚餐。除生活物资保供场所外,经营场所一律暂停营业。2.实施封控管理后每日开展健康监测,开展相应频次核酸检测,连续5天未发现新增感染者降为低风险区。3.区域外人员原则上不进入该区域,生活保障等特殊人员可在做好防护情况下,不接触做好生活物资等保障。对因就医等特殊情况确需外出的,严格实行闭环转运。4.做好心理疏导、生活物资保障,落实好慢性病患者等特殊群体医疗等服务;规范消毒和垃圾分类处置。以上措施将根据疫情发展情况适时进行动态调整。未尽事宜,以区疫情防控指挥部解释为准。
重庆市巴南区新型冠状病毒肺炎疫情防控指挥部发布关于划定巴南区疫情高风险区域的通告(2022年第146号)。根据当前巴南区疫情防控工作需要,按照《新型冠状病毒肺炎防控方案(第九版)》《关于进一步优化新冠肺炎疫情防控措施科学精准做好防控工作的通知》相关规定,经市、区两级专家研判和区疫情防控指挥部研究,并报请市疫情防控指挥部批准,自2022年11月13日18时起,新增划定我区部分高风险区。现将有关事项通告如下:1.龙洲湾街道:协信星澜汇1期11栋,万友四季缤纷4栋。1.实行封控管理,期间严格做到“足不出户、上门服务”,暂停区域内所有聚集性活动和聚餐。除生活物资保供场所外,经营场所一律暂停营业。2.实施封控管理后每日开展健康监测,开展相应频次核酸检测,连续5天无新增感染者且第5天风险区域内所有人员完成一轮核酸筛查均为阴性,届时按照所在村(社区)的管控措施执行。3.区域外人员原则上不进入该区域,生活保障等特殊人员可在做好防护情况下,不接触做好生活物资等保障。对因就医等特殊情况确需外出的,严格实行闭环转运。4.做好心理疏导、生活物资保障,落实好慢性病患者等特殊群体医疗等服务;规范消毒和垃圾分类处置。以上措施将根据疫情发展情况适时进行动态调整。未尽事宜,以区疫情防控指挥部解释为准。
重庆市巴南区新型冠状病毒肺炎疫情防控指挥部关于调整巴南区疫情风险区域的通告(2022年第147号)。![]()
根据当前巴南区疫情防控工作需要,按照《新型冠状病毒肺炎防控方案(第九版)》《关于进一步优化新冠肺炎疫情防控措施科学精准做好防控工作的通知》相关规定,经市、区两级专家组研判和区疫情防控指挥部研究,并报请市疫情防控指挥部批准,调整我区部分疫情风险区域。现将有关事项通告如下:(一)2022年11月13日18时起,解除李家沱街道石坝滩14栋、李家沱街道恒大城二期37号楼的高风险区管控措施。(二)2022年11月14日0时起,解除花溪街道融科金色时代2栋、花溪街道龙湖春江天镜1期2组团以及1组团(3栋除外)的高风险区管控措施。(四)南泉街道:南泉街道金鹿社区、福鹿社区、樵坪春晓安置房、凤华康城安置房从2022年11月13日0时起,以上区域继续落实临时管控区的管控措施。(一)临时管控时间暂定3天,期间严格做到“人不出区、错峰取物”,原则上居家,在严格落实个人防护的前提下,每户每两天可安排1人,按照“分时有序、分区限流”的方式,到指定区域购买或无接触式领取网购物品。(二)区域内人员居家健康监测,落实“三天三检”,后续检测频次根据检测情况再研判。(三)临时管控期间暂停所有聚集性活动。除生活物资保供场所外,经营场所暂停营业。(四)临时管控区内学校暂停线下教学,开展线上授课,校外培训机构暂停营业,直到风险区域解除。(五)做好心理疏导,对因就医等特殊情况确需外出的,由村(社区)出具证明并做好审核登记,严格实行闭环转运。所有出入人员落实查证、验码、测温、登记。居家时做好环境消毒、居室通风等措施。(六)每天对电梯等室内公共区域规范消毒,及时做好垃圾处置。在解除管控前,对上述公共区域开展一次规范消毒。以上措施将根据疫情发展情况适时进行动态调整。未尽事宜,以区疫情防控指挥部解释为准。
重庆市巴南区新型冠状病毒肺炎疫情防控指挥部关于划定巴南区疫情高风险区域的通告(2022年第148号)。![]()
根据当前巴南区疫情防控工作需要,按照《新型冠状病毒肺炎防控方案(第九版)》《关于进一步优化新冠肺炎疫情防控措施科学精准做好防控工作的通知》相关规定,经市、区两级专家研判和区疫情防控指挥部研究,并报请市疫情防控指挥部批准,自2022年11月14日0时起,新增划定我区部分高风险区。现将有关事项通告如下:1.李家沱街道:聚福里小区11栋,五园湾社区融汇半岛A区1栋,龙家湾社区小湾家园1栋,融汇半岛3期香缇卡纳25栋1单元,越昕晖小区32栋,融汇半岛融汇江山D区3栋,融汇半岛7期1栋,融汇半岛11期7栋,恒大城3期98栋,群乐佳苑8栋,融汇半岛格林美地12期14栋1单元、29栋1单元。2.龙洲湾街道:龙洲花园5栋,联发龙洲湾1号C组团1栋2单元,联发龙洲湾1号C组团3栋,黄桷佳园1栋。3.花溪街道:宗申青年国际4栋、11栋,申烨太阳城2期27栋,宏宁天城3栋,珠江城D区11、13栋。4.莲花街道:浩立阳光花园3栋,荣安·明月江南小区3栋。5.鱼洞街道:半岛康城13栋,新城金樾府3栋2单元。6.南彭街道:南湖路2号2幢,唐家村22社52号。7.南泉街道:红旗村2社25号、61号,悦麓山27栋,巴南区瑄泓消防设备经营部及宿舍2楼(红旗村4社),融创欧麓花园城博琅澜庭北区五栋,红星村8组12号。8.界石镇:桂花村安置房A区1栋4单元,重庆环卫集团固废运输公司职工宿舍楼(巴南区桂花村兰海高速南边)。9.木洞镇:沧白街51号1单元,向阳坪街道39号。10.麻柳嘴镇:梓桐村四组55号及祥众老厂区临时板房。1.实行封控管理,期间严格做到“足不出户、上门服务”,暂停区域内所有聚集性活动和聚餐。除生活物资保供场所外,经营场所一律暂停营业。2.实施封控管理后每日开展健康监测,开展相应频次核酸检测,连续5天无新增感染者且第5天风险区域内所有人员完成一轮核酸筛查均为阴性,届时按照所在村(社区)的管控措施执行。3.区域外人员原则上不进入该区域,生活保障等特殊人员可在做好防护情况下,不接触做好生活物资等保障。对因就医等特殊情况确需外出的,严格实行闭环转运。4.做好心理疏导、生活物资保障,落实好慢性病患者等特殊群体医疗等服务;规范消毒和垃圾分类处置。以上措施将根据疫情发展情况适时进行动态调整。未尽事宜,以区疫情防控指挥部解释为准。
![]()
两江新区
重庆两江新区新冠肺炎疫情防控指挥部发布关于新增高风险区和临时管控区的通告。
![]()
按照《新型冠状病毒肺炎防控方案(第九版)》《关于进一步优化新冠肺炎疫情防控措施科学精准做好防控工作的通知》(联防联控机制综发〔2022〕101号)规定,经专家研判和两江新区新冠肺炎疫情防控工作领导小组指挥部研究,现就新增高风险区和临时管控区有关事项通告如下。1.鸳鸯街道:丹鹤小区1期12栋;大雅云居山小区7栋;世贸茂悦府一期3栋。2.人和街道:人和花园A区A3栋3单元; 吉乐大道218号3单元;融创凡尔赛二期10栋;爱琴庄园4栋。3.天宫殿街道:水晶郦城2组团5栋;华宇北城中央东区6栋;丁香路200号10栋2单元;五童路后勤基地2栋;劲力五星城二期6栋;中渝爱都会8栋3单元;华宇北城中央东区9栋;仁安龙城国际三期2栋;东湖雅苑1栋;东湖雅苑5栋。4.大竹林街道:慈竹苑小区21栋;商业中心B栋;力华科谷A区;黄山大道中段77号(维大力起重设备有限公司)宿舍楼。5.礼嘉街道:昱湖壹号燃界小区1栋;嘉兴社区嘉悦山水1栋(礼仁街575号)。6.金山街道:民心佳园小区B区27栋;蓝湖郡5组团15栋;爱家西西里小区5栋2单元。7.康美街道:江山樾三期北6栋;银竹苑社区新街坊1号楼;康庄美地C区2栋;康一社区B区11栋;远洋九公子20栋。1.实行封控管理,期间严格做到“足不出户、上门服务”。3.实施封控管理后须每天开展核酸检测,不漏1人。连续5天未发现新增感染者,根据疫情形势动态调整。4.对因就医等特殊情况确需外出的,严格实行闭环转运。1.鸳鸯街道:丹鹤小区;丰源丽景小区;世贸茂悦府一期。2.人和街道:人和花园A区;吉乐大道218号;融创凡尔赛二期、四期;爱琴庄园。3.天宫殿街道:劲力五星城二期;丁香路200号;五童路后勤基地;仁安龙城国际二期、三期;东湖雅苑。4.大竹林街道:商业中心A、C、D、E栋;力华科谷;黄山大道中段77号(维大力起重设备有限公司);楠竹苑小区;天山大道东段1号。6.金山街道:民心佳园小区B区; 蓝湖郡5组团16、17、18栋;爱家西西里小区。7.康美街道:江山樾三期北;远洋九公子除20栋以外区域。1.管控期间实行“人不出区、错峰取物”,原则上居家。对因就医等特殊情况确需外出的,由社区核实登记后,点对点闭环往返。2.区域内经营场所一律暂停营业,暂停聚集性活动。医疗机构、药店、生活超市、农贸市场等保障基本生活需要的场所,可在严格落实疫情防控措施的基础上继续营业。餐饮单位可提供外卖、打包服务,暂停堂食服务。3.实施管控后须每天开展核酸检测,不漏1人。连续3天未发现新增感染者,根据疫情形势动态调整。4.承担防疫任务的医务工作者、生活保供人员、社区工作者、应急抢险人员、防疫指挥人员等凭工作证明以及48小时核酸检测阴性证明出入。
![]()