BioNTech/辉瑞合作,欧盟命名为Comirnaty,大中华区由复星命名为复必泰。
很多朋友疑惑复星、BioNTech、辉瑞三者在mRNA疫苗中的关系,简单解释一下:
1、主要技术来源是BioNTech,海外三期临床主要由辉瑞主导,大中华区上市所需的各种资料由复星准备(例如做一期及二期临床试验及注册、销售事宜),大家数据共享。
2、复星2020年3月签约引进产品并购买BioNTech部分股权,第二天辉瑞才签约。复星享有大中华区产品权益,其余地区权益归属于辉瑞,并均与BioNTech分成。
接种和疫苗管理:
在疫苗接种之前、期间和之后,所有人均应继续遵循当地现行COVID-19预防指导准则(例如戴口罩、保持身体距离、手部卫生)。
出现COVID-19症状的个人不应接种疫苗。已痊愈的COVID-19患者(无论有无症状)均可接种疫苗。
仅应在能立即提供适当药物以治疗过敏反应的环境中进行疫苗接种,因此,应在具备必要资源和训练有素的医务人员场所接种疫苗,并且接种地点应允许被接种者在接种后至少能逗留15分钟,以便观察。(有关AEFI工具和治疗的更多信息,请参阅培训材料:COVID-19疫苗接种医务人员培训,第4模块:AEFI监控)。
接种疫苗之前,请告知被接种者接种后可能出现的症状,并在接种后至少观察15分钟。
有过敏反应史的个人在接种疫苗后应观察30分钟。
为了减轻疫苗接种后症状,可以服用退烧药或止痛药(由于缺乏有关其对免疫反应产生影响的信息,因此不建议常规服用这些药物以预防症状)。
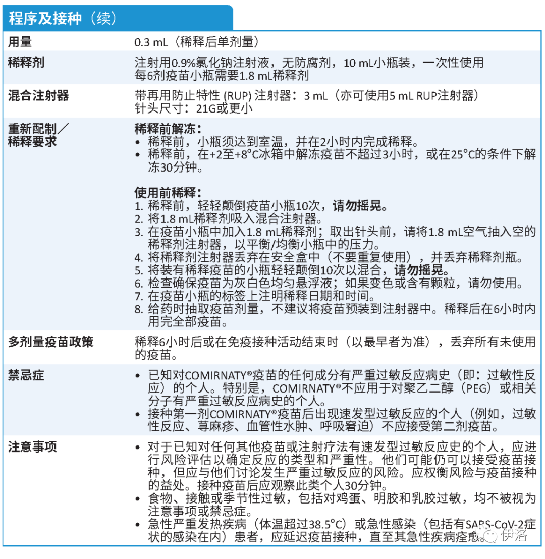
鼓励被接种者完成全系列疫苗接种,以优化保护效力,并为被接种者安排第二次接种的时间。前后两次接种应使用相同的疫苗产品。
特别储存和处理注意事项:
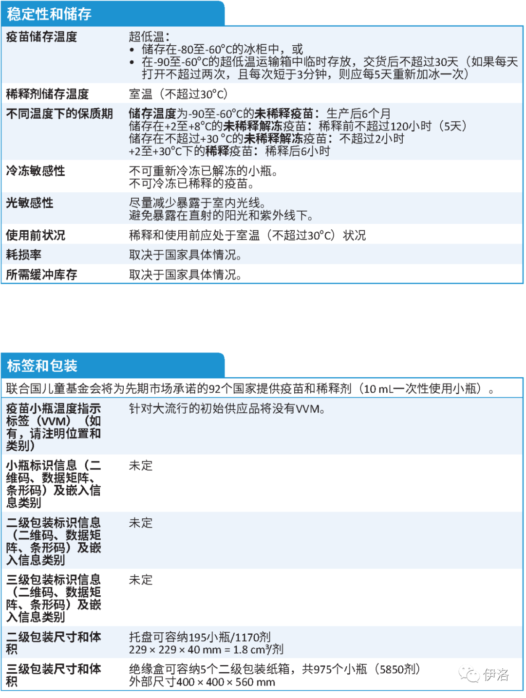
从一个超低温环境转移到另一个超低温环境时,从冷冻储存库(<-60°C)中取出的封盖小瓶托盘可在室温(<25°C)下停留最多5分钟。将室温暴露的小瓶托盘放回冷冻储存库后,必须在冷冻库中保存至少2小时,然后才能再次将其取出。
当取出所需小瓶供疫苗接种所用,或从一个超低温环境转移到另一个超低温环境,从冷冻储存库 (<-60°C)中取出开盖小瓶托盘或装有少于195个小瓶的托盘后,可在室温(<25°C)下停留最多3分钟。从小瓶托盘中取出小瓶后,应将其解冻以供使用。将室温暴露的小瓶托盘放回冷冻储存库后,
必须在冷冻库中保存至少2小时,然后才能再次将其取出。