又有129款App因违法违规收集使用个人信息被通报,今日头条、腾讯新闻等均在列。
(本文转自防骗大数据:FPData)
正文共:507字
阅读时间:2分钟
近期,针对人民群众反映强烈的App非法获取、超范围收集、过度索权等侵害个人信息的现象,国家互联网信息办公室依据《中华人民共和国网络安全法》《App违法违规收集使用个人信息行为认定方法》《常见类型移动互联网应用程序必要个人信息范围规定》等法律和有关规定,组织对运动健身、新闻资讯、网络直播、应用商店、女性健康等常见类型公众大量使用的部分App的个人信息收集使用情况进行了检测。现将有关情况通报如下:
一、运动健身类App情况
二、新闻资讯类App情况
三、网络直播类App情况
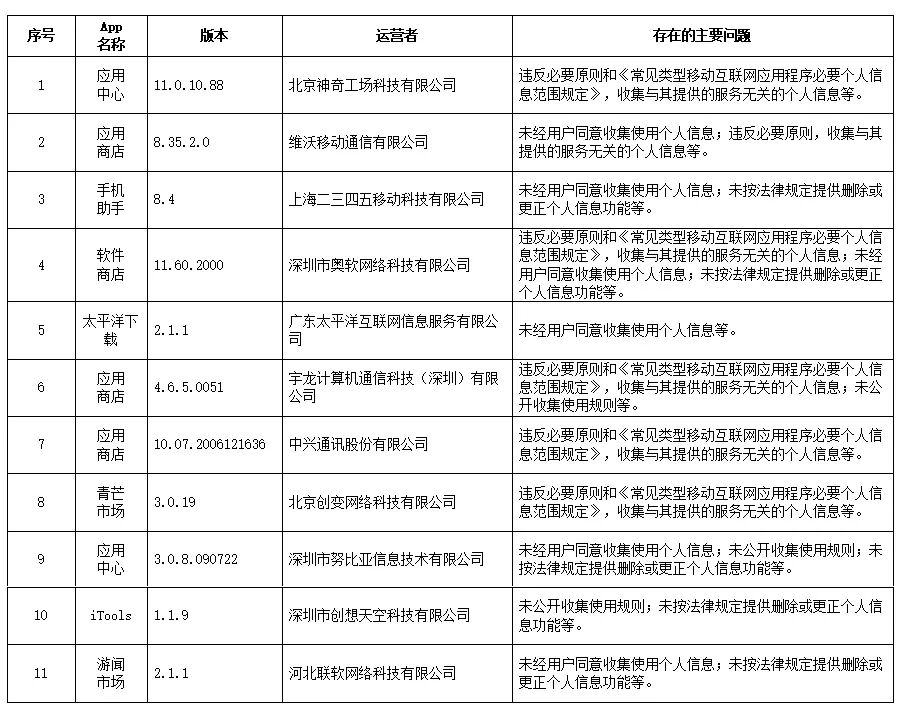
四、应用商店类App情况
五、女性健康类App情况
六、网上购物类App情况
七、学习教育类App情况
八、婚恋相亲类App情况
(本文转自防骗大数据:FPData)
九、工作要求
针对检测发现的问题,相关App运营者应当于本通报发布之日起15个工作日内完成整改,并将整改报告加盖公章发至电子邮箱:Appzhili@cac.gov.cn。各地网信办指导督促本地区App运营者按要求限期进行整改。逾期未完成整改的我办将依法予以处置。
联系电话:010-55635853
国家互联网信息办公室
2021年6月11日
来源:雁塔反诈
避免损失远比赚钱容易,关注、点赞、在看、转发,帮助他人远离诈骗!
漫画版反诈灵魂八问,你中招了吗
有这本事,导师为什么自己不炒股?
关注我们
不再上当