王敖实名揭发前UIUC徐钢教授性侵学生进展通报

GreenFire AoAcademy

事件回顾:今年3月,美国Wesleyan University王敖在网上实名揭发时任教于美国UIUC的徐钢长期性侵犯学生。事情发生后,UIUC 官方网站撤销了徐钢介绍,并告知媒体徐钢在被揭发之前就已经计划辞职,而徐钢在国内参与的的深圳艺术双年展宣布解聘作为策展人的徐钢。事件的更多介绍详见文后链接。


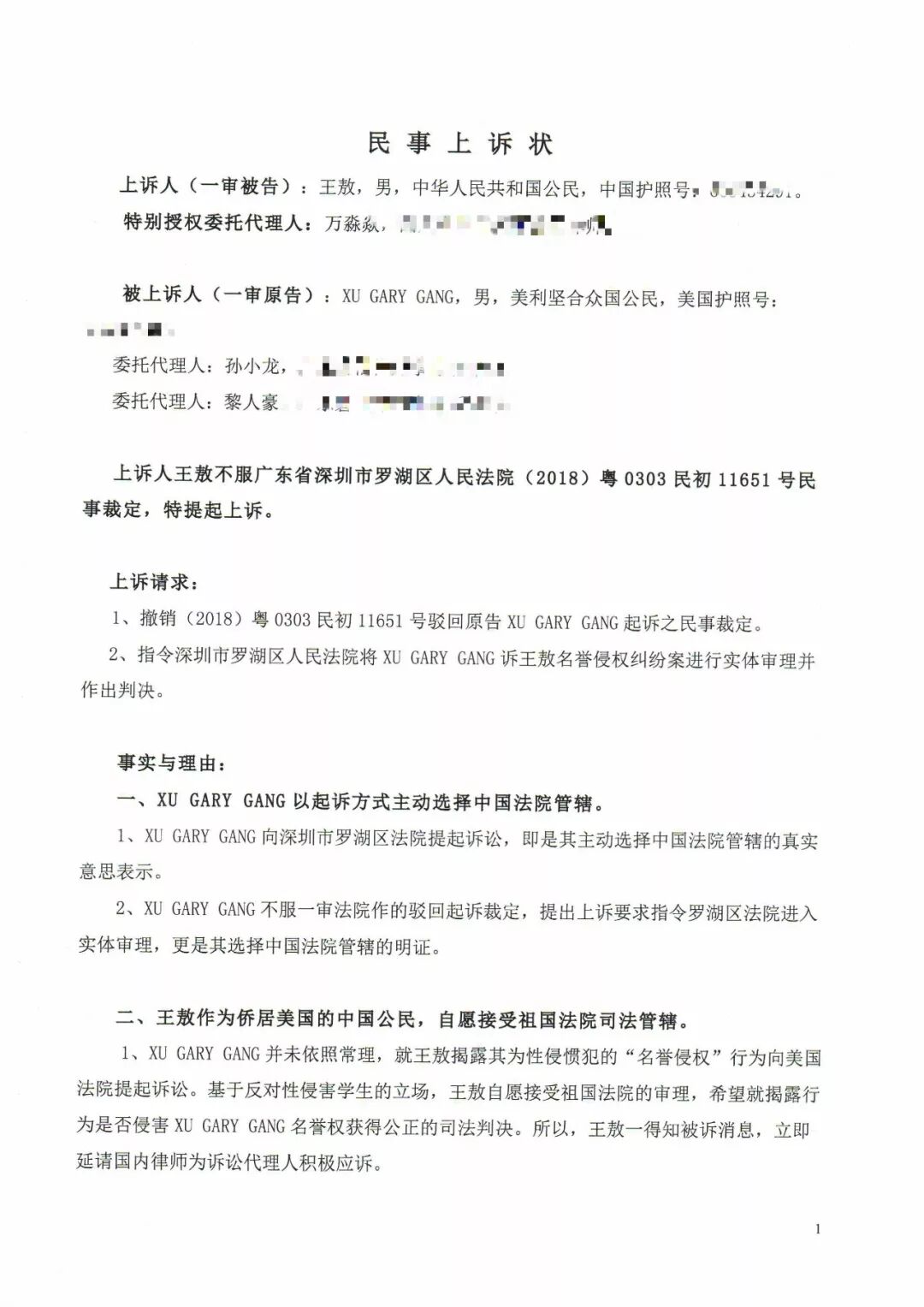
3月中旬,王敖收到徐钢美国律师的信函,并开始准备在美国应诉。4月底,徐钢在深圳市罗湖区法院起诉,要求判因王敖揭露他为性侵惯犯而赔礼道歉、在公开媒体上恢复名誉、并支付285.5万元经济损失(深圳海外高层次人才引进可以获得的补贴200万、西安美术馆解除策展合同损失的15万、深圳雏声初引艺术中心解除工作合同后未到手的工资70.5万),还有精神损害赔偿金10万。(见图)


应当指出,王敖是中国公民,持有美国绿卡,长期在美国生活和工作,徐钢则是美国国籍。我们不禁要问,一名美国人,不远万里地来到中国,起诉一名定居在美国的中国公民,这是神马样的国际主义精神!在得知徐钢选择在中国起诉之后,我方立刻应诉,由为罗茜茜举报北航陈小武教授提供法律支持的万淼焱律师代理,并开始了积极取证的工作。同时,经过耶鲁大学法院院校友的联名推荐,国际著名律师,2017年《自然》杂志十大人物之一的Ann Olivarius 接手了在美国进行调查徐钢事件的法律工作,并联系了一批幸存者和知情人。


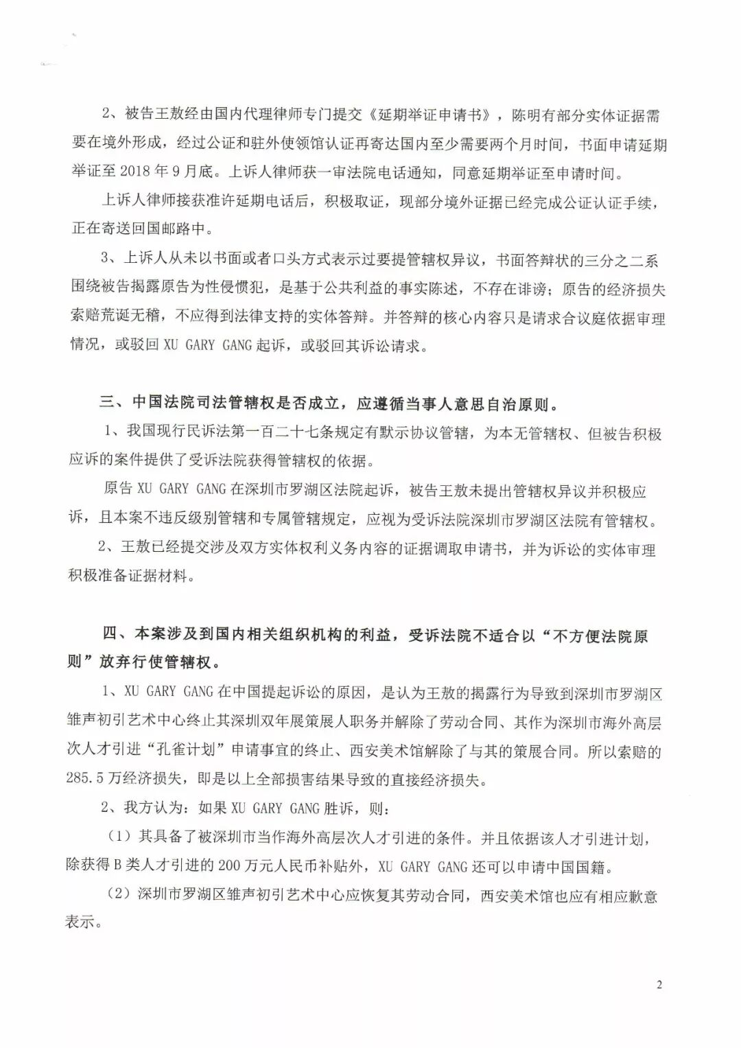
事件进展:8月13日,万律师收到罗湖法院寄来的驳回徐钢起诉的裁定书。驳回原因是根据法院调取的出入境记录,徐钢在深圳没有居住满一年。(见图)



徐钢不在美国提告,深圳法院也驳回了他的起诉。然而,我方认为官司应该继续,让我们有机会通过法律途径继续揭发徐钢。因此,我们开始准备上诉,要求法院继续审理,就在万淼焱律师已经准备好上诉状的时候,9月5日,罗湖法院又寄了一份文书给万律师,是徐钢的上诉状。


徐钢不服罗湖法院驳回他起诉,提出根据他的出入境记录,自2015年下半年开始,经常在深圳活动。(见图)

我们很好奇,XU GARY GANG,罗湖法院向深圳市出入境管理局调取的记录,为什么和你自己的不一样?是深圳出入境管理局错了,还是徐钢错了?


这时候,万律师拟好的上诉状经和王敖共同修改确认后,也已经寄给法院了。(见图)

我方态度很明确,美国人XU GARY GANG,你要在中国法院打官司 ,我们一定奉陪。同时,仅通过诉讼挽回在中国的名誉和经济损失是不够的,你在美国学术界的损失怎么办呢?建议我们不如在两边都打官司,中国公民王敖等着收取美国法院传票。


相关文章

UIUC校方称,徐钢教授被指控性侵而辞职 | Sixth Tone

王敖:回应徐钢教授的声明,继续揭露

UIUC官网已删除徐钢信息,深圳双年展公开解聘徐钢

举报UIUC教授徐钢事件进展,以及律师Ann Olivarius 介绍

国际著名策展人徐教授怎样坑艺术家/机构/学生/学术界?