作为文旅业者,我们都期待能对这个不断趋前、变换不断的文旅时代的每一个重大事件、每一个关键节点,有着更多的了然于心,知晓它的变革、冷暖及趋势。
于此,执惠统筹分析一周文旅最新动态,试图从这些鲜活的元素中寻找发现每个领域中值得再加记录的最新事件或信息,基于一定的框架、视角或维度,来探析它们带给文旅业发展,带给我们的价值点。
文旅惠评【第96周】,文旅一线情报,一周深度评析。
文旅巨头行情
(后台回复“惠评96期”,可获取完整版内容)
8月过去,上市旅企半年报披露结束,其中有几家值得关注。
先看黄山旅游、张家界,上半年业绩一盈一亏。
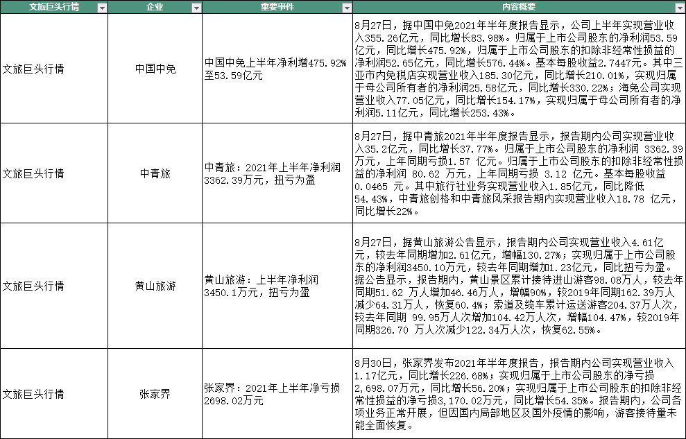
黄山旅游半年报显示,其今年上半年营收4.61亿元,同比增幅130.27%;净利润3450.10万元,较去年同期增加1.23亿元,同比扭亏为盈。营收和净利润分别恢复至2019年同期的63.32%、20.54%。
同时,今年上半年,黄山景区接待游客98.08万人,较去年同期51.62 万人增加46.46万人,增幅90%,较2019年同期162.39万人减少64.31万人,恢复60.4%;索道及缆车累计运送游客204.37万人次,较去年同期 99.95万人次增加104.42万人次,增幅104.47%,较2019年同期326.70 万人次减少122.34万人次,恢复62.55%。
可发现,黄山旅游今年上半年的营收、游客人次已恢复至疫情前六成水平,但净利润恢复只有两成多,还有较大的提升空间。公司整体处于回暖调整阶段。
相比下,张家界的业绩不够乐观。
张家界半年报显示,其今年上半年营收1.17亿元,同比增长226.68%;实现归属于上市公司股东的净亏损2,698.07万元,同比增长56.20%;
其2019年上半年营收1.70亿元,净利润825.45万元,营收已恢复至2019年同期七成水平,而净利润距离恢复还有不小距离。
黄山旅游和张家界都属于在做增量的山岳型旅企。比如黄山旅游近两年在推动夜游经济发展,打造花山谜窟景区,即将投入运营,有助于推动向休闲型沉浸式旅游区转型,带来新的营收和利润增长点。同时,其还与蚂蚁集团合作,推动景区数字化建设,在新产品供给、新服务升级与新客群的新消费之间,找到更多共通点。
而张家界主要是推动大庸古城的投建与运营。目前看,大庸古城的业态前景、盈利水平存在不确定因素。考虑到其中核心项目《遇见大庸》作为室内演艺,疫情影响下不利因素在增加,这给本就面临不小运营挑战的大庸古城,带来更多不确定性,也给张家界未来业绩变化增加变数。
另外,受新一轮疫情影响,暑假高峰期的“流失”将给两家企业三季度业绩带来不小影响,难言乐观,但随着疫情局势趋稳,更多区域跨省游逐渐恢复,中秋国庆还有期待。对全年业绩影响程度如何,还有待观察。而未来防疫常态化下,跨省游常态化熔断趋势,也是偏全国型山岳类景区不得不面临的问题。
再看中青旅、中国中免的半年报业绩。
中青旅今年上半年营收 35.2 亿元,同比增长 37.77%,净利润 3362.39 万元,上年同期亏损 1.57 亿元。与2019年同期营收58.53亿元、净利润3.82亿元相比,今年上半年分别恢复至60.14%、0.88%。
营收恢复尚可,净利润则相对惨淡。
其中今年上半年,乌镇景区营收 5.12 亿元,累计游客量 239.57 万人次,净利润 1.21 亿元;而其2019年同期,乌镇营收8.55亿元,游客量445.98万人次,净利润4.72亿元。即营收、游客量、净利润分别恢复至疫前同期的59.9%、53.7%、25.6%;
古北水镇今年上半年营收 3.37 亿元,累计游客量 97.09 万人次,实现净利润 1009.95 万元。与2019年同期的营收4.20亿元、游客量100.68万人次、净利润6543万元相比,分别恢复80.2%、96.4%、15.4%。
相比下,古北水镇的营收、游客量要比乌镇恢复得更好,这应该与疫情下周边游较主流有关,北京或京津冀周边类似古北水镇这类项目,要比乌镇之于江浙沪或长三角更少,古北水镇承接了更多北京等周边地区休闲度假的需求。
乌镇已走向成熟,虽然会展小镇的转型定位还会开拓出一定的增长空间,但幅度预计不会很大。而古北水镇在房产项目去化基本完成后,营收及净利润的的提升也会面临更大压力。这些也将进而对中青旅的营收及净利润保持及增长,带来变数。
中青旅继续做文旅业务拓展,是寻求打造更多营收和利润增长点,在不确定性中增加更多确定性,包括其上半年参与文化沉浸式演艺项目、大连博涛等的投资,以及古城类景区项目运营等。这些项目成效如何,一定程度上影响着中青旅的业务边界和营收扩展可能。
危机的两面性,在中国中免这里得到了较明显的解释。
中国中免今年半年报显示,其营收355.25亿元,同比增长83.98%;实现归母净利润53.59亿元,同比增长475.92%。而其2019年上半年营收为243.44亿元,净利润为32.79亿元。
中国中免的业绩比疫情前还提升了不少,这受益于国内尤其海南三亚免税市场的走高,中国中免半年报也显示,其上半年营收主要来自离岛免税业务。
结合国内免税市场大势,及中国中免自身最新境况来看,其今年业绩预计会有较亮眼表现,依然还将有不小的上升空间,既有的市场垄断优势短期内还较难打破,不过加剧的市场挑战正在逐步逼近,虽整个市场规模在扩大,其离岛免税市场份额短期内难有实质变化,在被逐步侵入的可能性明显。另外,中国中免在市内免税市场的开拓情况,将影响其业务构成的多元性,以及市场进攻与防守的能力。
目的地投资晴雨表
(后台回复“惠评96期”,可获取完整版内容)
本周目的地最重要的事件之一,莫过于北京环球影城(环球度假区)的开业最新走向,主要两个重要信息:
一是北京环球影城门票将于9月14日正式开售,门票定价四档:淡季日、平季日、旺季日和特定日门票。其中,淡季日门票为418元、平季日门票为528元、旺季日门票为638元、特定日门票为748元;
二是其将于9月20日正式开园。其中9月1日—9月19日期间为其试运行阶段。
接下来的中秋、国庆以及未来的国内主题公园市场,将正式进入“南迪士尼、北环球影城”的双超竞争时代。
先做个门票价格对比。
上海迪士尼目前门票也分为四档:常规日399元、特别常规日499元、高峰日599元、特别高峰日699元。
不过,上海迪士尼已有调价新方案,将于2022年1月9日起实行,到时新价格将分别为常规日435元、特别常规日545元、高峰日659元、特别高峰日769元。
以常规日门票为例,相比其他地区的迪士尼乐园基础入园价格,上海迪士尼的价格依然较低。
这些新价格与北京环球影城相差不大。出境游消费回流推高主题公园消费,以及上海迪士尼疫情影响下增加营收和利润等方面考虑,被认为是其门票第二次涨价的重要缘由。而北京环球影城的票价的合理性如何,也看接下来的市场反馈情况,其中第一年营业的新鲜感,会是助力之一。
北京环球影城将至少在两个方面带来较突出的影响,一是国内主题公园市场,二是北京文旅产业及整个社会经济发展。
北京环球影城开业,将重塑中国主题公园乃至文旅业的市场格局。参考公开研究信息,目前全球主题公园的竞争格局主要呈现为美、欧、亚三极化的发展态势,其中北美、欧洲的主题公园市场已较为成熟,而亚洲主题公园市场还处于快速崛起阶段,正步入扩张的快速增长期,尤其中国市场表现突出。北京环球影城将直接拉升中国主题公园市场的层级,也将对国内内容IP较同质化的主题公园市场带来影视行业与主题公园相结合的实际案例借鉴。
而更大的效应则体现在对区域产业经济的拉动作用。以北京环球影城为支点,其本身就通过乐园的产业链消费带来直接经济效益,并带动北京市餐饮、酒店、商业中心等相关产业发展。
公开信息显示,北京通州区将以环球影城为核心,推动环球度假区建设,形成聚合发展的新产业链及新的产业集群。
参考上海迪士尼,数据显示,从2016年开业至2019年6月,其固定资产投资对上海GDP年均拉动0.13%,乐园消费对上海全市GDP年均拉动0.21%。
与北京相关的另一事件是,《北京市城市更新行动计划(2021-2025年)》印发,挑选其中几个核心内容来看:
1、以供给侧结构性改革引领和创造新需求,通过更新改造推动产业结构调整升级,扩大文化有效供给,优化投资供给结构,带动消费升级,建设国际消费中心城市;
2、实施城市更新行动,聚焦城市建成区存量空间资源提质增效,不搞大拆大建;
3、鼓励传统商圈围绕产业结构调整、商业业态优化、空间品质提升、营销模式创新、区域品牌塑造、管理服务精细、开放水平提高等进行全方位改造升级,拓展新场景应用、挖掘新消费潜力、提升城市活力;
4、利用老旧厂房建设新型基础设施,发展现代服务业等产业业态,补充区域教育、医疗、文体等公共服务设施,建设旅游、文娱、康养等新型服务消费载体。
这几点与文旅有直接关联,文化供给、消费升级、传统商圈更新、老旧厂房改造建设旅游文娱载体等,在未来的城市更新中,通过存量物业、空间的保留与更新改造,建设创造出更多的文旅消费产品供给,会是一个核心主题。城市市井文化、烟火气的恢复,消费升级需求的对应等,会是相应逻辑。
同时,不搞大拆大建、鼓励社会资本与物业持有人参与,在改、留的大逻辑下,寻求实现资本、主体参与的多元化,也将是积极探寻的重要路径模式。
说完城市,再说乡村。
农业农村部近期表示,农业农村部将会同有关部门,结合发展乡村旅游、返乡下乡创业创新等,鼓励农民和农村集体经济组织依法依规利用闲置宅基地和闲置住宅,发展符合乡村特点的休闲农业、乡村旅游、餐饮民宿、文化体验、民俗展览、创意办公、康养服务、电子商务等新产业、新业态。
整体来看,当前农村土地利用政策正在持续松动,但还没有实质突破,而从本质上来说,乡村旅游发展,乡村振兴战略落地,必然涉及土地问题的解决,这在不同高层级主管部门,也有很明确的认知,这是一个大环境的变化因素。
农业农村部提出将会同有关部门,鼓励农民和农村集体经济组织依法依规利用闲置宅基地和闲置住宅,一方面表示农村土地问题的解决并非一个部门之事,而是牵涉多个部门,需要多部门联动彼此配合支持,寻求新的解决方案;另一方面意味着更多的部门正可能在采取行动,算是积极信号。
文旅消费洞见
(后台回复“惠评96期”,可获取完整版内容)
本周文旅消费洞见关注出境游和国内游数据。
携程近期发布的数据报告显示,今年上半年澳门旅游复苏强劲。上半年,澳门旅游产品订单量同比增长244%,随着赴澳门旅客对高品质酒店需求量大幅提升,当地酒店订单量已完全恢复至疫情前水平,其中高星酒店订单量增长388%。值得注意的是,自今年8月25日起,澳门放宽粤澳通关政策,经粤澳口岸出入境的人士,改为须持7天内阴性结果证明。携程平台数据显示,自该政策宣布后的8月23日至8月26日,澳门旅游产品订单量对比上周同期应声上涨27%,关键词“澳门”搜索热度增长33%。
再看上海数据,近期发布的《世界旅游城市发展报告2020》显示,2020年世界旅游城市旅游发展水平大幅下滑,但区域发展降幅差距不大,而单体发展存在功能落差。2020年全球入境旅游人次呈现断崖式下降、全球酒店业总收入下降幅度较大、全球节点城市旅游投资热情受到抑制。据了解,在“2020年国内旅游人次前20名城市名单”和“2020年城市旅游GDP前20名城市名单”中,中国上海和北京两城市均占据前两名,数据表现大幅领先于其他国家城市。
澳门和上海的数据分别对应着短途出境游和国内游数据。因出境游仍未有实质恢复,澳门在承接疫情前本有客群,以及中长途出境游客群方面,算是一个重要目的地。而在粤港澳大湾区区域周边游消费流通方面,也是一个较突出的目的地。
从世界旅游城市发展报告来看,疫情带来的跨境游影响深重,而中国因为疫情防控局势较好,本身的内需释放,叠加出境游消费回流,以及城市消费新的促进措施等效应,推动上海、北京的旅游消费保持突出位置,这和其本身的社会经济发展情况、文旅业发展水平,以及文旅消费市场的广阔等有密切关系。
「 精华文章值得看看 」
执 惠
助力中国文旅目的地生态创新