2021年10月8日,中共中央、国务院印发《黄河流域生态保护和高质量发展规划纲要》,规划范围为黄河干支流流经的青海、四川、甘肃、宁夏、内蒙古、山西、陕西、河南、山东9省区相关县级行政区,国土面积约130万平方公里,2019年年末总人口约1.6亿,这是指导当前和今后一个时期黄河流域生态保护和高质量发展的纲领性文件。
顶层设计擘画下,保护传承弘扬黄河文化,建设黄河文化旅游带、黄河国家文化公园,黄河流域的文旅业发展正进入全新周期。
其映衬的是民族自信与文化自信,区域产业结构升级与社会经济协同发展,乃至共同富裕。
这自然也是我们理解新时代、新语境的重要入口。
执惠特推出“黄河大合唱”系列策划,知宏观,析微观,看大局,找细节。
以下为第二篇。
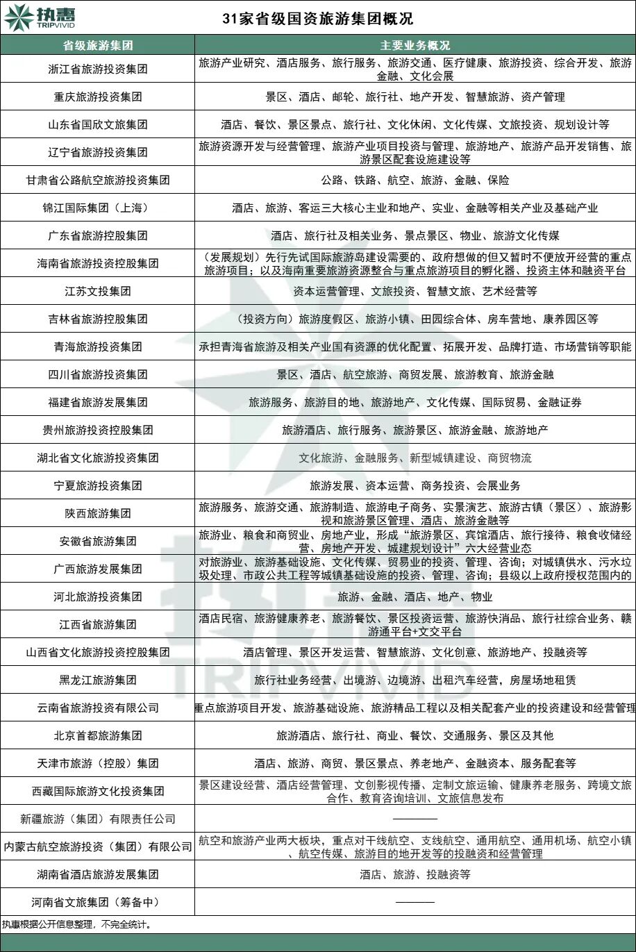
最新一家省级国资旅游集团,要来了。
官方信息显示,文旅/文化大省河南,正在筹备组建河南省文旅集团,据称注册资本超过百亿元(非官方信息),若属实,将超过目前所有省级国资旅游集团的注册资本,堪称“来势汹汹”。
河南省文旅集团(筹备中)目前还只显露了部分轮廓,不过已多少能感知其大致面貌。其中,近一年来河南文旅文创多款产品爆火出圈,是一个不错的观察窗口。
文化复兴、民族复兴的势头正在高企,叠加国潮文创新消费浪潮走高,一些文化大省基于本土文化来复兴民族文化的使命或责任“担子”更重,也有了将自己做成文化强省的更多机会空间,双重因素下,推进本省的文旅产业发展,必要、紧要、迫切。
一个新的巨头级的旅游集团的诞生,到了关键时间节点。而省域、大区域及国内文旅产业发展的新背景、新走向,也由此可一窥。
01
省级旅游集团新兵,要来了
河南省文旅集团,早在今年初就有显露。
今年1月末,2021年河南省文化和旅游工作会会议提出,推动组建河南省文化和旅游投资集团,实施一批重大文化和旅游建设项目,在国家文化公园系列工程、大遗址保护系列工程、博物馆展陈系列工程、文旅融合发展工程等四大系列工程方面实现突破。
2月初,河南省文化旅游厅发布的《2021年河南省文化和旅游厅工作要点》提出,依托省文化和旅游投资集团(筹建)设立河南省国家文化公园建设保护基金。
省级旅游集团、国家文化公园,两次被同时提出,其实两者之间的关联,未来将可能较为密集,而这其中也埋设了河南文旅集团设立、河南文旅业发展主线走向的背景线索(下文有更多分析)。
而11月初,河南省文旅集团的轮廓更清晰,不少重要信息被披露。
截图来源:洛阳市政府官网
依照《洛阳日报》报道,11月8日,洛阳市委书记与河南省文旅集团筹备组组长吴孟铎举行工作会谈,其所交流内容,有多个要点:
文旅文创产业发展潜力巨大,是最具有投资价值的产业之一。
省委省政府高度重视文旅产业发展,省第十一次党代会明确提出把文旅文创融合作为锚定“两个确保”的十大战略之一,强调要发展富有特色的全链条文旅业态,壮大以创意为内核的文化产业,打造中华文化传承创新中心、世界文化旅游胜地。
组建省文旅集团是省委省政府作出的一项重大决策部署,对于推进文旅强省建设,把河南丰富的文旅资源转化为更具竞争力的文旅产业具有重要意义。
洛阳历史底蕴深厚、文旅资源丰富,省委省政府提出洛阳推动文旅文创成支柱,在洛发展文旅产业优势突出。省文旅集团筹备组将和洛阳携手,进一步整合资源,聚焦重点领域,增强文旅产业投融资能力,优化运营管理体制机制,为实施文旅文创融合战略作出更大贡献。
洛阳将抢抓构建新发展格局战略机遇,聚焦打造全省文化中心、全国文创高地,全力支持、参与省文旅集团组建运营工作,丰富载体、创新业态,推出更多适合年轻人消费的文旅新业态,把文化资源优势更好转化为发展优势。
由此可以得出不少核心信息:
1、文旅文创产业的市场前景被看好,近一年里河南文旅的走热比如唐宫夜宴、元宵奇妙夜、端午奇妙游等出圈受捧,可说是多个重要元素的综合作用,包括优质传统文化资源、创意策划、数字化技术、国潮(传统文化)消费、年轻客群等,在供给创新与需求匹配方面做到了很好的契合,提供了多个国潮文创产品的打造样本,也形成了强烈河南标签的文旅文创品牌,机会空间已打开,接下来自然是更多资金、资本进入,更市场化运作,况且继续延此路径,甚至创新路径,推动河南文化传播,背后还有很强的政府意志;
2、但同样显露出很大的挑战,当前河南在文旅文创资源丰富、爆点产品不缺,品牌认知也正在建立,但至少还要问两个问题:一是单点资源持续创新不容易,如何持续?起点高容易一鸣惊人,但也容易触及天花板(除非比较高),接下来的创意、产品暂不说直接超越,至少要与此前水准持平,珠玉在前,若后续走低,既有的好口碑、品牌认知都容易被消磨;二是爆点产品出来后,进一步商业化、产业化如何实现,市场转化的更多价值在哪里?这涉及另一方面的创意开发能力。爆点产品没有产业链,品牌价值、商业价值终将势弱或消失。
3、文旅强省建设,做强文旅产业并促进区域经济与文化发展,与民族复兴、文化复兴背景结合,将河南作为具体的践行地,成为河南省委省政府重点关注和必然动作。这就必然需要一个更强的组织机构或企业来统领、推动,河南省文旅集团的组建代表着省委省政府意志,也是寻求将河南省文旅资源、资金(资本)等更多打通整合的强力机构。
4、洛阳是传统文旅资源的高地,也是中国传统历史文化高地,将是接下来重力打造河南文旅高地的突破区域之一,多重背景下,河南省文旅集团与洛阳合作,是必然,也是必须。
具体到市场角度,多数省级旅游集团的“痛点”之一是很多文旅产业核心资源不掌握,都在市县一级手上。但有市县一级也希望获得更多资金、资源、项目和政策等支持,将既有资源的产业化价值做大,这给省级旅游集团提供了机会。
曾有省级旅游集团负责人透露,在地市旅游投资层面,该集团通过组建或重组市级旅游投资平台,对旅游资源进行整合优化,意在破解整合市级旅游资源中,一些市对省属企业要价太高,或者不愿意拿出核心资源的问题。通过市级合作平台能够迅速在市域资源获取上得到一些先机。
河南省文旅集团组建,首要任务之一是迅速进行资源整合,而从资源高地先入手是首选,洛阳自然是省内优选之地。从既有信息看,洛阳在市一级政府最高层面可能会参与推动河南省文旅集团的组建,洛阳与该集团的具体关系将是重点,比如政府层面(或市国资企业层面)是否入股,导入多少资源合作,是否参与集团的运营等,这也将在一定程度上影响该集团的资产、资源及成长发展的部分成色。
02
新巨头的诞生背后藏着什么?
河南省确实需要一个巨头级的专门的旅游集团,已到了关键时间节点,为何?
这个旅游集团的担子也不轻,为何?
回答这两个问题前,我们先参考一些公开信息。非官方信息显示,河南省文旅集团的注册资本可能是150亿元,若属实,体量确实不小,应该超过了当前所有的省级国资旅游集团,可谓“来势汹汹”。
先回答第一个问题。
大势明显。文化复兴、民族复兴的势头正在高企,与河南相关的黄河国家文化公园建设、黄河文化旅游带建设,是个直接例证。可以说,未来几年围绕两个复兴尤其文化复兴,各级政府都会有不少动作,涉及政策、资金、产业等多端。
而国潮文创的消费热潮,意味着传统文化与年轻消费者主流群体正在找到更多的供需平衡,河南唐宫夜宴等产品爆火已进行了验证,这方面的产业空间正在逐渐打开,当前是将传统文化资源进一步市场化、产业化的机遇期。
河南遇到了好机会,不但是文化或文旅文创产业发展,还是更多文化输出为自己的目的地形象正名、塑造新的目的地品牌等,都有了更多施展空间,但也面临不小挑战。
河南省政府官网显示,河南省现有不可移动文物65519处,数量居全国第二,其中世界文化遗产5处,全国重点文物保护单位420处,另有8个国家级历史文化名城等,提供了可挖掘的雄厚文化资源基础。
但同时也意味着,不管被动还是主动,河南这个文化大省在文化复兴中被赋予的使命(肯定不单是产业方面,还有更高层面)担子不轻,在未来几年比如十四五期间,要交出更好的成绩单。
在10月26日河南省的重要会议上,河南省委书记楼阳生在报告中提出(以下为部分内容摘选):
做大做强文旅文创产业。文旅文创具有高渗透性、强融合性、可跨越性,发展前景广阔。要坚持以文塑旅、以旅彰文,持续打造老家河南、天下黄河、华夏古都、中国功夫等品牌,强化创意驱动、美学引领、艺术点亮、科技赋能,推动文旅文创产业高质量发展。坚持“快进慢游深体验”,以旅游环线建设为牵引,整合串联优质资源,建设郑汴洛国际文化旅游目的地,打造具有国际影响力的黄河文化旅游带。发展乡村旅游、红色旅游、休闲旅游,建设一批全国重要的康养基地。发展工艺美术产业、精品演艺、沉浸式体验消费,注重创意创新,努力出圈出彩。创新文旅文创融合发展体制机制,推进景区管理体制改革,培育壮大龙头企业。
实施文旅文创融合战略。发展富有特色的全链条文旅业态,壮大以创意为内核的文化产业,打造中华文化传承创新中心、世界文化旅游胜地。
实施数字化转型战略。突出数字化引领、撬动、赋能作用,加快构建系统完备、高效实用、智能绿色、安全可靠的新型基础设施体系,壮大数字核心产业,推进传统产业数字化改造,全面提升数治能力。
河南省十四五规划纲要提到,2035年远景目标之一是建成文化强省:社会主义精神文明和物质文明协调发展,公民素质和社会文明程度达到新高度,文化事业和文化产业发展进入全国先进行列,文化旅游全面深度融合,黄河文化传播力和影响力更加广泛深远,文化软实力显著增强。
做大做强文旅文创产业、实施文旅文创融合战略和数字化转型战略,建成文化强省,这些提法也不算新鲜,但文化、文旅文创确实被设定在很高的发展层级(其中文创与数字化会有更紧密的交集,数字化转型中文旅产业数字化将是重点之一)。
文化复兴的使命(也可说是地方政府要拿出的文化成绩单)、河南文化或文旅文创产业发展及区域产业结构转型升级需要下,河南的文旅文创得有个实质突破,或者有个向前大迈步。
河南省文旅集团,应运而生,河南省文旅资源、产业的统领型新抓手有了。
那么挑战来了,高屋建瓴的规划,怎么往下落,落到实际,落有成效?也就是前述第二个问题。
在10月的一个论坛上,河南省文化和旅游厅宣传推广处处长王九位表示,向传统文化挖掘内容是一个值得坚持的做法,河南下一步工作的方法论是保有产品的持续性,在“诠释传统文化”与“年轻化表达”之间寻找理想平衡点,推动“流量”变“留量”,让人愿意为网红产品到河南来,一来再来。
前期一些产品的持续爆火,让河南尝到了甜头,也找到一些爆款法则,接下来短时间里持续,问题不大,但长期的持续性如何维持?如前述,围绕一个单品的产业链构建,围绕一个细分领域的产业体系打造,绕不过去。简单说,这也是网红与长红的对应。
对河南省文旅集团,乃至河南省文旅业来说,以下方面需要聚焦:
1、上述的产业链、产业体系推动形成。河南文旅文创的创新开局不错,多个爆款已将其位置推高,接下来资源、资金、人才等聚集与投入,平台搭建,具体项目投资等,都是紧要动作。尤其是聚拢专业人才,提升运营能力,这是不少省级旅游集团较为“头痛”的问题;
2、大体预估,河南省文旅集团的资金实力将不小,在资源整合、项目投建等方面会有不小帮助。前提是能整合不错的文旅资源,钱有地方花,产品与项目能有具体实质载体,两种方式,一是将河南省既有的一些文旅企业整体或部分划入,二是新整合,首先是河南的各市文旅资源,洛阳算是在形成突破口了,但长远看还不够,然后省外资源也得琢磨。
不少省级旅游集团并不限于谋求一省优质旅游资源,“走出去”实现内外结合,成为它们向外传递的诉求。或输出竞争力、提升市场影响力或争夺更多资源。
中部某省级旅游集团高管曾对执惠表示,如果只以本省及周边市场或国内市场为主,市场空间天花板可能很快就达到,面向国际市场,打造国际产品,才能更上一个台阶。
这个不容易。
3、沿着第2点继续说,一个文旅高地的形成,必然内部有多个小高地,且有比较领头的高地,河南的潜在高地之一在郑汴洛(郑州、开封、洛阳),这三市是资源高地,若能协同发展,潜力空间直接拉升,但现实就是目前三地文旅打通协同还存在不少挑战。
不管是打造黄河文化旅游带,把郑汴洛板块打造成国际文化旅游目的地,还是推动河南文旅业迈个台阶,郑汴洛接下来文旅打通、协同互促发展,是必须解决的一个命题。
同时,黄河文化旅游带涉及沿黄九省(区),优势是大家彼此之间有了更多的串联互利因素,一起发力做强有了目标,劣势是涉及区域多,要打通协同更难。
一个新的省级旅游集团,面临着巨大机遇,要做的事情很多,要解决的问题或挑战不少。(作者Ethan,执惠主编曾建中)
今日话题
新省级旅游集团将给河南文旅业带来什么?欢迎您在留言区发表看法
「 精华文章值得看看 」
执 惠
助力中国文旅目的地生态创新