The following article is from 36氪研究院 Author 36氪研究院
36氪研究院根据行业发展、资本热度、政策导向等定期输出高质量研究报告,帮助政府、企业、投资机构等快速了解行业动态,把握发展机遇和明确发展方向。同时,研究院致力于为全国各级政府、企业、VC/PE机构、孵化器/产业园区等提供专业定制化咨询服务。
封面来源 | 视觉中国
多数新经济企业进入融资后期
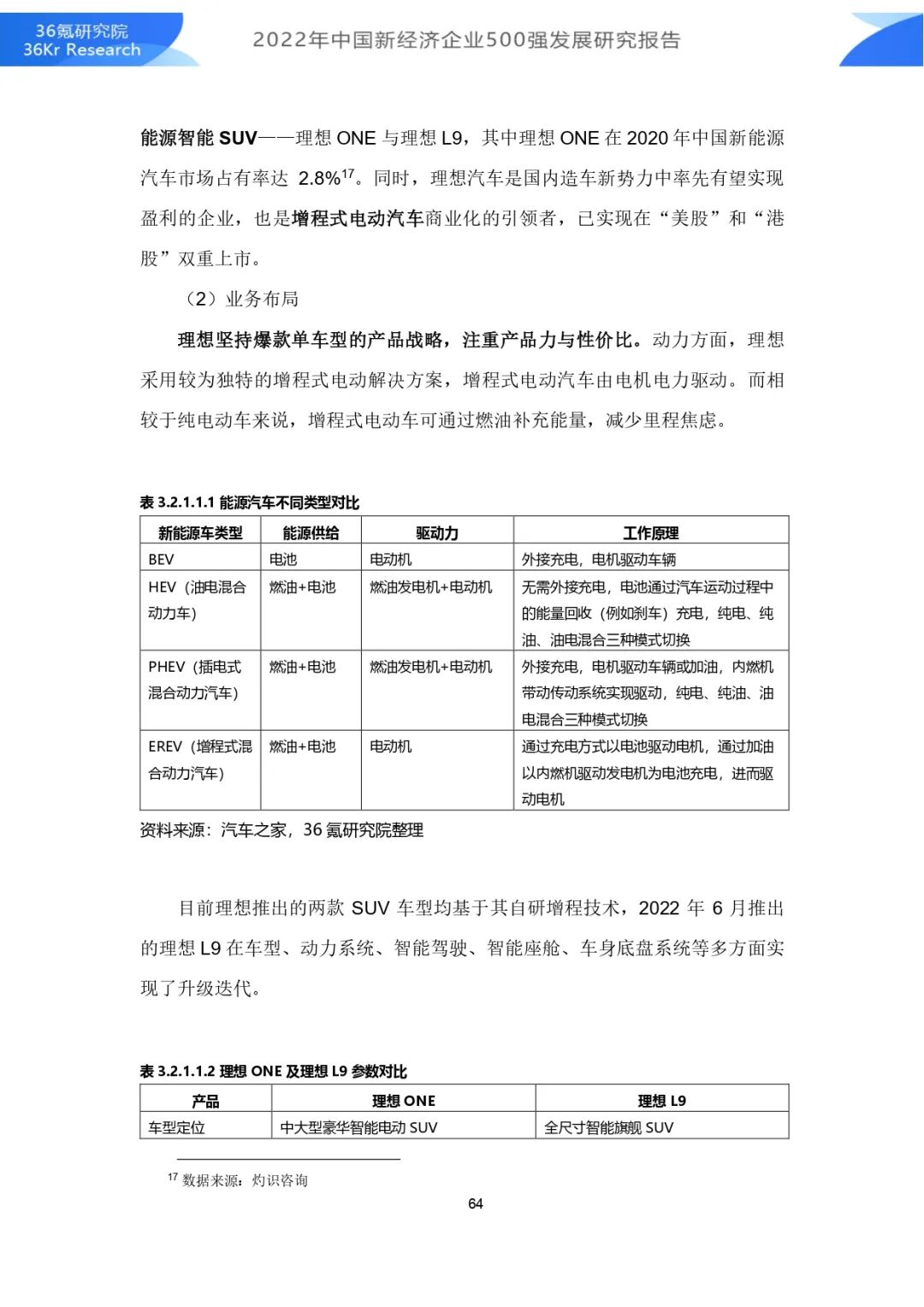
绝大多数新经济500强企业采用股权融资方式实现长期发展,且融资轮次均在A轮以后。其中,约85%的企业进入D轮及以后融资阶段、IPO或上市后阶段。由此可见,新经济500强企业的商业模式、盈利模式、内部创新与管理模式等较为成熟,受到一二级市场认可。在智慧物流、软件服务、新消费、人工智能等赛道中,处于融资初期、中期的企业占比相对较大,新入局企业相对更多。
本报告重点研究问题如下:
2022年外部环境为新经济企业带来哪些机遇与挑战?
2022年新经济500强企业主要分布在什么行业,典型赛道具有怎样的发展特征?
2022年新经济500强企业总体市/估值呈现出怎样的变化,哪些赛道“吸金力”增强?
2022年不同地区的新经济发展呈现怎样的特点?
2022年新经济500强企业的融资情况有何特点,各赛道企业融资情况有何差异?
2022年新经济龙头企业与新兴企业的核心竞争力与创新战略是什么?
更多精彩内容,详见《2022年中国新经济企业500强发展研究报告》,点击文章底部【阅读原文】,提取码:gsy6,或在36氪研究院微信公众号上回复“2022新经济500强”获取下载链接。
36氪旗下公众号
👇🏻 真诚推荐你关注👇🏻
👇点击阅读原文
领取「2022新经济500强」研究报告