点击蓝字 · 关注我们
A MXene-Based Bionic Cascaded-Enzyme Nanoreactor for Tumor Phototherapy/Enzyme Dynamic Therapy and Hypoxic Activated Chemotherapy
Xiaoge Zhang, Lili Cheng, Yao Lu, Junjie Tang, Qijun Lv, Xiaomei Chen, You Chen, Jie Liu*
Nano-Micro Letters (2022)14: 22
https://doi.org/10.1007/s40820-021-00761-w
本文亮点
1. 为阻断CD47免疫检查点,通过基因工程法构建了CD47过表达的肿瘤细胞膜,提高巨噬细胞介导的肿瘤细胞吞噬能力。
3. 葡萄糖氧化酶和氯过氧化物酶可以产生足够的HClO杀死常氧的肿瘤细胞,而替拉扎明则可以随后被激活杀死低氧的肿瘤细胞。
内容简介
中山大学生物医学工程学院刘杰课题组以Ti₃C₂纳米片为载体,通过化学键连接GOX和CPO,并负载乏氧敏感前药TPZ,制备级联酶纳米反应器Ti₃C₂-GOX-CPO/TPZ (TGCT),最后将其包裹于高表达CD47的肿瘤细胞膜囊泡中(mₑTGCT)。由于高表达CD47仿生膜的包裹,mₑTGCT展现出优越的免疫逃逸能力和同源靶向能力,可以优先靶向至肿瘤部位并有效提高肿瘤细胞摄取。进入肿瘤细胞后,GOX和CPO可以通过级联反应产生大量的HClO,实现高效EDT。此外,额外的激光照射可以加快酶催化反应速率并进一步增加单线态氧(¹O₂)的生成,同时,光疗及EDT的耗氧可加重肿瘤内部缺氧状态,进而激活乏氧敏感前药替拉扎明(TPZ)实现化疗。体内外结果表明,mₑTGCT具有肿瘤光疗、EDT和化疗的放大协同治疗效果,可以有效抑制肿瘤生长。这种智能级联酶纳米反应器为实现同步和显著的抗肿瘤治疗提供了一个有前景的方法。
图文导读
采用基因工程法策略,利用慢病毒包载质粒对4T1肿瘤细胞进行基因转染,获得表面高表达CD47蛋白的4T1肿瘤细胞。如图1所示,激光共聚焦和流式结果都证明基因转染提高了4T1肿瘤细胞表面CD47的表达。
本研究以块状Ti₃C₂为基体,通过液体剥离法制备得到Ti₃C₂纳米片,在其表面通过化学键结合葡萄糖氧化酶和氯化物过氧化物酶,之后负载化疗药物TPZ,并在其表面包裹高表达CD47蛋白的肿瘤细胞膜,获得级联酶纳米反应器mₑTGCT,并对其粒径电位等理化性质进行了表征(图2)。
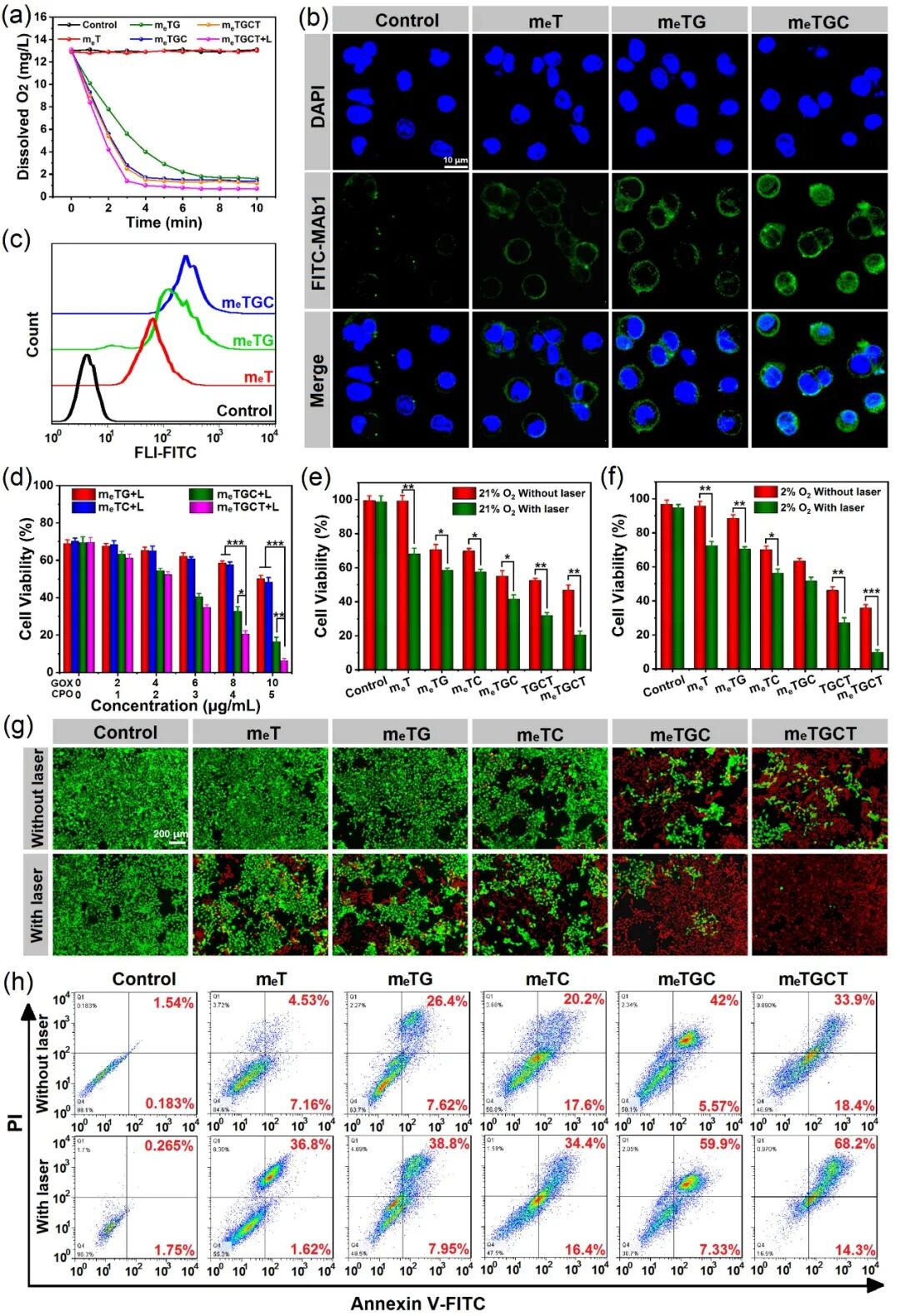
由于GOX可以在O₂条件下催化葡萄糖降解产生H₂O₂和葡萄糖酸,导致O₂消耗和pH降低,而HClO可以催化H₂O₂和Cl⁻产生HClO。因此,作者进一步研究了纳米反应器在体外酶催化活性。结果表明,相比于单一酶,级联酶能够有效地提高酶催化活性,且在激光照射下,温度升高也进一步增强了酶催化活性。
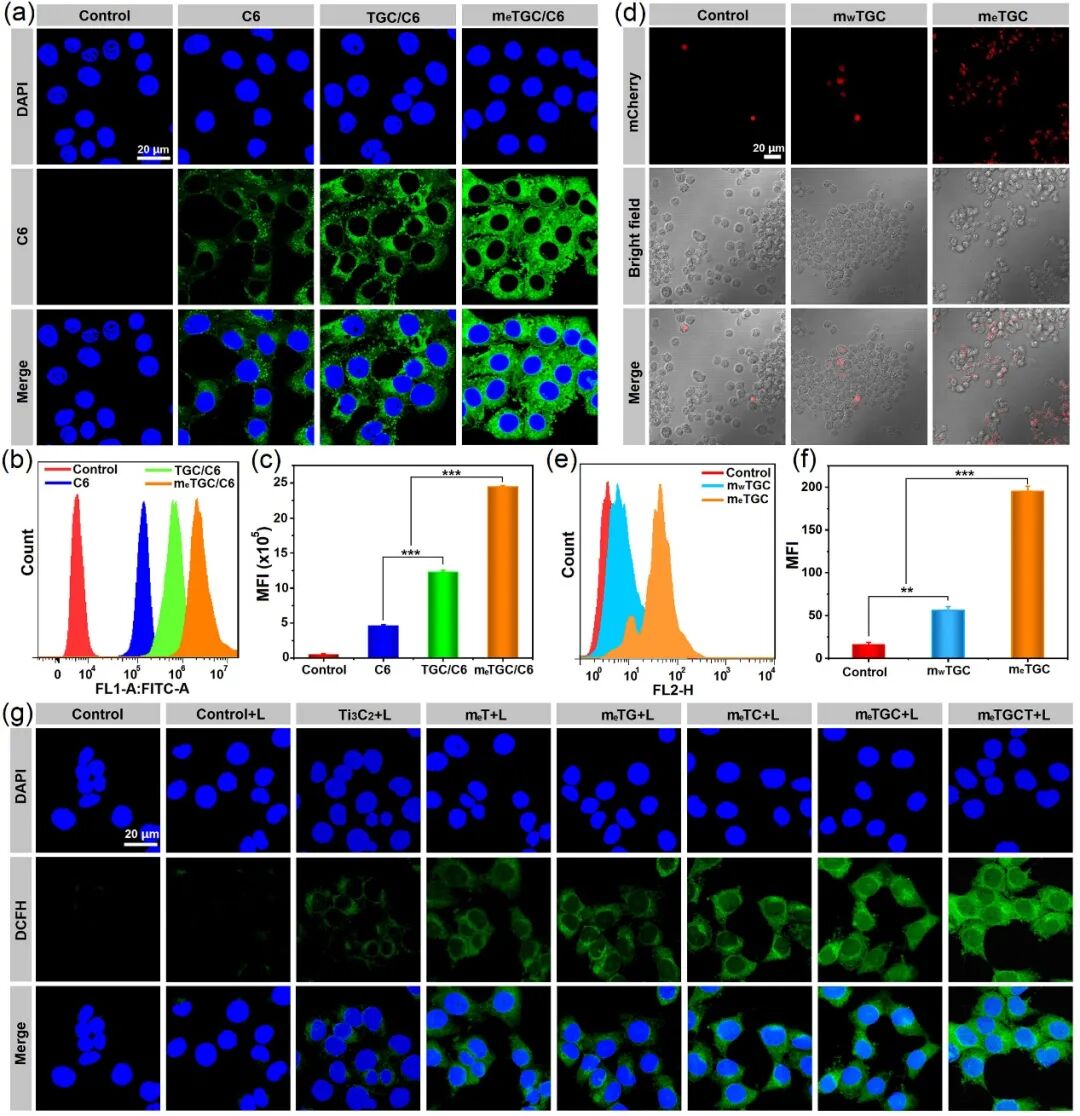
IV mₑTGC的肿瘤细胞摄取研究
V mₑTGC的促进巨噬细胞吞噬肿瘤细胞
VI 肿瘤细胞内ROS检测
图4. (a) 4T1肿瘤细胞摄取mₑTGC/C6 4 h的激光共聚焦图;(b, c) 细胞摄取流式定量分析图;(d) 巨噬细胞吞噬4T1肿瘤细胞的激光共聚焦图;(e, f) 细胞吞噬流式定量分析图;(g) 4T1细胞中ROS水平的激光共聚焦图。(***p<0.001, **p<0.01, n=3)
VII 肿瘤细胞内乏氧检测
VIII mₑTGCT体外抗肿瘤细胞评价
图5. (a) 不同样品处理4T1细胞后培养基里溶氧浓度随时间变化;(b, c) 4T1细胞乏氧水平的激光共聚焦图和流式定量分析图;(d-f) 不同样品处理4T1细胞24 h后的细胞存活率;(g) 不同样品处理4T1细胞的活死细胞染色图;(h) 4T1细胞凋亡图。(***p<0.001, **p<0.01,*p<0.05, n=5)
IX 体内荧光成像
图6. 体内生物分布。(a, b) 不同样品在4T1荷瘤小鼠体内的荧光分布图和荧光强度定量分析;(c, d) 给药24 h后的各器官荧光分布图和荧光强度定量分析图;(e, f) 给药120 h后的各器官荧光分布图和荧光强度定量分析图;(g) 4T1荷瘤小鼠肿瘤部位在808 nm激光(1.5 W/cm²)照射下的温度变化。(***p<0.001, **p<0.01,n=3)
X 体内抗肿瘤评价
图7. 体内抗肿瘤作用。(a) 4T1荷瘤小鼠肿瘤治疗流程图;(b) 各组小鼠治疗期间相对肿瘤体积变化图;(c) 各组荷瘤小鼠肿瘤治疗期间体重变化图;(d) 各组小鼠治疗第31天后的瘤重定量图;(e) 治疗第31天时的小鼠和肿瘤组织照片;(f) 各组小鼠肿瘤组织TUNEL图。(与对照组相比,***p<0.001, **p<0.01 and *p<0.05具有显著性差异;###p<0.001, ##p<0.01, #p<0.05, n=5)
作者简介
本文通讯作者
靶向纳米药物/基因载体系统、多功能纳米诊疗一体化生物材料和器官芯片/体外3D肿瘤模型的设计、构建及应用。
▍主要研究成果
▍Email: liujie56@mail.sysu.edu.cn
本文第一作者
二维无机纳米材料异质结的设计及其在肿瘤治疗方面的应用。
撰稿:原文作者
关于我们
Tel: 021-34207624
扫描上方二维码关注我们