作者简介: LUCKYLEE,女,西南政法大学行政法学院本科2015级。本科成绩中等,GPA3.4/4.0,大学期间只拿过一次三等奖学金,一战考研上岸中的非典型学霸。 “所以,我们要加倍努力,不是为了换取成功,不是为了超过别人,是为了实现体验更大世界的愿望。” 编者按: 四月,又是一个欣欣向荣、万物初生的时节,又是一年之计的开始,是新一轮人生征程的起步。即日起,青苗法鸣即将开辟新一次的考研经验帖系列,继续为大家传递宝贵的经验。同时,我们真诚地向走过漫长考研路的各位朋友们再次约稿,请大家分享一路的甜酸苦辣。既是对奋斗的青春的美好追忆,也是为未来点亮指路的灯塔。 收稿邮箱:qmfmbjb@sina.com。 | |||
一、个人碎碎念
在我个人看来,很多半途而废、意志不坚定的人都是因为从一开始就没有想清楚自己到底想要什么。不要盲目从众,从经验贴上看到那么多师兄师姐可以同时兼顾法考和考研就也这么准备,完全没有考虑到自身的情况。所以我的这篇分享会说明我是如何做下决定的、我的法考、考研时间安排和我这一年备考的经验和教训。如果觉得废话太多的,可以有选择的看。希望自己过去一年的经历可以给师弟师妹们带来一些帮助,也希望各位追梦人认真做下每一个决定,拥有一个无悔的2019。
二、在确定院校之前我问了自己几个问题
1.你考研是为了什么?想清楚你真的要考研吗?直接考公、找工作对于你来说是不是更好的选择?
我周围也有同学是认真准备法考,然后安心找工作、考公的,现在也过的不错,而不是盲目从众去考研,否则很容易就成为炮灰,浪费了自己的这一年的时间。
2.专业选择问题
还要继续学法吗?扪心自问,自己真是的适合学法律吗?我曾经就陷入这的沉思,我觉得我本科成绩不太好,逻辑思维能力也不太行,不太适合学法律,想着要不要换一个专业试试,打开通往世界的另外一扇大门。但是我后面去了趟北京的红寺村,在最高法的上访中心“上了一课”,最后面决定还是要继续走法学这条路。不然我还觉得我挺适合学新闻的哈哈哈哈哈。同时要指出的是,跨考也是有难度的,数学不好的还是尽量不要选择要考高数的学科,否则风险极大。
3.选择学硕还是法硕
(1)就业导向和学术导向,这应该是官方给出的答案。
(2)信息收集难易程度,如果考法硕,去海洋书店老板都能帮你配齐所有资料。还有各种各样的补习班,只要稍微用点心就可以获得各种各样的资料。但是学硕的信息较难收集,如果选择一些小众的院校(报考人数较少),想要收集历年真题都很困难。
(3)报考难度,相比学硕很多学校都是收个位数的人,法硕的录取人数多了很多。如果想去985院校,报考法硕的成功率会高一些。但这也是相对而言啦。
(4)读书时间,除了个别院校(北大和人大),一般学校的法硕都会比学硕的学制更短一些。
(5)社会认可度,坊间传闻学硕的社会认可度更高一些?(求证实)
(6)学费高低,据我所知,部分985院校的法硕学费很高的,而且像复旦、北大这些学校不给法硕包住宿,算下来也是不小的一笔负担。
4.院校选择问题
考本校肯定比选择外校有优势,选择政法类院校会比那几个高端985好考一些,毕竟收的人多呀。但我个人看来,问题的根本还是你要想清楚你想要什么。如果只是想要有一个研究生文凭,方便毕业考公务员的话,选择西政就完全足够了。但是如果想要体验一个更大的世界,有一个更加丰富多彩的研究生生活,那么选择北京或是上海的学校会好一些。
关于政法类院校还是综合类院校的选择问题。作为本科西政出身的我们,在选择报考院校时,沿用我师姐说的一句话,有一点“高不成,低不就。”法学评级比西政好的,一只手就可以数出来,除去中国政法大学,其他都是综合性大学,招生人数全部合起来可能都没有西政多,可见报考难度之大。我曾经也有过综合类大学的梦,想着本科在一个专业类大学真的待腻了(主要是没什么男生哈哈哈哈哈哈),想着读研的时候换一个综合类大学。作为一个福建人,那时候比较心仪的学校是厦大和中山。但是后面被我导师劝去了北京,在人大还是法大之间,我纠结了一个月。最后面还是对自己不够有信心而选择了法大。我最后面告诉自己,今天我选择法大更多的是因为我想要去北京。而且读研不比本科,不再是懵懵懂懂,天天想着玩,更多是这个学校能给我带来的资源,这个学校所处在的地域。我还是选择一个我踮起脚能够到的学校吧,人还是要看清楚自己的实力。(虽然我导师始终认为要走那扇窄的门)我也敬佩每一位心怀远大理想的人,例如我一个勇敢的好友继续选择北大我也依旧支持她,并且相信她一定可以成功的(隔空加油)!同时我也要感谢我的金仪师姐,是她在我举棋不定的时候给了我客观的分析。
我希望大家不要后悔自己做下的每一个决定,考研最忌惮的就是三心二意,越早做下决定并坚持走下去成功率越高。如果真的很难做决定的话,就选择考法硕吧。法硕是十月份报名的时候决定自己最终的目标院校,如果你觉得自己复习的状态很好,最后面北大人大都可以去试,如果觉得自己很差,又想一年上岸,就选择一个普通的学校就好啦。(这也是法硕为数不多的好处了)
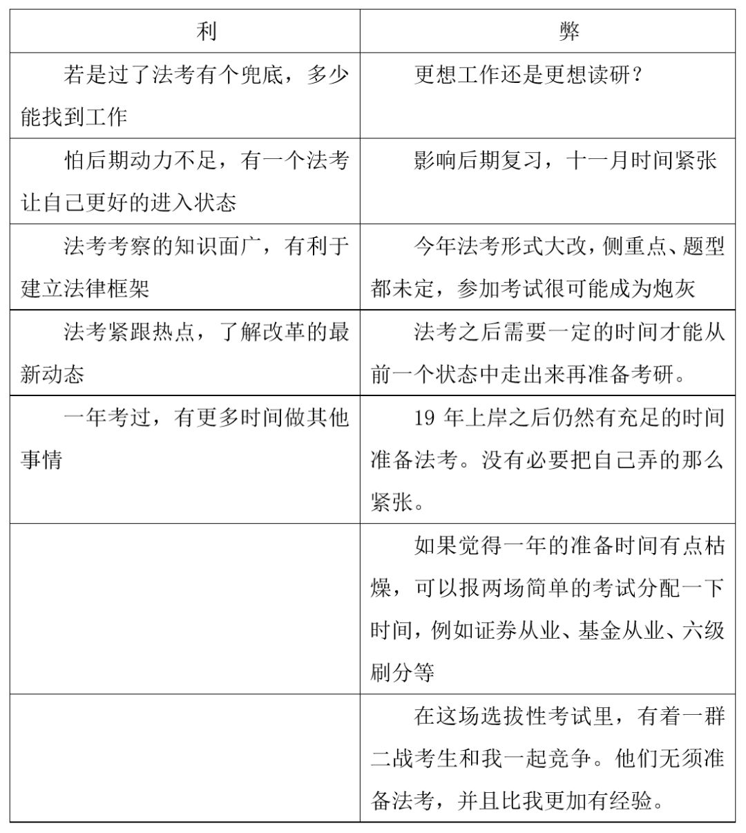
5.法考和考研的抉择问题
很多人会上来直接就问两场考试的时间要怎么安排,但是我觉得需要想清楚你真的要两场考试一起准备吗?我在去年上半年也很纠结这件事情,并在五月份分析了一下两考一起准备的好处、风险。
纠结于要不要同时准备两场考试,是因为周围的人大多如此。在不服输的性格驱动下,这种不落人后的心理驱使着自己做出这样的选择。万一我也同时过了两场考试呢?但怀有该想法的很大一部分人,都是建立在尚未认真分析过这辆场考试的情况下的。虽然法考和考研有交叉的一部分,但二者考察的侧重点不同。法考重广度,考研重深度。多准备一个法考,就多增加了许多不稳定因素,现在的你不知道十月份的时候,你是否会因为法考用力过猛而对考研失去斗志。其实问题的核心在于你到底想要什么?要小心幸存者效应,看清自己的实力。
法考可以考一辈子,但是考研我想一次上岸。所以我在四月到六月是没有准备法考的打算,一心只想考研一次上岸。
但是我到七月底的时候想法变了(好打脸),期末考试准备的太无聊,我就看了一点民法和刑法。有一天看视频,柏浪涛在上课的时候说:“我觉得法考就适合你们这种自律性强的人来考”,然后我就想这不就是我吗?再加上我觉得自己真的从八月份就开始背书啥的也太无聊了,学到后期真的会很烦,需要多一场考试,让时间紧张一些。(说实话,到后期时间真的很紧张)。还有就是,去年是法考改革第一年,坊间传闻通过率会高一些,小邱建议我还是考一下吧,万一过了呢?于是乎我从7月22号开始就认真准备法考了。
三、法考复习经验
(一)总体时间安排
两考一起准备的话,暑假之后每个月都过的很刺激
(二)关于法考复习的小小经验
我的建议比较适合想要短期通过,同时能付出较多的精力,能承受住高强度学习的同学。
1.我选择的老师
张海峡是我导师推荐的,零几年就在讲司考,中途没讲了,前两年才复出。去年书都买不到,但是今年受到市场认可之后,就可以在海洋书店买到书了。
2.时间和复习安排
我从7月22日开始认真准备的法考,之前听完了民法和刑法的音频,但只是听完,题都没看过。
除了刑法和民法,我没有用过一轮的书,直接买的二轮背诵版。这种的好处就在于考点明确,没有什么废话。直接听课做笔记,背书就可以了,而且还比较省钱哈哈哈哈哈哈哈。
听课是知识输入过程,而做题是知识的输出,会困难一些。但是法考需要大量的做题。刑法题一度把我劝退。我大概是在9月5号左右把真题做完一遍的。
二轮复习时我买了一本厚大的五年真题,上面有两种编排的体例,一种是按照各科来分的,一种是近五年的套卷。我都刷了一遍,如果遇到忘记的知识点,就拿出二轮的背诵版继续巩固。我的二轮就是在背书、刷题、刷题发现忘记的知识点之后,再翻开书继续背。经常会怀疑自己是不是金鱼,怎么刚背完的知识点一做题又忘记了。但是没办法,就是忘了继续背。
因为法考换成机考,所以我在觉晓的网站上模拟过两次。建议大家还是要多练练,纸质练习和电脑作答还是有出入的。
当我决定要考法考的时候,我就不只是抱着水一水的心态。虽然时间很紧张,但是我几乎做到每天高效学习。这种记忆量大的考试拼的就是短期的记忆。我记得之前在一位师兄的经验贴上面看到,说认真准备司考的人最后面都会过的。所以我就抱着这样的心态,好好准备,坚持到最后。我在考前前一天的晚上失眠了,就在脑子里把各科的内容一一过了一遍,我觉得这个还是蛮有用的。
3.主观题复习
客观题出分是在9月26号左右,周围认真准备的人几乎都过了。那时候对于法考+考研一起准备的人来说真的很纠结。如果继续准备法考,考研的时间肯定就少了,怎么敢和那些用上一年时间全心全意的复习考研的人竞争,更或者是二战的人比。但是如果放弃法考的话,今年的通过率肯定是最高的,明年还有今年被刷下来的人一起竞争。在纠结中,我选择先复习政治和综合课中的法理学和刑法总论,并随着法考主观题的临近,每天花在主观题上面的时间会多一些。
我个人来看,两考一起准备,对于公共课来说真的有点困难。因为正常人的政治都是八月或者九月份就开始了,但是如果要法考的话,就得推迟到十月左右。所以我一考完就开始刷一千题(9月26号—10月7号),但是我没怎么看过那本精讲精练,因为实在是太厚了,字密密麻麻,我真的看不下去。然后对于法综的背诵,正常准备的同学是九月初就开始背书了。我那时候选择了先背法理学和刑法总论,因为我觉得这两个多少可以用来回答主观题的内容。
与此同时,我还抱了我一个保研同学的大腿,再次感谢一下我优秀善良的小邱。我让他把他每天学习的内容、选择的资料分享给我,因为时间紧张,我没有办法自己去筛选资料,只能看看他一般都用什么。我觉得经过学霸认证的应该都不错。我就是把西苑打印店所有的打印笔记各科老师的买了一份,然后打开相应的音频都听了一遍。我没有看官方的那本案例集,因为实在是太厚了!重心偏向于考研的我选择看辅导班的资料。不过我周围有很多同学都看了,而且看完之后分数普遍130以上。
18年重庆考主观题是有法条的,并且是机考。首先,我觉得机考很不错,复制粘贴功能真的不要太爽。我考完出来无法想象要怎么在四个小时内手写完那些字。但是也有人会觉得键盘声音很吵啦。但是法条就很鸡肋了,有很多人说,如果给了法条,但是没有写上引用的话会被扣分,但是翻法条真的很浪费时间。所以我几乎没翻过,都是凭着感觉在作答。但是也有很厉害的同学,没复习,但是全部都翻到,最后面也过了那种。总结主观题的考察重点,还是需要扎实的基础。不要因为客观题考完之后就开始放飞自我,还是需要沉下心来好好复习。
我个人感觉我的法考经验还是蛮水的。如果想要看详细、更有用的法考复习经验,建议看看其他经验贴。而我能够提供的,是当你打算两场考试一起准备时,时间安排的建议。当然每个人的基础不一样、能过付出的时间和效率都不一样,所以还是建议大家想清楚再决定要不要两场考试一起准备。
四、考研经验
有种终于进入正题的感觉。通过我的各科情况,来分享一下我的经验和教训。
考研成绩:
报考院校:中国政法大学 经济法专业
政治:66分
英语:61分
法学综合:121分
经济法学:142分
总分:390分
我的考研是从18年三月份开始准备的,中间花了两个月零十天的时间准备了法考,到十二月份底的考研,认真准备考研的时间大概就是八个月左右。
(一)时间安排
往回看,自己上半年的时候,因为没有准备法考的想法,时间就感觉比较充足,一边复习考研,一边每个月都会参加一个活动。我导经常教育我,快乐生活,佛系考研。
三月份的时候我参加了重庆马拉松,成功跑完半程(我报名的就是半马)。跑步的时候我就在想,其实考研不就是和跑马一样吗,刚开始的时候大家都会一窝蜂的往前冲,但是随着距离的增加,路上的坚持下来的人越来越少,能过最终跑完全程的人屈指可数。
四月份出去玩了两天,五月份参加了大学生英语竞赛,六月份准备了六级。
我是觉得如果全年都只盯着十二月底那一件事的话,会有点太无聊了。所以我就会每个月安排一个小任务,但是这个小任务也不会影响到我全程规划。
(二)法综复习
相比下半年,感觉上半年过的还是比较水的,买了法综的五本书,民法、刑法(要用的是第五版,我给买成第六版了TAT)、法理学、宪法和民事诉讼法。值得注意的是,民法、民事诉讼法和宪法今年很有可能换新书,大家还是要多关注一下。
我从三月份开始是自己看了一遍书,然后看完书之后会做一下思维导图。同时,我会结合着历年真题,把重点标注出来,这样看书比较有针对性。然后我从一个师姐那里买了一份二手的18年魔方法综笔记。又结合老师上课的音频认真过了一遍笔记。魔方19年最新的笔记好像是暑假出的,我跟同学借过来把更新的记在上面(在此感谢一下善良的小夏)。相当于我在复习法考之前法综是看了三遍,但是这三遍我都没有记忆。因为这时候记忆肯定是会忘记的。但是这一步又很关键,你要明确考察的重点,答题的模式。关于魔方笔记的话,我觉得还行吧。就是把书上的内容全部整理成表格形式,优点是很齐全,缺点也是太齐全了。很多不会考察的内容也在里面。
很多师弟师妹们会问,第一遍书看的很慢,看完之后感觉没什么收获。我觉得问题的关键在于,你要明确每一次看书是为了什么?前三遍看书都不是为了记忆,而是为了让自己对于所考察的东西有所了解,理解其中的体系、考察的重点。当你知道你为什么要看书之后你再去看书,看完之后再反思自己是否完成了任务。
法考主观题结束之后,我就开始疯狂背书了。因为这个时候真的很迟了。我在十一月份背了两遍,但是我发现那时候我的记忆效果很不好,就是处于翻书马冬梅,合书孙红雷的状态。
我会找各种各样的地方背书
我觉得考研路上很重要的一点就是要不断的反思。反思自己的状态、学习成果。我十一月份很认真的背完了两遍的法综,但是我发现我知识输出做的很差劲,无法将记忆的内容落实到书面。我问了师姐,师姐建议我继续背(在此再次感谢我的彤彤师姐,备考路上事无巨细的给我回答各种问题,比心)。其实文科这个东西真的很烦,说他简单吧,你只要记清楚了就可以了。但是记清楚又真的很困难。于是我从十二月开始就用了一个记忆神器,也是我疯狂安利给大家的一个软件。名字叫做anki,它是按照艾宾浩斯曲线来做的,详细的使用方法在知乎、b站上面有一大堆,建议大家都可以去学习一下,好好利用,一定会爱上的!
这个软件需要花一点时间入门,然后再坚持每天完成记忆量。我觉得这个比翻开书直接背有用多了。因为到了后期,你会发现你直接看着书你都会,但是合起来之后却说不出来。而这个软件就是要求你看着标题把内容复述出来,如果复述不出来,你可以点击答案,再背一下,并且在十分钟之后继续完成这个知识点。如果现在能过说出来,就可以把这个知识点安排在三天之后复习。
几百个知识点坚持这样的每日记忆,并且到考前我又在每科上面整体的串联了一下,让散落的知识点体系化之后,我到了考场上完全就是在默写,但是我最后面的分数不算很高,我觉得应该是我写的太简略了,答题还有待提高。在此说明一下,法大的法综考的不难,就是体量大,一定要坚持记忆。
(三)公共课的复习
我的公共课都不算太高,所以我主要谈一下我考的差的教训吧。
虽然我高中是文科生,但是我的政治基础真的一般。前面谈到一点关于政治的复习,法考之后就是好好刷题,我做了一遍书本上面的1000题,又在anki上面做了好几遍(因为做错的可以不断重复),又把后面市场上能够买到的模拟题都做了一遍。我的想法就是通过做题来记忆知识点,但是我上了考场才发现有很多是没有老师押到的知识点。我觉得这也是和基础不扎实有关,精讲精练没怎么看,上课视频也没有看,所以要两考一起准备的同学真的要好好考虑一下。时间上面真的有些困难。(当然,基础好的就另当别论啦)
这个成绩的英语我真的很不满意,因为我在英语上面付出的时间真的不少。所以我就来谈一谈教训吧(嗯,成功了才叫经验,失败了只能是教训)
(1)辩证看待恋恋有词。恋恋有词的卖点在于在真题语句中记忆,但是存在一个问题。就是你会提前知道那些阅读中关键语句的意思。如果在阅读之前就看了这些句子,就会发现难度下降了很多。
(2)两考一起准备对于英语基础差的人来说还是不小的挑战,所以要同时准备的朋友一定要想清楚了。
(3)到十一月份作文复习进入了死胡同,翻译也准备的很水。每天能过挪两个小时给英语都很困难。
(4)千万不要手贱去改答案!!!
(5)不要太早做真题。
(四)关于我的专业课
1.用到的资料
《经济法学》李曙光(第三版)(十月份的时候出了新版)
《经济法学》王卫国、李东方(第三版)
《经济法的基本理论范畴研究》薛克鹏
《经济法学》薛克鹏、张钦昱
《经济法学》薛克鹏(我称为小蓝皮)(一定要看,看二十遍也可以!)
《竞争法学》刘继峰(第三版)(写的很好,但是太细了!有整理好的笔记,在此感谢咸鱼大神)
《经济法案例分析》刘继峰、刘丹(这个有时间随便翻一下也行)
蓟门桥不下雪的经济法笔记
张老师的上课笔记
张老师的经济法总论音频
历年的真题,包括考研初试、保研、期末考试。但是我唯独落下了去年的复试真题TAT,然而去年就是考了好几道复试真题。所以还是收集所有的题目,无死角的复习吧。
我自己后期整理了一份自己的笔记。
2.复习经验
上半年的时候,因为时间比较多,很多书我都看了。但是只是通识性的那种看,没有明确一定要记忆,理解为主吧。要学会建立初步的体系框架,知道每一部分在说什么。
就算复习法考我也没有把专业课落下(其实主要是因为法考的商经对于考研真的帮助不大),每天我还是会看看书,看看笔记。
七月份的时候师姐给了我一份张老师的上课音频,然后我就每天听了一课。真的非常有用!简直是考法大经济法必备音频!也是从那时候起就下决心一定要考老师的研究生啦哈哈哈哈哈。然后现在算是梦想成真了吧。所以我对越努力越幸运这句话深信不疑!
因为准备了法考,我没有足够的时间专门整理笔记。是拿蓟门桥不下雪的笔记作为主线,然后不断的增加内容。这个笔记还是可以的,就是内容偏少,所以我在看书的时候,遇到我觉得写的很好,可以作为答题点的地方我就会标注上去。
我觉得看书是为了建立知识体系,以及学习老师是如果把一个问题说清楚的。答题的时候,你要能够把自己这一年所学的东西都有条理的回答出来。你能够回答的知识点越多越好,而不是抓住一个点拼命往里面写。前期做的工作都是知识的输入,你要看很多的书,让自己肚子里面有点货。并且有条理的整理,要学会做笔记。但是到了后期,就是要学会输出。因为到了考场上,你要拿着那张试题,把空白的十二页纸答满。我把这个过程当作是和阅卷老师对话的过程,你要能够把自己这一年的所学,有体系的呈现给老师看。
关于如何锻炼自己的知识输出能力,我的几个方法是:
(1)利用anki,自问自答式背书;
(2)将历年考题写在白纸上,然后想想有哪些相关知识点可以答上去
(3)和同学讨论问题,当你能够回答别人的问题,跟同学说清楚一个问题时,说明你自己掌握的不错了。
(4)做思维导图也是一个很好的方法,到了后期要能够看到标题回忆出相应的知识点。
还有一点就是要练习一下排版,因为好的卷面真的重要。我在考之前模拟过几次,但是说实话上了考场我都没怎么用上,因为手写的酸了,再加上题目有点难,自己就是尽量把自己知道的东西都答上去。这里还有一个小建议,就是在答题的时候,不要想着这道题我要怎么答才可以拿高分,而是尽量把自己知道的东西有体系的回答上去。你不是阅卷老师,你能做的就是做好自己。
我分析过法大历年的考题,包括期末考和考研真题,考查的重点非常明确,出题的思路也是大体相同。所以只要认真准备都没有什么太大的问题,所以平时复习的时候要不断提高自己的写字速度,让自己在考试中有足够的时间去写。真的上午、下午三小时,手都没有停过,真的太累了。所以平时有机会,练习一下手速也是非常的重要。
五、如何做时间规划
虽然这篇文章真的很长了,但是我觉得这也是一个需要说的点。
从九月份开始的每个月,我都会制定计划,明确自己每个月要达到哪些目标。然后再细化到十天(作为一个阶段)我需要达到哪些目标。最后再细化到每天我的任务量、时间分配。这样的就可以知道自己每天要做什么,不虚度每一天。
与此同时,需要定期反思自己,不要被自己的虚无的努力而盲目感动。因为法考主观题之后,距离考研只有两个月的时间了。时间非常紧张,我从十一月开始每天早上五点半左右起床背书(有时候六点钟起床),因为之前看了禹璇师姐四点半起床背书的经历真的非常受鼓舞,可是我真的做不到TAT
每天早上坐在楼道的角落里背书,安慰自己再坚持一下下就好了。
六、备考中的小建议
1.学会收集信息。
(1)合理利用好和师兄师姐交流的机会。
(2)拓宽自己的交友范围,认识到研友的重要性。
(3)要有付费意识。
(4)利用好互联网.
2.要有一颗感恩的心。考研路上,我真的遇到很多很多很好的人,真的觉得自己非常的幸运。
3.学会反思自己,考研和高考的差别之一,没有一模二模三模,你不知道你自己的实力,不知道竞争对手的实力。你只有不断地背书,不断地训练,不断的告诉自己,这样坚持下去应该就可以考上了吧
4.要会心理建设,希望你始终如一。比如可以写日记。
5.放低姿态,你没有那么聪明。
6.选择比努力更重要。请不要随波逐流,成功无法复制,认清你自己的实际情况。
7.多站在老师的角度,思考老师更想要收什么样的学生?
8.学会背书、记笔记、答题。能现在背下来的就不要留给明天,明天要是忘了就继续记,就是这么不断反刍的过程。
9.在阶段性复习之下,认真记录自己每天的所获所得。
10.如果是考完之后再做也不迟的事情,就不要现在来做浪费自己的时间,比如谈恋爱。
11.学会自律。早睡早起,尽量不要熬夜。女生不要浪费时间去化妆,是去学习不是去逛街。
12.和研友多交流,但不要因为别人的进度而影响到自己
13.适当锻炼,保持活力;
14.抓紧时间抢考点,不然去涪陵考哭都来不及
重庆考研是发文具的。这就存在一个问题,很多人会不习惯那个笔。我是考前买了好几种来习惯。我觉得最相近的是龙宇书店卖的那种,最便宜的一块钱一支的中性笔。
七、鸣谢
考研并不是一个人的战场,少不了父母、老师、同学的鼓励与帮助。当看到我爸把我们家庭讨论组标题改为“随缘就好”,我真的笑出声;和我导的几次深度交谈,他告诉我考研需要的是拼刺刀的精神,不要怂,就是干,更是让我坚定了信心,一往无前;还有在我迷茫时,细心的回答我问题的彤彤师姐,在图书馆门口排队等待开馆的小伙伴,暑假一起五教自习的小伙伴、在图书馆六楼的小静、坐在我对面的国际法小姐姐,时常鼓励我“师妹你一定会考上的”、东苑食堂的杨阿姨,豆浆大叔、东一打扫卫生的阿姨,一起分享资料的小沈。感谢那些一直都相信我一定会考上的同学,小李没有让你们失望呀~
考研期间我有一个习惯,就是写每月总结。我觉得定期反思自己很重要。同时也要不断的做心理建设,因为全程下来真的有点辛苦。当你回过头来,看看自己这一年的心路历程,你会发现自己真的很勇敢。
写在最后
大四老师姐絮絮叨叨讲了这么多,只是希望自己过去一年摸爬滚打的经历能够给尚处迷茫的你一些帮助,哪怕只有一点我也心满意足。如果师弟师妹们还有什么不清楚的地方,可以私信我,就像当初的我受到师兄师姐的帮助一样,现在我也希望作为“过来人”,可以给你们一些温暖与力量。考研期间少不了焦虑,但是千万不要沉溺在焦虑当中。“你所有的焦虑都来自于你还不够努力”这是师兄说的一句话,我十一月拼命的学习,就是希望我可以骄傲地说,“我都这么努力了,我不能上谁还可以上?”所以,你尽管努力,其他的请交给时间。不要害怕时间,过好每一天,要相信,是时间给了你力量。希望各位考研er能够享受这段旅程,这个不断认清自己到底想要什么,为梦想、为未来不断努力拼搏,挖掘自己潜能的过程。回头看我的这一年,我觉得一点都不辛苦,反而是觉得充实而美好。一年的努力,我遇见了一个更加自律、乐观的自己。
同时希望大家能够认真做下每一个决定,大到择校,小到今天要几点钟起床,要不要再玩五分钟手机。你会发现,你的未来就是由你的每一个细微的选择而铸就的。望能不孚人意,同求无愧于心。
推荐阅读
投稿邮箱:qmfmbjb@sina.com
主题;篇幅;体例
青苗学人交流群
长按扫描二维码添加青苗微信号,加入青苗学人交流群,一同交流、分享!
本文责编 ✎钱玥
本期编辑 ✎田英
Send to Author