作者简介:赖紫莹,2018届广东财经大学本科生,二战考上中国政法大学国际私法专业。性格沉稳冷静,与世无争,没有宏大的理想;崇尚法律、秩序与权威,喜欢条条框框、一切可以遵循的规则与道理,因为这样可以让我感到心安。借用林清玄先生的一句话:“以清净心看世界,以欢喜心过生活,以平常心生情味,以柔软性除尘埃。”我愿做一个柔软而有力量的人,得无尽爱,在安静中学会慈悲。
编者按:四月,又是一个欣欣向荣、万物初生的时节,又是一年之计的开始,是新一轮人生征程的起步。即日起,青苗法鸣开辟新一次的考研经验帖系列,继续为大家传递宝贵的经验。今天青苗推送一篇法大国际私法专业初试经验贴,作者极其详尽地分享了考研公共课和专业课的备考思路,并以问答的方式,分享了她的独家复习技巧,可谓是通篇干货。同时,我们真诚地向走过漫长考研路的各位朋友们再次约稿,请大家分享一路的甜酸苦辣。既是对奋斗的青春的美好追忆,也是为未来点亮指路的灯塔。收稿邮箱:qmfmbjb@sina.com。
目 录
一、个人情况
二、专业选择
三、政治复习
四、英语复习
五、法综和国际法学复习
六、一战失败原因
七、结语
我的万字经验贴终于出来啦,感觉把我的毕生心得体会都奉献出来了,真的干货满满哦。此文的特色之处在于不只是单从我个人的角度谈经验分享,而是更多地关注备考者的需求,提供给你们真正的干货,解答你们心中的疑惑,所以在公共课和专业课复习方法介绍中都设置了常见问题答疑。此文断断续续写了很久,生怕漏了些什么或者说得不清楚。我真的很想通过自己的一点力量让正在备考的师弟师妹不再迷茫,在漫漫的备考长路中看到一丝曙光。我希望此文能够成为照亮你们前路的灯。
一、个人情况
我的本科是广东财经大学,二战考生,报考法大国际私法方向,没有报班,没有买笔记,初试总分381 (政治69/英语75/法综105/国际法学132)。此文在时间规划上对只考研的师弟师妹更有参考价值,但复习方法是适用所有考生的。此文总结了一战失败的经验教训和二战成功的心得,试图给师弟师妹客观全面的考研复习指导。我法综有点拖了后腿,幸好我国际法学分还算高,所以把整个分数拉了上来;英语和政治就算是普通,不高不低,不过和一战比分数都有所提高。这里想告诉各位师弟师妹一个道理就是:要想拿高分,和别人拉开差距,法综和专业课一定要高;当然,如果你的英语和政治也很好的话,那就更锦上添花啦!
二、专业选择
第二部分说说如何进行专业选择的问题。如果已经很明确自己要选择的专业的,那么这部分可以跳过不看。我选择的方向是国际私法(含国际民事诉讼和国际商事仲裁)。在专业选择上,在我决定要考研,我就已经确定了我要考国际私法,因为我真的热爱国际私法这个学科。如果有师弟师妹还未确定自己的专业方向,我认为可以从以下方面考虑:
一是兴趣爱好。我认为这是第一重要的。作为一个需要你在未来三年深入研究的学科,如果你不足够热爱它的话,我认为你很容易会缺乏强大的精神动力支撑你走下去,你会很容易迷失自己。我始终坚信,只要心中有爱、有信念,没有什么困难是不可战胜的!对某一学科的热爱可以源于比较纯粹的一面,也就是你对这个学科的内容本身就很感兴趣;也可以源于比较功利的一面,也就是这个学科对你的未来职业发展很有帮助。总之,就是要挖掘你对某个学科的“爱”。
二是自身能力。可能有的师弟师妹确实没有自己特别钟爱的学科或者有两个以上感兴趣的学科,这时候可以结合自身能力来进行专业选择。如果有某个学科你学起来很轻松,成绩也特别好的,那么你可以选择你的优势学科作为你的专业方向。另一方面,对于一些热门专业,如果你综合分析自身能力后认为自己能力不够的,应当敢于承认,并理智割舍。
三是消息的易获取程度。这里的消息包括考研真题、期末题、师兄师姐的经验、有关这个学科的前沿和热点问题等,这些都是与你的成绩息息相关的。
前面说了这么多,接下来我就将我的备考心得体会以及经验教训无保留倾囊相授,全是我亲身实践总结而来,其中有一些是我的独门方法哦。希望对各位正在备考的师弟师妹有所帮助,能让你们少走些弯路,走上通往法大的光明大道!下面将分别介绍公共课、法综和国际法学的复习方法。由于篇幅有限,只涉及初试的方法介绍,复试经验以后可能会写。
三、政治复习方法
下面分为三部分:复习用书和视频、整体时间规划和复习指导、常见问题答疑。
(一)复习用书和视频
书和一些纸质资料:
肖秀荣知识点精讲精练/知识点提要(知识点提要是精讲精练的缩减版,重点更突出,不过好像比较迟才出版,可以问上一年考的师兄师姐借)
肖秀荣1000题
徐涛强化课配套讲义(不用也可以)
腿姐冲刺讲义
徐涛小黄书
肖八肖四以及其他名师出的冲刺卷
时政资料
视频:
徐涛强化课
腿姐秋季技巧课
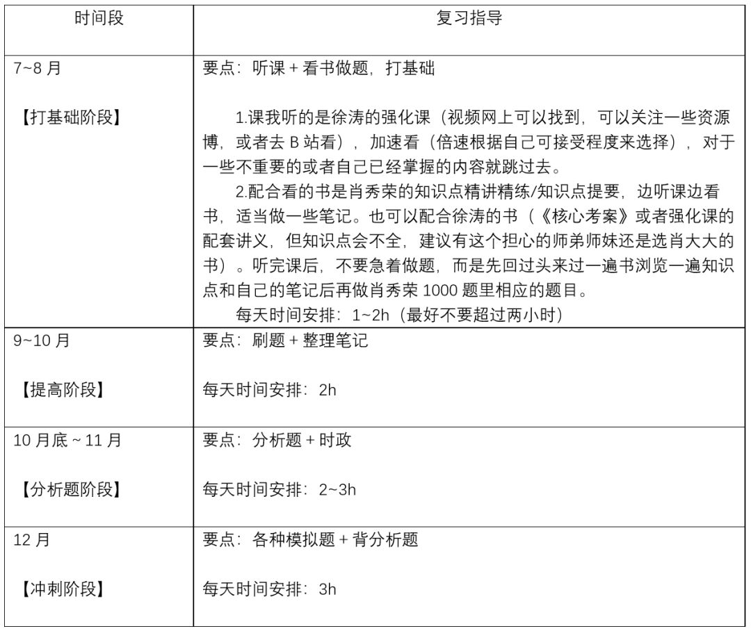
(二)整体时间规划和复习指导
(三)常见问题答疑
Q1: 7月才开始复习政治会不会晚了?
A: 不晚!可能有些师弟师妹们担心自己高中的时候是理科生/记忆力不好/不会背书 … … balabala各种理由,所以想要早点开始复习政治。我觉得是没有必要的。为什么时间太早复习政治不好呢?有以下几点原因:①它会挤压你复习专业课和英语的时间。各位师弟师妹相信我,专业课才是最重要的,只有它才能让你和别人拉开大差距脱颖而出;两门公共课,除非你都考的特别优秀吧,它俩最多也就可以让你和别人拉开个位数的差距吧。专业课是很重要,那为什么英语也要这么早开始看呢?这是因为英语是一门需要长期的积淀、厚积薄发的学科,它是最不可能突击的。任何企图在临考前背一背作文、看一看单词、做一做阅读就能考得很好的想法都不切实际!所以,英语也是越早开始越好,一方面是培养语感,慢慢提升你的英语能力,另一方面是为后面的政治复习留出时间。因为到了后面三个月,考研复习的重心要开始转向政治和专业课的巩固提高与查漏补缺了,所以前期把英语复习好很重要,前期把英语基础搞扎实了,你后面的复习才会轻松些。把政治放在七月份开始真的不晚,而且是最好时机!这是因为:①七八月份正值暑假,有很多可以自由支配的时间来复习。②到了七月份,各位老师的强化课视频都更新的差不多了,而且在网上找资源也比较好找。太早开始的话就要等更新了,这样就比较被动了。
Q2: 听课顺序和进度怎么安排?
A: 我的听课顺序是马原—史纲—毛中特—思修;时政没有听课。时政是通过看资料和刷题来解决的。建议是按这个顺序来听课,这是因为:①马原需要理解。需要理解的都是越早开始越好的,接触得越早,理解得就会越深入,而且会越正确;真正理解了,那些知识是会扎根在你的脑海里的。不过,还是可能会遗忘的,但如果你理解了,只要提点一下,你就能马上回忆起来了,就是这么神奇。但是如果你开始晚了,理解得不深入,理解错了你可能还不知道,这样就比较危险了。题目做错了不要紧,要紧的是你不知道哪里错了、为什么错。②先开始史纲再看毛中特。徐涛就是按这个顺序来讲的,史纲和毛中特是有重叠的,两者考察的侧重点不同,史纲偏对历史事件的考察,毛中特偏理论的理解。先看史纲能对历史背景有一个大体的掌握,有利于理解毛中特中的一些理论。进度因人而异,只要每天把时间控制好,能看多少就看多少,不要忘了看完课后还要做题,切忌拖慢听课的进度,越快把课程听完越好,但同时也要兼顾自己的听课效果。
Q3: 怎么刷题?
A:
(1)刷题的重要性。从你着手开始政治复习就要开始刷题了,刷题是贯穿于政治复习的始终的,这里的题主要指的是选择题。分析题可放在10月底才开始。政治要拿高分,选择题分数一定要高!我很佩服的陆寓丰(腿姐)从改卷的角度评价分析题的得分情况:带有很大的不确定因素。你要知道,改卷老师一天改那么多份卷,看的眼都花了,改卷速度又那么快,他不可能仔细阅读你的答题内容的,老师都是按点给分的。除非你的卷面极差,又和正确答案出现严重偏差,否则同一个老师改的分数是不会出现很大的波动的,也就是分数都是比较集中的。但是选择题就不同了,选择题十分客观,你对了就对了,错了就错了,不会带有任何不确定的主观因素,同时,这样也使得选择题十分公平。政治上70分是比较理想的分数,在分数的分配上,选择题40+,分析题30+。选择题扣的分数一定要控制在10分以内,这样政治才可能上70分,超过10分基本不可能上70分了。
(2)刷题方法。
Q4: 分析题怎么开始?
A: 十月底开始是比较合适的。前段时间打好基础,疯狂做选择题,通过做选择题你能够涉猎所有知识点。分析题就是对其中的某些知识点以另一种方式进行考察。关于分析题的复习方法:1.不知道怎么着手准备分析题的,可以先看一下腿姐的秋季技巧课视频(我当时是在B站上看的,一些资源博也会分享)。腿姐的课会教你怎么做分析题,包括怎么读题目、怎么组织答案。看完腿姐的课你就会知道怎么写分析题了,我觉得还是挺有帮助的。2.听完腿姐的课就要开始背书和实战练分析题了。你可以拿历年真题和模拟题来练手。模拟题的分析题我认为只要练一下肖八和肖四就够了。主要是掌握命题角度和答题方向。关于背书后面会提到。
Q5: 怎么背书?
A: 看完腿姐的秋季技巧课知道怎么答分析题后就可以背书了。背什么?腿姐的分析题讲义/徐涛的小黄书/肖八肖四。另外,到了十二月份,各大名师的公众号都会推出背书计划/分析题计划,你可以跟着背或练习。像去年,徐涛和腿姐都有更新,到时候可以留意一下。
Q6: 时政怎么复习?
A: 时政可以到了十一月份再弄。不过建议师弟师妹平时还是要在零散闲暇时间多留意一下时事,你可以不用很刻意地花时间来看时事,但你要对一些时事热点有印象,而不是等到十一月份才拿着名师整理好的时政资料来猛看,或者依赖名师的押题来揣摩出题老师会出什么时政题。时政的考察有选择题和分析题,时政选择题的复习方法就是平时多留意时事+看一些名师整理好的时政资料(到时候网上会流出)+刷各大名师的模拟题。时政分析题的复习方法就是做模拟题(肖四的时政分析题一定要做)+背书(模拟题的答案/腿姐的冲刺资料/徐涛小黄书)。
Q7: 模拟题要做几套?
A: 至少把肖八和肖四做了,肖四是最重要的,一定要做。其他老师的模拟题你根据自己的情况来选择做或不做,我是没有花时间做其他老师的模拟题的,但是我有看一些博主做完之后整理的笔记。
(四)经验教训总结
1.基础阶段要听课,不能只自己看书。一战的时候我是没有看视频的,全靠自己看书,虽然也过线了,但真的是侥幸。
2.选择题一定要多做。如果你有时间的话可以把所有老师出的模拟题中的选择题都做了,分析题你可以不做。通过做题你可以检测自己的复习成果,知道自己哪些知识点没有掌握。但是提醒一句,题的形式是千变万化的,而知识点是固定的。做完题之后,一定要分析错题,不能做过就算了。一定要翻开书找到对应的知识点看一遍。刷题只是一种手段,最终可不可以考高分,不是看你刷了多少题,而是看你通过做题掌握了多少知识。
3.分析题不是死背书就能拿高分的,一定要知道怎么分析题目和怎么答题。所以我很推荐看腿姐的技巧课,她会教给你答题方法,之所谓“授之以鱼不如授之以渔”。同时,你真的要自己动手练分析题,写下来,至少把答题思路写下来。
四、英语复习方法
下面分为四部分:复习用书和视频、整体时间规划和复习方法、常见问题答疑(涉及如何背单词、做阅读/翻译/完形/新题型/作文)、经验教训总结。
(一)复习用书和视频
说明:以下用书和视频只是我个人的使用情况,不一定就是最好的,师弟师妹可以多比较。
1.书:
单词书:李剑《考研英语词汇真经》;
阅读:何凯文《考研英语阅读思路分析》;
翻译:李静《拆分与组合翻译法》;
真题卷:《考研英语真题学霸狂练》(王继辉主编)。
2.视频:
阅读:唐迟强化课+商志七大题型全精讲;
翻译:唐静强化课;
完形:王晟强化课;
新题型:无;
作文:无。
(二)整体时间规划和复习方法
(三)常见问题答疑
Q1: 怎么背单词?
A: 我是不太推荐看视频课来背单词的,一是浪费时间,二是我们背单词不是单纯地背,而是要会用,所以我更推荐通过阅读来背单词。一开始我也用过单词书、背单词的app来背单词,后来就没用了,因为我发现我抱着单词书或app背过单词后,在阅读中遇到还是不能准确地判断它的用法和意思。我总结了一下原因,通过单词书或app来背单词的缺陷在于:它是一种很被动的背单词方式。你只是把一堆单词的意思和用法往脑袋里塞,总想着记得越多越好,恨不得把一个单词的所有意思和用法都记住,以为这样就万能无敌了,这样的想法真的大错特错!我们为什么要背单词?是为了能够做对阅读、写好作文啊,考研试卷中不会有一道专门的题目考你这个单词是什么意思。放在阅读中去背单词,因为有具体的语境,所以你会记得特别牢。
具体我是怎么背单词的呢?因为一战的时候我已经抱着单词书背过很多轮单词了,所以有一定的单词基础,二战的时候就没有再拿单词书背单词了,而是通过做历年阅读真题,背里面的生词的方式来背单词(提醒一下,这里的生词指的是常用词,对于一些很偏的单词是不用特地花时间来背的)。阅读我是从头到尾都有坚持做的,但不是每天都会做,看情况而定,因为我会把每天复习英语的时间控制在三小时以内,我一般会在第一天做两篇阅读(到了冲刺阶段会一天做四篇),做完阅读我一定会做的三件事情是精读文章、分析每道题目+整理同义替换以及整理生词(具体怎么做阅读见Q2),如果当天完成不了所有流程的话,我会安排在第二天继续完成。说回我是怎么背单词的吧。做完阅读对完答案,就要精读文章;精读文章的过程中,把你认为重要的生词用荧光笔画出来;把全文精读完之后,查词典(推荐朗文辞典或牛津词典,水平高的看英英的,水平一般的可以看英汉)弄清楚每个生词的意思,做单词笔记(建议有一本专门的单词本);做完笔记不能就这样算了,一定要定时复习回顾,不然是没有用的。
Q2: 怎么做阅读?
A: 这里,我想先警醒各位师弟师妹的是:你以为你知道每个单词的意思就能做对阅读吗?错!阅读理解考的是你理解文章的能力,阅读若想要稳,你的阅读能力一定要提高!你的阅读能力是由你的单词基础、文章的理解分析能力和解题技巧决定的。考研英语的阅读真的很重要,四篇阅读,每篇五道题目,每题两分,一共占了四十分,它在所有题型中占分值是最多的,作文次之,占30分。如果你的阅读能力不提高,是很危险的,一篇阅读是可能红一大片的,一题两分啊。所以,请重视阅读。首先,说说刷阅读的遍数:04~08年的可以只做一遍,09~16至少两遍,17、18、19年是最重要的,至少三遍!
其次,具体怎么做阅读呢?上面我已经提到了做阅读的一个完整的流程是:计时做题—对答案—精读文章—分析题目+整理同义替换—整理单词笔记。
1.做题。
我用的阅读法是何凯文的三步阅读法:定位—替换—排除。我认为这种方法是比较科学的,具体方法介绍见这篇文章:
https://mp.weixin.qq.com/s/V_1cPfZjNXAmRO_AGQbKLQ(这里不展开说)
2.精读。
A.精读入门:商志的七大题材全精讲视频课。一战的时候我看了唐迟的阅读课,是按历年真题来讲的,会分析文章和题目,讲一些阅读技巧;二战一开始复习的时候,看了商志七大题材全精讲的课,但没有看完,因为太多了,掌握了方法之后就没有再看了,而是自己运用这些方法到阅读的做题中。为什么二战的时候没有继续跟唐迟老师了呢?这是因为我发现我掌握了阅读技巧还是不能做对阅读,阅读若能够稳,一定要理解文章,技巧只是辅助你来做题的。商志老师的课将一些旧题分题材(经济/历史/社会生活……)整理好来讲的,会带你全文精读,精读过程中会讲到单词、翻译和一些阅读技巧,我觉得还挺实用的。不过他的课的缺点就是太长了,所以你要加速和跳着来看,不用全都看了,掌握了方法之后可以自己来做。如果师弟师妹的英语基础不是很好的,可以看一下商志老师的课。
B.精读进阶:在你看过商志老师的课,阅读能力有一定提升后,可以自己精读文章了,这时候你需要一本带译文和解析的阅读书,我用的是何凯文的《考研英语阅读思路解析》。精读文章要从宏观和微观两个层面去把握文章。宏观就是要把握每段的段意和文章的中心思想,文章的逻辑,以及作者的写作手法(19年不止一道题考了写作手法);微观层面就是要理解长难句的意思和重点生词。
3.分析每道题目+整理同义替换。一定要分析每道题目,弄清楚为什么选这个选项,不选另外三个选项。出题老师出题是有套路的,你一定要把真题研究透了。题目分析何凯文的那本阅读书里也有讲到,你可以辅助性地参考下,重点是你自己要多总结多领悟。分析完题目之后要整理同义替换。什么是同义替换呢?实际上,在你研究完几年的真题之后你就会发现,考研英语阅读中每道题目的答案都是可以在原文中找到对应的句子的,这就是同义替换。当你整理多了,你就知道出题老师的出题套路了。下面是我整理的一些同义替换,师弟师妹要自己整理作用才是最大的。
4.整理单词笔记。上面已经说了,所以这里不再说了。
Q3: 怎么做翻译?
A: 翻译我认为早点开始比较好。可以先把唐静老师的强化课都看了,掌握了方法之后,就可以不用再听课了,只要自己根据唐静老师教的方法每天练一道翻译题就行,要配合使用唐静老师的《考研英语拆分与组合翻译法》,具体方法在唐静老师的课里会提到,师弟师妹看的过程中就会知道,这里不细说啦。
Q4: 怎么做完形?
A: 完形的得分率普遍都是很低的,但是决不能放弃,放弃任何一种题型都是不理智的!而且近几年的完形已经不像以前那么难了,只要稍下功夫,还是可以拿到高分的,这样你就可以和别人拉开差距了。完形我是听王晟老师的课,老师讲得还是不错的,会分析逻辑,和选这个选项的原因。不过不可否认有些选项讲的很牵强。另外,我有配合使用一位学姐@HhheyArielW整理的资料,大家可以去学姐的微博搜索一下(关键词:完形填空)。
Q5: 怎么做新题型?
A: 新题型我没有听课,我是到了冲刺阶段才练新题型的。怎么准备新题型?前期把阅读和完形填空做好,后期掌握新题型的方法技巧,自己多加练习我认为就可以了。新题型可分为排序、七选五、小标题三种,其中前两种考的比较多,也是有一定难度的。新题型主要考察对文章语段间的连贯一致性和文章结构的把握,分享一篇讲解题技巧的文章:
https://mp.weixin.qq.com/s/9bOj7-udT8Z-Neb_SIuM6Q
Q6: 怎么准备作文?
A: 作文一定要自己多练,形成自己的模板,只背不亲自拿题来练,是不行的。字写不好的师弟师妹一定要每天抽时间练下字。英语一和英语二的大作文都是写论述文,区别在于第一段的不同,一个是图画描述,一个是图表描述,要写好论述文就必须有观点和逻辑,这个是要练的。因此,大作文一定要自己多写,每个话题都要自己练个几篇,形成自己的观点和行文思路,固定成自己的模板;写完作文以后,可以看一下参考答案里的范文,看一下人家是怎么写的,积累一些好的句子,用到自己的写作中。有了模板和金句,可以应付考场作文了。而小作文我认为是可以背一些现成的,因为它比较短而且内容指向明确,在考场上一般都是可以写出来的,但还是要自己练的,总结自己的模板。平时都不练,到了考场上你是写不出来的。就算写出来,一是质量不高,二是写得慢,挤压做其他题目的时间,这样考出来的分数是不会理想的。
(四)经验教训总结
1.作文一定要固定每周练至少两篇。到了后期我就没写新的作文了,而是整理之前写过的作文。作文一定要自己多写才行,只输入不输出是不行的。
2.一定要进行考前模考,找到适合自己的做题顺序。没有人规定英语一定要按顺序做下来的,你要找到适合自己的做题顺序,每个人都不一样。我实践过很多遍之后发现最适合我的做题顺序是:阅读—作文—完形—新题型—翻译。
确定做题顺序的几个原则是:
⑴先做你最拿手的、难度较低的题,进入状态;
⑵难度较大的、你最没有把握的题放在后面做,不要让它影响的你心态和耽误做其他题的时间。
3.不要花太多的时间只背单词,而是阅读和背单词并驾齐驱,在阅读中背单词更效果更好。
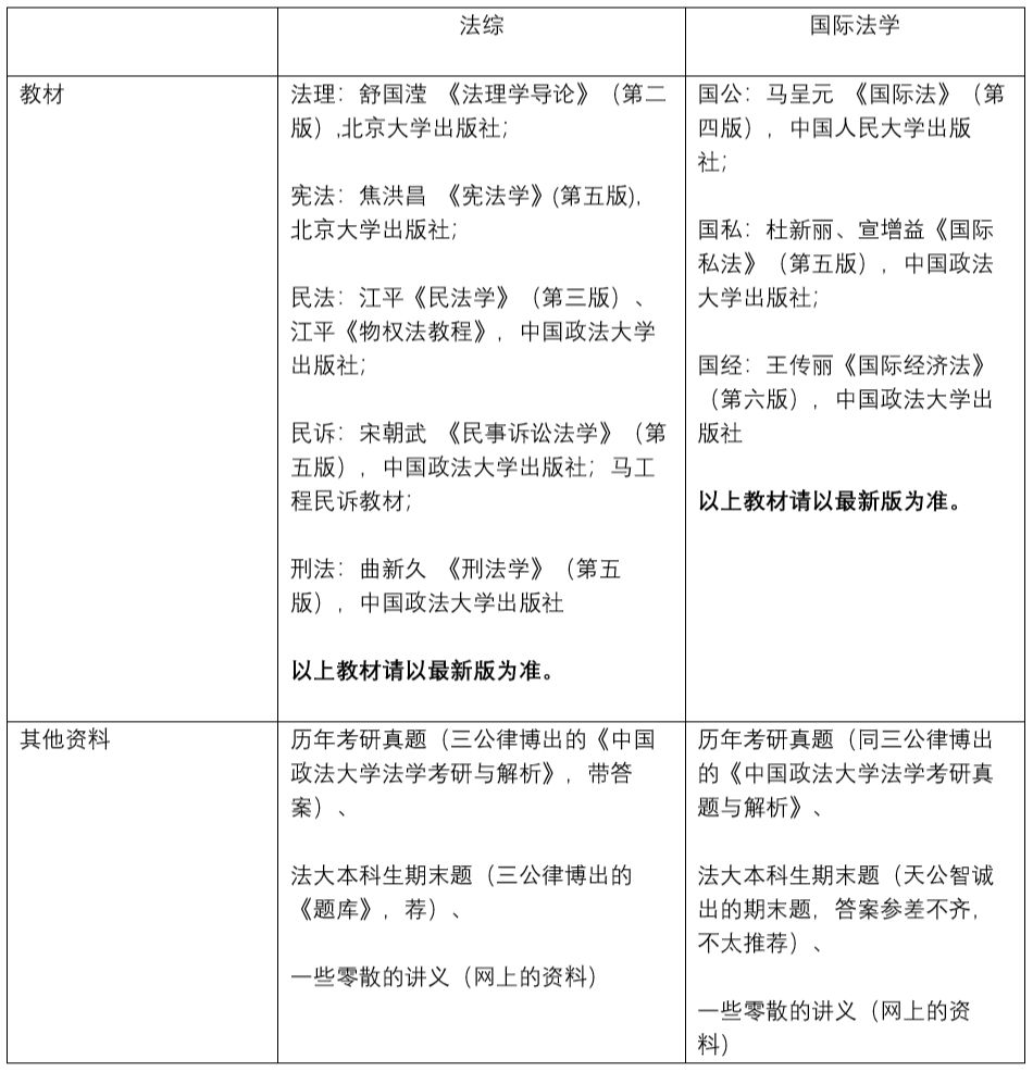
五、法综和国际法学复习
我是把法综和国际法学放在一起同时复习的,也就是说我一天会把两者都复习到。因为两者是同一天考的,所以我们要做到不顾此失彼,所以把两者放在一块来说。下面分为四部分:复习用书和资料、整体时间规划和复习方法、常见问题答疑(涉及如何背书和答题)、经验教训总结。
(一)复习用书和资料
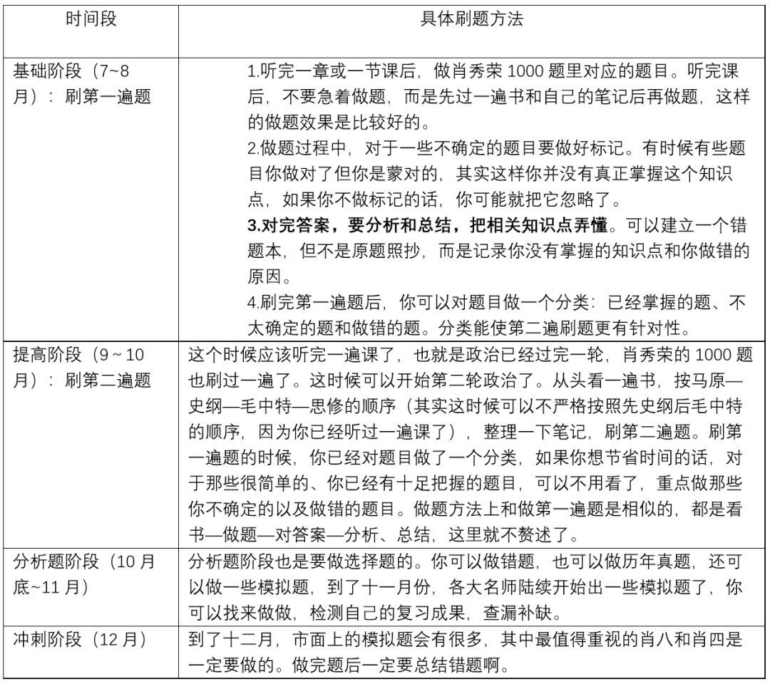
(二)整体时间规划和复习方法
(三)常见问题答疑
Q1: 为什么要画知识框架图?怎么画?
A:
1.为什么:高效的复习是输入与输出的良性互动。画知识框架就是一个输入后的输出过程,它可以帮助你建立知识体系,而且能够使得后期的复习更省心。后期的复习不可能再像前期一样整本书地翻,一是时间紧张,二是重点不突出。而前期画好的知识框架图能够让你对学科知识体系一目了然,它能够很好地帮助你做知识定位,知道自己哪些地方已经掌握了、哪些还未掌握。在后期复习中,你只需要拿出你的知识框架图,对着上面的枝干检测自己,看自己能不能回忆起书本的内容并复述出来。这样,对于已经掌握的内容可以不用再看了,只看那些重要的但你还不是很熟的内容。这样的复习才是有针对性的、主动高效的复习。
2.怎么画:
①看书顺序:目录—大标题—小标题—具体内容,对书的内容和知识体系有一个总体的把握再去看书。
②把书分成一个一个模块,按模块去看书,而不是按页或单个章节去看书。以国际私法为例,国际私法的一级模块可分为:总论、法律适用和程序;一级模块总论又可分为若干二级模块:国际私法的基础理论、学说、国际私法的主体、冲突规范以及冲突规范的制度。将每天的学习任务模块化,有助于形成知识体系。
③看完一个模块后,合上书画出知识框架。形式可以是手写,可以是电子笔记。只要画出枝干和记录一些关键词就好。下面是我画的部分知识框架图,给师弟师妹做个参考。
Q2: 怎么背书?
A:
要点一:短周期多轮背诵法。
这是我认为比较有效且具有可操作性的背诵法。缩短周期快速记忆,它需要你不断地复习巩固,趁自己快要忘了,记忆模糊了,就及时回看。
要点二:利用知识框架图背书。在第一轮的复习中我们已经画出了知识框架图,这一步真的很重要,对我们后面的复习很有帮助。在后面的复习中,我们只需要拿我们画好的知识框架图进行背书就行了,不用再翻看厚厚的书了。这样的好处,一是更高效,二是重点更突出,体系性和目的性更强。在第二、三轮的复习中,我们只需要对着知识框架图的枝干来检测自己,看自己能不能回忆起书本上对应的内容;不能的话,就及时翻书复习;我们需要定时回顾,不是看过一遍就算了。缩短周期多背几轮,你会背的特别牢固的;而且你不会觉得特别痛苦,你只需要一遍一遍地背就行了,就像滚车轮一样。
Q3: 专业课怎么答题?
A: 法大初试的题型包括名词解释、简答和论述或案例分析。
第一,名词解释。1.法综的名词解释我认为只要把这个名词解释清楚就可以了,大概写个三行,不需要过度地展开。因为法综有五个科目,每科一般三个名词解释,一共十五个,你写太多的话你会不够时间做其他题的(二战中我就犯了这个错误),而且写太多也不一定踩到得分点。一个名词就三分,师弟师妹在答的时候可以揣摩一下得分点。2.而对于国际法学的名词解释,题量大概是10个左右,而且是专业科目,所以名词解释一定要适当展开。除了答基本概念之外,还要答上其他的一些重要信息点,比如特征、构成条件、意义等。
第二,简答。法综的简答大概写半页纸,国际法学的简答大概写一页纸,视具体情况而定。简答题要忠于教材,题目一般都是比较常规的,都可以在书上找到答案,按书本内容来答就行。对于国际法学,如果觉得书本内容不够全面的,可以加一些自己的补充。此外,一定要分点作答(第一,第二,第三……),改卷老师喜欢看到条理清晰的答案。
第三,论述或案例分析。
论述题的答法就是写一篇小论文,法综大概写一页纸,国际法学大概写两页纸,视具体情况而定。答论述题一定要把你的学术基础展现出来,以点带面地、有逻辑地全面论述。
去年法综中的刑法考了案例题(连续第二年考了案例,以后刑法考案例的可能性比较大),国际法学中的国际私法首次考了案例。对于案例题,一定要动手练一下,内容要对之外,答题也要规范。刑法的案例分析我们不陌生,准备法考的过程中也会准备到,答题要按照罪—责—刑的顺序来答。
①先写结论:是否构成X罪。
②然后从基本犯罪构成、修正犯罪构成(正当化事由、未完成罪、共同犯罪)、罪数来进行分析。
③最后要看下有无减轻、从轻、加重处罚的事由(如减轻责任年龄、自首、坦白等),有要写上。国际私法的案例分析考的是管辖权的问题,对教材程序部分比较熟的话,不难作答,结合案例进行分析说理就行。
Q4: 是否需要看论文?
A: 我认为可以看一些论文了解一下学科当前的热点,答题的时候也许可能不会用上这些论文里的观点,但是你要知道当前的热点问题是什么,这些问题可能会成为命题对象,在试卷里有所体现。以国经为例,国经是一门时代性很强的学科,去年国经的论述题考了WTO的争端解决机制,要求我们谈谈如何完善,我认为这是与去年很热的中美贸易战有关的。所以,师弟师妹们不能两耳不闻窗外事,一心只读圣贤书,要关注时事热点,把握命题方向,适当押题是有必要的。我觉得我还是押中了国际法学挺多题的,所以我国际法学的分数才会这么高。
Q5: 怎么押题?
A: 考试就是考生和命题老师的一场博弈,押题能让我们把握出题方向,使我们的复习更高效、更有针对性。押题有风险,初期备考阶段不能押题,这时候你也押不中题。要押中题,除了要看论文和了解时事之外,还要对教材非常的熟,知道哪些是重点、哪些是非重点。怎么知道哪些是重点、哪些是非重点呢?重者恒重,历年考研真题和法大本科生期末题经常考的或者里考过的就是重点。像法大的民法,物权是重中之重,民总次之。去年法综民法考的论述题是物权公示公信原则,这个我也押中了。另外提一句,准备法大民法的物权,可以结合两本书来看,一本是很厚的那本江平主编的《民法学》,另一本是中国政法大学出版社出版、江平主编的《物权法教程》。后者的体系更清晰,内容更详实也更有深度。我建议以前者为基础,以后者为补充。
(四)经验教训总结
不能因为法综考的基础就掉以轻心,尤其是对于不是本校的考生来说,法综虽然考的基础,但是量很大,我认为其难度是不比国际法学低的。国际法学的难度在于国经,国经总会有一些出其不意的题目,而且实时性很强,一定要关注国际国内热点。国公和国私考的还是比较基础,而且重点突出,你用心研究历年真题就会知道。如果师弟师妹对国际法学的三本书很熟的情况下,初试还是可以考到很高分的。法综有五本书,而且民法很厚,体系庞杂、前沿问题又多。
1.一定要进行考前模考,尤其是对于没有经历过考研的一战考生来说。虽然我经历过一次考试,但是在这一次的法综考试中,还是出现答题策略的错误。这一方面与我一开始的答题速度有关;另一方面,也与我前面的题目写得太啰嗦有关,导致我后面的刑法案例题不够时间写,只是把我认为可以拿到分的结论写上。所以想提醒师弟师妹,你们在答题的时候一定要做好时间分配,多进行仿真模考。
2.宪法的备考,提点一下就是,一定要熟悉我国宪法重要条文,像去年就考了我国宪法对人身权利的保护和非公有制经济。
3.一定要重视新出版教材里新增的内容,像去年国经就考了两个新教材里的名词解释:税基侵蚀和利润转移、亚投行。法大本科生期末题里就考过亚投行的名词和简答,所以不偏的。另外要注意的是,民诉要多看一本书,就是马工程的教材,去年有一个名词解释(任意管辖)也出自这里了,我就是没有看这本教材,看到题目的时候我就懵了。
4.就算遇到不会的题也不要空着,按照自己的理解去答,是可以拿到一些分数的,肯定比空着好。
5.在不够时间答完全部题目的情况下,也不要过于慌张,尽量写出大体框架和结论观点。不过最好还是能够合理分配好答题时间。
六、一战失败原因
(一)专业课
我将我专业课复习的教训总结为:
第一,对教材不够熟;
第二,没有整理自己的笔记就背书;
第三,背书的遍数不够多。
一战的时候我是司考和考研一起准备的,教材看的比较晚,3月份才开始接触,将所有书(法综五本,国际法三本)过完一轮已经是5月了;而且看书的目的性不强,还不知道该怎么看书,只是把书从头到尾地过一遍,很被动,可以说这一遍看书极为低效,作用不大。七八月份把重心转向了司考,几乎没有看专业课的书。到了考完司考才开始整理笔记和背书,那时候已经快十月份了,离考研只剩下三个月的时间,时间很紧。笔记整理的很慢,而且还要背书,那时候几乎是边整理边背,背到的都是一些很零散的知识,没有形成体系。而且没有做好时间规划,每天只看一本书,把这本看完了就看第二本,因为那时候时间很紧,加上我很焦虑,所以只是一味地赶进度,没有回过头来复习,只想快点把书看完再过多一轮,我以为可以再过一轮,实际上到考试前我只背过一轮就去考试了,最终考出来的分数不理想是可想而知的。
(二)政治
一战的政治我没有看过任何的网课,全靠自己看书做题。虽然最后还是过线了,但真的很不主张不听课。像我们本科本来就不是学政治的真的很有必要听课,让一个老师带着你学一遍考研政治。不听课的弊端在于,一是你的基础知识会很不扎实;二是你不知道哪些是重点或非重点,这样你就可能在很晦涩但又不是重点的知识上浪费时间。所以,选择一个适合你的政治老师带着你复习考研政治是很有必要的,你可以跟着老师的复习规划来复习政治,这样你就不会不知道该做些什么了。
(三)英语
在考研英语头等重要的两种题型——阅读和作文上,我都没有做得很好。首先是阅读——不懂得怎么研究历年真题。那时候虽然做完阅读后也有精读文章,但还不是很懂得怎么做精读,只是一味地翻译一些长难句,没有分析文章的整体结构和中心思想;做完题目后有对题目进行分析,但没有整理同义替换。师弟师妹一开始做阅读的时候可以不追求速度,在你把我上述说的步骤都做好之后,你的阅读速度自然会提升,因为你这时候的阅读能力已经有质的变化。其次是作文——只是一味地背现成的范文,而没有自己动手去练习。师弟师妹一定要克服惰性,每周都要安排作文写作,自己动手去练。虽然一开始会写得很痛苦,但也不要放弃,一定要坚持下去;写完之后,看一下范文,积累一些观点和好的表达,完善和充实自己的写作库。慢慢地你会发现自己的进步。
七、结语
经验贴里的内容再好,那也是别人的,学习方法是没有对与错的,只有适合自己的学习方法才是最好的。我希望师弟师妹把我这篇经验贴看完之后,会有所启发,同时能够结合自己的实际情况,找到适合自己的学习方法。找到合适的学习方法并不是那么容易的,它需要你慢慢摸索,一遍一遍地去实践、去纠正,也许你会不知道该怎么做,但请你不要停下步伐,而是去实践、去尝试。此时此刻的你,也许会感到焦虑或痛苦,相信我,你所经历的我也曾经历过,我想告诉你的是:你要感谢当下的痛苦,因为只有它才能让你真正地进步。没有人可以轻易取得成功的,大家都是这么走过来的,坚持就是胜利!虽然我是二战的,但是希望各位一战的考生在备考的时候不要给自己留退路,一战成硕!对于二或三战的考生,也不要没有自信、妄自菲薄,要沉住气,脚踏实地干实事,这次一定可以成功上岸的!师兄师姐在法大等你!
推荐阅读
投稿邮箱:qmfmbjb@sina.com
主题;篇幅;体例
青苗学人交流群
长按扫描二维码添加青苗微信号,加入青苗学人交流群,一同交流、分享!
本文责编 ✎蒋浩天
本期编辑 ✎田 英
Send to Author