中国科学院昆明植物研究所(简称昆明植物所)是中国科学院直属科研机构,是我国植物学、植物化学领域重要的综合性研究机构。为全面梳理和总结回顾研究所一年来的重要工作,经研究,决定启动2022年度十大进展推荐评选工作。本次评选活动分为网上评选与专家评议,欢迎全所职工、研究生、校友以及社会各界人士积极参与。
网上评选投票规则
1. 可在文末进行投票,可多选(注:每个账号最多可投票一次)
2. 网上投票截止时间至2023年1月8日20:00
备注:排序以部门提交推荐材料的时间为序。
✦+
+
我所再添三家省级
科技创新平台
今年,我所再添三家省级科技创新平台:云南省野生特色观赏植物创新工程研究中心获云南省发展和改革委员会批复;云南省作物野生近缘种现代组学重点实验室、滇东南热带山地森林生态系统云南省野外科学观测研究站获云南省科学技术厅批复。新增的三个平台将分别在攻关制约云南花卉产业高质量多元化发展的品种和关键核心技术、作物野生近缘种种质资源创新驯化选育、滇东南森林生态系统科学数据监测分析研究发挥重要作用,提升科研创新能力,促进区域的乡村振兴和生态文明战略实施。
目前,我所省级科技创新平台已基本形成规模和相对完整的体系,包括云南省重点实验室5个、云南省野外科学观测研究站5个、云南省工程研究中心1个,这些科技平台的建设对我所重组研发链条、提升凝练新学科方向、支撑我所相关学科领域的发展和人才团队的培养具有重要意义。
+
寄生植物列当基因组
演化模式被解析
列当科是唯一同时包含自养植物和多种不同寄生程度植物的类群,是讨论植物寄生性起源与演化的理想对象。吴建强团队对列当科绿春钟萼草(Lindenbergia luchunensis,自养)、向日葵列当和埃及列当(Orobanche cumana,Phelipanche aegyptiaca,全寄生)进行了全基因组测序,并与已发表的兼性半寄生松蒿(Phtheirospermum japonicum)和马先蒿(Pedicularis cranolopha),以及专性半寄生独脚金(Striga asiatica)进行了比较分析。研究结果发现,与寄生植物菟丝子获得寄生习性后基因组收缩不同,列当科的寄生植物随着寄生习性的加深,基因组更大,基因数量更多。其中吸器相关基因发生了多轮扩张,不仅与古基因组加倍事件相关,也涉及各寄生植物的独立演化过程。另一方面,自养植物中保守的基因随寄生习性的增加也经历剧烈丢失,超过一半的丢失与不同起源的菟丝子趋同,展现出寄生习性下基因组演化的方向性。本研究1)首次对单一起源且不同寄生习性的植物类群进行的大规模比较基因组学分析,发现了多个与寄生性相关的重要进化事件;2)以组学数据支持了寄生性的三段式演化模型:首先获得吸器,与寄主建立物理连接,然后逐渐依赖寄主,丢失不必要的功能基因,最终再获得新基因使其更加生理上特化和提高对寄主的适应性;3)为人们理解植物寄生性的起源和演化提供了全新视角和数据支持。
+
昆明植物园科普与开放
迈上新台阶
昆明植物园注重挖掘景区文化品质和资源潜力,提升服务质量与环境质量,景区品质与服务质量不断加强,游客满意度不断提升,景区整体面貌焕然一新,本年度获得国家AAA级旅游景区认定。昆明植物园全方位丰富旅游产品和宣传营销策略,实施了科普综合服务、观光电瓶车运营、森林音乐节、草坪婚礼、营地帐篷、高端文创产品促销等措施,年度承接了多样化科教宣传、研学、以及单位党建和团建活动共计121场次,凸显了特色品牌效益,获得2021-2025年第一批全国科普教育基地认定;以排名第一被云南省推荐申报国家生态环境科普基地,并顺利通过了国家级专家组的线上考评。昆明植物园在履行社会公益职能的同时,对内对外同步拓宽创收途径,并在疫情常态化防控压力下,实现年入园人数达51.6万人次,年度总收入创园区对公众开放以来历史新高。
+
融合新基因研究
取得重要成果
新基因的诞生与丢失是生物遗传多样性演化的重要分子机制。自1993年首个Jinwei新基因被发现以来,新基因演化机制研究就一直是基因组学研究的热点领域。经过30余年的研究,新基因形成被分成重头起源、返转录转座、基因融合与断裂等多种机制。其中,由两个或两个以上母基因形成的融合新基因,可以通过序列重排而将不同功能结构域进行组合来产生新的结构和功能以助力物种的适应性演化,是一种重要的新基因演化机制。但融合新基因因其结构复杂且往往快速变异,是新基因鉴定研究中的一个难点。
在此背景下,种质资源库章成君研究员、周艳丽博士及合作团队提出了基于系统发育框架的动态鉴定融合基因的分析流程并开发了鉴定工具GriffinDetector。研究团队利用稻属多个基因组数据,通过动态划分类群,定义长短元件等步骤,鉴定到310个融合基因并对其起源速率、起源模式和基因表达特征进行了研究,结果表明大部分鉴定得到的融合基因具有生物学功能。基因编辑等相关实验表明,融合基因07g28390、09g15430对种子萌发和根长等表型有显著影响,并对干旱等胁迫响应明显,表明该融合基因可能与逆境适应性相关。该项研究为在大数据时代进一步开展融合基因研究奠定了方法和理论基础。论文发表在国际知名期刊Genome Biology上。
+
植物超低温生物技术研发
取得重要进展
超低温生物技术(Cryobiotechnology)是通过超低温保存技术和再生体系的结合,以实现细胞、组织、器官和个体水平的种质资源长期安全保存和利用。植物超低温生物技术在顽拗型种子、濒危植物、重要农作物及其野生近缘种的长期保存中发挥重要作用。据评估,极度濒危植物和树种中需要进行超低温保存的比例分别高达36%和33%。全球植物保护战略目标7的实现需要依靠植物超低温生物技术。以种子保存、离体保存和超低温保存为主要保存手段的中国科学院重大科技基础设施——中国西南野生生物种质资源库,近十余年来开展基于高效再生体系的超低温生物技术的研发和应用,目前已经成功实现了木兰科、兰科、樟科、苦苣苔科、人参属和重楼属等重要植物类群体细胞胚途径的高效再生体系和胚性组织的超低温保存体系构建,为以上类群植物种质资源的长期保存和利用提供了技术基础。其中滇重楼和三七的高效再生体系和天麻种子的超低温保存工作在云南省相关产业中得到应用。以上工作发表多篇研究论文和获批国家发明专利,受到国内外同行的关注。2022年应邀在《自然》杂志介绍了相关进展,于4月19日在封底文章《Where I Work》专栏中刊出。
+
全球海拔最高的库存种子
得到有效保藏
中国西南野生生物种质资源库(后简称“种质库”)从2021年9月在珠穆朗玛峰区域采集到的种子中挑选出不同海拔梯度的鼠麯雪兔子、西藏沙棘等5个物种开展萌发活力检测实验,包括采自珠峰东绒布冰川流石滩海拔6212米的须弥扇叶芥种子。实验结果表明这5种植物种子均能很快萌发,尤其是保藏于种质库零下20℃冷库10个月后的须弥扇叶芥种子具有浅型生理休眠,低温冷藏后萌发率仍达100%。经进一步与国际同行交流,确认种质库有效保存的须弥扇叶芥种子是全球海拔最高的库存种子,为这些珍贵种质资源的储备、研究和利用提供了重要支撑。
相关结果被《人民日报》《人与自然》、“中科院之声”、英国千年种子库国际简讯Samara(并被选为2022年封面文章)等国内外媒体报道,产生了积极的社会反响,进一步体现了我国生物多样性保护工作取得的成效,对中国科学院、国家重大科技基础设施、昆明植物研究所、种质库在支撑国家战略方面,均起到了良好的宣传作用。
+
天然产物及其活性功能
的多样性
天然药物是我国新药研发的特色和制高点之一,植物化学是天然药物研发的原创起点和物质基础。植物多样性带来的化学成分种类和结构的多样,赋予了天然产物的功能新颖、活性多样,为新药创制带来巨大的创新空间。本年度对香茶属、蒿属、刀枪木属、金丝桃属、山姜属、刺桐属、兰科、五味子科、金粟兰科、唇形科以及云南大宗经济植物咖啡、红茶等40余种植物的化学成分及其活性功能展开系统研究:帚状香茶菜中发现具免疫抑制活性的二萜二聚体;暗绿蒿中发现了具有抗癌活性的倍半萜二聚体;弯萼金丝桃中发现了具显著Cav3.2 T-型钙通道抑制作用的新型金刚烷型PPAP类缓解疼痛分子;从丹参主要成分中发现特异靶向关键免疫因子和免疫检查点IDO1和TDO的新抑制剂并阐明了其作用机制;铁皮石斛中首次获得了高含量具抗衰老作用的α-甘露糖型低聚糖;在云南咖啡烘焙豆中发现对电压门控钙离子通道有作用的二萜等。
还针对天然产物先导性强,成药性弱的特点,进行了活性导向的合成及药物设计研究:通过香茶菜属中发现的分子oridonin的药效团与maoelactone A的新颖骨架相结合从而得到新颖抗新冠病毒活性分子家族;根据新冠病毒核衣壳蛋白靶向设计的菲啶衍生物具有抑制活性;设计合成了Vibsanin C衍生物具有Hsp90抑制活性;还合成具抗菌效果的Elansolid A、具有抗肿瘤活性的大杯香菇14糖等。
+
新靶点抗凝药物
LFG-53/YB209
获国家药监局
临床试验批准
血栓栓塞性疾病是全球首位致死原因,抗凝药物是临床预防和治疗血栓性疾病特别是静脉血栓性疾病的“基石”,但现有临床用药均存在导致严重出血危险的缺陷。近来研究显示,内源性凝血因子与病理性血栓形成密切相关而并非止血功能所必须,内源性凝血因子抑制剂已成为国际上低出血倾向抗凝药物研发的主要方向。
昆明植物研究所科研团队以天然来源的岩藻糖化糖胺聚糖为先导化合物,基于综合的化学和药理学研究,发现了一系列选择性的内源性因子X酶(iXase)抑制剂,经系统成药性分析选择以LFG-53/YB209为目标成分。临床前研究显示,LFG-53/YB209具有相对于现有临床抗凝药的等效抗血栓活性下的低出血倾向的优势特点,为强效和选择性的iXase抑制剂,其药理学靶点机制不同于现有临床抗凝药物,属于“First-In-Class”类新药。
由昆明植物所原研、研究所联合九芝堂股份有限公司开展LFG-53/YB209新靶点抗凝新药研发,于2021年获得美国FDA签发的临床试验书面通知(IND 153593)。2022年收到国家药监局药物临床试验批准通知书(受理编号:CXSL2200305)。LFG-53/YB209为我国完全自主知识产权的新药成果,对临床抗凝抗血栓治疗具有重要意义。
+
基于天然产物研究提出
并利用新型POSS策略
发现潜在抗新冠病毒分子
本研究中首次提出了挖掘新颖天然骨架潜在应用价值的“Pharmacophore-Oriented Semisynthesis(POSS)”策略。该策略的研究思路在于将天然骨架A的药效团与新颖骨架B相结合,进一步通过结构修饰与药理学研究得到系列活性衍生物。根据该研究思路,开展了针对冬凌草甲素(oridonin)与新颖二萜maoelactone A的原理证明实验,即将oridonin的药效团与maoelactone A的新颖骨架相结合从而得到新颖抗新冠病毒活性分子家族。首次发现了具新颖5/5/6/6/5环系的对映-贝壳杉烷型化合物maoelactone A,完成了10步仿生半合成研究。在化学合成中,首先利用C-15羟基的酸催化保护/脱保护方法实现了合成过程中最具挑战性的C-2位羟化,其次发展了新颖的沃尔夫重排串联内酯化(Wolff rearrangement/lactonization cascade,WRLC)反应用于一步构建目标分子的5/5/6/6/5环系。理论计算表明WRLC反应经历了协同的沃尔夫重排过程和水辅助的内酯化过程。将该反应应用于POSS策略中,在高含量天然产物oridonin中成功实现了目标药效团与5/5/6/6/5环系的组装,并通过结构修饰及抗新冠病毒活性筛选发现了系列新型活性分子。该类化合物能够选择性地抑制SARS-CoV-2 3CLPro酶活,并可能通过共价结合Cys145发挥抑制活力。所发现的化合物70在新冠病毒感染的Vero E6细胞上显示出极好的抑制活力与较高的选择性指数,其EC50值为19 nM,治疗指数值大于1000,均优于阳性对照药瑞德西韦(remdesivir),显示出了潜在的应用前景。以上研究成果在线发表于国际著名期刊《德国应用化学》(Angew. Chem. Int. Ed., 2022, e202201684)。
+
药用生物碱类天然产物的
生物合成取得突破
莨菪碱和可卡因是具有悠久的药用历史且目前仍在临床上广泛使用的重要植物源天然药物,也是植物化学这门学科起源的代表性天然产物之一。一百多年来,全球的科学家经不懈努力解析了其生物合成的部分途径,但可卡因化学结构中基本骨架的生物合成仍然未知,成为一个悬而未决的百年科学问题。黄胜雄专题组聚焦于重要生物碱的生物合成和药用植物资源研究,2022年取得了以下突破性进展:
(1)阐明了可卡因基本骨架的生物合成机制,其涉及一个不稳定的芽子酮酸中间体。同时,通过在烟草叶片中瞬时表达六个基因实现了可卡因的异源合成(JACS, 2022, 144, 22000, 封面论文)。这是首次由中国人领导完成的重要植物源药用生物碱的合成途径解析工作。该工作发表后受到40多个国际媒体和科普期刊的报道,包括国际著名的老牌科普杂志New Scientist、The Chemistry World和ScienceAlert等。
(2)从生产可卡因的古柯植物中鉴定了两个负责可卡因合成的聚酮合酶。创新性地结合结构生物学和系统发育树等揭示了古柯科和茄科中基因独立进化而蛋白功能趋同的独特进化现象(Nat Commun, 2022, 13, 4994)。
(3)此外,黄胜雄专题组发现了托酚酮吡啶生物碱中罕见的催化非区域和非手性选择性的新型黄素依赖酶,为多功能氧化还原酶的设计提供了新视角(Angew Chem, 2022, 61, e202200189)。
+
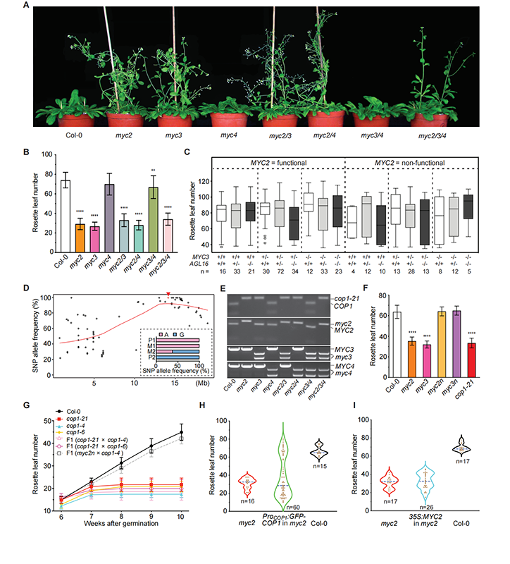
隐藏的COP1突变是
茉莉酸信号相关myc突变体
早花的关键遗传基础
茉莉酸(Jasmonic acid,JA)是植物体内一类重要的脂质激素,在植物抵御生物/非生物胁迫及生长发育过程中具重要调控作用。2017年报导的茉莉酸通过转录因子MYC2/3/4调控植物开花,被认为是当年中国植物激素领域取得的重要研究进展。然而,应用同一套突变体材料,昆明植物研究所胡金勇专题组发现,突变体中还存在一个未报道过的COP1(Constitutively Photomorphogenic 1)基因的点突变(命名为cop1-21);突变体的早花表型与MYC2/3/4基因无关,而是由cop1-21突变导致的。
COP1编码一种E3泛素连接酶,是植物光形态建成和开花时间调控等重要生物学过程的关键基因。cop-21点突变导致COP1蛋白第648位的丝氨酸(S)变为天冬酰胺(N)。与福建农林大学崔海涛教授团队合作发现,该突变严重影响了COP1与FT上游的反式作用调控因子CO(CONSTANS)的互作,导致CO蛋白积累,FT表达水平提高,进而导致拟南芥显著早花。
该研究于2022年发表在Plant Cell杂志(https://doi.org/10.1093/plcell/koac319)。研究不仅澄清了多年来关于MYC转录因子调控开花时间的混乱局面,还发现了COP1这一明星基因的新遗传材料。与目前常用的缺少整个WD40结构域的cop1-4和在WD40结构域之前发生同框插入突变的cop1-6不同,cop1-21突变位于COP1的WD40结构域内,突变体显著早花,但无明显植株矮小等发育缺陷,从而具有重要应用潜力,为进一步深入解析COP1功能提供了重要遗传资源,也为作物早熟新品种的培育提供了理论依据。
+
水平转移基因促进植物的
陆生适应性演化
植物由水生到陆生的适应性转变,是生物演化史上的一次跃升,其适应机制研究也一直是生命科学领域的前沿与热点之一。昆明植物研究所黄锦岭专题组以陆生植物祖先近缘类群(轮藻类)和早期陆生植物(苔藓类)为主要研究对象,结合进化基因组学与分子遗传学等方法,深入研究了水平基因转移现象在植物陆地适应性演化过程中的作用。相关研究发现链型植物早期和陆生植物祖先中存在两次大规模的水平基因转移事件,并基本厘清了水平转移基因在不同植物类群中的数量、供体来源,以及所涉及的生物学过程。另一项研究发现,链型植物祖先阶段从细菌处获得的一个水解酶基因在植物激素独脚金内酯与karrikin信号途径的起源和演化过程中发挥了关键作用,对植物的陆地适应性演化过程产生了深远的影响。此外,对小立碗藓、地钱等苔藓模式植物的基因功能研究表明,水平转移基因在早期陆生植物应对内质网胁迫、微生物互作等方面均发挥了重要作用。相关研究成果已发表在Trends in Plant Science、Molecular Plant、The Plant Journal、Plant Communications期刊上,得到领域内专家学者的积极评价,并受到国内外媒体的广泛报道。
+
揭示毒蘑菇鹅膏环肽毒素
的生源合成机制
有毒蘑菇对人类健康常常造成威胁,但同时也是重要药物和功能分子的来源。含有鹅膏环肽毒素的剧毒鹅膏属真菌,被称为“世界最毒蘑菇”。剧毒鹅膏中的毒素为鹅膏环肽,但鹅膏环肽并非仅鹅膏属真菌独有,在亲缘关系很远的环柄菇属和盔孢伞属中,也有能产生这类毒素的真菌。
昆明植物所杨祝良专题组发现两个鹅膏环肽合成新的关键基因P450-29和FMO1,将已知毒素合成基因从原来的2个增加到了4个。此外,新发现的关键基因为不同的加氧酶,负责在鹅膏环肽毒素的关键位点引入氧原子。若缺少这些氧原子,将导致毒素的活性下降1000倍以上。
研究首次证实,虽然在蘑菇目中鹅膏、盔孢伞、环柄菇间的亲缘关系较远,但其产生鹅膏环肽毒素的遗传学基础是一致的,均由相似的基因控制。但在进化长河中,上述三大类蘑菇中的毒素合成能力却发生了翻天覆地的变化。
该研究通过建立目前全球唯一的剧毒鹅膏基因组平台,构建了鹅膏属、盔孢伞属和环柄菇属中13个剧毒物种的基因组数据库,完整解析了鹅膏环肽生源合成途径在蘑菇目中的整体架构,并对鹅膏环肽生源合成途径有了更为深入的认识。相关研究成果发表在《美国科学院院刊》(PNAS)。
+
牛肝菌多样性及其基因组
进化机制研究
牛肝菌作为真菌中的明星类群,因其重要的经济和生态价值,一直备受关注,但因形态多样、结构繁杂、物种丰富,也一直是真菌中的困难类群。尽管我国几代真菌学家对它开展过大量研究,但我国该科物种多样性依然不清楚。昆明植物所杨祝良专题组结合形态、分子和生态等证据,对我国牛肝菌科物种多样性进行了攻关研究。通过多年努力,完成了我国该科的首部英文分类学专著,发现广义粉孢牛肝菌类真菌在我国具有很高的多样性,至少包括19属105种,其中含2新属,34个新种。为揭示牛肝菌科物种多样性高的基因组进化机制,研究团队首次对不同营养方式的牛肝菌目物种进行了系统发育基因组和比较基因组学分析,发现牛肝菌目物种从腐生向共生营养方式转变过程中,尽管降解植物木质纤维素的关键酶基因发生了显著性丢失,但转座元件却相反地发生了明显扩张,而且后者的扩张又极大地促进了编码蛋白酶、脂酶和小分泌蛋白等基因的形成。进一步分析显示基因显著性扩张主要发生在共生型的牛肝菌科中,且在中新世晚期尤为明显,推测可能与牛肝菌科物种多样化进程和宿主的协同演化相关。多样性研究专著在Springer出版,获同行好评;基因组研究成果在New Phytologist期刊发表,获同行正面引用。