点击↑上方基本公共卫生服务项目宣传平台关注我
为确保国家基本公共卫生服务项目全面实施,推进基本公共卫生服务逐步均等化,不断提高服务质量和效率,根据《国家基本公共卫生服务规范》及镇村两级分工要求,结合我院实际,特制定本方案。
一、考核的目的和原则
以使村卫生室认真履行基本公共卫生服务职能为目的,通过考核找出差距和存在问题,进行指导和奖优罚劣,进一步提高村卫生室人员的认识,充分调动工作的主动性和积极性。确保广大群众获得安全、有效、方便公共卫生服务。
考核坚持客观、公正、公平、公开、透明的原则,对村服务数量、质量和满意度进行量化打分。发挥鼓励先进、督促后进的作用,考核结果与经费补助挂钩。
二、考核对象及方法
每季度对本院辖区内负责基本公共卫生服务项目的村卫生室进行一次考核。考核采取查阅资料、现场考察、抽查核实、入户调查等方式进行。
三、考核机构
成立院公共卫生服务考核领导小组,由公共卫生办公室具体负责。
四、考核内容
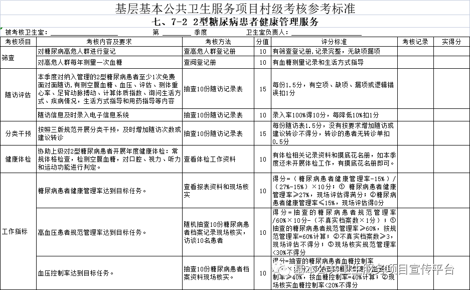
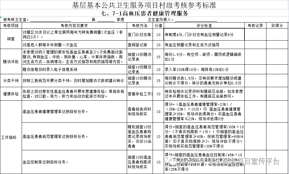
考核内容包括建立居民健康档案、健康教育、预防接种、0-6岁儿童健康管理、孕产妇健康管理、老年人健康管理、慢性病患者健康管理、严重精神障碍患者管理、肺结核患者管理、中医药健康管理、传染病及突发公共卫生事件报告和处理、卫生计生监督协管等12大类。具体按照村基本公共卫生职责分工、基层基本公共卫生服务项目村级绩效考核指标体系执行。
五、考核结果运用
考核结果将作为村卫生室的财政补助、村医待遇、村医聘用的重要依据。
六、要求
各村卫生室要根据考核结果,不断完善内部管理和运行机制,针对存在问题认真进行整改,提高认识转变观念,不断努力学习新业务、新知识,以适应新形势下的新要求,从而保障基层基本公共卫生工作的正常运行和持续发展。
附件:基层基本公共卫生服务项目村级绩效考核参考指标体系
为了让更多的人能够知晓基本公共卫生服务内容,
这里为大家提供了免费下载的方法,
欢迎推荐到朋友圈或者科室群,
转给需要的朋友,谢谢!
关注“基本公共卫生服务项目宣传平台”微信公众号,
在公众号下方回复“基本公共卫生服务”八字
即可免费下载宣传视频,
注意不是文末回复哦!
内容持续更新中
1、【收藏】干货 |精华文章大集合(2020年6月30日前)
2、【收藏】干货 |精华文章大集合(2020年12月31日前)
4、【收藏】福利!免费下载宣传栏内容资料(附:2021年卫生日年历)
6、【收藏】图文视频版丨中国公民健康素养66条,果断收藏吧!
7、【收藏】福利来了!免费下载新冠肺炎科普资料(包括宣传语、图片、音频、视频)
10.【收藏】基本公卫宣传 | 十二项基本公共卫生服务项目 我服务 你健康!
12、哪些人不能打新冠疫苗?打完新冠疫苗哪些事不能做?哺乳、备孕可以吗?一文给你说清