合成生物学是一种突破性的生产技术,可以减少对石油、煤炭等不可再生能源的依赖,解决化学工程中的高耗能和高污染问题,大幅降低生产成本。医疗健康是合成生物学的重要应用领域,目前在上中游都有完善的布局,应用领域包括药物合成、疾病诊断和医美等。随着基因测序和基因编辑合成等使能技术的突破,合成生物学迎来加速发展的时间窗口,带来对传统医药制造的突破式创新,有望引领医药制造的未来。CB Insights预测,合成生物学在医疗健康领域的市场规模于2024年将达到50亿美元,市场潜力大。
摘要
合成生物学:跨越发展,技术革新。合成生物学,采用正向工程学“自下而上”的原理,对生物元件进行标准化的表征,建立通用型的模块,构建人工生物系统并实现其运行的定量可控,相比传统方法在降低成本、减少污染等方面具有显著优势。合成生物学迎来蓬勃发展主要得益于:(1)技术:基因测序和基因编辑合成等使能技术的突破;(2)政策:全球各国加快合成生物学的战略部署和政策支持;(3)资本:全球合成生物学融资快速增长。SynbioBeta数据显示,近十年全球合成生物学领域的融资规模从2011年的4亿美元增长至2021年的180亿美元,年复合增长率达46%。
医疗健康:合成生物学重要应用领域。合成生物学在医疗健康、化学品和能源、农业、食品和消费品等领域具有丰富应用。CB Insights预计,全球合成生物学市场规模从2019年的53亿美元增长到2024年的189亿美元(CAGR 28.8%);其中,CB Insights预计,合成生物学在医疗健康领域的市场规模从2019年的21亿美元增长到2024年的50亿美元(CAGR 18.9% ),2019年其占比达到40%,是第一大应用领域。
垂直化产业链分布,药物合成、医美和创新疗法等领域应用不断拓展。合成生物学公司在医药领域呈现垂直化的产业链分布,主要分为(1)上游工具类公司:主要注重DNA合成等基础技术工具的研究;(2)中游平台型公司:注重合成质粒和微生物或提供合成生物学平台设计方案:(3)下游产品型公司:注重合成生物学技术的实际应用。在众多医药下游领域中,合成生物学在药物合成、医美、创新疗法等领域有着积极的进展。
风险
环保整治风险,技术研发滞后风险,知识产权被侵犯风险。
正文
合成生物学:跨越发展,技术革新
合成生物学:细胞工厂,有望掀起技术革新
合成生物学:人工设计,自下而上,定量可控。《合成生物学及其在生物技术中的应用进展》(吕婧等,2012年)对合成生物学的定义如下:合成生物学以工程化设计理念,对生物体进行有目标的设计、改造乃至重新合成。与传统生命科学不同,其具有工程学的本质,合成生物学的工程学内涵就是,在人工设计的指导下,采用正向工程学“自下而上”的原理,对生物元件进行标准化的表征,建立通用型的模块,在简约的“细胞”或“系统”底盘上,通过学习、抽象和设计,构建人工生物系统并实现其运行的定量可控。
图表1:合成生物学的“设计-构建-测试-学习“流程
资料来源:《The second decade of synthetic biology: 2010–2020》(Fankang Meng & Tom Ellis,2020年),中金公司研究部
合成生物学可以与计算机工程层次结构进行类比。底部的DNA、RNA、蛋白质和代谢物(包括脂质和碳水化合物、氨基酸和核苷酸),类似于计算机工程中晶体管、电容器和电阻器的物理层。在设备层,包括调节信息流和操纵物理过程的生化反应,相当于在计算机中执行计算的工程逻辑门。在模块层,合成生物学家使用多样化的生物设备库来组装功能类似于集成电路的复杂通路。这些模块相互连接以及它们与宿主细胞的整合使合成生物学家能够以程序化的方式扩展或修改细胞的行为。尽管独立操作的工程细胞可以执行不同复杂性的任务,但更复杂的协调任务可以通过细胞群完成,就像计算机网络的情况一样。
图表2:合成生物学与计算机工程层次进行类比
资料来源:《Synthetic biology: new engineering rules for an emerging discipline》(Ernesto等,2006年),中金公司研究部
合成生物学具有显著优势。与化学合成法相比,合成生物学以可再生生物资源代替不可再生化石资源,减少对石油、煤炭等不可再生能源的依赖,解决化学工程中的高耗能和高污染问题,大幅降低生产成本。在目前碳中和的大背景下,合成生物学企业在碳交易过程中可以将低碳排放转换为成本优势,同时低碳排放符合ESG理念,更容易获取ESG基金投资,产能方面,低碳排放在产能增长方面具有审批优势。与酶法、发酵法相比,合成生物学通过“设计-构建-测试-学习”的路径,对生物元件进行标准化的表征,建立通用型的模块,实现了合成途径和产成品的定量可控。
图表3:合成生物学和传统合成方法的对比
资料来源:弈柯莱公司招股书,中金公司研究部
技术、政策、资本三重奏,推动行业跨越式进步
技术:DNA合成以及高效基因组编辑技术突破推动合成生物学发展。使能技术是指一种推动行业发生本质变化的发明或创新技术;在合成生物学领域,DNA合成以及高效基因组编辑技术是两大其核心使能技术。近十年以来人工基因组的合成速度快速提升、测序成本快速下降带动了合成生物学研究和产业化的进程。
图表4:不同测序技术比较
资料来源:《基因组的“读-改-写”技术》(王会等,2020年),中金公司研究部
图表5:不同基因编辑技术对比
资料来源:《基因组的“读-改-写”技术》(王会等,2020年),中金公司研究部
图表6:人均基因组测序和合成成本不断下降
资料来源:《Synthetic Biology Parts, Devices and Applications-Wiley-Blackwell》(Christina Smolke等,2018年),中金公司研究部
图表7:DNA测序和合成速度不断提升
资料来源:《Synthetic Biology Parts, Devices and Applications-Wiley-Blackwell》(Christina Smolke等,2018年),中金公司研究部
合成生物学经历四阶段迭代式发展。《合成生物学:开启生命科学“会聚”研究新时代》(赵国屏,2018年)将合成生物学的发展分为四个阶段。第一阶段(2005年以前):以基因线路在代谢工程领域的应用为代表,这一时期的典型成果是青蒿素前体在大肠杆菌中的合成;第二阶段(2005~2011年):工程化理念日渐深入,赋能技术平台得到重视,工程方法和工具不断积淀;第三阶段(2011~2015年):基因组编辑的效率大幅提升,合成生物学技术开发和应用领域不断拓展;第四阶段(2015年以后):合成生物学的“设计−构建−测试”循环扩展至“设计−构建−测试−学习”,生物技术与信息技术融合发展的特点愈加明显。
图表8:合成生物学代表性技术史
资料来源:《合成生物学:开启生命科学“会聚”研究新时代》(赵国屏,2018年),中金公司研究部
政策:全球各国加快合成生物学的战略部署和政策支持。(1)美国:2006年,由美国国家科学基金会 (NSF) 向新成立的合成生物学研究中心(SYNBERC)提供为期十年共3900万美元的资助,为美国的合成生物学研究领域奠定了基础。(2)欧洲:顶层设计布局始于2009年,英国、德国、法国研究学院分别发表在合成生物学行业研究报告或设立研发中心,旨在提升行业发展优先级以及指定本国未来行业发展目标。(3)中国:从“十三五”开始,合成生物学被列为战略前瞻性重大科学问题和前沿共性生物技术,国家出台了一系列政策支持合成生物学的发展。“十四五”生物经济发展规划专门强调合成生物学,推动合成生物学技术创新,突破生物制造菌种计算设计、高通量筛选、高效表达、精准调控等关键技术,有序推动在新药开发、疾病治疗、农业生产、物质合成、环境保护、能源供应和新材料开发等领域应用。
图表9:美国和欧盟对合成生物学的支持政策梳理
资料来源:《2010—2019年国家自然科学基金资助合成生物学领域情况》(杜全生等,2020年),中金公司研究部
图表10:国内政策支持合成生物学发展
资料来源:国务院,发改委,科技部,中国政府网,中金公司研究部
资本:全球合成生物学融资快速增长。SynbioBeta数据显示,近十年全球合成生物学领域的融资规模大幅增加,从2011年的4亿美元增长至2021年的180亿美元,年复合增长率达46%。2018年以来,中国的合成生物学迎来了新一波融资高潮,标的覆盖产业上中下游以及各大应用领域。智研咨询数据显示,2021年,中国合成生物融资金额达到23亿元。
图表11:全球合成生物学融资金额(2009-2021)
资料来源:Synbiobeta,中金公司研究部
图表12:中国合成生物学投融资金额(2015-2021年)
资料来源:智研咨询,中金公司研究部
图表13:中国合成生物学以及市场融资情况(2021年-至今,不完全统计)
资料来源:投资界,中金公司研究部
产业化和选品能力是合成生物学的主要壁垒
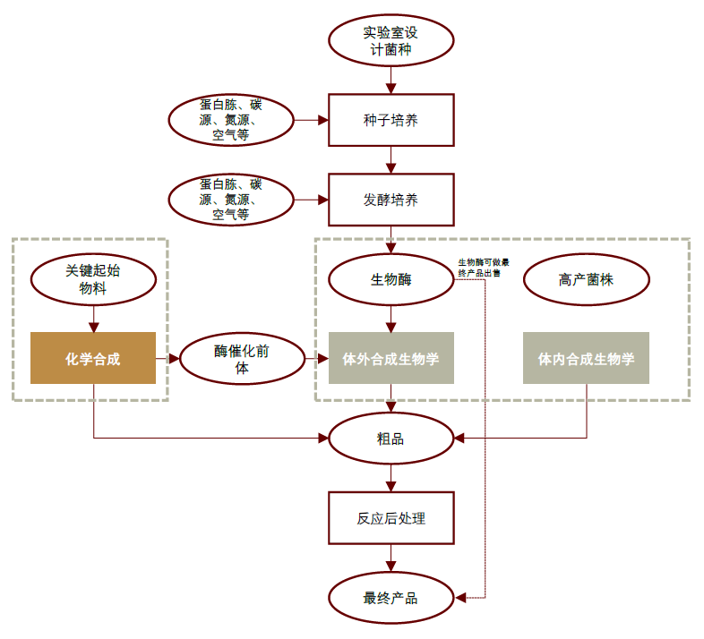
完整的合成生物学产业链主要有六大环节,包括基因工程、菌种培育、发酵过程、分离纯化、改性合成、开发应用等。对于生产企业而言,生物化工各个环节并不是孤立的,而是密切联系的。其中,产业化和选品能力是合成生物学的主要壁垒。
图表14:合成生物学的产业链全图
资料来源:弈柯莱公司招股书,中金公司研究部
► 产业化:主要关注转化率、生产速率和产物分离难度。利用合成生物学的技术对菌种进行优化,主要关心的三个指标是转化率、生产速率、产物分离难度。以上三个指标直接决定了生物化工全流程的生产成本及产品竞争力。
► 选品:对于合成生物学企业,选品能力至关重要。以化工业为例,不同的产品采用生物合成的方法和采用石化产品合成的方法成本存在较大差异,进而造成市场份额占比不同。
图表15:合成生物学企业和传统合成企业针对同一产品生产成本对比
资料来源:《合成生物学》(李春,2019年),中金公司研究部
医疗健康:合成生物学重要应用领域,下游不断拓展
医疗健康是合成生物学的重要应用领域
合成生物学具有丰富的应用领域。(1)医疗健康:合成生物学在医疗健康领域的应用广泛,包括创新治疗疗法(细胞免疫疗法、RNA 药物、微生态疗法、基因编辑相关应用)、体外检测、医疗耗材、药物成分生产和制药用酶等诸多方向。(2)化学品和能源:合成生物学在化工领域的应用主要包含材料和化学品、化工用酶、生物燃料等方向,例如,生物可降解塑料、生物燃料(生物柴油、燃料乙醇)等;(3)农业:合成生物学在农业领域的应用主要涉及作物增产、虫害防治、动物饲料及作物改良等方向,例如,利用微生物固氮来帮助作物增产,通过生物发酵生产蛋白质为牲畜提供蛋白饲料,利用基因编辑技术改良作物等。(4)食品:合成生物学在食品领域的应用包含肉类和乳制品、饮品、食品安全、调味剂和添加剂等多个方向。(5)消费品:涉及宠物食品、皮革、护肤品等方向。
图表16:合成生物学具有丰富的应用领域
资料来源:麦肯锡,中金公司研究部。
医疗健康是合成生物学的重要应用领域。CB Insights预计,全球合成生物学市场规模从2019年的53亿美元增长到2024年的189亿美元(CAGR 28.8%);其中,CB Insights预计,合成生物学在医疗健康领域的市场规模从2019年的21亿美元增长到2024年的50亿美元(CAGR 18.9% ),2019年其占比达到40%,是第一大应用领域。同时,BCG数据显示,以生物制药、非处方药和医疗器械为代表的医疗健康领域也是合成生物学应用较早的领域。
图表17:合成生物学市场规模的变化
资料来源:CB Insight,中金公司研究部
图表18:合成生物学市场占比的变化
资料来源:CB Insight,中金公司研究部
图表19:生物医药领域是合成生物学最早应用领域
资料来源:BCG,中金公司研究部
垂直化产业链分布,下游应用不断拓展
垂直化产业链分布,下游应用不断拓展。合成生物学公司呈现垂直化的产业链分布,主要分为(1)上游工具类公司:主要注重DNA合成等基础技术工具的研究;(2)中游平台型公司:注重合成质粒和微生物或提供合成生物学平台设计方案:(3)下游产品型公司:注重合成生物学技术的实际应用。
图表20:合成生物学在生物医药领域的产业链划分
资料来源:各公司官网,中金公司研究部
在众多医药下游领域中,合成生物学在(1)药物合成,(2)医美,(3)创新疗法等领域有着积极的进展。
► 药物合成:改良传统合成工艺,提升生产效率。以西格列汀为例,商品名为Januvia,是一种DPP-4抑制剂,用于降低血糖水平,年销售额约为40亿美元。西格列汀使用化学方法较难合成,往往需要重金属和高压的条件,原因是其分子结构中具有立体构象专一的氨基。默克公司利用多轮定向优化酶的催化活性,最终实现西格列汀超99.95%的生产纯度。从节杆菌属具有右旋选择性的转氨酶开始,利用模型模拟打开转氨酶与底物的结合口袋,最终通过27个氨基酸突变获得高转化率的转氨酶。
图表21:西格列汀合成路线的进化
资料来源:默沙东,药渡网,中金公司研究部
► 医美:实现对传统方法的替代,以及新产物的合成。合成生物学的应用可以实现传统产物的生物学合成替代,也可以实现新的产物的合成。前者可以减少传统天然产物种植的高成本和长种植周期,后者能够实现天然产物的进一步改进。巨子生物通过合成生物学手段实现了5种高纯度稀有人参皂苷的合成。透明质酸最早由鸡冠等动物组织提取。上世纪90年代,现今华熙生物首席科学家郭学平博士带领研发团队通过微生物发酵法提取透明质酸,如今华熙生物使用微生物发酵法(第二代生物技术),每升提取液可以提取16-17g透明质酸。而通过最新的合成生物技术(第三代生物技术),华熙生物已可以做到每升提取液提取73g透明质酸,生产成本可降低400倍,效率大幅提升。
图表22:巨子生物在合成生物学领域的布局
资料来源:巨子生物招股书,中金公司研究部
► 疾病诊疗:细胞治疗和再生医学的合成生物学方法可以靶向治疗疾病。(1)靶向治疗:在A图中,通过合成生物学设计,通过合成回路输送细胞,在体内恢复了尿酸盐稳态。尿酸诱导工程化尿酸氧化酶的去抑制,然后降低小鼠的尿酸水平,在B图中,将编码KMOS 转录因子的合成修饰 RNA 递送至哺乳动物成纤维细胞,实现在翻译时诱导多能性细胞,实现基因治疗。(2)合成生物学方法同样可以用来治疗细菌感染和癌症,在A图中工程化噬菌体通过破坏抗生素诱导损伤的修复来提高抗生素杀伤效果。在B图中工程化细菌侵入癌细胞并使用 RNAi 敲除癌症基因,实现癌症的治疗。
图表23:靶向疾病的治疗
资料来源:《Synthetic Biology Moving into the Clinic》(WARREN等,2011年),中金公司研究部
图表24:治疗细菌感染和癌症的合成生物学方法
资料来源:《Synthetic Biology Moving into the Clinic》(WARREN等,2011年),中金公司研究部
他山之石:海外头部合成生物学公司进入产业化阶段
Ginkgo Bioworks:全球领先平台型合成生物学公司。公司由麻省理工与哈佛的科学家于2009年创立,公司致力于将底层的合成生物学技术进行集成和标准化,向下游客户提供标准化的合成生物学接口,并按照客户要求提供合成生物学的解决方案,2021年公司通过SPAC登陆纽交所上市。2021/1H22,公司实现收入3.14/3.13亿美元,实现归母净利润-18.30/-12.59亿美元。当前,公司的业务主要为(1)铸造厂:无下游产品销售分成,1H22其占收入的比重为21%;(2)生物安全:为各地区及机构提供自动化高通量的 COVID-19 检测,1H22其占收入的比重为79%。
图表25:Ginkgo Bioworks的营业收入和净利润
资料来源:Ginkgo Bioworks公司公告,中金公司研究部
图表26:Ginkgo Bioworks的收入构成
资料来源:Ginkgo Bioworks公司公告,中金公司研究部
公司拥有较为成熟的商业模式。公司的平台用于设计、编写和调试工程生物体中的DNA代码,为客户执行程序。代码库是公司的核心技术,可重复使用,类似IT行业的代码,有助于加速工程过程。Ginkgo Bioworks与不同领域公司的合作和布局,包括提供技术服务、合作研发、成立合资公司、推出子公司等等,涵盖了医药、消费品、食品、农业等各个领域。
图表27:Ginkgo Bioworks的商业模式
资料来源:Ginkgo Bioworks公司公告,中金公司研究部
图表28:代码库是Ginkgo Bioworks的核心技术
资料来源:Ginkgo Bioworks公司公告,中金公司研究部
Amyris:合成生物学全球领先公司之一,积极在应用端进行探索。Amyris是一家领先的合成生物技术公司,致力于为全球提供石油、植物和动物产品的生物法替代品。公司拥有业内领先计算工具、菌株构建工具、筛选和分析工具以及先进的实验室自动化和数据集成技术。公司的生物技术平台使公司能够快速设计微生物,并将其用作催化剂,将可再生的植物来源的糖代谢成高价值成分,进而实现规模化生产以及产品市场化。公司于2003年成立,并于2010年上上市。
图表29:Amyris的发展历程
资料来源:Amyris公司官网,中金公司研究部
核心收入快速增长。2021/1H22,公司实现营业收入3.42/1.23亿美元,实现归母净利润-2.71/-2.24亿美元。当前,公司的业务主要为(1)消费品:主要包括公司的自主品牌产品,如Biossance、Pitte和Purecane等;(2)技术收入:包括产品收入、研发合作和技术许可;(3)其他:包括战略交易和其他一次性项目。消费品和技术收入构成公司的核心收入,1H22公司核心收入为1.23亿美元(+63% YOY),实现快速增长。
图表30:Amyris的营业收入和净利润
资料来源:Amyris公司公告,中金公司研究部
图表31:Amyris的收入拆分
资料来源:Amyris公司公告,中金公司研究部
核心技术平台进入成熟阶段。公司的LAB-TO-MARKET平台利用高度优化和自动化的分子生物学、分析和过程开发工具,结合机器学习算法和统计模型,改变微生物代谢糖的方式。到目前为止,公司已经成功地放大了13个分子,并开发了多个分子。公司目前有成熟的菌株开发,这些菌株能够在15个化学类别中产生超过250个分子。
图表32:Amyris的技术平台和商业模式
资料来源:Amyris公司公告,中金公司研究部
风险提示
环保整治风险:行业主要产品的生产过程会产生环境污染物并受到环保政策监管,主要为废水、废气、固体废弃物和噪声。如果在日常经营中,存在因违反环境保护相关的法律、法规及部门规章而构成违法违规的行为,并因此受到行政处罚,进而对公司生产经营活动产生不利影响的风险。
技术研发滞后风险:如未来行业出现重大技术革新,竞争对手取得相对公司更先进的技术和工艺,研发出成本或性能更具优势的新型产品或工艺,公司则可能因此面临更激烈的市场竞争, 影响公司的盈利能力。若公司无法顺应趋势,不断革新技术和工艺,则公司的部分产品可能将会失去市场需求,从而对公司经营产生不利影响。
知识产权被侵犯风险:合成生物学企业在研发和生产的过程中,涉及到大量的核心技术和商业秘密,为了充分保护自身的商业利益,企业必须采取严密的知识产权保护措施,并申请大量专利,对知识产权加以保护,但不排除部分公司知识产权仍可能存在被侵害或保护不充分的风险。
文章来源
本文摘自:2022年9月17日已经发布的《医疗健康:合成生物,引领未来》
刘锡源 SAC 执业证书编号:S0080121070004
府嘉颖 SAC 执业证书编号:S0080522080006
张 琎 SAC 执业证书编号:S0080517040001 SFC CE Ref:BHM689
朱言音 SAC 执业证书编号:S0080517120001SFC CE Ref:BIH554
邹 朋 SAC 执业证书编号:S0080513090001 SFC CE Ref:BCC313
法律声明