The following article is from 中金量化及ESG Author 周萧潇 古翔等
中金量化研究报告
摘要
风格轮动:风格维持均衡偏价值
当前(2023-01-01)成长/价值轮动综合指标值为-0.17,风格均衡偏价值,指标值较上月的-0.11有略微下降。具体来看,拥挤度大类指标0.06,经济环境大类指标为0.03,略偏向成长风格;金融环境大类指标-0.77,市场情绪大类指标-0.03,偏向价值风格。综合来看,我们认为短期内风格仍将维持均衡偏价值。
行业轮动:看好汽车、电新、农林牧渔、家电、轻工制造和食品饮料
模型1月份最新推荐持仓为:看好汽车、电新、农林牧渔、家电、轻工制造和食品饮料。相比2022年12月份的持仓,本次持仓新增食品饮料行业,同时剔除了机械行业。
该组合2022年12月份涨跌幅为-2.1%,同期全行业等权基准涨跌幅为-2.2%,组合跑赢基准0.1ppt。样本外(2021-06-01至2022-12-30)组合收益率-7.0%,同期行业等权基准收益率-7.5%,超额收益率0.59%。
行业景气度模型观点:本月交通运输行业景气度下调为低景气判断,汽车行业下调为景气度一般的判断。总体来看,模型判断电力及公用事业行业景气度较高;模型判断景气状态一般的行业为钢铁、汽车;模型判断景气状态较差的行业为基础化工、电子、有色金属、煤炭、石油石化、交通运输。
多因子选股:中证500增强组合2022年跑赢基准8.93ppt
12月沪深300指数增强跑输基准0.13ppt。组合样本外跟踪以来(2019-01-01至2022-12-30)累计收益71.73%,累计跑赢基准42.76ppt。12月中证500指数增强跑赢基准1.77ppt。组合样本外跟踪以来(2021-01-01至2022-12-30)累计收益17.39%,累计跑赢基准27.87ppt。
主动量化选股:2022年价值股优选策略收益率为6.6%,超额价值股基础池11.6ppt
成长趋势共振模型12月收益率为-3.6%。该策略2009年1月1日以来,年化收益率达32.9%,以偏股混合型基金指数为基准,年化超额收益率达21.8%。2022年以来收益率为-16.2%,超额基准4.8ppt;12月收益率为-3.6%,跑输基准2.6ppt。
价值股优选策略12月收益率为-3.5%。该策略2009年5月5日以来,年化收益率达21.1%,以价值股基础池为基准,年化超额收益率为5.4%。2022年以来收益率达6.6%,超额基准11.6ppt;12月收益率-3.5%,超额基准0.7ppt。
量化配置:股票>商品>债券
综合宏观驱动力、经济预期差、左侧内生结构、技术指标等维度的信息,我们当前对国内股票资产最为看好,商品资产中性乐观,债券资产相对谨慎,各资产看好程度排序为股票>商品>债券。
1)宏观驱动力维度:看平股票、看多债券、看多商品。宏观驱动力模型判断当前股市的核心驱动力在于通胀,从通胀的信息维度,当前看平股票;对于债券和商品,从宏观流动性的信息维度,当前看多债券、看多商品。
2)宏观预期差维度:看空股票、看平债券、看空商品。截至2022年12月31日,从股票市场看,11月的PPI超预期,CPI连续3月不及预期,社融连续2月不及预期,整体对股票市场影响偏负面;从债券市场看,近期无有显著影响的指标公布,对债券市场影响偏中性;从商品市场看,工业增加值连续2月不及预期,整体对商品市场影响偏负面。
3)左侧择时维度:看多股票、看空债券、看多商品。当前股市左侧择时体系有3个指标触发看多信号,为估值维度的估值分位与股权风险溢价指标以及情绪维度的创新高个股占比指标;1个指标触发看空信号,为情绪维度的融券余额增长率指标,我们认为股市相比于债市当前在估值维度具备一定性价比,未来仍存在估值修复空间,同时情绪已修复至正常状态,短期利空消失。当前债券左侧择时体系中有5个指标发出看空信号,1个指标发出看多信号,其余指标维持无观点状态,我们认为债券市场在估值、情绪、资金等角度整体处于过于高估或过热状态,未来大概率会出现趋势反转后的市场下跌。当前商品左侧择时体系中有2个指标发出看多信号,其余指标维持无观点状态,我们认为商品市场整体处于低估状态,未来大概率会出现情绪修复后的市场上涨。
4)阻力支撑维度:当前股市为中性偏多信号,市场底部支撑相对较强。当前股市阻力支撑指标在5个主要宽基指数中有3个发出看多信号,整体中性偏多,我们认为市场当前底部支撑相对较强,未来上涨概率较大。
5)系统性风险维度:股债双杀预警信号未触发,股债未来同跌概率不大。2022年3月15日,股债双跌预警指标触发,并持续至4月22日结束。从4月23日至今,预警指标处于未触发状态。因此站在当前时点,我们认为股债未来同跌概率不大。
三维一体股债配置模型:2022年12月份收益-1.12%,当前增配股票资产。2022年12月15日,中证500指数的趋势动量指标由正转负,触发组合调仓。调仓日,沪深300指数为看空信号,中证500指数为看空信号,债券资产的观点为看空,并相对看好利率债。因此模型在调仓日均衡配置股票资产,在债券端配置利率债,各资产配置比例为沪深300指数19.84%,中证500指数21.57%,中债总财富指数58.60%。模型在1月初维持2022年12月15日的配置建议,各资产配置比例为沪深300指数19.84%,中证500指数21.57%,中债总财富指数58.60%。2022年12月份,模型共取得-1.12%的绝对收益,劣于2股8债基准的-0.48%和风险平价基准的0.26%。样本外(2020年12月25日)至今,模型累计收益4.39%,优于风险平价基准的2.12%与2股8债基准的3.91%。
风险提示:本篇报告基于市场历史收益,探究量化策略表现,无法确保样本外收益。
正文
风格轮动:风格维持均衡偏价值
成长/价值风格轮动模型
模型简介
我们在报告《量化多因子系列(3):如何捕捉成长与价值的风格轮动?》的报告中,针对价值与成长风格的收益相对强弱建立预测模型,通过市场情绪、因子拥挤度、金融环境和经济环境这四大类指标构建成长与价值的风格轮动策略。
► 市场情绪:
从多个维度刻画市场参与者的情绪变化,机构调研偏好、新增投资者数量、风格强势股占比和北上资金偏好变化这四个指标均对成长/价值风格收益均具有预测能力。
► 因子拥挤度:
通过因子拥挤度指标来衡量因子的当前是否拥挤。当拥挤度较高时则需躲避此类可能失效的因子。拥挤度指标对成长/价值风格收益具有显著的预测能力。
► 金融环境:
期限利差、M2与M1的增速差与成长/估值因子收益具有较显著的相关性。
► 经济环境:
CPI-PPI剪刀差则与成长/价值风格收益呈现一定的正相关。
最新观点
当前(2023-01-01)成长/价值轮动综合指标值为-0.17,风格均衡偏价值,指标值较上月的-0.11有略微下降。具体来看,拥挤度大类指标0.06,经济环境大类指标为0.03,略偏向成长风格;金融环境大类指标-0.77,市场情绪大类指标-0.03,偏向价值风格。综合来看,我们认为短期内风格仍将维持均衡偏价值。
图表1:当前11个细分指标值(标准化后)(2023-01-01)
资料来源:Wind,中金公司研究部
图表2:大类指标及综合指标值(2023-01-01)
资料来源:Wind,中金公司研究部
行业轮动:新能源汽车板块与农林牧渔持续得分领先
多维叠加轮动模型:看好汽车、电新、农林牧渔、家电、轻工制造和食品饮料
模型简介
我们在报告《行业轮动系列(2):如何在打分体系下运用宏观与中观信息》的报告中,以行业内成分股的微观结构为基础,叠加宏观场景与中观景气度信息。综合各维度信息后构造出综合行业轮动指标:
► 微观特征:
囊括盈利预期、成长趋势、营运效率改善、财务杠杆利用、机构情绪、资金情绪、量价技术这七大类型特征共20个细分微观指标。
► 宏观情景:
构造宏观经济增长指数与宏观流动性指数,并基于宏观情景动态地给各个微观特征进行配权。
► 中观景气度:
基于部分周期性行业的中观行业景气度指标,采用相关性筛选、数值状态化与截面标准差赋权的方式,克服中观景气度数据在行业轮动打分体系中景气度与股价收益不匹配、不同行业景气度不可比、景气度数据覆盖行业不全等难点。将中观得分融入轮动体系。
跟踪表现
A股市场没能维持2022年11月的大幅反弹趋势,2022年12月转为震荡调整,中证全指月度下跌2.08%。大部分行业在12月呈现下跌态势,且不同行业在收益上继续表现出较大分化,月度收益最高的行业与收益最低的行业之间的收益差超20ppt。
消费板块在2022年12月整体表现较为强势,其中食品饮料行业取得了11.1%的正向收益,消费者服务行业取得了8.2%的正向收益,显著领先于其他行业。传媒、商贸零售、家电、轻工制造、农林牧渔、纺织服装和银行也在12月取得一定的正向收益。而煤炭行业在12月表现较弱,月度收益为-10.1%。
图表3:中信一级行业月度收益率
资料来源:Wind,中金公司研究部
多维叠加行业轮动组合2022年12月份持仓行业为:汽车、农林牧渔、电新、家电、轻工制造和机械。该组合2022年12月份涨跌幅为-2.1%,同期全行业等权基准涨跌幅为-2.2%,组合跑赢基准0.1ppt。
2022年以来轮动组合收益率-13.8%,同期行业等权基准收益率-14.0%,超额收益率0.2%。
样本外(2021-06-01至2022-12-30)组合收益率-7.0%,同期行业等权基准收益率-7.5%,超额收益率0.59%。
图表4:轮动模型样本外跟踪净值
资料来源:Wind,中金公司研究部(截止于2022-12-30)
图表5:轮动模型收益表现
资料来源:Wind,中金公司研究部(截止于2022-12-30)
最新观点
模型1月份最新推荐持仓为:看好汽车、电新、农林牧渔、家电、轻工制造和食品饮料。相比2022年12月份的持仓,本次持仓新增食品饮料行业,同时剔除了机械行业。
图表6:近6个月持仓变化
资料来源:Wind,中金公司研究部
最新行业轮动观点相应各维度信息细节如下:
► 宏观数据对应场景:宏观经济上行与流动性下行。对应营运效率改善等类型微观特征权重提升,而价量技术、财务杠杆利用等类型微观特征权重也同时提升。
► 中观景气度方面,有色金属、石油石化和煤炭行业处于低景气阶段,被额外扣分;其余行业在中观维度上没有得分调整。
图表7:行业得分细项一览
资料来源:Wind,中金公司研究部
行业景气:汽车、交运行业景气度下调
我们在报告《基本面量化系列(5):如何量化跟踪周期性行业景气度》中,针对周期性明显的行业分别构建了景气度打分模型。基于各行业的景气度打分模型,2022年12月观点如下:
► 景气度高的行业:电力及公用事业
► 景气度一般的行业:钢铁、汽车
► 景气度低的行业:基础化工、电子、有色金属、石油石化、煤炭、交通运输
其中,经过检验,我们发现仅石油石化、煤炭、有色金属、钢铁、汽车行业景气度模型对于行业超额收益的预测能力较强。因此,映射到行业超额收益层面,煤炭、石油石化、有色行业可能跑输市场。
图表8:2023年1月各行业不同景气度维度得分
资料来源:Wind,中金公司研究部
图表9:2023年1月各行业景气度综合得分
资料来源:Wind,中金公司研究部
多因子选股:中证500增强2022年跑赢基准8.93ppt
沪深300指数增强和中证500指数增强的近期表现如下:
沪深300指数增强
12月中金量化沪深300指数增强 跑输基准0.13ppt。组合样本外跟踪以来(2019-01-01至2022-12-30)累计收益71.73%,累计跑赢基准42.76ppt。
图表10:中金量化沪深300指数增强样本外净值走势
资料来源:Wind,中金公司研究部(截止于2022-12-30)
中证500指数增强
12月中金量化中证500指数增强 跑赢基准1.77ppt。组合样本外跟踪以来(2021-01-01至2022-12-30)累计收益17.39%,累计跑赢基准27.87ppt。
图表11:中金量化中证500指数增强样本外净值走势
资料来源:Wind,中金公司研究部(截止于2022-12-30)
主动量化选股:2022年价值股优选策略收益率达6.6%
主动量化选股策略旨在实现主动权益投资理念和量化工具的结合,通过量化的方式筛选符合主动权益投资逻辑的个股,构建选股组合。目前,我们分别构建了成长趋势共振和价值股优选两个主动量化选股模型,本章对组合近期的收益表现进行跟踪。
成长趋势共振选股策略
我们在报告《基本面量化系列(3):业绩成长是否具有延续性》的报告中,对“上市公司的业绩成长具有一定的延续性”这一逻辑基础进行了验证。基于这一逻辑,成长趋势共振选股模型的构建主要分为以下三个步骤:
► 业绩加速增长基础池:在全市场范围内,筛选TTM归母净利润环比增速排名前三分之一的股票,并在其中进一步筛选加速度指标排名前50%且加速度绝对值大于0的股票作为基础池。
► 规避非经常性因素带来的风险:非经常性因素对于公司业绩增长的延续性影响较大,因此,在基础池内,我们进一步筛选扣非利润占比大于50%、近一年未发生股权融资事件、偿债能力指标大于-1的公司作为待选股票池。结合报告《基本面量化系列(4):精确刻画业绩的加速增长趋势》的研究成果,我们将业绩分布季节性较为明显的个股剔除。出于稳健性考虑,我们将ROE大于1%、过去半年日均成交额全市场排名前90%、剔除ST股也加入筛选标准。
► 叠加分析师预期和技术面信息增厚收益:在待选股票池内,依据改进动量因子、分析师一致预期调整因子、分析师一致预期业绩增速因子进行排序打分,并等权加总为综合得分,取综合排名靠前的股票作为最终持仓。
图表12:成长趋势共振选股策略实施步骤
资料来源:中金公司研究部
图表13:成长趋势共振选股策略收益表现
资料来源:Wind,朝阳永续,中金公司研究部(截止于2022-11-30)
图表14:成长趋势共振选股策略收益表现(2021年以来)
资料来源:Wind,朝阳永续,中金公司研究部(截止于2022-11-30)
图表15:成长趋势共振选股策略分年度收益统计
资料来源:Wind,朝阳永续,中金公司研究部(截止于2022-11-30;2022年收益率为实际收益率,非年化数据)
价值股优选策略
我们在《基本面量化系列(1):如何看待价值股的“价值”》报告中,探讨了价值股的相对优势,并认为价值股的相对优势主要在于下行风险较小、回撤较小,比较适合稳健型投资者。因此,在构建价值股优选策略过程中,我们也是强调突出下行风险小的特性,具体实施过程如下:
► 基础池:依据中信一级行业分类,每个行业分别筛选PB-ROE因子值较小的三分之一股票,作为价值股的基础池。
► 优选持仓:在基础池内,将龙头指标、平均股息率分位数、稳健成长指标分位数等权相加,得到综合得分,筛选综合得分排名靠前的股票作为最终持仓。
图表17:价值股优选策略收益表现
资料来源:Wind,朝阳永续,中金公司研究部(截止于2022-12-30)
图表18:价值股优选策略收益表现(2021年以来)
资料来源:Wind,朝阳永续,中金公司研究部(截止于2022-12-30)
图表19:价值股优选策略分年度收益统计
资料来源:Wind,朝阳永续,中金公司研究部(截止于2022-12-30;2022年收益率为实际收益率,非年化数据)
量化配置:股票>商品>债券
我们从量化模型的视角,判断未来各类资产的走势与相对强弱。综合宏观驱动力、经济预期差、左侧内生结构、技术指标等维度的信息,我们当前对国内股票资产最为看好,商品资产中性乐观,债券资产相对谨慎,各资产看好程度排序为股票>商品>债券。
宏观驱动力维度:看平股票、看多债券、看多商品
我们在2022年8月19日发布的报告《量化配置系列(10)如何利用市场主要矛盾辅助大势研判》中,通过多种角度判断市场在每一时期的宏观主要矛盾在于经济增长、流动性或是通胀。
图表21:核心驱动阶段划分
资料来源:Wind,中金公司研究部
当前为通胀核心驱动阶段,股市转为中性。根据2022年12月底的判断结果,1月份股市为通胀核心驱动阶段,根据通胀超预期的情况,当前PPI超预期,CPI连续3个月不及预期,整体对股市影响偏中性。因此从通胀的角度,我们当前对股市转为中性观点。
图表22:通胀(PPI)超预期信息对股市的择时效果
资料来源:Wind,中金公司研究部
我们在2021年5月5日发布的报告《量化配置系列(4):资产宏观流动性驱动指数及其应用》中,从宏观流动性的角度构建了债券与商品的驱动指数。
从流动性的信息维度,当前看多债券、看多商品。根据2022年12月底的数据,债券宏观流动性驱动指数取值上升,商品宏观流动性驱动指数上升,因此从宏观流动性的信息维度,我们当前看多债券、看多商品。
图表23:债券流动性驱动指数近期走势
资料来源:Wind,中金公司研究部
图表24:商品流动性驱动指数近期走势
资料来源:Wind,中金公司研究部
宏观预期差维度:看空股票、看平债券、看空商品
我们在2021年11月28日发布的报告《量化配置系列(7):捕捉经济预期差,顺势配置资产》中,基于国内重要宏观经济指标在发布实际数据时的超预期或者不及预期的情况,从中量化筛选出对国内股、债、商品资产未来走势有显著预测效果的预期差指标,并构建了各类资产的预期差指数。
图表25:宏观预期差指数构建流程
资料来源:Wind,中金公司研究部
从宏观预期差的角度,当前看空股票、看平债券、看空商品。截至2022年12月31日,从股票市场看,11月份的PPI超预期,CPI连续3月不及预期,社融连续2月不及预期,整体对股票市场影响偏负面;从债券市场看,近期无有显著影响的指标公布,对债券市场影响偏中性;从商品市场看,工业增加值连续2月不及预期,整体对商品市场影响偏负面。因此从预期差的角度,我们当前看空股票、看平债券、看空商品。
图表26:预期差指数最新观点
资料来源:Wind,中金公司研究部,截止2022-12-30
左侧择时维度:看多股票、看空债券、看多商品
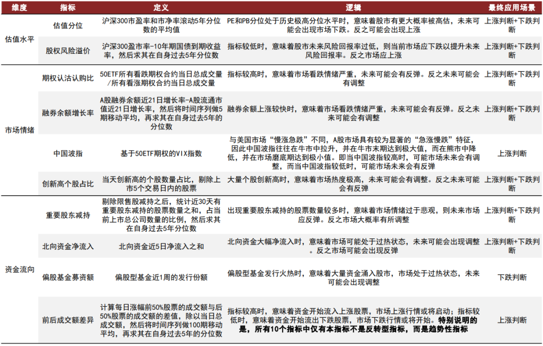
我们在2022年4月8日发布的报告《量化配置系列(8) 先发制人:A股左侧择时指标探讨》和2022年7月5日发布的报告《量化配置系列(9)左侧择时在债券市场是否依然有效?》中,从估值水平、市场情绪和资金流向的角度,对股市和债市分别构建了10个用于顶底判断的左侧择时指标。
当前股市左侧择时体系为看多信号,股市相比债市较具性价比。截至2022年12月31日,当前股市左侧择时体系有3个指标触发看多信号,为估值维度的估值分位与股权风险溢价指标以及情绪维度的创新高个股占比指标;1个指标触发看空信号,为情绪维度的融券余额增长率指标,我们认为股市相比于债市当前在估值维度具备一定性价比,未来仍存在估值修复空间,同时情绪已修复至正常状态,短期利空消失。
当前债券左侧择时体系为看空信号。截至2022年12月31日,当前债券左侧择时体系中有5个指标发出看空信号,1个指标发出看多信号,其余指标维持无观点状态,我们认为债券市场在估值、情绪、资金等角度整体处于过于高估或过热状态,未来大概率会出现趋势反转后的市场下跌。
当前商品左侧择时体系为看多信号。截至2022年12月31日,当前商品左侧择时体系中有2个指标发出看多信号,其余指标维持无观点状态,我们认为商品市场整体处于低估状态,未来大概率会出现情绪修复后的市场上涨。
图表27:股市左侧指标汇总
资料来源:Wind,中金公司研究部
图表28:当前股市左侧指标触发情况
资料来源:Wind,中金公司研究部,截止2022-12-30
图表29:债市左侧指标汇总
资料来源:Wind,中金公司研究部
图表30:当前债市左侧指标触发情况
资料来源:Wind,中金公司研究部,截止2022-12-30
图表31:商品左侧指标汇总
资料来源:Wind,中金公司研究部
图表32:当前商品左侧指标触发情况
资料来源:Wind,中金公司研究部,截止2022-12-30
阻力支撑维度:当前股市为中性偏多信号,市场底部支撑相对较强
我们在2021年1月发布的报告《量化择时系列(1):金融工程视角下的技术择时艺术》中,从市场阻力支撑相对强弱的角度,构建了各宽基指数的技术择时指标。
图表33:阻力支撑应用逻辑
资料来源:中金公司研究部
当前指标在主要宽基指数中整体为中性偏多信号,市场底部支撑相对较强。截至11月30日,股市阻力支撑指标在5个主要宽基指数中有3个发出看多信号,整体中性偏多,我们认为市场当前底部支撑相对较强,未来上涨概率较大。
图表34:QRS量化择时指标值
资料来源:Wind,中金公司研究部。计算截至2022-12-30
系统性风险维度:股债双杀预警信号未触发,股债未来同跌概率不大
我们在2021年2月5日发布的报告《量化配置系列(3):巧识尾部相关性,规避组合系统性风险》中,借助资产之间的上下尾相关系数,构建了国内股债双跌的预警指标。具体来说,当满足以下三个条件时,触发股债双跌预警指标:
► 下尾相关系数大于0。下尾相关系数大于0是股债资产表现出下尾相关性的必要条件,预示着股债双跌出现概率较大幅度增加。下尾相关系数使用过去63个交易日数据计算。
► 上尾相关系数等于0。在市场波动较大时,股债收益率往往出现较多的同正离群值和同负离群值,此时下尾和上尾相关系数均大于0,即偏向于双尾相关。为区分下尾相关性和双尾相关性,我们要求上尾相关系数必须等于0,从而保证下尾相关系数为0时,大概率可以对应到真正股债双跌时期。上尾相关系数使用过去63个交易日数据计算。
► 股债资产其中之一处于下跌趋势。为避免短期扰动所带来的在两资产均处于上涨趋势时所发出的错误信号,我们要求股债资产其中之一处于下跌趋势。趋势使用标准DIF值(12日移动平均-26日移动平均)计算。
预警信号未触发,股债未来同跌概率不大。2022年3月15日,股债双跌预警指标触发,并持续至2022年4月22日结束。从2022年4月23日至今,预警指标处于未触发状态。因此站在当前时点,我们认为股债未来同跌概率不大。
图表35:近期股债尾部相关系数变化情况
资料来源:Wind,中金公司研究部。股票使用沪深300,债券使用中债综合财富指数。
三维一体股债配置模型:2022年12月份收益-1.12%,当前增配股票资产
根据我们在2020年12月25日发布的深度报告《外生环境、内生结构、趋势动量在收益预测中的有效结合》,我们将不同预测维度的信号进行融合得到统一化的方向信号,并将方向信号转化为对资产期望夏普的估计,应用于风险预算模型中得到配置权重。
图表36:资产方向确定逻辑
资料来源:中金公司研究部
图表37:资产权重确定逻辑
资料来源:中金公司研究部
2022年12月15日,中证500指数的趋势动量指标由正转负,触发组合调仓。调仓日,沪深300指数为看空信号,中证500指数为看空信号,债券资产的观点为看空,并相对看好利率债。因此模型在调仓日均衡配置股票资产,在债券端配置利率债,各资产配置比例为沪深300指数19.84%,中证500指数21.57%,中债总财富指数58.60%。
模型在1月初维持2022年12月15日的配置建议,各资产配置比例为沪深300指数19.84%,中证500指数21.57%,中债总财富指数58.60%。
2022年12月份,模型共取得-1.12%的绝对收益,劣于2股8债基准的-0.48%和风险平价基准的0.26%。样本外(2020年12月25日)至今,模型累计收益4.39%,优于风险平价基准的2.12%与2股8债基准的3.91%。
图表38:三维一体股债配置模型历史配置比例
资料来源:Wind,中金公司研究部
图表39:三维一体股债配置模型历史净值曲线
资料来源:Wind,中金公司研究部
图表40:三维一体股债配置模型样本外收益曲线
资料来源:Wind,中金公司研究部。样本外开始于2020/12/25
图表41:三维一体股债配置模型样本外表现统计
资料来源:Wind,中金公司研究部。样本外开始于2020/12/25
附注
[1] 沪深300指数增强模型详见报告《量化多因子系列(1):QQC综合质量因子与指数增强应用》
[2] 中证500指数增强模型详见报告《量化多因子系列(2):非线性假设下的情景分析因子模型》
文章来源
本文摘自:2023年1月2日已经发布的《量化月报(22):权益资产相对乐观,风格均衡偏价值》
周萧潇 分析员 SAC 执业证书编号:S0080521010006 SFC CE Ref:BRA090
古 翔 分析员 SAC 执业证书编号:S0080521010010 SFC CE Ref:BRE496
宋唯实 分析员 SAC 执业证书编号:S0080522080003 SFC CE Ref:BQG075
胡骥聪 分析员 SAC 执业证书编号:S0080521010007 SFC CE Ref:BRF083
陈宜筠 联系人 SAC 执业证书编号:S0080122080368
刘均伟 分析员 SAC 执业证书编号:S0080520120002 SFC CE Ref:BQR365
王汉锋 分析员 SAC 执业证书编号:S0080513080002 SFC CE Ref:AND454
法律声明