在临床急性胰腺炎(AP)仍是十分棘手的疾病。AP 的特征表现为胰腺组织自身的损毁和炎性反应的快速发展。重型AP占AP的20%,常导致患者多器官功能异常( MODS)甚至死亡。虽然目前重症监护得到了突飞猛进的发展,但是对重型AP还没有十分有效的特异性治疗策略,仍以缓解症状的姑息治疗为主。因为在世界范围内AP的发病率还在不断上升,所以目前急需可以有效治疗重型AP的新方法。
健康的线粒体对胰腺正常生理功能的发挥至关重要。来自临床和试验室的大量研究结果表明线粒体损伤在AP的发病过程中起了十分重要的作用。胰腺线粒体功能异常不仅可以导致能量代谢异常,还可以导致氧化应激,而氧化应激可以加重胰腺的损伤和炎症反应。多种试验动物模型研究表明如果扰乱正常的线粒体代谢,就会促发模型动物胰腺炎的发生。因此保持线粒体的正常功能是许多AP治疗新策略的理论基础。
2021年1月22日,Clinical and Translational Medicine期刊在线发表了西安交通大学 Rongqian Wu 教授团队的最新成果 “Milk fat globule EGF factor 8 restores mitochondrial function via integrin-medicated activation of the FAK-STAT3 signaling pathway in acute pancreatitis”[6] ( 点击文末 “阅读原文” 下载PDF全文 )
文章概要
临床上AP仍是十分棘手的疾病。线粒体功能异常在AP的发病过程中起了十分重要的作用。乳脂球EGF因子8(MFG-E8)是一种调理蛋白。MFG-E8可以与αvβ3/5整合素结合而发挥多种生理功能。据报道配体依赖的整合素-FAK诱发的STAT3激活对保持线粒体的正常功能至关重要。但是MFG-E8在AP发病中的作用至今还不十分明确。
在本项研究中作者及其团队共收集了69 位正常人和134 AP 患者的外周血。用ELISA法检测血浆MFG-E8的水平。然后分析血浆MFG-E8浓度与AP疾病严重程度的关系。此外还在动物模型中探讨了MFG-E8 在 AP发病中的作用。
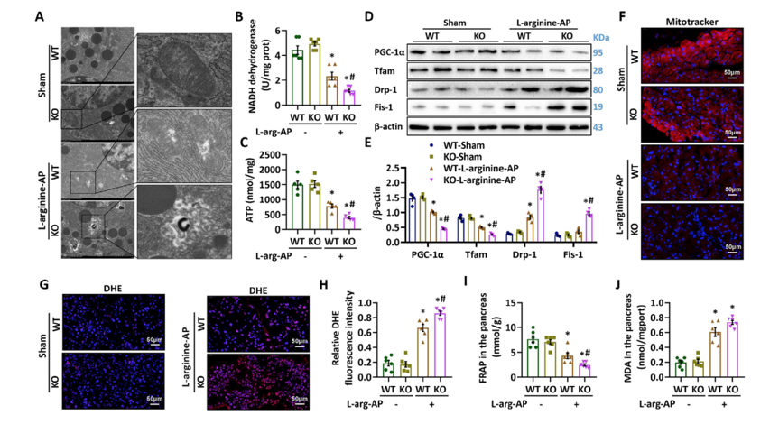
结果表明与正常对照相比,AP患者血浆中MFG-E8浓度较低。AP患者血浆MFG-E8浓度与疾病的严重程度呈负相关。在小鼠模型,MFG-E8输入可以降低L-精氨酸诱发的胰腺损伤和小鼠的死亡率。在 AP 试验动物模型中,MFG-E8的保护作用与改善线粒体功能以及减少氧化应激有关。在L-精氨酸输注后,MFG-E8敲除小鼠的胰腺损伤程度更为严重,线粒体损伤也更为严重。
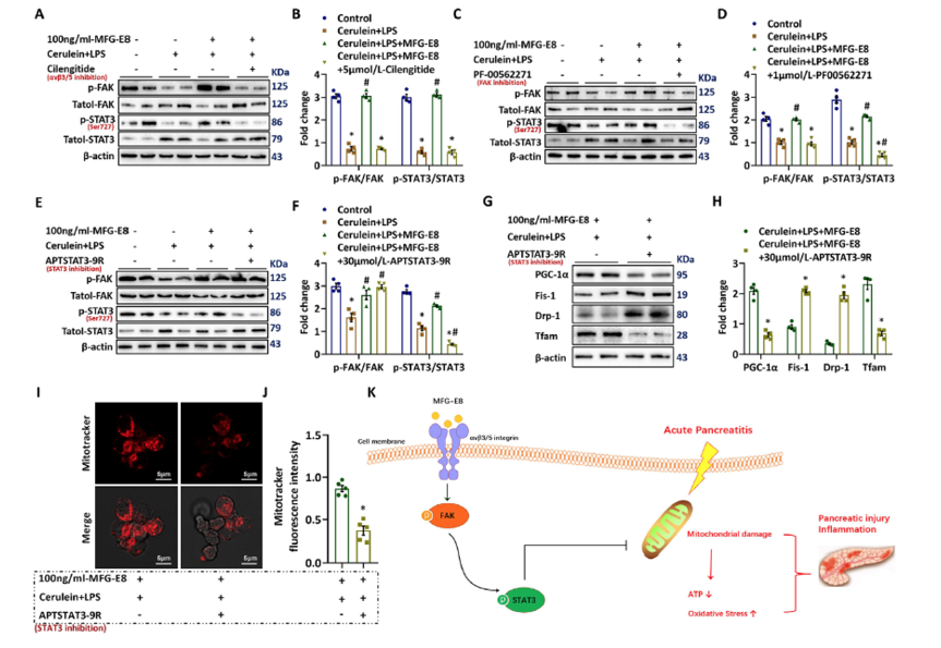
从分子机制上讲在AP小鼠中,MFG-E8激活了FAK-STAT3信号通路。西仑吉肽(Cilengitide)是αvβ3/5整合素的特异性抑制剂。西仑吉肽可以抵消AP发生时MFG-E8对小鼠的保护作用。PF00562271是FAK的特异性抑制剂。PF00562271可以阻断MFG-E8引起的STAT3磷酸化。APTSTAT3-9R是STAT3特异性拮抗剂。APTSTAT3-9R可以抵消MFG-E8对小鼠的保护作用。
总之本文的结论是在AP发生时,MFG-E8是一种内源性的保护介质。MFG-E8输注可以通过激活整合素- FAK-STAT3信号通路使恢复线粒体功能得到恢复,进而在诱发AP时对机体起到保护作用。靶向MFG-E8是治疗AP的新策略。
参考文献
关于期刊
Clinical and Translational Medicine(CTM)是Wiley出版的英文学术期刊。根据科睿唯安2020年6月公布的期刊引证报告(JCR),CTM获得的首个影响因子为7.919 ,在JCR的138本Medicine, Research & Experimental 期刊中位列第11,在244本Oncology期刊中位列第27,均处于Q1区。
CTM刊登临床和转化医学方面的文章,旨在促进临床前研究向临床应用的转化,加强基础和临床科学家之间的交流。本期刊聚焦新生物技术、生物材料、生物工程、疾病特异性生物标记物、细胞和分子医学、组学科学、生物信息学、应用免疫学、分子成像、药物发现和开发以及监管和卫生政策。
本期刊涵盖临床和转化医学的所有领域,但专注于以下几个主题:
教育和职业发展
药物和器械的临床研究
靶向药物发现与开发
临床生物信息学
临床贯串组学(Clinical Trans-omics)
单细胞生物医学
干细胞生物学与治疗
临床基因组学
疫苗与免疫治疗
慢性代谢性疾病
CTM竭诚欢迎临床医生、研究人员、决策者和业界人士免费阅读期刊内容并积极向期刊投稿。
期刊网址:https://onlinelibrary.wiley.com/journal/20011326
投稿链接(请用微信以外的软件打开):https://mc.manuscriptcentral.com/ctm2