![]()
肺癌的死亡率约占我国癌症死亡原因的30%。非小细胞肺癌(non-small cell lung cancer,NSCLC)约占肺癌的85%,尽管目前靶向治疗、免疫治疗等治疗手段已经极大延长了NSCLC患者的生存期,但5年生存率仍较低,且多数患者仍面临耐药以及疾病复发的问题。因此,临床上迫切需要寻找新的肺癌治疗药物。
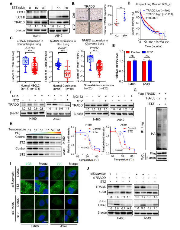
“旧药新用”是探索已上市药物的新适应症并用于疾病治疗,是对药理机制深度挖掘的一种创新。既往研究表明,抗生素类药物、抗寄生虫类药物、降糖药等在抗肿瘤方面显示了良好的活性[1]。近日,昆明医科大学林劼教授和成都大学临床附属医院时政教授在Wiely发行的 MedComm 上发表研究文章:“Sertaconazole Provokes Pro-apoptotic Autophagy via Stabilizing TRADD in Non-small Cell Lung Cancer Cells”,发现抗真菌药物舍他康唑(Sertaconazole,STZ)可以通过促进NSCLC细胞自噬而进一步诱导细胞凋亡,也再次证实抗真菌药物对肿瘤具有良好的抑制作用[2]。本文通讯作者为昆明医科大学第二附属医院林劼教授和成都大学临床附属医院时政教授,第一作者为昆明医科大学第二附属医院张文会医师和四川大学博士研究生周立。硝酸舍他康唑(STZ)是一种咪唑类广谱抗真菌药物,对酵母样真菌、皮肤癣菌等病原体具有显著的抗真菌活性。最新研究发现其对宫颈癌Hela细胞有抑制增殖的作用,但具体机制需进一步探究,而且在其他实体瘤中的抗肿瘤作用目前尚无相关报道。本研究发现STZ对NSCLC细胞生长有明显的抑制作用,主要通过诱导细胞凋亡;进一步研究发现,STZ还能够促进非小细胞肺癌的细胞自噬过程(图1)。图1 Sertaconazole suppresses NSCLC cell growth by triggering apoptosis细胞凋亡和细胞自噬是细胞应激时发生的两个重要生理现象,它们通常会以协同的方式共同决定细胞的存亡。在受外界刺激较少时,细胞自噬会抑制细胞凋亡;然而,当自噬使细胞活性过度消耗,致使细胞无法继续生存时,则会促进细胞凋亡的发生,且两者的发生通常由共同的分子机制及信号通路参与。TNFR1相关死亡结构域蛋白(TRADD)是一种多功能衔接蛋白,通过激活TNFR1进一步诱导细胞凋亡。最新研究发现TRADD还被认为是调节细胞自噬与凋亡关系的重要因子,靶向TRADD后可抑制细胞凋亡,并且通过激活自噬维持细胞稳态[3]。本研究也进一步发现STZ通过抑制非小细胞肺癌细胞中TRADD分子的泛素化降解而使其表达上调,该分子的上调会降低AKT磷酸化,从而诱发细胞自噬的发生,最终促进细胞凋亡的发生(图2)。
图2 Sertaconazole induces autophagy by stabilizing TRADD in NSCLC cells综上所述,本研究首次发现了抗真菌药物STZ对非小细胞肺癌的生长抑制作用,并初步探讨了潜在的机制,为该药物在非小细胞肺癌中的“旧药新用”建立了合理的临床前期基础,有望为非小细胞肺癌患者提供新的治疗选择。[1] Zhang Z, Zhou L, et al. Overcoming cancer therapeutic bottleneck by drug repurposing. Signal Transduct Target Ther. 2020;5(1):113.[2] Zhang W, Zhou L, et al. Sertaconazole provokes proapoptotic autophagy via stabilizing TRADD in non-small cell lung cancer cells. MedComm. 2021;1-17. https:// doi/10.1002/mco2.102.[3] Xu D, Zhao H, et al. Modulating TRADD to restore cellular homeostasis and inhibit apoptosis. Nature. 2020;587(7832):133-138.Zhang, W, Zhou, L, Qin, S, et al. Sertaconazole provokes proapoptotic autophagy via stabilizing TRADD in nonsmall cell lung cancer cells. MedComm. 2021; 2: 821– 837. https://doi.org/10.1002/mco2.102[Health Sciences]![]()
林劼,昆明医科大学第二附属医院肿瘤科主任,中国临床肿瘤学会(CSCO)理事会理事、中国临床肿瘤学会(CSCO)非小细胞肺癌委员会委员、中国临床肿瘤学会(CSCO)免疫治疗委员会委员,肿瘤科学术带头人。近年来以第一作者及通讯作者共发表学术论文30余篇,其中SCI 收录16篇,主编专著3部,主持国家自然科学基金2项,主持国家横向基金2项,主持云南省联合基金1项,获得专利4项。研究成果获得云南省科学技术进步三等奖。
![]()
时政,博士,教授,硕士研究生导师,成都大学附属医院副院长,岭南大学访问学者,四川省医学乙级重点实验室临床遗传学学科带头人,四川省学术与技术带头人后备人选。目前作为项目主持人承担国家自然科学基金1项,龙泉驿英才计划项目1项。近年来,主持完成省部级项目4项,其他厅、市级项目5项。共发表SCI论文40余篇,中文核心文章30余篇;以第一申请人申请国家专利9项。参与并出版多部国家十二五及十三五规划教材。
MedComm 是科研和教育领域的全球领导者——Wiley公司出版发行的全英文生物医学专业期刊(https://onlinelibrary.wiley.com/journal/26882663)。MedComm 目前已被ESCI、PubMed、DOAJ、BIOSIS Previews等知名数据库收录。主编由英国牛津大学James Henderson Naismith教授(英国皇家科学院院士、英国皇家爱丁堡科学院院士)、耶鲁大学Günter P. Wagner教授(美国国家科学院院士、美国科学促进会院士、美国艺术与科学院院士)和四川大学华西医院生物治疗国家重点实验室魏于全教授(中国科学院院士)担任,副主编与编委由全球10多个国家的著名科学家构成。MedComm 是同行评审的在线发表开放获取 (OA) 期刊,及时出版关于生物医学领域的基础研究与临床研究方面的工作,力争成为生物医学领域中具有国际影响力的高质量SCI学术期刊。本期刊发表论文类型包括综述(Review)、展望(Perspective)、研究论文(Research Article)、致编辑信函(Letter)、研究亮点(Research Highlight)等,对于原创性成果采取“快速通道”模式,帮助作者以最快的速度发表文章,最快一周可接收,并于2020年至2022年之间免收论文出版费。此外,投稿时文章格式不限,正式接收发表时再按本期刊要求修改。MedComm 竭诚欢迎生物医学领域的科研工作者、医生、研究生积极向期刊投稿!
内容 | 四川省国际医学交流促进会(SCIMEA)