李克强:支持北京、上海建设科技创新中心 | 科技创新中心的功能与评价研究

2018-03-11 远望智库 战略前沿技术 战略前沿技术

远望智库:与智者同行,为创新加速

专家库 | 人才库 | 企业库 | 项目库 | 投资机构库 | 招商信息库



来源:怀柔科学城公司、世界科技研究与发展


READ

3月5日,第十三届全国人民代表大会第一次会议开幕,国务院总理李克强作政府工作报告。报告中提到:支持北京、上海建设科技创新中心,新设14个国家自主创新示范区,带动形成一批区域创新高地。


关于科技创新,总理还说了什么呢?

李克强说:加快建设创新型国家。

▲把握世界新一轮科技革命和产业变革大势,深入实施创新驱动发展战略,不断增强经济创新力和竞争力。

李克强说:加强国家创新体系建设。

▲强化基础研究和应用基础研究,启动一批科技创新重大项目,高标准建设国家实验室。

▲鼓励企业牵头实施重大科技项目,支持科研院所、高校与企业融通创新,加快创新成果转化应用。

▲国家科技投入要向民生领域倾斜,加强雾霾治理、癌症等重大疾病防治攻关,使科技更好造福人民。

李克强说:落实和完善创新激励政策。

▲改革科技管理制度,绩效评价要加快从重过程向重结果转变。

▲赋予创新团队和领军人才更大的人财物支配权和技术路线决策权。

▲对承担重大科技攻关任务的科研人员,采取灵活的薪酬制度和奖励措施。

▲探索赋予科研人员科技成果所有权和长期使用权。

▲有悖于激励创新的陈规旧章,要抓紧修改废止;有碍于释放创新活力的繁文缛节,要下决心砍掉。

李克强说:促进大众创业、

万众创新上水平。

▲我国拥有世界上规模最大的人力人才资源,这是创新发展的最大“富矿”。

▲要提供全方位创新创业服务,推进“双创”示范基地建设,鼓励大企业、高校和科研院所开放创新资源,发展平台经济、共享经济,形成线上线下结合、产学研用协同、大中小企业融合的创新创业格局,打造“双创”升级版。

▲设立国家融资担保基金,支持优质创新型企业上市融资,将创业投资、天使投资税收优惠政策试点范围扩大到全国。

▲深化人才发展体制改革,推动人力资源自由流动,支持企业提高技术工人待遇,加大高技能人才激励,鼓励海外留学人员回国创新创业,拓宽外国人才来华绿色通道。


科技创新中心的功能与评价研究


欢迎引用

张士运, 王健, 庞立艳, 姚常乐.科技创新中心的功能与评价研究[J].世界科技研究与发展, doi:10.16507/j.issn.1006-6055.2018.02.005.

张士运, 王健, 庞立艳, 姚常乐(北京科学学研究中心)

摘要:科技创新中心建设是创新型国家建设的重要组成部分。为科学测度和评价科技创新中心的建设进程,本文在归纳科技创新中心功能的基础上,构建了科技创新中心综合评价指标体系,以北京为例从横向和纵向两个维度进行了实证研究,分析京、沪、苏、浙、粤五省市的相对优劣,以及北京近6年的发展态势。评价结果显示,北京在横向对比评价中总指数稳居首位,且在自身纵向评价中综合指数上升态势明显。在评价结果基础上,围绕科技创新中心五大功能提出北京建设科技创新中心的路径。

关键词:科技创新中心;功能;指数;评价

doi:10.16507/j.issn.1006-6055.2018.02.005


1  引言

从国内外科技创新中心理论研究和实践来看,科技创新中心是指高端创新资源集聚、创新文化氛围浓郁,原始创新能力突出、创新驱动效果明显的城市或区域,其辐射引领能力强,是新思想、新知识、新技术、新产品、新业态和新模式的策源地,在科技创新中占据主导地位。从工业革命开始,每个世界级大国的崛起,大都伴随着世界级科技创新中心产生。目前正处于新一轮科技革命和产业变革的孕育期,建设科技创新中心,既是国家战略,也是建设创新型国家和世界科技强国的必然选择。基于此,《中华人民共和国国民经济和社会发展第十三个五年规划纲要》提出“支持北京、上海建设具有全球影响力的科技创新中心”。

推进科技创新中心建设不但要有完善的运行机制,还须有科学的测度与评价体系支撑。为此,本文在归纳科技创新中心功能的基础上,构建综合性评价指标体系,然后以北京为例做实证研究,对比分析北京、上海、江苏、浙江与广东这5个科技相对发达地区的相对优劣,同时纵向研究北京在2011—2016年间的发展态势,探寻其建设过程中存在的问题,并针对这些问题建言献策。


2 科技创新中心功能

按照科技创新中心的特征和影响可将其功能可归纳为五个力,集聚力、原创力、驱动力、辐射力和主导力。其中,集聚力是科技创新中心形成的基础,没有高端人才的聚集,就不可能形成创新中心;原创力和驱动力是科技创新中心的核心;辐射力和主导力是中心的必然结果,决定着科技创新中心的地位和作用。

2.1 集聚力

即集聚功能,是知识生产应用扩散的前提和基础。集聚力把人才、资本、研发机构、企业等科技创新资源有机集合到一起,实现全球高端创新资源“聚集、聚合、聚变”。

硅谷聚集了苹果、英特尔、微软、谷歌等公司,1999年的硅谷吸引的风险投资资金就达130亿美元,占美国风险投资总量的1/3,世界风险投资的1/6。核心区面积1.5平方公里的印度班加罗尔软件科技园区集聚了3500家高科技企业,包括近800多家跨国公司,世界软件外包企业500强中有400多家入驻班加罗尔,英特尔、通用、微软、IBM、SAP、甲骨文等世界著名IT企业均入驻该地。

2.2 原创力

即原创功能,是科技创新发展的根基与源头。由于聚集创新要素,必然产生一系列原创成果,成为新思想、新知识、新技术、新产品和新模式的发源地。原创力是一个地区科学技术原始性创新的总体能力,涉及科学的探知和发现,以及技术的理论形成和重大发明等多个方面。

2014年以色列特拉维夫启动全球首个基于磁悬浮技术的城市交通系统SkyTran,其磁悬浮单轨吊舱系统零排放,而且在繁华城市中运行几乎无任何噪音。硅谷原创产品层出不穷,包括特斯拉推出的世界首台豪华电动跑车Model S,因特尔推出的全球第一个微处理器,IBM推出的世界上第一台个人电脑等。

2.3 驱动力

即驱动功能,是科技成果转化为现实生产力的能力,反映在对经济社会发展的强大支撑和引领作用,是科技创新中心发展的核心动力。包括两方面内涵,一是指科学研究与技术开发所产生的具有使用价值的科技成果的商业化应用和产业化;二是指新知识、新思想、新理念、新设计和新创意等与科技紧密结合所形成的具有重大影响的现实生产力。当今世界,科技成果转化周期越来越短,创新更迭和创新成果普及应用不断加快,呈现快鱼吃慢鱼态势。创新成果若无法实现快速转化,无法转化为现实生产力,创新价值就无法实现。

硅谷的科技服务业发展全球最活跃、市场化程度最高,尤其是硅谷的创业孵化服务业(风投等)全球闻名。科技服务业的发达有效地促进了科技成果转化为社会生产力。2017年世界500强中硅谷企业苹果公司全球市值和利润均第一,分别达到8727.30亿美元和456.87亿美元。

2.4 辐射力

即辐射功能,是科技创新中心的外在表现形式,是衡量科技创新中心重要性和影响力的关键因素。其本质是知识技术的溢出效应。主要指一个地区将科技优势资源和科技成果向周边地区或国外扩散的能力,包括专利、人才、技术、市场等要素的流动和转移,以及科技创新思维方式等方面的传播,是区域之间保持联系、相互作用的基本运动形式,主要从辐射源和辐射流两方面来衡量。辐射力的表现形式主要包括:知识技术溢出、人才流动和科技合作与交流。

硅谷是知识技术溢出、人才流动的典型代表。该地区作为IC产业链高端,引导多个其他国家的工业园在产业链低端起步,然后又与之在产业链上融合发展;同时,大量人才从硅谷流向班加罗尔、新竹和中关村等,将硅谷的创业模式、甚至是风险投资带去。

2.5 主导力

即主导功能,是科技创新中心发展形成的高级形态,是指在全球生产体系中,一个地区基于创新、技术标准制定、生产效率、营销能力等领先优势占据价值链和创新链的高端,从而形成的主导本国乃至全球产业发展格局、主要产业发展方向的综合力量。主导力是用来衡量一个地区把握关键性资源、掌握主动的程度。

同样以硅谷为例,谷歌、英特尔、HP、思科、甲骨文等企业掌握着先进的技术,通过制定标准操纵着“游戏规则”,控制着产业链中的关键环节和关键模块,进而控制整个产业。


3  评价指标体系构建

3.1 构建思路

1)充分借鉴硅谷指数、欧洲创新记分牌、经合组织国家创新系统等国外创新评价体系,以及国家创新指数、中国区域创新能力评价等国内创新评价体系的设计理论与方法,同时参考《“十三五”国家科技创新规划》、各省市科技创新发展规划等文件中设定的科技发展目标。

2)结合科技创新中心功能,以“五力”为理论基础,构建科技创新中心评价指标体系,具体设计采用树状评价指标体系。其中,集聚力表现为人、财、机构、环境四方面的创新要素,原创力包括投入和产出两方面,驱动力包括能力和成效两方面,辐射力表现在知识、技术和产业三个方面,主导力表现为技术主导、产业主导和创新地位。

3)在具体指标设置上,既考虑中国特色,又注重采用国际通用指标,以便进行国际对标。同时,充分考虑指标数据来源的可靠性、稳定性与连续性。

3.2 构建原则

1)科学性原则:构建指标体系从客观出发,运用合理的理论作为依据,保证评价结果的真实可靠;

2)系统性原则:各指标之间具备一定的逻辑性,既能从不同侧面反映科技创新中心建设的状况,又能反映“五力”之间的内在联系,共同构成一个有机统一体;

3)全面均衡原则:指标体系能够覆盖科技创新中心的各个方面,考虑各要素之间的关系,各级指标能够实现对上一级指标的全面反映;

4)可操作性原则:指标数据应易于采集,且信息可靠,以便进行时间和空间上的对比和评价。

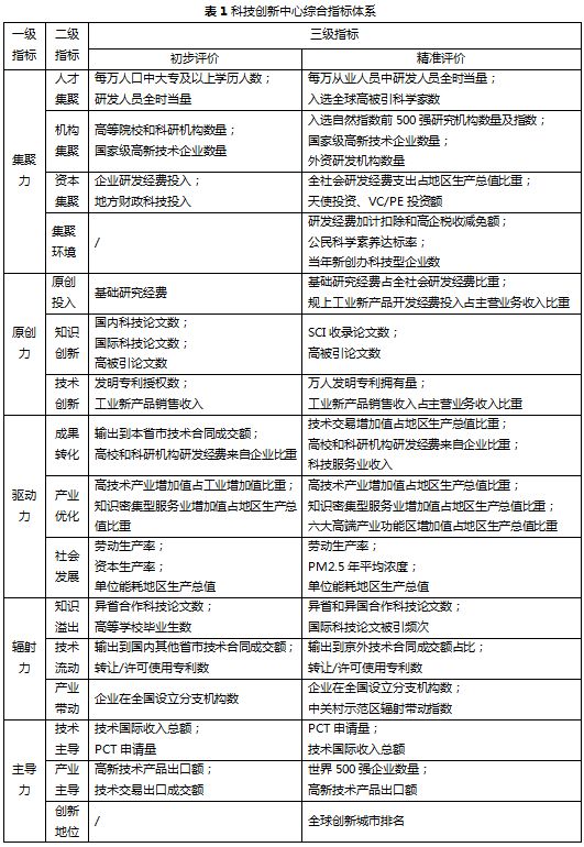
3.3 指标体系

遵循以上构建思路和原则,最终得到的科技创新中心综合指标体系由3级组成,如表1所示。其中5项一级指标,全面反映科技创新中心核心功能;16(14)项二级指标,从投入-产出-绩效全链条多角度支撑科技创新中心五大功能;36(28)项三级指标,以具体可操作的统计指标真实反映二级指标。

鉴于评价目的和数据可获取性的不同,该指标体系又可进一步细分为由14个二级指标和28个三级指标组成的初步评价体系,以及由16个二级指标和36个三级指标组成的精准评价体系。前者主要用于从全国范围初步筛选有资格建设科技创新中心的省市,计算结果通过排名体现;后者则是针对正在建设中的科技创新中心,用于发现问题和解决问题,计算结果通过数值增减显示。

3.4 评价方法

1)综合评价法

科技创新中心评价采用线性综合评价模型,

式中,xij为第i个评价对象的第j项指标值,wj为评价指标xj的权重系数(wj≥0,Σwj=1),yj为第ii=1,2,…,n)个被评价对象的综合评价值。

2)指标赋权

考虑到“五力”对科技创新中心建设的作用是均等的,任何一项的缺失或弱化都会导致“木桶效应”,因此指标赋权时采用“等权重法”。

3)基础指标无量纲化

在实证评价中,采用定基比率法进行基础指标无量纲化处理。


4  实证研究

北京作为全国科技创新中心,拥有大量高端人才和科技基础,同时又是中国的政治中心,被中央赋予了特殊的政治使命。因此,本文将其选为实证研究对象。首先利用初步评价指标,将其与同为科技创新中心的上海,以及科技相对发达的江苏、浙江、广东进行横向对比;再用精准评价指标对其2011—2016年间的发展变化进行纵向比较;然后根据分析结果对其科技创新中心的建设路径提出建议。

4.1 初步评价

4.1.1 五省市对比分析

2011—2015年,京、沪、苏、浙、粤五省市的“五力”总指数排名保持稳定。其中,北京的总指数稳居首位,原创力、驱动力、辐射力和主导力指数始终稳定地位居前列,只有集聚力指数排名明显下滑(图1)。由此可见,和其他城市相比,北京差最多的是集聚力。这主要是因为,北京集聚的主要是高端人才,从事科研的人员总数虽然也一直在增加,但增幅在下降。

图1 2011—2015年五省市“五力”指数排名变化情况

从2015年的表现来看,北京的综合表现最优,浙江最末(图2)。

图2 2015年五省市科技创新中心指数排名

1)北京集聚力指数排名出现明显下滑

从二级指标来看,北京的人才集聚指数和机构集聚指数都稳居首位,但资源禀赋优势逐渐减弱。随着全国各地,尤其是广东、江苏两省创新创业环境的不断优化和完善,越来越多的创新型企业和创新型人才分散聚集,北京的“先天优势”逐渐被弱化。同时,北京的资本集聚指数始终处于较低水平,并且与优势省市差距不断扩大。从企业R&D经费投入看,2011—2015年,北京年均增速为10.0%,而增速最快的广东达到15.2%;从地方财政科技投入看,北京年均增速为12.0%,而广东为29.3%。

2)北京原创力指数始终稳居第一

北京的原创投入指数和知识创新指数稳居首位,而技术创新指数处于中等偏下水平。从三级指标来看:2015年北京发明专利授权数为3.5万件,与2011年相比年均增长22.1%,低于江苏(34.4%)和浙江(26.4%);工业新产品销售收入3564亿元,年均增长0.6%,与江苏(13.3%)、浙江(17.0%)和广东(12.0%)的差距十分明显。

3)北京驱动力指数居首位

北京产业优化指数始终位居首位,成果转化指数由首位降至第二位。输出到本市的技术合同成交额增长缓慢,年均增速7.3%,高校和科研机构R&D经费来自企业比重在6%~8%之间波动,均低于其他四个省市。同时,社会发展指数一直保持在第三位,主要原因在于资本生产率相对较低,2015年的资本生产率为0.35万元/万元,排名末位,与2011年相比年均增长0.2%。

4)北京辐射力指数居首位

北京的知识溢出指数始终排名第二位;技术流动指数始终排名第一位;产业带动指数由第一位降至第二位。2011—2012年,北京企业在全国设立的分支机构数在五省市中排名首位,2013年开始,广东迅速增长,跃居首位。

5)北京主导力指数始终居第二位

北京的技术主导指数从第二位降至第三位。技术国际收入总额增速较低是造成这一结果的主要因素,年均增速7.4%,上海、广东、江苏都在15%以上,浙江也高于北京。同时,产业主导指数始终位居第二位。2015年,北京高新技术产品出口额达140.4亿美元,在五省市中居末位,与2011 年相比年均增长1.3%,增速低于广东和浙江;技术交易出口成交额达948.8亿元,居首位,但年均增速(4.9%)仅居中间水平,广东省的同期年均增速达49.1%。

4.1.2 问题分析

1)北京的集聚力和驱动力增速较低

集聚指标方面,北京2011—2015年的研发人员全时当量年均增长3.1%,低于江苏(11.0%)、浙江(9.5%)和广东(5.1%);企业研发经费投入年均增速为10%,同样低于江苏(14.4%)、浙江(14.8%)和广东(15.2%)。

驱动指标方面,2015年北京高校和科研机构研发经费来自企业比重为6.9%,低于浙江(24.4%)、江苏(18.2%)、广东(12.9%)和上海(9.3%),较2011年下降0.9个百分点,在省市对比中始终处于末位、;同年北京的资本生产率为0.35万元/万元,也排名末位。

2)原创力、辐射力和主导力的潜在问题突出

原创指标方面,2011—2015年,北京发明专利授权数年均增速22.1%,而江苏达到34.4%,赶超趋势十分明显。2015年北京发明专利授权数为3.5万件,首次被江苏超越,广东也达到3.3万件。此外,北京的工业新产品销售收入年均增长也低于江苏、浙江和广东。

辐射指标方面,北京转让/许可使用专利数量排名第四位,远低于广东和江苏,略低于浙江。

主导指标方面,北京高新技术产品出口额居末位,2015年为140.4亿美元,增速低于广东和浙江。技术国际收入增长较慢,2011-2015年均增速低于上海(15.5%)、江苏(14.7%)、浙江(8.2%)和广东(27.6%)。

4.2 精准评价

2014年中央赋予北京“全国科技创新中心”新的城市战略定位,本部分结合科技创新中心的五大功能,对北京近6年的发展情况开展纵向评价分析。

1)综合指数

如图3所示,2011~2016年,全国科技创新中心综合指数上升态势明显,从100增长至160.2,累计增幅60.2%。尤其2015和2016两年,综合指数增长同时,增幅也明显提升。这主要得益于北京这两年对科技创新中心建设的重视。市政府将约30%的市财政经费投入科技创新中心的三城一区建设,支持力度非常大。

图3 2011—2016年全国科技创新中心综合指数变化情况

2)一级指数

如图4所示,北京2016年的主导力(178.8)、原创力(173.2)、辐射力(172.9)得分高于总指数,集聚力(146.7)和驱动力(129.4)较弱。

图4 2011—2016年全国科技创新中心一级指数变化情况

3)二级指标

(1)集聚力

如图5所示,集聚环境指数大幅提升,2016年的指数值达214.9。从具体指标看,当年新创办科技型企业数、研发经费加计扣除和高企税收减免额两项指标贡献较大,年均增速分别达21.9%、16.4%。

机构集聚指数居第二位,2016年的指数值达161.8。从具体指标看,国家级高新技术企业的加速集聚是重要动因,年均增速达17.2%。

人才集聚指数增长较慢,2016年的指数值为109.7。从具体指标看,每万从业人员中研发人员全时当量出现下降趋势。虽然人才的绝对数量是在增加的,但增幅在全国排名靠后。

资本集聚指数波动较大,2016年的指数值为100.2,峰值出现在2015年,达到154.3。从具体指标看,天使投资、VC/PE投资额波动性较强,在2016年大幅下滑,影响了集聚力的增长。

图5 20112016年集聚力二级指数变化情况

(2)原创力

如图6所示,知识创新指数大幅提升,2016年的指数值达203.2。从具体指标看,SCI收录论文数、高被引论文数两项指标增长都非常迅猛,年均增速分别达14.7%、15.8%。

技术创新指数明显增长,2016年的指数值达194.5。从具体指标看,主要依赖万人发明专利拥有量的拉动效应,年均增速达24.2%。工业新产品销售收入占主营业务收入比重则呈下降趋势。

原创投入指数增长较慢,2016年的指数值仅121.8。从具体指标看,基础研究经费占全社会研发经费比重、规上工业新产品开发经费投入占主营业务收入比重两项指标增速都较低。

图6 20112016年原创力二级指数变化情况

(3)驱动力

如图7所示,社会发展指数大幅提升,2016年的指数值达145.8。从具体指标看,劳动生产率、PM2.5年平均浓度、单位能耗地区生产总值三项指标贡献相当。

成果转化指数波动式增长,2016年的指数值为124.2。从具体指标看,科技服务业收入的持续增长是拉动指数上升的重要动力。高校和科研机构研发经费来自企业比重偏低且呈波动变化是影响成果转化指数的重要因素。这表示其产学研的结合相对较弱,需要政府进一步推动相关工作。

产业优化指数平稳上升,2016年得指数值为118.0,增幅不大但非常平稳。从具体指标看,高技术产业增加值占地区生产总值比重、知识密集型服务业增加值占地区生产总值比重、六大高端产业功能区增加值占地区生产总值比重三项指标都小幅稳步提升。

图7 20112016年驱动力二级指数变化情况

(4)辐射力

近年来,北京不断搭建跨区域创新合作网络,对全国的辐射带动作用明显增强,尤其在京津冀协同发展中发挥重要作用。2016年,北京企业在全国设置分支机构达32711家,在津冀两地设立分支机构累计超过6000家,中关村示范区不断在天津、河北设立分园,有效促进了当地产业的发展。

如图8所示,产业带动指数大幅提升,2016年的指数达222.2。从具体指标看,中关村示范区辐射带动指数是拉动指数上升的主要动力。

知识溢出指数稳步提升,2016年的指数值为186.9。从具体指标看,国际科技论文被引频次是拉动指数上升的重要动力,年均增速达21.9%。

技术流动指数先升后降,2016年的指数值为109.6,峰值出现在2013年,达到150.9。从具体指标看,转让/许可使用专利数量是影响指数波动的重要因素。

图8 20112016年辐射力二级指数变化情况

(5)主导力

如图9所示,技术主导指数大幅提升,2016年的指数值达246.5。从具体指标看,PCT申请量是拉动指数上升的主要动力,年均增速达29.0%。

创新地位指数稳步提升,2016年的指数值为176.7。北京在全球创新城市中的排名由53位(2011)上升至30位(2016),在我国入榜城市中居首。随着科技创新能力不断提升,北京在全球创新网络关键枢纽的地位更加凸显。

产业主导指数先生后降,2016年的指数值为113.1,峰值出现在2013年,达到134.7。从具体指标看,高新技术产品出口额的下降是影响指数出现下滑的直接因素。

图9 20112016年主导力二级指数变化情况

4.3 北京建设科技创新中心的路径

由上述分析可知,北京科技创新中心建设的主要问题在于集聚力(总体研发人员增幅放缓)和驱动力(产学研结合不紧/成果转移转化不畅)。这两方面应是近期的推进重点。同时原创力(发明专利增幅下降)、辐射力(转让/许可专利下降)、主导力(国际高技术竞争力不足)方面的劣势也不容忽视。根据分析结果,本文为北京科技创新中心的建设提出以下建议:

在集聚力方面,加强一流创新平台和人才梯队建设。强化人才引进与培养并重,建设由诺贝尔获奖者领衔的实验室,建设世界一流的高端人才高地,吸引世界顶级学者。建立以基础型人才团队、骨干型人才团队、领军型人才团队的“金字塔”式人才团队结构;完善评价机制、晋升机制和培养机制;整个人才梯队的运行和跃迁是在包括岗位、职称、学历和荣誉四大通道中实现的。

在原创力方面,营造有力于原始创新的学术环境是关键。应倡导更加自由的科学共同体建设,适当削弱政府在科学共同体的建设中起到的作用,并在自律、自主和自治的前提下让科学家充分参与科学治理,激发科研人员创造力。

在驱动力方面,建立创新创业生态系统是着力点。良好的市场环境、法治环境和政策环境是基础,充足的领军企业、高校院所、高端人才、天使投资和创业金融、创新创业服务业以及由此形成的创新文化是要素。只有要素聚合、主体协同、文化融合、环境友好,才能使创新创业生态系统进入良性循环。

在辐射力方面,构建市场化、专业化服务体系。首先,培育市场化服务机构,主要是整合科技创新服务资源,培育一批诸如意大利INNOVA,德国史太白等市场化科技服务机构和服务模式;其次,提升创新创业服务水平,可通过五位一体的金融服务创新、知识产权服务创新、孵化服务创新、条件平台服务创新和研发机构服务创新来实现;再次,广泛建设公共服务平台,在加强研究开发、技术转移和融资、检验检测认证、质量标准、知识产权和科技咨询等科技服务平台建设,打造高端创业创新平台的同时,深化“首都科技条件平台”建设,促进重大科研基础设施、大型科研仪器和专利基础信息资源向社会开放,引导科研院所和高等学校为企业技术创新提供支持和服务,此外,加快发展跨区域高端创业孵化平台,构建集创业孵化、资本对接、营销服务等为一体的众创空间,为创新者提供集约化、专业化、社区化的创新创业环境。

在主导力方面,实施全球化创新战略。鼓励企业“走出去”,例如,加大在京企业设立海外分支机构、参与国际并购、承接研发外包、获取出口担保、项目考察等方面的资金支持;鼓励企业参加国际标准研究和制定,对企业申请国际知识产权加大支持力度;支持中关村科技园、创业孵化机构在海外建立分园区;同时,强化企业知识产权运营能力,对国外市场状况进行深入分析和研究,对竞争对手专利布局和总体实力做出准确判断,及早进行海外专利布局;此外,打造辐射全球的技术转移网络。营造国际化发展环境。大力发展国际性智库,积极推动与国际接轨的创新创业环境建设,形成全球有影响力的创新服务环境。

一网打尽系列文章,请回复以下关键词查看:

创新发展习近平 | 创新中国 | 创新创业 | 科技体制改革 | 科技创新政策 | 协同创新 | 成果转化 | 新科技革命 | 基础研究 | 产学研 | 供给侧

热点专题军民融合 | 民参军 | 工业4.0 | 商业航天 | 智库 | 国家重点研发计划 | 基金 | 装备采办 | 博士 | 摩尔定律 | 诺贝尔奖 | 国家实验室 | 国防工业 | 十三五 | 创新教育 | 军工百强 | 试验鉴定 | 影响因子 | 双一流 | 净评估

预见未来预见2016 | 预见2020 | 预见2025 | 预见2030 | 预见2035 | 预见2045 | 预见2050 |

前沿科技颠覆性技术 | 生物 | 仿生 | 脑科学 | 精准医学 | 基因 |  基因编辑 | 虚拟现实 | 增强现实 | 纳米 | 人工智能 |  机器人 | 3D打印 | 4D打印 | 太赫兹 | 云计算 | 物联网 | 互联网+ | 大数据 | 石墨烯 | 能源 | 电池 | 量子  | 超材料 | 超级计算机 | 卫星 | 北斗 | 智能制造 | 不依赖GPS导航 | 通信 | MIT技术评论 | 航空发动机 | 可穿戴 | 氮化镓 | 隐身 | 半导体 | 脑机接口

先进武器中国武器 | 无人机 | 轰炸机 | 预警机 | 运输机 | 战斗机 | 六代机 |  网络武器 | 激光武器 | 电磁炮 | 高超声速武器 | 反无人机 | 防空反导 | 潜航器 |

未来战争未来战争 | 抵消战略 | 水下战 | 网络空间战 | 分布式杀伤 | 无人机蜂群 | 太空站 |反卫星

领先国家俄罗斯 | 英国 | 日本 | 以色列 | 印度 

前沿机构战略能力办公室 | DARPA | Gartner | 硅谷 | 谷歌 | 华为 | 俄先期研究基金会 | 军工百强

前沿人物钱学森 | 马斯克 | 凯文凯利 | 任正非 | 马云 | 奥巴马 | 特朗普

专家专黄志澄 | 许得君 | 施一公 | 王喜文 | 贺飞 | 李萍 | 刘锋 | 王煜全 | 易本胜 | 李德毅 | 游光荣 | 刘亚威 | 赵文银 | 廖孟豪 | 谭铁牛 | 于川信 | 邬贺铨 |

全文收录2016文章全收录 | 2015文章全收录 | 2014文章全收录 

其他主题系列陆续整理中,敬请期待…… 


Forwarded from Official Account

世界科技研究与发展
世界科技研究与发展
Learn More