来源:国家发改委网站、青塔、浙江大学学报
根据国家发改委网站11月9日消息,科技部、央行、国家发改委、最高检、民航局等联合签署了《关于对科研领域相关失信责任主体实施联合惩戒的合作备忘录》,旨在加强科研诚信体系建设,建立健全科研领域失信联合惩戒机制,构筑诚实守信的科技创新环境。
备忘录显示,科研领域失信行为责任主体将面临43项联合惩戒,包括一定期限内或终身取消中国科学院、中国工程院院士提名(推荐)资格、院士被提名(推荐)资格。依法限制招录(聘)为公务员或事业单位工作人员。
备忘录显示,实施联合惩戒的对象是在科研领域存在严重失信行为,列入科研诚信严重失信行为记录名单的相关责任主体,包括科技计划(专项、基金等)及项目的承担人员、评估人员、评审专家,科研服务人员和科学技术奖候选人、获奖人、提名人等自然人,项目承担单位、项目管理专业机构、中介服务机构、科学技术奖提名单位、全国学会等法人机构。
我们来看一下本次达成一致意见实施联合惩戒的部委机关,这些部门都将在下面联合惩戒措施中承担相应的职责。力度可谓空前!
国家发展改革委、人民 银行、科技部、中央组织部、中央宣传部、中央编办、中央文明办、 中央网信办、最高法院、最高检察院、中央军委装备发展部、中央军 委科学技术委员会、教育部、工业和信息化部、公安部、财政部、人 力资源社会保障部、自然资源部、住房城乡建设部、交通运输部、水 利部、农业农村部、商务部、卫生健康委、国资委、海关总署、税务 总局、市场监管总局、广电总局、中科院、社科院、工程院、银保监 会、证监会、自然科学基金会、民航局、全国总工会、共青团中央、 全国妇联、中国科协、铁路总公司。
联合惩戒对象为在科研领域存在严重失信行为,列入科研诚信严 重失信行为记录名单的相关责任主体,包括科技计划(专项、基金等) 及项目的承担人员、评估人员、评审专家,科研服务人员和科学技术 奖候选人、获奖人、提名人等自然人,项目承担单位、项目管理专业 机构、中介服务机构、科学技术奖提名单位、全国学会等法人机构。
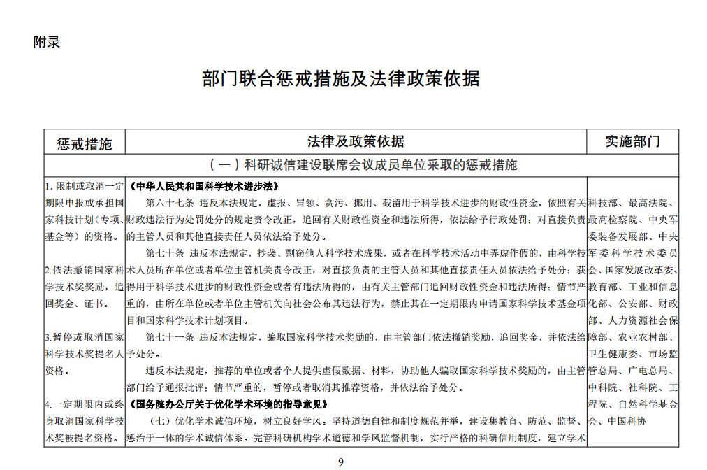
依据相关责任主体失信行为严重程度,对其采取以下一项或多项 惩戒措施:
1.限制或取消一定期限申报或承担国家科技计划(专项、基金等) 的资格。
2.依法撤销国家科学技术奖奖励,追回奖金、证书。
3.暂停或取消国家科学技术奖提名人资格。
4.一定期限内或终身取消国家科学技术奖被提名资格。
5.作为高新技术企业认定管理工作监督检查和备案等相关工作的 重点监管对象。
6.撤销其行为发生年科技型中小企业入库登记编号,并在服务平 台上公告。
7.在科技计划(专项、基金等)项目立项、评审专家遴选、职称评定、职务晋升、项目管理专业机构选定、科技奖励评审、间接费用 核定、结余资金留用及创新基地与人才遴选、考核评估等工作中,将 失信信息作为重要参考依据。
8.列为重点监管对象,增加在国家科技计划(专项、基金等)实 施中的监督检查频次。
9. 撤销学会领导职务,取消会员资格。 (实施单位:科技部、最高法院、最高检察院、中央军委装备发 展部、中央军委科学技术委员会、国家发展改革委、教育部、工业和 信息化部、公安部、财政部、人力资源社会保障部、农业农村部、卫 生健康委、市场监管总局、广电总局、中科院、社科院、工程院、自 然科学基金会、中国科协)
10. 一定期限内或终身取消中国科学院、中国工程院院士提名(推 荐)资格、院士被提名(推荐)资格。(实施单位:中科院、工程院、 中国科协)
11.按程序及时撤销相关荣誉称号,取消参加评优评先资格。(实 施单位:中央宣传部、中央文明办、人力资源社会保障部、全国总工 会、共青团中央、全国妇联、中国科协)
12.依法限制招录(聘)为公务员或事业单位工作人员。(实施 单位:中央组织部、人力资源社会保障部等有关部门)
13.失信责任主体是个人的,依法限制登记为事业单位法定代表 人。失信责任主体是机构的,该机构法定代表人依法限制登记为事业单位法定代表人。(实施单位:中央编办)
14.暂停审批其新的重大项目申报,核减、停止拨付或收回政府 补贴资金。(实施单位:国家发展改革委、财政部、人力资源社会保 障部、国资委)
15.将失信信息作为证券公司、保险公司、基金管理公司、期货 公司的董事、监事和高级管理人员及分支机构负责人任职审批或备案 的参考。(实施单位:证监会、银保监会)
16.将失信信息作为证券公司、保险公司、基金管理公司及期货 公司的设立及股权或实际控制人变更审批或备案,私募投资基金管理 人登记、重大事项变更以及基金备案的参考。(实施单位:证监会、 银保监会)
17.将失信信息作为加强对境内上市公司实行股权激励计划或相 关人员成为股权激励对象事中事后监管的参考。(实施单位:国资委、 财政部、证监会)
18.强化税收管理,提高监督检查频次。(实施单位:税务总局)
19.将失信责任主体的失信情况作为纳税信用评价的重要外部参 考。(实施单位:税务总局)
20.对严重失信责任主体,限制其取得认证机构资质;限制其获 得认证证书。(实施单位:市场监管总局)
21.对失信责任主体进出口货物实施严密监管,在办理相关海关 业务时,加强单证审核、布控查验、加工贸易担保征收、后续稽查或 统计监督核查。(实施单位:海关总署)
22.对失信责任主体申请适用海关认证企业管理的,不予通过认 证。已经成为认证企业的,按照规定下调企业信用等级。(实施单位: 海关总署)
23.依法限制参与依法必须招标的工程建设项目招投标活动。(实 施单位:国家发展改革委、工业和信息化部、住房城乡建设部、交通 运输部、水利部、商务部、市场监管总局、民航局、铁路总公司)
24.依法限制参与基础设施和公用事业特许经营。(实施单位: 国家发展改革委、财政部、住房城乡建设部、交通运输部、水利部)
25.依法限制享受投资等领域优惠政策。(实施单位:国家发展 改革委等有关单位)
26.依法限制新网站开办;在申请经营性互联网信息服务时,将 失信信息作为审核相关许可的重要参考。(实施单位:工业和信息化部)
27.依法限制其作为供应商参与政府采购活动;依法限制其作为 装备承制单位参与武器装备采购。(实施单位:财政部、中央军委装备发展部)
28.依法限制取得政府供应土地。(实施单位:自然资源部)
29.依法限制取得生产许可证。(实施单位:市场监管总局)
30.依法限制取得建筑开发规划选址许可、新增建设项目规划许 可、水土保持方案许可和设施验收许可、施工许可等。(实施单位: 住房城乡建设部、水利部)
31.依法限制发起设立或参股金融机构。(实施单位:银保监会、证监会)
32.依法限制发起设立或参股小额贷款公司、融资担保公司、创 业投资公司、互联网融资平台等机构。(实施单位:中央网信办、地 方政府确定的相关监管机构)
33.将失信机构及其相关失信人员信息作为银行评级授信、信贷 融资、管理和退出的重要参考依据。(实施单位:人民银行、银保监 会)
34. 依法对申请发行企业债券不予受理。(实施单位:国家发展 改革委)
35.将失信信息作为发行公司债券的重要参考,依法从严审核; 在注册非金融债券融资工具时加强管理,并按照注册发行有关工作要 求,强化信息披露,加强投资人保护机制管理,防范有关风险。(实施单位:人民银行)
36.将失信信息纳入金融信用信息基础数据库。(实施单位:人民银行)
37.将失信信息作为公开发行公司信用类债券核准或注册的参考, 依法从严审核;在注册非金融债券融资工具时加强管理,并按照注册 发行有关工作要求,强化信息披露,加强投资人保护机制管理,防范 有关风险。(实施单位:证监会)
38.在股票发行审核及在全国中小企业股份转让系统挂牌公开转 让审核中,将失信信息作为参考。(实施单位:证监会)
39.对相关失信责任主体在证券、基金、期货从业资格申请中予以从严审核,对已成为证券、基金、期货从业人员的相关主体予以重 点关注。(实施单位:证监会)
40.对相关失信责任主体在上市公司或者非上市公众公司收购的 事中事后监管中予以重点关注。(实施单位:证监会)
41.将失信信息作为非上市公众公司重大资产重组审核的参考。 (实施单位:证监会)
42.将其失信信息作为独立基金销售机构审批时的参考。(实施 单位:证监会)
43.对其依法采取责令改正、暂停相关业务、停业整顿、关闭网 站、吊销相关业务许可证或者吊销营业执照等措施。(实施单位:公 安部、市场监管总局、中央网信办)
(一)科技部通过全国信用信息共享平台定期向签署本备忘录的 相关部门提供科研领域联合惩戒对象的相关信息。同时,在“信用中 国”网站、科技部政府网站、国家企业信用信息公示系统等向社会公 布。其他部门和单位通过全国信用信息共享平台联合奖惩子系统获取 科研领域联合惩戒对象信息,按照本备忘录约定内容,依法依规实施 惩戒。
(二)建立惩戒效果定期通报机制,根据实际情况相关部门可定 期将联合惩戒措施的实施情况通过全国信用信息共享平台联合奖惩子 系统反馈至国家发展改革委和科技部。
科技部对科研领域失信行为责任主体名单进行动态管理,通过全 国信用信息共享平台定期更新科研领域严重失信行为信息,相关部门 依据相关规则和程序实施或解除惩戒措施。解除惩戒措施后依程序移 除科研领域严重失信行为信息,但相关记录在电子档案中长期保存。
各部门应密切协作,积极落实本备忘录。本备忘录实施过程中涉 及部门之间协调配合的问题,由各部门协商解决。各有关单位可在惩 戒时按相关具体规定或管理要求,确定惩戒时限。 本备忘录签署后,各项惩戒措施所依据的法律、法规、规章及规 范性文件有修改或调整的,以修改后的法律、法规、规章及规范性文 件为准。
注:以上条例节选自《关于对科研领域相关失信责任主体实施 联合惩戒的合作备忘录》,参考综合自青塔、浙江大学学报英文版等。可打开下方链接查看整个备忘录,以便更加正确理解文件内容,避免段章取意。
http://www.gov.cn/xinwen/2018-11/09/5338654/files/7e65b9ae81c7492699d08bff39143d63.pdf
| 一网打尽系列文章,请回复以下关键词查看: | ||
|---|---|---|
| 创新发展:习近平 | 创新中国 | 创新创业 | 科技体制改革 | 科技创新政策 | 协同创新 | 科研管理 | 成果转化 | 新科技革命 | 基础研究 | 产学研 | 供给侧 | ||
| 热点专题:军民融合 | 民参军 | 工业4.0 | 商业航天 | 智库 | 国家重点研发计划 | 基金 | 装备采办 | 博士 | 摩尔定律 | 诺贝尔奖 | 国家实验室 | 国防工业 | 十三五 | 创新教育 | 军工百强 | 试验鉴定 | 影响因子 | 双一流 | 净评估 | ||
| 预见未来:预见2016 |预见2020 | 预见2025 | 预见2030 | 预见2035 | 预见2045 | 预见2050 | ||
| 前沿科技:颠覆性技术 | 生物 | 仿生 | 脑科学 | 精准医学 | 基因 | 基因编辑 | 虚拟现实 | 增强现实 | 纳米 | 人工智能 | 机器人 | 3D打印 | 4D打印 | 太赫兹 | 云计算 | 物联网 | 互联网+ | 大数据 | 石墨烯 | 能源 | 电池 | 量子 | 超材料 | 超级计算机 | 卫星 | 北斗 | 智能制造 | 不依赖GPS导航 | 通信 | 5G | MIT技术评论 | 航空发动机 | 可穿戴 | 氮化镓 | 隐身 | 半导体 | 脑机接口 | 传感器 | ||
| 先进武器:中国武器 | 无人机 | 轰炸机 | 预警机 | 运输机 | 直升机 | 战斗机 | 六代机 | 网络武器 | 激光武器 | 电磁炮 | 高超声速武器 | 反无人机 | 防空反导 | 潜航器 | ||
| 未来战争:未来战争 | 抵消战略 | 水下战 | 网络空间战 | 分布式杀伤 | 无人机蜂群 | 太空战 | 反卫星 | ||
| 领先国家:美国 | 俄罗斯 | 英国 | 德国 | 法国 | 日本 | 以色列 | 印度 | ||
| 前沿机构:战略能力办公室 | DARPA | 快响小组 | Gartner | 硅谷 | 谷歌 | 华为 | 阿里 | 俄先期研究基金会 | 军工百强 | ||
| 前沿人物:钱学森 | 马斯克 | 凯文凯利 | 任正非 | 马云 | 奥巴马 | 特朗普 | ||
| 专家专栏:黄志澄 | 许得君 | 施一公 | 王喜文 | 贺飞 | 李萍 | 刘锋 | 王煜全 | 易本胜 | 李德毅 | 游光荣 | 刘亚威 | 赵文银 | 廖孟豪 | 谭铁牛 | 于川信 | 邬贺铨 | ||
| 全文收录:2018文章全收录 | 2017文章全收录 | 2016文章全收录 | 2015文章全收录 | 2014文章全收录 | ||
| 其他主题系列陆续整理中,敬请期待…… |