红星资本局原创
记者|杨佩雯
责编|邓旆光 编辑 杨程
2021年2月18日晚,出狱不久的国美掌门人黄光裕,在集团高管会上公开发言表示,“力争用18个月时间恢复原有的市场地位。”
红星资本局注意到,18个月的时间刚刚过去,国美距离这一目标似乎正越来越远。
8月19日晚,黄光裕发布公开信中承认,“我们对执行的困难预料不足,加之疫情长时间扰动,导致现实与这一目标有一定差距。”
不过,黄光裕至少仍然掌控着国美系这一艘大船。红星资本局梳理发现,在黄光裕回归的18个月内,国美的境况可以说是“内外交困”——内有裁员、外有昔日的合作伙伴断绝交往。黄光裕再次提出的“1+1+1”三年战略发展目标能实现吗?
↑ 资料配图 图据IC Photo
曾立目标称18个月恢复原有市场地位
如今坦言对困难预料不足
目前,执掌国美系的是其创始人黄光裕。
2010年,黄光裕因非法经营罪、内幕交易罪、单位行贿罪被判处有期徒刑14年。2021年2月16日,黄光裕的假释考验期届满,原判刑罚已经执行完毕,他正式获释。
在正式获释后的第二天,2021年2月18日,黄光裕以国美创始人的身份发表讲话,喊出“力争用18个月时间恢复原有的市场地位”的目标。
不过,从2021年2月到2022年8月,国美未见明显好转,不仅旗下上市公司的业绩不理想,美的集团(000333.SZ)、惠而浦(600983.SH)等合作伙伴也宣布要撤场或终止合作。
8月19日晚,黄光裕的公开信在微信公众号“国美”和“国美控股集团”发布。
黄光裕称,“18个月的目标是我们国美的战斗号角,更是给团队鼓劲、打气,是奋斗的目标。如今看来,时移势易,我们对执行的困难预料不足,加之疫情长时间扰动,导致现实与这一目标有一定差距。”
↑截图自微信公众号“国美”
红星资本局注意到,国美系的上市公司主要有国美零售(00493.HK)、国美金融科技(00628.HK)、拉近网娱(08172.HK)、国美通讯(600898.SH)和中关村(000931.SZ)等。
截至8月19日收盘,这五家上市公司的总市值约为人民币184.9亿元。
其中,从“国美电器”更名为“国美零售”的这家上市公司可谓是国美系的核心。
在黄光裕获释后,2021年2月下旬,国美零售的股价短暂达到近年来的最高点——2.55港元/股,总市值达到861亿港元。此后,国美零售的股价不断走低,到7月下旬停牌时,国美零售的股价仅有0.29港元/股,总市值约为103.6亿港元。
2021年,国美零售全年的营收约为464.84亿元,归母净利润约为-44.02亿元。
黄光裕回归的18个月
先抓“摸鱼”后裁员,合作伙伴断交
红星资本局梳理发现,在过去的18个月内,国美的境况可以说是“内外交困”。一方面是国美大力整治员工“摸鱼”,甚至开启多轮裁员;另一方面,昔日的合作伙伴主动割袍断义。
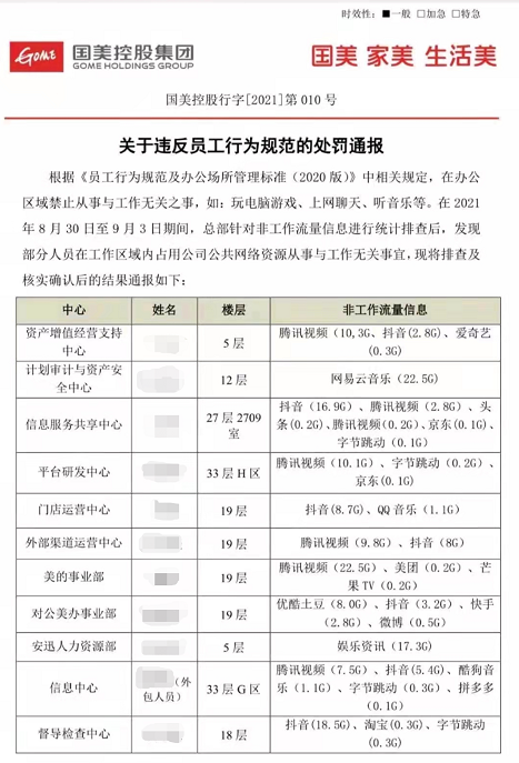
早在2021年11月,一份来自国美控股集团有限公司(下称“国美集团”)的内部文件《关于违反员工行为规范的处罚通报》引起了热议,这份文件通报了“摸鱼”员工在做什么。
有的员工在网易云音乐耗费了22.5G流量,有的员工在腾讯视频上花了22.5G流量,还有员工在抖音上花费了18.5G流量……最终,10名非外包员工给予全员警告并行政处罚2分,对外包人员做清场处理。
当时,话题#国美通报批评员工上班摸鱼#登上微博热搜榜,有网友认为,把管理细化到监控员工的上网行为非常不合理,这或许是变相的零成本裁员。
对此,11月17日,国美控股集团有限公司在其官方公众号发表关于内部处罚通报的声明。声明中提到,此次集团相关部门选择在内部通报相关同事利用工作时间、身处工作场所、占用公司资源过度从事非工作行为的情况,是出于“有则改之、无则加勉”的初衷,意在提醒公司全体同事应把工作时间和公司资源合理高效利用,聚焦工作,提质增效,尽职尽责,实现个人和集体的共同提升和发展。
↑网传文件截图
到今年4月,据界面新闻报道,国美集团开启多轮裁员,员工估计裁员比例超过40%。
除了员工外,国美在外部也是状况不断,尤其是旗下的国美电器有限公司(下称“国美电器”)。
今年4月,网上流传出一份落款为美的集团的公函称,因国美电器济南分部员工殴打其员工,且对方公司未给出解决方案,决定从该分部撤回全品类产品、派驻导购,并停止发货。
国美电器没有否认其真实性,只对媒体回应称双方员工是因为宣传物料卖场摆放的合规性存在分歧从而发展为肢体冲突,国美电器高度重视并将推动双方合作的进一步升级深化。
同样在今年4月,惠而浦直接发公告称,因国美电器在支付货款上不按合同执行,长期出现延迟情况,且情况持续恶化,为防止风险扩大,终止与国美电器的商务合作关系。
黄光裕再提全新战略目标
“1+1+1”、三大方向、注入两处物业
虽然国美未能如期完成“恢复原有市场地位”的目标,但黄光裕又在前述公开信中抛出了全新的战略——“1+1+1”的三年战略发展目标。
也就是说,在2023年实现较高盈利并达到以往较高水平,2024年达到历史最好水平,2025年明显超越历史最好水平。
红星资本局注意到,黄光裕的重心仍放在上市公司国美零售上,他提出了三大方向:
国美零售的业务当下先聚焦到电器、消费电子产品零售,形成以展、销、家庭电子类产品一体化解决方案、泛家电延伸产品及增值服务等五类主要盈利模式;
与以上非关联或亏损业务将从上市公司中予以剥离、出售或停止发展;
通过关撤低效门店、新开大店好店、拓展加盟门店,全面优化全国门店网络布局。
黄光裕还给出了一个解决方案,“在不摊薄中小股东权益和不增加上市公司现金压力的前提下,以大幅优惠的价格将国美商都、湘江玖号两处物业产权注入上市公司。”
8月19日晚,国美零售也同步发布了关于收购事项的公告,并宣布将于8月22日起复牌。
公告显示,国美商都位于北京市中关村丰台科技园区,总建筑面积达52.46万平方米。国美零售计划在其8层高的购物中心内容纳约300间全品类电器及电子消费品制造商,形成由下而上全场景互联。
另外,湘江玖号位于湖南省长沙市岳麓区,总建筑面积13.05万平方米。国美零售计划将其打造成为娱乐之都中具备科技前沿潮流的地标型城市综合展示体验中心及品牌形象宣传地,一站式服务满足客户的不同需求及预期。
黄光裕称,“对国美零售而言,这意味着短期不能盈利和实现正向现金流的业务将从上市公司剥离;同时,进一步注入与主营业务强相关的优质资产,必将切实提升上市公司资产质量和盈利能力。”
红星资本局关注上市公司的一切新闻
欢迎报料,私信小编!
各种商务合作请勿扰