● 策略:国家安全三大主线—战略科技、资源保供、“卡脖子”。(1)内外部两端驱动,国家安全“自上而下”战略升级,一是新技术应用、地缘政治、新冠疫情三因素加深“逆全球化”趋势;二是国家安全观政策权重提升,二十大报告新增国家安全篇章,提及“粮食、能源资源、重要产业链供应链安全”。(2)国家安全主题投资关注三大主线:①战略科技:国防安全(军工信息化);②资源保供:能源安全(煤化工/油气设备);③“卡脖子”领域自主可控:信息安全(国产软件)。
● 计算机:自主可控战略意义提升,行业信创启动将加速自主IT生态成熟。(1)自主IT产业已完成初步生态搭建,行业级信创即将进入快速成长期。(2)从市场空间、竞争格局、产品演进前景等维度选择受益标的,推荐重点关注自主操作系统领域、大数据领域、华为在鲲鹏生态中的合作伙伴等受益于信创带来的主题性机会。
● 军工:军强才能国安,把握产品、产能、库存三周期共振。国防建设及装备现代化建设需求凸显,国防军工行业成长确定性较高,逆周期属性或较为突出。军工板块研究的核心,在于把握三周期,即产品周期、产能周期、库存周期的相互作用,核心在于寻找三周期共振的高景气度板块与优质龙头。基于三周期框架,我们判断板块整体,特别是航天航空板块,有望基本面稳增向好。
● 医药:政策春风加码,加速医药产业自主可控。(1)疫情凸显我国医疗短板,自主可控性仍有待提升。在国产设备性能达到国际水平的前提下,政策资金齐发力,加速医药产业国产替代。(2)医疗器械产业链受益逻辑:①医疗新基建部署先行,需求前置,医疗设备板块最为受益;②新增设备需求带动配套耗材需求,叠加政策鼓励创新,重点关注高值耗材。
外部因素:逆全球化趋势引致全球价值链重构
全球价值链扩张趋势放缓,制造业本土化趋势不断加深,新技术应用、地缘政治、新冠疫情三因素加深“逆全球化”趋势。08年金融危机以来,全球化趋势有所放缓,制造业本土化趋势提升,原因主要有三,一是以数字化和智能化为代表的第四次工业革命提高本土生产效率,即助推最终产品的本土生产占比提升;二是地缘政治风险加深国际经贸摩擦,解构全球分工;三是新冠疫情冲击产业链供应链稳定。今年以来,俄乌战争、美国对外制裁等提高地缘政治风险,叠加全球及国内疫情反复,加深“逆全球化”趋势,重塑全球价值链结构。
在中美科技脱钩背景下,我国应从技术升级和国产替代两个角度抵御“逆全球化”。逆全球化趋势下,美国把维护全球科技领导地位作为国家竞争的关键领域,2018年起对中国实行科技脱钩政策,主要包括出口管制、投资限制、电信许可证和设备授权等压制性措施,以及加强美国科技发展的自强性措施。2022年下半年针对半导体领域的出口管制再升级,2022年10月美国商务部工业与安全局发布《实施附加出口管制:某些先进计算和半导体制造项目;超级计算机和半导体最终用途;实体清单修改》。
内部因素:国家安全观政策权重提升
近年来,我国在总体国家安全观的基础上,反复重点强调粮食安全、能源资源安全、产业链供应链安全。总体国家安全观于2014年提出,是以人民安全为宗旨,以政治安全为根本,以经济安全为基础,以军事、文化、社会安全为保障,以促进国际安全为依托,构成总体国家安全观指引的安全治理方略,同时涵盖了科技安全、网络安全、生态安全、资源安全等16个方面。2021年3月,“十四五”规划纲要提及要维护粮食安全、能源资源安全、产业链供应链安全等。2021年11月中共中央政治局定调未来五年国家安全战略,把政治安全放在首要位置,统筹做好政治安全、经济安全、社会安全、科技安全、新型领域安全等重点领域、重点地区、重点方向国家安全工作,同时,要增强产业韧性和抗冲击能力,筑牢防范系统性金融风险安全底线。2022年10月,“国家安全”一词在二十大报告中共出现17次,词频较十九大报告有所增加,且特别新增国家安全篇幅,内涵提及包括“粮食、能源资源、重要产业链供应链安全”等。
主线一:战略科技(国防安全)
从军费支出看,中美差异和军队现代化下我国军费开支有望加码。现代化国防建设要求坚持机械化信息化智能化融合发展,加快军事人员现代化、武器装备现代化,这就要求军费支出的持续投入。我国在军费开支上低于美国,但近年来军费增长较快。根据Wind数据,2000年以来世界各国军费支出占GDP比重变化趋势基本一致,中国军费支出占GDP比重处于世界中等水平。根据叁肆数码数据,2022年我国军费预算为1.45万亿元,同比增长7.1%,美国则为7285亿美元,同比增长5.6%。
主线二:资源保供(能源安全)
国土资源部、发改委、工信部、财政部、环境保护部和商务部共同发布的《全国矿产资源规划(2016-2020年)》制定了战略性创产目录,是保障国家经济安全、国防安全和战略性新兴产业发展需求的重要对象,包括石油、天然气、煤炭、稀土、晶质石墨等24种矿产。
能源安全方面:我们曾在5.24报告《谋局“能源安全”大主题》中提出能源安全主题投资存在两大预期差:①双碳约束下传统能源先进产能加速释放。②能源替代过渡期传统能源扩产确定性更高,新能源结构性机会大于总量。我们再从三视角看能源安全的路径选择:
第一,从能源对外依存率看,我国能源消费中占比第二的原油对外依存率相对较高。根据Wind数据,自2000年以来,总体看中国可供消费的能源对外依存率水平维持在25%以下,其中,中国消费比重最大的原煤对应的煤炭对外依存率始终位于极低水平,在8%以下,消费比重第二的原油对应的石油对外依存率持续增长,达到了90%左右的高水平。
第二,从矿产储量看,一方面,我国能源资源禀赋“以煤为主”、“贫油少气”特征明显。根据Wind数据,自2000年以来,能源矿产中中国消费比重最大的原煤对应的煤炭的储量占世界总量比重维持在10%-15%之间,于2016年时突增至21.40%后下降,维持在13.30%的水平左右,2020年中国煤炭储量占世界总量比重达13.30%。对于消费比重持续增长的天然气,其储量占世界总量比重也在稳定增长,2020年占比达3.07%。2020年中国煤炭储量同比增长1.13%,原油储量达259.6亿桶,与去年持平。2021年中国天然气储量同比增长5.39%。
另一方面,钴、锂、镍、铜、铝等新能源所需矿产在全球明显处于劣势地位。根据BP和UCGS,2020年我国钴、锂、镍、铜、铝储量占全球比重分别约为1%、8%、4%、3%和3%,并且主要依靠从“亲美”国家(如澳大利亚),或者是刚果(金)等生产环境不稳定的国家进口,供应链极易因生产国贸易限制、地缘政治及政变等因素干扰而断裂。锂矿等资源约束可能影响新能源汽车渗透斜率。
粮食安全方面:从粮食产量看,近10年来我国人均粮食产量均超国际安全线。我国严守18亿亩的耕地保护红线,推动人均粮食产量稳中有升,2021年创下483.5公斤的新高。
主线三:“卡脖子”领域自主可控(科技安全、信息安全)
在逆全球化和中美科技脱钩的背景下,我国核心技术领域屡遭“卡脖子”。目前我国至少存在35项卡脖子技术。行业上涉及半导体、高端制造、军工、5G、医药等,如半导体中的芯片、光刻机,高端制造中的机床零部件,5G中的手机射频器件。
信息安全方面:从网络信息安全市场规模上看,我国网络安全规模增速高。根据艾媒咨询数据,2021年国内网络信息安全市场规模达到926.8亿元,连续五年保持20%-25%的高增速。
科技安全方面:从半导体国产化率上看,我国半导体设备的国产化率有所提高,但核心设备及晶圆制造材料国产化率仍有待提升。根据中国电子专用设备工业协会、国际半导体产业协会(SEMI)数据,2021年国产半导体设备销售额达到2016年的6.72倍,国内半导体市场的国产化率从13.3%上升至20.2%。
宏观经济下行压力超预期,国内“稳增长”政策落地效果仍有不及预期风险。
全球疫情仍存在反复的风险,尤其是奥密克戎疫情带来更大的不确定性。
疫情变异/反复可能导致全球经济修复可能不及预期并影响中国出口韧性。
全球/中国通胀高位流动性可能边际收紧。
中美贸易/金融领域的关系仍有不确定性。
作为国内网络安全、数据安全基础,以及“新基建”的重要组成部分,信创产业规模庞大,具体包括:基础硬件(芯片及整机)、基础软件(操作系统、数据库、中间件)、应用软件(ERP、办公软件、OA等)、信息安全等。其中CPU及操作系统、数据库等高壁垒、高附加值的基础软硬件产品是完整信创生态中最核心环节。
在政策引导下,19年以来政府公共部门信创发展迅猛,21年相关国产IT公司的信创业务大多实现了高速增长。上市公司持股较高的CPU与OS厂商天津飞腾(中国长城持股28%)、海光信息(中科曙光持股32%)、麒麟软件(中国软件持股41%)21年分别实现营收22.2亿、23.1亿、11.3亿元,同比增速达到74%、126%、85%。
22H1信创公司经营数据整体表现较疲弱,主要原因在于三点:(1)21年作为上一阶段政府侧信创的收官年度,供应商收入、利润基数较高;同时在政策空窗期,行业信创在22年尚未迎来规模化落地的拐点。(2)疫情防控政策对多数领域的项目推进造成了一定影响。(3)宏观经济承压,政府及企业端均或多或少面临预算紧张问题。
信创战略愿景宏大,即依托于不断提升的自主创新能力,实现完整国产化信息技术体系的高安全、高可控以及高可用。近年来政策支持力度持续加强并叠加财政预算集中投入,信创产品性能与生态成熟度均有明显提升。
基于《中华人民共和国科学技术进步法》以及《关于健全社会主义市场经济条件下关键核心技术攻关新型举国体制的意见》等纲领性文件,并结合各直管单位陆续出台的更细化的信创领域指导政策,我们判断自23年开始,信创产业将由党政合规市场过渡至在行业领域推广的新阶段。关系国计民生且所有权主要集中于国资的八大重点行业(金融、电信、电力、石油、交通、医疗、教育、航空航天)有望率先启动将IT系统向信创体系迁移的工作进程。基于理性分析,我们认为初期阶段央企、地方国企大概率具备更高的执行力;同时考虑到信创产业的长期性以及采购资金主要来自于企业自身,行业信创或将以更为市场化的方式推进而非单一依靠行政力量。
中国移动:2020年共两次pc服务器集采招标,第一次总量为11.5万台(未披露自主芯片机器占比);第二次为13.8万台,其中信创服务器占比为21%。目前已披露的2021-2022年集采的服务器项目中,信创服务器占比为39%,比例较20年显著提升。
中国电信:20-22年中国电信的服务器集采招标数量分别为5.6万、7万、20万台 ,信创服务器占比分别为20%、35%、27%。
在20年以来公开披露的中国移动服务器集采中标结果中,鲲鹏在自主CPU中占比为56%,海光为44%。中国电信:鲲鹏在22年集采的自主CPU中占比为28% ,海光占比为72%。海光的优势在于CPU的生态成熟且性能达到国内一线水平。鲲鹏的出货量在21年收缩明显,22年则呈现出更强的供应能力。出于技术的长期演进路线以及规避指令集授权风险考虑,鲲鹏或是国内产业层面首选的信创芯片。
2022年6月16日,中国农业银行发布《2022年第一批PC服务器项目》中标结果,共采购22850台国产PC服务器,拟采购金额为11.49亿元。最终共三家服务器厂商中标:为中科可控7.14亿(主选)、浪潮6.6亿(主选)、中兴7.4亿(备选),其中中科可控的服务器产品主要搭载海光CPU。
整体来看,随着自主产品的成熟以及安全压力日趋紧迫,20年、21年金融信创试点规模快速扩大,考虑到IT系统的替换往往采取由易到难的路线,我们判断当前的金融信创或以金融机具、办公系统(PC、OA、邮箱)、一般业务系统等为主。而核心基础软硬件和关键业务系统或将在未来数年持续释放出国产替代需求,具体节奏可能是:
①软件方面:应用软件国产化(大多数已实现)——网银、互金等外围业务系统的中间件、数据库国产化(进展显著,难度相对低)——核心系统的中间件、数据库国产化(逐步推进、难度较高)——服务器与关键业务领域终端操作系统国产化(难度高、尝试推进);
②基础硬件替换的推进与基础软件相对独立,但需要软硬件厂商共同协调适配的问题。
得益于长期以来“去IOE”的发展思路以及自身优秀的财务状况,金融机构对于开展信创工作的自发性更强、推进过程更为高效,国产IT解决方案在金融行业的规模化落地将为其他领域树立良好示范效应。同时也应注意到,金融应用软件类供应商的议价能力不强、产品化程度较弱的特点或会对其成长提速与商业模式改善带来一定的限制。
我们判断后续金融、电信领域的信创进展仍将处领先地位,其他行业随着直管部门的信创政策逐步明确也将逐一进入提速发展期,长期视角下需求空间可观。
但另一方面,根据当前信创厂商的研发与市场端投入情况并结合产业规律,我们认为国产IT厂商在产品性能、生态构建、服务体系等方面还需要较为漫长的成长周期。考虑到长期视角下信创产业终将由合规驱动转向大环境背景下具有引导意义的更市场化需求,且行业信创阶段由财政配套大额专项资金的概率较小以及不同企业业务系统的复杂程度、适配难度差异较大,我们认为行业信创或将与此前政府侧信创不同,即未来信创政策主要制定工作框架,企业主体保证业务系统顺利衔接的过程中市场化色彩较早期以相对简单的办公系统为主更浓。至于推广节奏,我们判断或许不会过于激进,而大概率是结合各行业的具体需求实事求是、循序渐进的过程。
为了高效搭建国产IT生态、更好地推进兼容适配工作,信创技术路线主要由底层CPU厂商主导,目前国产CPU厂商主要包括鲲鹏、海光、飞腾、龙芯、申威与兆芯6家厂商。其中飞腾在党政信创市场(PC为主)中已占据较大份额;在行业信创领域(服务器生产系统为主),ARM路线的鲲鹏以及X86路线的海光的性能与生态已获得较好验证。
综合产品性能、服务能力及生态成熟度来看,鲲鹏与海光显著领先于其他自主CPU产品。其中海光沿用由AMD交叉授权的X86指令集技术路线,其优势在于CPU性能接近英特尔、AMD主流厂商上一代(2020年)芯片水平且生态成熟、应用丰富,但x86架构为闭源体系且专利由海外厂商掌控;鲲鹏拥有更优的技术长期演进路线以及更高的安全可控程度,但主要受困于供给有限、仅靠库存支撑。飞腾、龙芯等CPU产品现阶段仍主要集中在PC领域出货。
自主CPU市场空间测算:
核心假设:
(1)根据财政部与央行发布的《全国住房公积金2021年年度报告》,21年国家机关和事业单位公积金实缴人数为4655万,国有企业实缴人数为2969万,我们将此数据近似为政府、关基行业员工总数,并假设pc电脑配给率为平均每人0.6台,则存量pc为4574万台;19-22年已采购的信创pc短期将不再进入替换周期,则有待替换的存量约4000万台。按照pc:服务器的数量约10:1计算,存量服务器约400万台。
(2)假设pc端CPU平均单价为1000元,服务器CPU平均单价为6500元(平均每台服务器两颗CPU)。
(3)考虑到正常情况下IT软硬件生命周期多为5年,同时以PC终端为主的办公系统与一般业务系统信创推进较快,服务器占比较高的生产制造研发系统信创推进相对较慢,我们假设23-27年政府与关基行业PC与服务器采购中信创产品占比如下:
根据前述假设,行业信创所涉领域每年自然替换PC与服务器数量分别为800万、80万台。计算出23-27年自主CPU市场空间分别为82亿、100亿、124亿、153亿、174亿元。若参照历史数据,在PC芯片领域飞腾、鲲鹏份额优势明显,服务器芯片领域则由海光、鲲鹏把控;但美国BIS出口禁令对自主CPU厂商的生产能力影响尚待评估,未来自主CPU市场格局仍有待持续跟踪,可预见的中短期内有相当挑战。
基础软件的信创包括三大类别:
(1)操作系统:高度标准化产品,技术难度最高且难以被分布式架构取代(多数场景下桌面云方案的成本显著高于采购通用终端成本),科技巨头相对中小厂商在产品与服务端均有明显优势。整体来看,国产厂商在OS市场中占有率仍然很低。
值得关注的是麒麟软件在国产OS市场中竞争优势在逐步加强:①21年麒麟软件实现营收11.3亿元,同增85%;主要竞争对手统信软件21年营收与同比增速分别为6.8亿元、59%。②麒麟软件的OS产品初步突破行业端,在电信、金融等领域已有典型案例落地,如22年3月中标中国移动22-23年桌面OS集采项目的70%份额,将交付超20万套产品。③生态建设是当前信创产业商业化的最大障碍,操作系统产品在信创体系中的重要性快速提升。在CPU性能已基本达标的情况下,政策或将引导更多资源向操作系统领域倾斜,以麒麟为主的自主OS厂商的研发和适配工作将进一步提速。
(2)数据库:分布式数据库的一致性风险显著高于传统集中式数据库,解决该问题的方案往往需要相当程度的二次开发以及在实际业务场景中的不断调优,技术壁垒较高,因此华为、腾讯、阿里等巨头的国产数据库产品更具优势。根据IDC数据,21年自主厂商在国内数据库市场中份额占比约50%,但其中较大比例被头部厂商占据。
(3)中间件:中间件对于整合国产IT生态至关重要。虽然中间件技术壁垒相对较低,也需认知到国产IT单一环节的成功无法抗衡Wintel、IBM、Oracle等巨头的产品体系,国产中间件也只有在整个国产IT生态成熟后才有真正角力巨头的机会。根据IDC数据,21年自主厂商在国内数据库市场中份额仍不足20%。
行业信创阶段核心自主基础软件市场空间测算:
操作系统:采用“自主CPU”一节中对于行业信创PC与服务器存量数量、替换节奏的假设,并假设桌面端OS与服务器OS的平均单价分别为300元、6500元。计算出23-27年自主操作系统市场空间分别为33亿、40亿、50亿、60亿、71亿元。
数据库:根据中国信通院的数据,2020-2025年,中国数据库市场规模分别为241亿元、309亿元、368亿元、493亿元、611亿元和688亿元,假设2026-2027年中国数据库市场的增速为10%,则2026-2027年中国数据库市场规模为757亿元和832亿元。考虑到分布式数据库性能与生态均持续优化,预计国产数据库产品占市场比例应呈现逐年提升趋势,我们假设23-27年数据库国产化率分别为:50%、55%、60%、65%和70%。计算出23-27年国产数据库市场空间分别为246亿、336亿、413亿、492亿、582亿元。
综合来看,行业信创逐步提速的趋势已经明朗,而随着基础软硬件产品类公司的崛起,渠道或组装类公司的相对价值将明显缩小。我们建议从市场空间、竞争格局、产品演进前景等维度选择受益标的,推荐重点关注自主操作系统领域/大数据领域/华为在鲲鹏生态中的合作伙伴等受益于信创带来的主题性机会。
1. 部分行业的信创执行力度不达预期
2. 疫情防控及预算紧缩对信创采购造成不利影响
3. 自主CPU生产规模或受到BIS出口管制影响
4. 自主产品升级迭代进展不达预期
实现建军一百年奋斗目标,开创国防和军队现代化新局面。2022年10月16日,中国共产党第二十次全国代表大会在北京人民大会堂开幕。习近平代表第十九届中央委员会向大会作报告。报告中指出,“如期实现建军一百年奋斗目标,加快把人民军队建成世界一流军队,是全面建设社会主义现代化国家的战略要求。必须贯彻新时代党的强军思想,贯彻新时代军事战略方针”。
“军强才能国安”,这是正确理解军工板块未来业绩增长高确定性的内因。据解放军报今年9月报道,该文指出几点论述:①“为什么说由大向强、将强未强之际往往是国家安全的高风险期?”②“军事手段是实现伟大梦想的保底手段;国防和军队建设是国家安全的坚强后盾;强大的军队为维护国家安全提供力量支撑和根本保障”;③“只有以强大军事实力作依托,才能把维护国家战略全局稳定的主动权牢牢掌握在自己手中”。
国防建设及装备现代化建设需求凸显,国防军工行业成长确定性较高,逆周期属性或较为突出。2022年2月24日俄乌冲突开始后一两个月内,世界主要国家及北约多国增加军费,北约多国军费占GDP比例已达或将调整至2%以上。据《新时代的中国国防》白皮书披露,无论是占GDP还是占财政支出比重,中国均不及美国和俄罗斯,我国军队现代化水平与国家安全需求相比差距还很大。短期看,宏观经济增速适度放缓的预期下,作为国防建设核心受益企业的军工企业或拥有更多发展的相对优势。
我们强调,军工板块研究的核心,在于把握三周期,即产品周期、产能周期、库存周期的相互作用,核心在于寻找三周期共振的高景气度板块与优质龙头。
我们归纳总结其他板块的投资框架,通过演绎部分重点个股或海外企业的成长曲线,提出军工板块投资的框架,即聚焦三周期,产品周期、产能周期与库存周期。(1)产品周期是源动力,是企业增长的核心,下游核心装备研制及批产节奏差异牵引细分产业链景气度轮动,叠加下游买方客户相对集中且采购偏计划性的特征,使得对于地缘政治的讨论对刻画产品周期的长期曲线具有意义,但对中期产品周期的指示作用有限;(2)产能周期是需求周期的侧面印证,亦可前瞻利润弹性的释放节奏,是企业中期生产函数的体现;军工需求的偏计划性、政府采购为主等,决定了军工企业无论是基于军方对供应链可靠性的要求,还是最小化其资金成本的角度,对产能投入计划性较高,配套地位核心、供应核心装备的环节或者公司体现得会更明显。长期产能的投入和释放,可同时体现下游装备需求的扩张,释放行业景气度上升信号;(3)库存周期是产能周期对于产品周期的滞后反映,是企业供给行为对客户需求的响应行为,库存周期的实质,便在于由下游产品周期牵引、产能周期补充,所共同带来的内部现金流流转,是公司或板块实现创收前,内部现金流最后流转的重点表现。
1. 产品周期:“军强才能国安”为根本,国防现代化建设空间广阔
产品周期是驱动军工板块行业增长的源动力,下游核心装备研制及批产节奏差异牵引细分产业链景气度轮动,叠加下游买方客户相对集中且采购偏计划性的特征,决定把握板块企业景气度边际改善的关键,在于把握产品升级迭代周期。
产品周期的驱动力,中短期如航空领域先进战机及发动机从研制到批产、联合作战体系化建设需求,牵引下游配套企业新增长周期;更长期看,性能需求的持续提升,牵引更广阔先进装备结构升级产品周期。
我们强调,军工行业“以销定产”使得产能投放多释放行业景气度上升信号,可支撑的下游需求及偏计划性,或使得产能周期对于军工行业景气度的前瞻作用优于其他行业。
我们在之前的国防军工行业2021年中期策略报告《趋势向上,长景气、空间及格局为要》中指出,军工需求的偏计划性、政府采购为主等,决定了军工企业无论是基于军方对供应链可靠性的要求,还是最小化其资金成本的角度,对产能投入计划性较高,尤其体现在配套地位核心、供应核心装备的环节或者公司。军工行业的生产计划属于较为典型的“以销定产”,长期产能的投入和释放,或同时体现下游装备需求的扩张,释放行业景气度上升信号,因此较其他行业而言,产能周期对于军工行业的景气度边际变化的指示作用或将更强。
产能建设正处于快速爬坡期。或源于成熟型号的放量和新型号陆续进入批产节点,在偏计划性特征下,下游客户需求的景气释放或传导至国防供应链相关企业,可观察到多数核心企业于2018年起至今纷纷进行新产能建设,建设周期普遍为2-3年。综合相关企业在年报等披露的扩产节奏信息,2022年-2023年或将成为行业新增产能达产较为密集的年份,航空整机、航空发动机等主要子行业产业链均有表现。
以航空发动机产业链为例,2018年以来处于产能扩张阶段,2022年-2023年或将成为行业新增产能达产较为密集的年份。从产业链整体数据来看,2018年以来,构建各类资产支付现金流增加,在建工程增速的上行带来了固定资产增速的上升,可以判断,航发产业链处于产能扩张阶段。从产业链各个环节投产情况来看,2018年以来,航发上游-高温合金板块、航发中游-锻造板块、航发中游-叶片加工、航发下游-动力系统等产业链各个环节扩产项目加速,多个项目将于2022-2023年达产。
库存周期分析对国防军工的适用性,源自更为集中且稳固的供应链体系。库存周期是宏观分析的常用方法之一。一般而言,库存周期常使用月频“工业企业产成品库存”的同比变化进行跟踪,此外PMI产成品库存的趋势项亦对库存周期具有较好的刻画,如对于工业企业而言,下游补库需求实际上体现为制造业投资。我们认为对于国防军工板块,库存周期分析具有相对较高的适用性。一般来说,使用大样本数据更能反映整体变化,比如使用整体“工业企业库存”来刻画宏观经济景气周期,也就是“大样本”对于“大环境”的分析具有意义。在这个理解上,国防军工板块下游主要“消费者”在于军方,不考虑外溢商用产品情况下,宏观军费将会作为总支出影响国防供应链企业的行为。同时,由于军方对于产品高可靠性要求、高资质壁垒及高技术复杂性,短中期下难以有其他企业参与竞争,便使得部分配套地位核心、市场份额高的国防军工板块上下游重点企业的数据,也能较好的反映库存周期。因此,只要产业链供应企业市场集中度越高,龙头企业的供应格局越清晰,库存周期也就越有可能使用单一或者少数企业的财务特征进行表征。
我们认为,库存周期在国防军工的指导意义,在于对需求端“量”的景气度边际变化。我们强调,价格并非国防军工行业库存周期的核心驱动力,主要系军方对供应商可靠性要求叠加计划性订单下的低需求价格弹性,从而核心驱动力仍然源自于军方客户的意向性订单需求。
以销定产的特征,或可强化库存周期改善对于板块或重点个股的需求拐点预期,尤其在配套环节核心、配套型号核心、卡位份额核心的重点公司,或具有较强的指向性作用。我们认为,一般而言,军工板块多数公司多以销定产,主要系军方需求的强规划性。在此基础上,对于部分配套型号为核心装备、配套份额较高、卡位关键环节的公司而言,库存周期的实质,便在于由下游产品周期牵引、产能周期补充,所共同带来的内部现金流流转,是公司或板块实现创收前,内部现金流最后流转的重点表现。因此,我们强调,对于卡位部分重点装备领域、高份额的重点公司,其库存周期具有较强的需求端景气变化的指向性作用。
军工基本面稳增向好,行业间比较优势凸显,新一代装备、国产化提升等关注上升。我们认为,军工板块研究的核心,在于把握三周期,即产品周期、产能周期、库存周期的叠加演进。我们强调,装备建设仍为产品周期当前主线,新一代装备、国产化提升等的关注进一步上升,航空领域景气度有望进一步往沈飞、西飞、成飞等新一代装备的供应链领域、航空发动机耗品&产能阶段性紧张的环节、3D打印等渗透率有望较快提升的新工艺领域切换;航天精确制导领域则逐步向供应链供给能力亟需进一步提升的领域倾斜。军工集团全年考核目标、军队年度交付保供目标的完成是当前产能周期向上的驱动力之一。基于三周期框架,我们判断,特别是航天板块,随着疫情防控逐步改善,有望基本面稳增向好。
展望未来一年,以航发产业为例,先进发动机从研制到批产、联合作战体系建设需求牵引下游企业新产品周期;2022-2023年行业重点配套公司新增产能的落地可支撑中短期产能周期;直观表现看,航发产业链的重点配套公司,或正处于“被动去库存~主动补库存”周期。此外,叠加国有企业改革(股权激励、提质增效等)、供应链改革(供应链外协外包、配套层级上升等)&专业化整合,我们判断当前板块或有望逐步迎来三周期叠加共振,特别是2023年产能扩产等的逐步落地,亦有望进一步强化板块年度业绩释放确定性及持续性预期。看好军工板块2023年整体业绩上行空间预期提升,叠加国有企业全年业绩释放确定性提升带来的板块整体估值上行,仍重点看好:供不及求+成本改善的航空发动机赛道、需求强劲+供给能力加速改善的精确制导赛道。
当前配置策略,我们建议在“格局标的”、“白马标的”中优选未来3-4个季度业绩估值匹配度佳、两年维度空间较佳且顺应供应链增效改革标的。具体赛道,当前应重点关注板块内航空发动机、精确制导、电子对抗、天基遥感等,且预期2022年业绩端仍有望实现较快增长趋势的重点个股。
军工上市企业生产地较为集中,同时多数公司重资产属性特征明显、且所需人力成本较高,疫情反复对相关企业影响较大。
军工行业买方具有唯一性特征,且越往下游军工企业的垄断性越为明显,部分规模较小企业或配套装备型号较为单一,若此类型号生产及需求计划发生改变,则对相关客户需求单一的企业影响较大。
军工行业属于典型的To G行业,考虑生产计划的保密性、战略性等,无论是需求端还是供给端均受政府政策影响较大。因此若相关政策发生调整(如影响较大的定价政策、采购政策)等,则易对板块产生一定系统性冲击。
新冠疫情在全球蔓延,各国医疗系统面临严峻挑战。我国虽未出现全国范围大流行,但是多地局部暴发和零星散发的疫情仍使各地医疗卫生体系持续承压,行业问题日益凸显。我国医疗系统主要存在以下短板:
1、优质医疗资源不足,资源配置不均衡。截至2021年底,全国医疗卫生机构数为103.1万个,其中二级医院10848家,三级医院3275家,占比分别仅为1.05%和0.32%。然而,二级医院和三级医院却提供了15%和26%的诊疗人次服务,反映了医疗资源配置和医疗服务分布不均衡的结构性问题。此外,2015年,第三次ICU普查结果显示华东地区平均每10万人拥有ICU床位数仅为5张,远低于加拿大和德国的13.5和24.6张。
2、医院配套设备少,高端医疗设备对外依赖度高。以影像设备为例:2020年,我国每百万人CT保有量约为18台,而美国、澳大利亚和日本则分别为44、67、111台,数量仍有较大差距。此外,尽管近年来国产医疗设备取得长足进步,在部分高端设备领域实现了突破,但在很多细分领域,如呼吸类设备、血液透析器、心脏起搏器等,国产化率仍低于30%,存在“卡脖子”现象。
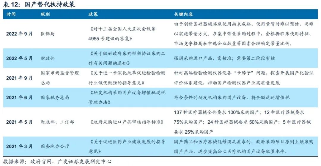
1、医疗新基建拉动医药产业快速扩容。2020年以来,我国发力医疗新基建,在各地掀起医院建设浪潮。2021年7月,多部委共同发布《“十四五”优质高效医疗卫生服务体系建设实施方案》。同年11月,卫健委颁发《“千县工程“县医院综合能力提升方案》,计划到2025年将至少1000家县医院的医疗服务能力提升至三级医院水平。今年7月,卫健委推出《方舱医院装备配置指南》,指出每个省至少要建设2-3家方舱医院。在同一个月,卫健委又制定了一系列基层卫生系统能力标准。多项政策发力,推动优质医疗资源扩容和区域均衡布局。
核心观点:我们认为我国设备已经具备国产替代的实力,同时在新基建政策推动下,在医药专项债+贴息政策等资金护航下,国产替代的进程将进一步加速。
政策持续性:后续政策可能出现不连贯或者风格转变,使得未来政策走向不明朗从而影响目前对于集采缓和趋势的判断。
疫情影响:对于相关耗材企业,疫情影响就诊量,从而影响相关公司业绩。
执行效果不及预期:集采最后落地执行效果不如前期预期,使得国产替代进度不及预期。
光伏产业快速发展,全球装机量预期持续提升。根据广发电新团队观点(见报告《风光板块2021年报及2022年一季报综述》),2021年全球光伏新增装机160GW,国内分布式与海外需求旺盛。据CPIA及国家能源局,2021年国内光伏新增装机54.9GW,预计2022年国内/全球光伏新增装机有望达到80GW/230GW以上,其中全球装机量预期在230-250GW。
纯碱当前供给端相对刚性,新增产能较少,主要关注点在需求端。需求端地产玻璃需求,光伏玻璃需求以及出口增量变化是核心。2022年上半年,虽然地产产业链整体景气度较差,但浮法玻璃企业在库存持续累积的情况下仍保持较好开工水平,因此地产端的不景气并未影响纯碱需求。而在增量需求的光伏玻璃领域,2022年上半年以来新增光伏玻璃点火产能较大,带动纯碱需求向好。整体上半年纯碱库存去化,价格大幅上行。
光伏玻璃大量投产支撑纯碱需求。展望下半年乃至明年,纯碱供给侧仍保持紧张态势,需求端的核心增量来自于光伏玻璃的大量投产,按照当前规划投产的量来看,接下来几个季度光伏玻璃将继续有大量的产能投产拉动纯碱需求。
我国工业硅产能与产量位于全球首位。根据中国有色金属协会硅业分会,2020 年全球工业硅总产能为623万吨,我国工业硅总产能达到482万吨,占全球产能达77.4%,位居全球第一;全球总产量为303万吨,我国总产量达到210万吨,占69.3%。2021年,国内工业硅全年产量261.1万吨,同比增加51.1万吨,全年出口77.7万吨,同比增长25.50%。
多晶硅对工业硅的需求测算:根据广发电新团队观点(见报告《风光行业2022年中期策略》),预计2022/2023年全球光伏新增装机有望达到250GW/320GW以上。在此处计算中,我们仍采用此观点,使用250GW作为2022年新增装机量预期值来进行测算。根据中国光伏协会、索比光伏网、BloombergNEF、中国产业信息网披露的数据,我们测算出2022年国内多晶硅对工业硅需求约70.75万吨,预计2023年将达到89.01万吨。
硅料集中投产拉动工业硅需求增长。据CPIA数据,2021年我国多晶硅产能达到62.3万吨,同比增加36.3%,产量约50.6万吨,同比增加27.8%。展望2022年,多晶硅产业规模将大幅增长,根据开工、设备订货、安装进度等情况测算,2022年以下项目将先后投产,包括:通威云南、乐山、包头3个项目共12万吨,大全新疆B线3.5万吨,宜昌南玻1万吨重启,亚洲硅业青海西宁3万吨,包头某多晶硅公司10万吨,东方希望新疆昌吉6万吨,青海丽豪西宁5万吨,协鑫徐州4万吨(颗粒硅)、乐山2万吨(颗粒硅)等。
三氯氢硅主要用途为制造多晶硅及硅烷偶联剂。我国三氯氢硅产能2013-2016年持续上升,2017年-2019年产能持续稳定在65万吨左右,2020年略有下降。产量自2016年以来呈下降趋势,2016-2020年三氯氢硅年产量从44万吨下降到33.6万吨。近年来不具备规模、成本优势的企业逐步退出了三氯氢硅行业,行业集中度逐步增强。我国三氯氢硅产能主要集中在新安化工、三孚股份、晨光新材等企业,根据中国产业信息网统计,截止至2020年其产能分别为8万吨、6.5万吨、6万吨。
硅料投产拉动三氯氢硅需求。三氯氢硅下游主要应用领域为多晶硅及硅烷偶联剂。其中硅烷偶联剂需求旺盛多晶硅受光伏拉动,需求明显增加,拉动三氯氢硅的需求。光伏级三氯氢硅做为硅料生产过程中的辅料,需求来自于两个部分,第一部分在新建硅料项目开车时,装置中需充满三氯氢硅,这部分三氯氢硅需要外购补充,第二部分在项目运行时,由于原材料中的杂质,装置需要从外部补氯,三氯氢硅作为常用的补氯辅料需要从外部添加。因此后续随着硅料项目的大规模投产,预计将显著拉动三氯氢硅需求。
我国磷矿资源丰富但质量不高,磷化工企业积极抢占磷矿资源。根据百川盈孚,2021年西南地区磷酸产能114万吨,华东地区磷酸产能95.5万吨,华南地区磷酸产能67.5万吨,华中地区磷酸产能48万吨,磷酸产能主要分布在西南和华东地区。根据川金诺年报,全国磷矿平均品位P2O5在17%左右,矿石品位大于30%的富矿只有16.57亿吨,富矿占磷矿总量约9.40%。由于不均衡的分布,磷化工企业积极抢占磷矿资源以期拓展磷矿产能。
磷酸铁锂放量,推动磷化工产业链发展。磷酸铁锂生产的关键是前驱体磷酸铁的制备,制备磷酸铁需要磷源和铁源,净化磷酸和工业级磷酸一铵是磷源的两种主要来源,具体取决于磷酸铁生产工艺。
多家磷化工企业陆续布局磷酸铁,原因在于,首先,大部分磷化工企业具备直供磷源,且在湿法净化工艺生产磷酸的转型趋势下,磷化工企业更具有成本优势;其次,净化磷酸和磷酸一铵均为磷化工产业链的基础产品,在体系融合、后端处理、环保处置均具丰富经验;最后,新能源汽车巨大发展潜力极大拉动对磷酸铁锂正极材料的需求,市场发展空间广阔。2021年多家磷化工企业布局磷酸铁生产。
锂电用偏聚偏氟乙烯(PVDF)和六氟磷酸锂等锂盐市场规模快速增长,带动氟化工产业链发展。锂电池辅材中的正极粘结剂90%以上使用PVDF,锂电子巨头在全球范围内抢夺PVDF树脂,市场整体供不应求。
据百川盈孚统计,2019年全国PVDF产能仅2.3万吨/年,2021年国内PVDF产能已达7.4万吨/年,2020年整体产能扩张减缓。国内PVDF产能较集中,主要以联创股份、三爱富、中化蓝天为代表的十余家内资企业以及阿科玛、苏威等外资企业。PVDF工艺主要为乳液聚合法和悬浮聚合法,后者产品处理简单、杂质较低以及相对分子质量较为稳定。国外电池及PVDF主要以悬浮聚合法及改进后的乳液聚合法。国内少数企业如巨化股份掌握了悬浮聚合技术,乳液聚合法方面三爱富和外企在核心指标上缩小了差距,目前国内企业仅有少数几家如三爱富具备电池级以及薄膜级PVDF的生产能力,多数以生产涂料级PVDF为主。
六氟磷酸锂国产化完成,以LiFSI为代表的新型锂盐产业化推进。2011年起多氟多新宙邦、天赐材料等国内企业实现六氟磷酸锂国产化,伴随内需快速扩大快速跻身全球龙头序列;电解液及六氟磷酸锂完成核心技术攻关后,以LiFSI为代表的新型锂盐产业化推进,未来电解液的核心利润将从六氟磷酸锂转向添加剂。
政府持续“去补贴”标志风电行业逐渐从替代能源发展为主流能源,降本增效成为未来风电企业可持续发展的关键。根据风力发电工作原理,风轮半径越大,单机功率愈大,发电成本就愈低。因此,风电机组大型化趋势愈发明显,对风电用材料性能带来更大挑战。叶片作为风力发电机组的输入端,其使用材料性能直接决定风力发电装置的输出功率。经过近百年的发展,现阶段风机叶片已经由木制叶片、布蒙皮叶片、铝合金叶片过渡到由基体树脂、增强纤维、芯材等高分子材料组成的复合材料领域。
我国聚醚胺市场快速增长,风电行业是其主要应用领域。聚醚胺(PEA)具有低粘度、较长适用期、抗老化等多方面优异的综合性能,已广泛应用于风力发电、纺织印染、铁路防腐、桥梁船舶防水、石油及页岩气开采等领域。从全球及中国市场销量来看,中国市场需求增速快于全球。据华经产业研究院数据,2020年全球市场销量为28.6万吨,中国市场销量为10.1万吨,2016-2020年全球CAGR为11.66%,中国CAGR为24.53%。预计2021年-2025年,全球市场销量将以11.45%年均增速从31.5万吨升至48.6万吨,中国市场销量以15.70年均增速从8.2万吨升至14.7万吨。
在风电叶片领域是制作叶片的固化剂和胶粘剂的主要原材料之一,风电行业的增长动能强劲,拉动聚醚胺需求随装机量持续攀升。根据阿科力2021年年报,2016-2020年中国风电行业聚醚胺销量由1.7万吨增长至6.3万吨,复合年均增速为38.4%,销售收入由3.56亿元增长至15.90亿元,复合年均增速为45.3%。从竞争格局来看,聚醚胺的行业壁垒高,市场集中度高,全球聚醚胺的主要供应商是巴斯夫和亨斯曼,合计产能占比为70%。
甲基四氢苯酐(MTHPA)是通过拉挤成型工艺制得风电叶片用高性能环氧树脂基碳纤维(或玻璃纤维)增强复合材料中最常用的固化剂。甲基四氢苯酐是一种淡黄色透明油状液体,具有低熔点、低毒、低挥发性等特点,主要上游原料是马来酸酐。酸酐类固化剂是电子信息材料、医药、农药、树脂、国防工业方面的重要中间体,同时还可用于涂料、增塑剂、农药等行业。
拉挤成型工艺是一种连续生产固定截面复合材料型材的方法,其成品性能优势突出。在风电叶片主梁制造方面,先将碳纤维(玻璃纤维)制成拉挤板材,然后在叶片制作时,在模具内铺设碳纤维板材并固化后制成拉挤碳纤维梁。相较于灌注、预浸料等方案,拉挤成型工艺具有模量更高、强度更强等特点。随着风电叶片大型化,叶片对材料重量、强度等性能要求势必提高,故未来叶片制造中以高性能环氧树脂为基体、碳纤维为增强材料的拉挤碳板更可能成为主流方案。
对拉挤工艺而言,以甲基四氢苯酐为固化剂具有更好的浸渍性和较长使用期,其较低的固化速度使材料能在数小时内保持较低黏度。根据南京海拓复材环评,甲基四氢苯酐作为叶片用高性能纤维主梁板复合材料制作过程中的固化剂,质量占比达到主梁10%,与主梁拉挤环氧树脂占比相同。与胺类固化剂相比,酸酐类固化剂具有绿色环保、适用期长等特点。酸酐类固化剂活性较低,便于加入填料进行改性,但室温固化缓慢;固化物耐热性能更好,但耐湿热性较差,目前处于应用初期,未来有望随技术成熟逐渐成为主流。
新材料领域发展与国内下游产业链的发展同步。我们认为国内新材料企业的发展已经进入黄金时期,材料领域的发展需要全产业链发展共同配合。随着国内自主品牌汽车,自主品牌电子产品,自主航空航天产业发展以及自主可控的半导体产业蓬勃发展,国内相关材料公司有望在下游产业链发展的同时,迅速通过上下游的配合寻找到材料发展的方向。当前时点,我国有志于从事新材料产业的化工企业迎来绝佳发展时期,在半导体领域,汽车领域,航空航天领域以及电子产品领域均存在突破式发展的可能性,下文我们主要以半导体产业链的电子化学品为例来展开讨论。
半导体材料是半导体产业链的重要支撑产业,按应用环节划分为晶圆制造材料和封装材料。整个半导体产业链主要包括IC的设计、晶圆制造以及封装测试等环节,半导体材料主要应用在集成电路的制造和封装测试等领域。从材料角度看,涉及到大硅片光刻胶、掩膜版、特种气体等原材料;从装备角度看,涉及到光刻机、刻蚀机、PVD、CVD等各种核心设备。本章主要围绕晶圆制造材料角度展开。
集成电路生产需要用到包括硅基材、CMP抛光材料、高纯试剂(用于显影、清洗、剥离、刻蚀)、特种气体、光刻胶、掩膜版、封装材料等多种电子化学品材料。根据Prismark数据,全球集成电路制造成本中,电子化学品占集成电路制造成本的比重约为20%。
(1)扩散:进行高温工艺和薄膜淀积的区域,将硅片彻底清洗并进行自然氧化;
(2)光刻:对硅片进行预处理、涂胶、曝光、显影,随后清洗硅片再次烘干;
(3)蚀刻:用高纯试剂(氢氟酸、盐酸等)进行刻蚀,保留设计好的图案;
(4)离子注入:注入离子(磷、硼),高温扩散,形成集成器件;
(5)薄膜生长:进行各个步骤当中介质层和金属层的淀积;
(6)抛光:抛光材料打磨,并再次清洗插入电极等后续处理,进行WAT测试。
全球半导体材料市场呈周期波动,中国半导体材料市场稳步增长。根据SEMI数据,受半导体市场规模持续扩张影响,全球半导体材料迎来快速增长,2009-2011年市场规模由346.4亿美元提升至478.8亿美元。2012-2017年,半导体材料市场进入震荡调整阶段。2018年市场再次迎来爆发,同比2017年提升50亿市场规模。2019年,半导体材料市场维持稳定,全球销售额约为521.1亿美元,其中晶圆制造材料约为328亿美元,封装材料约为192亿美元。根据SEMI数据,2009-2019年,中国半导体材料市场从32.6亿美元提升至86.9亿美元,年均复合增长率(CAGR)达到10%。
从半导体材料市场的具体构成来看,根据SEMI数据,大硅片占比高达38%,电子特气与掩膜版均占比13%位居次席,其余市场份额由光刻胶、靶材、CMP抛光材料等产品占据。
半导体材料市场由全球巨头主导,国内厂商规模占比小。半导体材料是半导体产业链中细分领域最多的,每种材料间的技术跨度非常大,并且行业下游认证壁垒高、客户粘性强,以上特性形成半导体材料各个子行业的行业龙头各不相同的行业格局。例如大硅片的龙头为日本信越化学,抛光垫行业老大为陶氏化学等。半导体材料独特的行业属性,使得期初企业的发展需要投入大量的资金、人力、技术等,因此半导体材料龙头通常为各大工业或化工巨头,而半导体材料业务又为其旗下细分业务之一。
化工企业产品高端化转型。化工企业通过内生研发或者外延并购的方式切入半导体材料(电子化学品)领域,是近几年化工企业寻求转型较为常见的模式。转型成功的企业在获得更快行业增速的同时也能得到更高的市场估值,迎来一波双击增长。在国内半导体行业快速发展的浪潮中,相关材料企业迎来国产替代的良机。我们认为部分研发实力强、切入客户层级领先、产品转型升级成功的企业有望分享半导体行业快速发展的红利。
宏观层面:宏观经济下行,致使相关化工品的需求萎缩的风险;行业层面:大宗原材料价格剧烈波动、行业政策波动风险;公司层面:公司盈利不及预期、重大安全、环保事故、新项目进展不及预期。
2022.10.20【广发策略戴康团队】美债低利率时代的黄昏——“此消彼长”系列报告(十)
2022.6.17【广发策略戴康团队】产能周期视角再论小盘成长股机遇——“新兴向荣”系列(七)
2022.6.12【广发策略戴康团队】如何用“三大行业比较框架”精选结构—周末五分钟全知道(6月第2期)
2022.6.10【广发策略戴康团队】国企改革“风云再起”—“稳增长进化论”系列(十一)
2022.6.7【广发策略戴康团队】“疫后复苏”下的契机:进击的新能车——“新兴向荣”系列(五)
2022.6.5【广发策略戴康团队】本轮疫后复苏线索与20年有何不同?—周末五分钟全知道(6月第1期)
2022.5.29【广发策略戴康团队】“信用底”右侧,“复苏交易”有何线索?—周末五分钟全知道(5月第4期)
2022.5.25【广发策略戴康团队】疫后复苏渐次展开,哪些行业修复机遇?——“稳增长进化论”系列(九)
2022.5.24【广发策略联合行业】谋局“能源安全”大主题—“稳增长进化论”系列(八)
2022.5.22【广发策略戴康团队】再论“不卑不亢”如何优选投资机会—周末五分钟全知道(5月第3期)
2022.5.20【广发策略戴康团队】戴康:战略看多小盘成长股,如何优选?—“新兴向荣”系列(四)
2022.1.6【广发策略戴康团队】高低区切换,如何评估时间与空间?—“慎思笃行”系列报告(二)
2021.12.30【广发策略戴康团队】22年“供给过剩”,如何寻找α?—“慎思笃行”系列报告(一)
2021.12.6 【广发策略戴康团队】慎思笃行——2022年A股年度策略展望
本报告信息
对外发布日期:2022年10月21日
分析师:
戴康:SAC 执证号:S0260517120004,SFC CE No. BOA313
刘雪峰:SAC 执证号:S0260514030002,SFC CE No. BNX004
孟祥杰:SAC 执证号:S0260521040002,SFC CE No. BRF275
罗佳荣:SAC 执证号:S0260516090004,SFC CE No.BOR756
邓先河:SAC 执证号:S0260521040006
倪赓:SAC 执证号:S0260519070001
本微信号推送内容仅供广发证券股份有限公司(下称“广发证券”)客户参考,相关客户须经过广发证券投资者适当性评估程序。其他的任何读者在订阅本微信号前,请自行评估接收相关推送内容的适当性,若使用本微信号推送内容,须寻求专业投资顾问的解读及指导,广发证券不会因订阅本微信号的行为或者收到、阅读本微信号推送内容而视相关人员为客户。
完整的投资观点应以广发证券研究所发布的完整报告为准。完整报告所载资料的来源及观点的出处皆被广发证券认为可靠,但广发证券不对其准确性或完整性做出任何保证,报告内容亦仅供参考。
在任何情况下,本微信号所推送信息或所表述的意见并不构成对任何人的投资建议。除非法律法规有明确规定,在任何情况下广发证券不对因使用本微信号的内容而引致的任何损失承担任何责任。读者不应以本微信号推送内容取代其独立判断或仅根据本微信号推送内容做出决策。
本微信号推送内容仅反映广发证券研究人员于发出完整报告当日的判断,可随时更改且不予通告。
本微信号及其推送内容的版权归广发证券所有,广发证券对本微信号及其推送内容保留一切法律权利。未经广发证券事先书面许可,任何机构或个人不得以任何形式翻版、复制、刊登、转载和引用,否则由此造成的一切不良后果及法律责任由私自翻版、复制、刊登、转载和引用者承担。