● 本轮美联储加息已进入中后期。随着11月美国核心CPI延续超预期下降,12月加息幅度降至50BP,我们认为本轮美联储加息已经进入尾声,美联储可能以“小步慢跑”的形式加息至2023年一季度末左右。
● 美联储对目标利率的操作往往是主导大类资产的逻辑主线。以本轮加息周期为例:纵观22年全年,大类资产的逻辑主线是“滞胀+加息”;下半年则是“加息+衰退”共振。在美联储操作目标利率阶段,美联储对目标利率的操作往往是主导大类资产的逻辑主线。
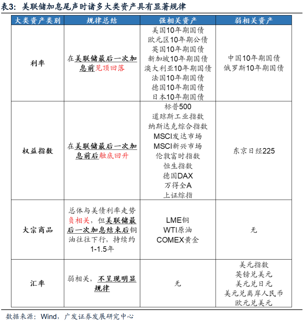
● 美联储加息尾声大类资产具有显著规律。复盘历史,我们发现美联储处于加息尾声阶段时诸多大类资产的价格具备显著的规律,在此阶段诸多大类资产的资产价格往往均迎来拐点。具体来看,各类资产的相关性由强到弱排序大体上为:全球利率>全球权益指数>大宗商品>汇率。
● 美联储加息对美债收益率的影响最为直接显著。美联储加息通常会带动国债收益率的上升;但由于预期的领先性,美债利率拐点往往领先于美联储末次加息。而加息末期逐级减缓的加息节奏相较等幅度的上调给市场传递了更多的信息,帮助投资者更早地建立未来美联储鸽派操作的预期,从而美债利率下行拐点更早到达。因此,我们认为本轮美债利率上行周期有望在23Q1之前确认拐点,美债利率当前已经在筑顶中。
● 全球利率及权益拐点表征上与美联储加息结束相关,而实际上是和美债利率走势相关!(1)表征上:①全球利率往往领先于美联储最后一次加息筑顶回落;②全球权益指数往往在美联储最后一次加息前后迎来触底回升。(2)实际上,从相关性系数和拐点距离来看:①美债利率是全球多数利率的锚点;②美债利率是大多权益指数的底部信号。(3)权益市场拐点出现后,往往呈现新兴市场>发达市场,成长>价值。
● 大宗商品与美债利率具有一定相关性。(1)从金融属性来看,铜、原油与美元指数相关性更强,黄金与美债利率相关性更强;(2)美联储加息尾声+衰退前期:金融属性主导,大宗商品大多反弹;(3)衰退中后期,商品属性主导:铜、油进入下行;金融属性主导:黄金继续上涨。
● 风险提示:全球经济下行超预期,全球通胀超预期,地缘风险超预期。
报告正文
将“加息周期”界定为联邦基金目标利率出现连续上行的首个日期至末个日期,自上世纪八十年代以来,美联储整体共有七轮明显的加息周期。七轮加息周期分别为:1983.3至1984.8、1987.1至1989.5、1994.2至1995.2、1999.6至2000.5、2004.6至2006.6、2015.12至2018.12以及2022.3至今。
11月,美国通胀延续回落态势,制造业PMI跌落荣枯线,强化了美联储加息步伐放缓的预期。(1)11月美国CPI延续回落,且下行幅度超一致预期。11月美国CPI同比增7.1%,低于前值的7.7%和市场预期的 7.3%;季调后CPI环比0.1%,低于前值的0.4%和市场预期 0.3%。核心CPI同比增 6.0%, 低于前值的6.3%和市场预期的6.1%;季调后核心CPI环比增0.2%,低于前值的0.3%和市场预期的0.3%。(2)美国制造业PMI连续六个月下降,已降至荣枯线以下。美国10月ISM制造业PMI录得49.0,创2020年6月以来新低,表明美国经济正在向衰退边缘滑落。(3)美国10月失业率环比持平,劳动力市场依旧从紧。美国11月失业率为3.7%,与上月持平。11月美国的劳动参与率继续下降0.1%至62.1%,劳动力市场供需关系进一步紧张。
在美联储操作目标利率阶段,美联储对目标利率的操作往往是主导大类资产的逻辑主线,能够帮助投资者把握和展望下一阶段的大类资产环境。以本轮加息周期为例:纵观22年全年,大类资产的逻辑主线是“滞胀+加息”;下半年是“加息+衰退”共振。无论是在21.12.5推出的年度策略展望《慎思笃行》中,我们认为“滞胀+加息”是主导22年大类资产的主要矛盾,还是在22.6.25推出的中期策略展望《此消彼长,水到渠成》中我们认为“紧缩+衰退”共振主导22H2的大类资产主要矛盾,美联储对目标利率的操作都是主导大类资产的逻辑主线。我们来具体回顾,美联储加息是如何成为22年全年的大类资产逻辑主线——
复盘历史,我们发现美联储处于加息尾声阶段时诸多大类资产的价格具备显著的规律,尤其在此阶段往往诸多大类资产的资产价格迎来拐点。具体来看,各类资产的相关性由强到弱排序大体上为:全球利率>全球权益指数>大宗商品>汇率,细分相关性如下表所示:
1. 相关性最强:全球利率
无论从逻辑上还是从数据上来看,美联储加息对资产价格最直接的影响是影响美债收益率——
(1)美联储加息通常会带动国债收益率的上升:美联储加息间接抬升了银行同业拆借市场的利率,使商业银行的资金成本提高,进而迫使市场利率上升;从而拍卖制下新发债券票面利率上涨,相比较之下旧债券由于票息率较低而贬值,二级市场对旧债券的抛售带来债券价格下降与收益率的上升。反之亦然。
根据历史规律和当前的宏观特征,我们预计美债利率大概率在今年底明年初确认下行拐点,即当前美债利率已经在筑顶过程中:
(2)全球权益指数往往在美联储最后一次加息前后迎来“触底回升”
美债拐点是美股底部的积极信号,美股开启上行或加速上行的起点通常位于美债拐点之后,美联储最后一次加息之前。美债收益率与全球主要股指呈现负相关,随美债收益率见顶回落,各国股市走势得到改善。股市走势与美联储相关性较强的有恒生指数、伦敦富时100指数、德国DAX价格指数、上证综指等。
从具体各国股指对美债利率的敏感性来看,新兴市场对美债利率的敏感性普遍高于发达市场。从标准化处理后的数据来看,MSCI新兴市场、万得全A、上证综合指数及恒生指数对美债利率敏感性均高于主要发达国家股指对美债利率敏感性,分别为 -3.02, -2.54, -1.08,-1.04;意味着美债利率下行时期,新兴国家的金融条件改善对于股票市场估值的拔升作用更强。
总体视角上,大宗商品表现与美联储加息和美债利率和美元指数均呈现较为显著的负相关。1975年以来,铜、黄金、原油与美债利率的相关性分别为 -0.71、-0.70、-0.61,与美元指数的相关性分别为 -0.49、-0.35、-0.44。大宗商品走势与美债利率和美元指数的负相关性均体现了其所具有的金融属性,即其作为资产为其持有人提供保值、增值和一般等价物等金融功能的属性。
更具体的,我们发现:铜油与美元指数强挂钩,与美债利率弱挂钩;金价与美债利率强挂钩,与美元指数弱挂钩——
(1)自1999年以来,大宗商品的金融属性在美债利率和美元指数上的呈现规律开始稳定。虽然从长期来看,三大重点大宗商品铜、油、黄金均与美债利率相关性系数更高;但具体来看,在1999年以前,无论是整体的趋势相关性还是峰/谷及拐点的相关性,三大重点大宗商品与美元指数和美债利率的相关规律均不足够明显;而1999年以后,三大重点大宗商品的价格开始呈现与美债利率和美元指数的负相关性。
8
展望:“破晓”来临,权益市场迎来改善良机9
风险提示2022年广发策略深度系列报告
2022.7.5【广发策略戴康团队】“此消彼长”下市场增量资金从哪来?—“此消彼长”系列报告(四)
2022.7.3【广发策略戴康团队】此消彼长行情,中国优势资产如何扩散—周末五分钟全知道(7月第1期)
2022.6.17【广发策略戴康团队】产能周期视角再论小盘成长股机遇——“新兴向荣”系列(七)
2022.6.12【广发策略戴康团队】如何用“三大行业比较框架”精选结构—周末五分钟全知道(6月第2期)
2022.6.10【广发策略戴康团队】国企改革“风云再起”—“稳增长进化论”系列(十一)
2022.6.7【广发策略戴康团队】“疫后复苏”下的契机:进击的新能车——“新兴向荣”系列(五)
2022.6.5【广发策略戴康团队】本轮疫后复苏线索与20年有何不同?—周末五分钟全知道(6月第1期)
2022.5.29【广发策略戴康团队】“信用底”右侧,“复苏交易”有何线索?—周末五分钟全知道(5月第4期)
2022.5.25【广发策略戴康团队】疫后复苏渐次展开,哪些行业修复机遇?——“稳增长进化论”系列(九)
2022.5.24【广发策略联合行业】谋局“能源安全”大主题—“稳增长进化论”系列(八)
2022.5.22【广发策略戴康团队】再论“不卑不亢”如何优选投资机会—周末五分钟全知道(5月第3期)
2022.5.20【广发策略戴康团队】戴康:战略看多小盘成长股,如何优选?—“新兴向荣”系列(四)
2022.5.18【广发策略戴康团队】小盘成长股的四条线索—“新兴向荣”系列(三)
2022.1.6【广发策略戴康团队】高低区切换,如何评估时间与空间?—“慎思笃行”系列报告(二)
2021.12.30【广发策略戴康团队】22年“供给过剩”,如何寻找α?—“慎思笃行”系列报告(一)
2021.12.6 【广发策略戴康团队】慎思笃行——2022年A股年度策略展望
2022.7.17【广发策略戴康团队】短期波折不改“此消彼长”成长占优——周末五分钟全知道(7月第3期)
2022.7.10【广发策略戴康团队】“此消彼长,水到渠成”抓牢景气资产——周末五分钟全知道(7月第2期)
2022.7.3【广发策略戴康团队】此消彼长行情,中国优势资产如何扩散—周末五分钟全知道(7月第1期)
2022.8.17【广发策略戴康团队】如何兼顾估值与景气:久期收缩新视角——“中国优势”系列报告(三)
本报告信息
对外发布日期:2022年12月27日
分析师:
戴康:SAC 执证号:S0260517120004,SFC CE No. BOA313
韦冀星:SAC执证号:S0260520080004
本微信号推送内容仅供广发证券股份有限公司(下称“广发证券”)客户参考,相关客户须经过广发证券投资者适当性评估程序。其他的任何读者在订阅本微信号前,请自行评估接收相关推送内容的适当性,若使用本微信号推送内容,须寻求专业投资顾问的解读及指导,广发证券不会因订阅本微信号的行为或者收到、阅读本微信号推送内容而视相关人员为客户。
完整的投资观点应以广发证券研究所发布的完整报告为准。完整报告所载资料的来源及观点的出处皆被广发证券认为可靠,但广发证券不对其准确性或完整性做出任何保证,报告内容亦仅供参考。
在任何情况下,本微信号所推送信息或所表述的意见并不构成对任何人的投资建议。除非法律法规有明确规定,在任何情况下广发证券不对因使用本微信号的内容而引致的任何损失承担任何责任。读者不应以本微信号推送内容取代其独立判断或仅根据本微信号推送内容做出决策。
本微信号推送内容仅反映广发证券研究人员于发出完整报告当日的判断,可随时更改且不予通告。
本微信号及其推送内容的版权归广发证券所有,广发证券对本微信号及其推送内容保留一切法律权利。未经广发证券事先书面许可,任何机构或个人不得以任何形式翻版、复制、刊登、转载和引用,否则由此造成的一切不良后果及法律责任由私自翻版、复制、刊登、转载和引用者承担。