根据《证券期货投资者适当性管理办法》及配套指引,本资料仅面向华创证券客户中的金融机构专业投资者,请勿对本资料进行任何形式的转发。若您不是华创证券客户中的金融机构专业投资者,请勿订阅、接收或使用本资料中的信息。
本资料难以设置访问权限,若给您造成不便,敬请谅解。感谢您的理解与配合。
文/华创证券首席宏观分析师:张瑜
执业证号:S0360518090001
联系人:张瑜(微信 deany-zhang) 殷雯卿(微信 yinwenqing15)
一、对美国经济的影响:利好经济修复,通胀预期抬升
对经济政策的影响:政策落地阻碍清除,经济复苏力度增强。拜登政府倾向于扩大基建投资、清洁能源建设;支持更多的财政政策以支持经济修复;同时倾向于加征企业所得税,计划由21%提升至28%,并加征富人税、资本利得税。在国会统一后,拜登政府的各项经济政策均有望落地,这一方面将带来财政端对美国经济修复的进一步支持,提升经济复苏幅度;另一方面企业税的加征对美国当前高企的赤字率能起到一定缓和的作用,避免在财政力度增强的同时出现财政赤字无序扩张,但这也将对企业盈利产生一定冲击。
对通胀的影响:进一步推升通胀预期。根据我们在《2021:归途——年度宏观策略展望》的测算,今年在油价低基数以及房价、食品价格、进口价格、非农周薪均上涨的影响下,美国CPI或在年中触及6%高位后回落至3%左右,通胀中枢显著提升。国会统一有望带来美国基建投资与财政补贴措施落地,而财政政策或将进一步推高美国通胀。近期十年期美债隐含通胀预期大幅走高突破2%,较高的通胀预期或对美债收益率上行、曲线结构进一步陡峭化形成压力。
二、对疫情控制的影响:防疫措施有望有效落地
拜登政府重视对疫情的管控,统一国会下更有利于其防疫措施有效实施。根据拜登“百日新政”的计划,上任100天内(4月底)将分发1亿支疫苗,覆盖5000万人口;并要求美国人在100天内佩戴口罩。目前美国疫苗接种速度明显低于预期,截至1月5日仅完成484万剂的接种,每日接种剂量为33.9万剂,远低于政府此前计划的在2020年底完成2000万,且若按照目前接种速度线性外推,在年内也无法完成70%人口的群体免疫。预计在拜登政府就职后,有望提高美国目前的疫苗分配与接种效率,提升每日接种剂量,从而增强了上半年实现美国人口群体免疫的可行性。
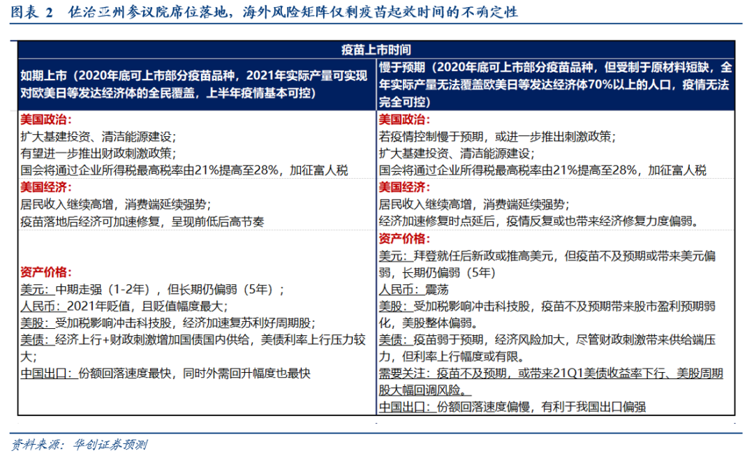
三、对资产价格的影响:海外风险矩阵缩小至2种情景
在佐治亚州参议院席位落地后,我们在《2021:归途——年度宏观策略展望》中所梳理的四象限海外风险矩阵仅剩疫苗起效时间尚存不确定性,可能情景缩小至2种:
情景一:疫苗如期上市、国会民主党横扫。在此情景下,疫情控制速度最快,同时拜登各项政见均有望顺利落地。因此经济修复速度最快、财政刺激规模最大、不主张过度绑架货币宽松、但加税政策落地对资本市场冲击也最大。对资产价格而言,经济基本面修复有望带来美元指数、美债收益率、周期股上行,但加税将冲击科技股走势,人民币汇率对应将有贬值压力。
情景二:疫苗上市慢于预期、国会民主党横扫。在此情境下,美国疫情或将持续反复,不过民主党各项防疫措施与刺激政策可顺利落地;这将带来经济修复受疫情反复而力度偏弱,不过财政刺激可带来较大拉动、但加税政策落地对资本市场冲击也较大。对资产价格而言,疫苗不及预期、经济修复力度偏弱将带来美股整体偏弱、美债上行压力也显著减弱。美元指数或走势震荡,一方面疫苗不及预期或带来美元偏弱,而民主党控制国会又或带来美元偏强,而人民币汇率则对应呈震荡走势。
值得注意的是,美国财政赤字扩张带来的美元走弱行情是长期逻辑,在中期(1-2年)维度中,财政赤字扩张带来经济增速偏强,往往会带来美元指数走势也偏强,此后在3-5年的大周期中才会迎来美元的大幅走弱行情。拜登就职后在财政刺激上若如期加大力度,则对今年美国经济增速走强的拉动是较为确定的,因此在1-2的维度下对美元反而是利好;而在更长期的维度下,未来3-5年美元则较大概率出现大幅走弱。
风险提示:美国疫情控制速度不及预期,拜登就任后财政刺激计划不及预期
民主党赢得佐治亚州参议院两个席位,重获参议院控制权。根据realclearpolitics的统计,计票全部完成后,佐治亚州参议院剩余两个席位的得票情况为民主党Ossoff(50.2%)VS共和党Perdue(49.8%)、民主党Warnock(50.6%)VS共和党Loeffler(49.4%),即民主党拿下佐治亚州参议院两个席位,参议院中民主党与共和党席位各占50席。而由于参议院议长将由新上任的美国副总统哈里斯担任,在参议院投票平票时参议院议长将投出决定票,这就意味着民主党将重新获得对参议院的控制权,大选前市场预期的民主党横扫情景得以实现。
具体内容详见华创证券研究所1月7日发布的报告《【华创宏观】大选对资产价格的不确定性落地——美国参议院选举结果点评》。
扩内需系列六:今年的财政如何打算的
【疫世界资产观系列】
【数论经济系列】
M1拆分框架:一个连接经济与市场的核心指标--数论经济系列一
贸易战下的中美CPI:短长期和分项影响全拆解--数论经济系列二
于细微处见知著:五大视角全面回顾中美贸易摩擦--数论经济系列六
美国经济全景--“双时钟”视角兼论美国经济领先指数构建&数论经济系列七
降息概率何时还会再背离?--详解FedWatch和WIRP计算方法&数论经济系列八
越来越近的欧元反弹——再论欧美经济不一样的“差”&数论经济系列十
【展望·2020】
经济有近忧,金融无大险,冷春过后自然暖——基于疫情的三大评估与两大展望
中央之“念”,部委如何“回响”?——30部委2020年工作部署梳理
【大类资产配置框架系列】
2019年外资行一致预期是什么?--大类资产配置框架系列之三
【思想汇系列】
宏观调控从大写意到工笔画--第四期&2018中央经济工作会议解读--第四期
【思想碎片系列】
【中美贸易摩擦系列】
【汇率一本通系列】
【高频观察·每周经济观察】
【高频观察·全球央行双周志】
全球不确定性提高后,各国经济会何去何从?--全球央行双周志第20期
【高频观察·中国信贷官调查】
Go to "Discover" > "Top Stories" > "Wow"