哈工大等你来 | 2018年自主招生简章正式发布!

2018-03-21 哈尔滨工业大学 哈尔滨工业大学

哈尔滨工业大学

2018年自主招生简章

为了更好地贯彻落实国务院《关于深化考试招生制度改革的实施意见》和《教育部关于进一步完善和规范高校自主招生试点工作的意见》精神,全面贯彻党的教育方针,以立德树人为根本任务,坚定不移地走中国特色、世界一流、哈工大规格的办学之路,突出厚基础、强实践、严过程、求创新的人才培养特色,培养信念执著、品德优良、知识丰富、本领过硬、具有国际视野、引领未来发展的拔尖创新人才,2018年哈尔滨工业大学继续开展自主招生工作。




一、报名条件及专业设置

我校2018年自主招生招收学科特长和创新潜质突出、理想信念坚定、思想品德优秀、诚实守信、遵纪守法的优秀高中毕业生,自主招生录取计划不超过我校2018年招生计划总数的5%。


鉴于我校实际办学情况,校本部与威海校区开展自主招生,采取“统一组织、统一报名、统一考核、分别认定、分别录取”的原则,校区之间不能调剂,考核成绩不能互认,优惠政策不能互认



校本部2018年自主招生类别、报名条件、包含专业(类)、考核形式、笔试科目见下表。(表格可点击放大观看


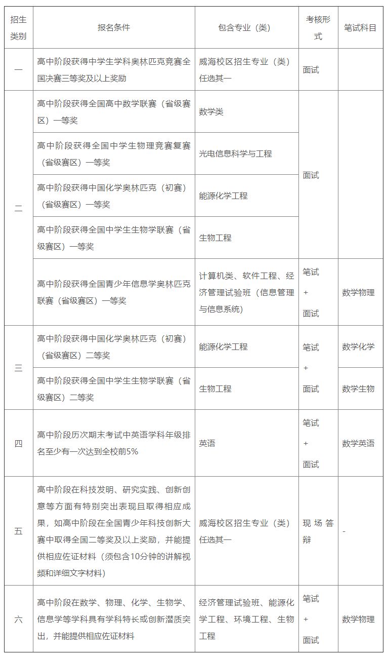
威海校区2018年自主招生类别、报名条件、包含专业(类)、考核形式、笔试科目见下表。表格可点击放大观看


注:

1、获得中学生学科奥林匹克竞赛省级赛区一等奖及以上奖励和获得全国青少年科技创新大赛全国二等奖及以上奖励的学生必须在中国科协网站(http://gs.cyscc.org/)公示方为有效


2、所有招生类别在一般高考省份仅招收理科考生,在综合改革省份考生选考科目必须与报考专业的选考科目要求一致


3、报考类别五的考生如高中阶段取得多项成果,请自行选择一项报考。考生提交的研究成果应与报考专业有相关性,且必须提交研究成果的详细文字材料(文字材料以pdf格式保存)和10分钟左右由学生本人对研究成果进行讲解的视频。现场答辩采用ppt讲解形式,讲解ppt及其他演示材料由考生自行准备。别五认定人数不超过我校自主招生认定总人数的10%,请慎重报考。


4、我校自主招生六个招生类别不得兼报,报名截止后不得修改,招生类别间不能调剂,请考生根据自身情况慎重选择。


5、我校校本部和威海校区各招生专业(类)包含的具体专业方向及在高考综合改革省份的选考科目要求请参考我校招生办网站内本科招生专业选考科目一览表(http://zsb.hit.edu.cn/article/read/64547387ca7120a12e74e1fc855707d7),如各招生专业(类)包含的专业名称发生变化,以我校最新公布名称为准;所有招生专业(类)在江苏省选测科目要求为AA。


6、我校校本部计算机类、软件工程、经济管理试验班、英语、生物科学类、经济学、法学7个专业(类)和威海校区全部专业(类)公共外语课为英语,非英语语种考生慎重报考



二、报名程序

我校2018年自主招生网上报名时间为2018年3月21日―4月3日

报名步骤包括:


1、网上填报

考生在特殊类型招生报名平台(http://gaokao.chsi.com.cn/zzbm/)进行注册、填写个人基本信息,并添加我校志愿。网上填报过程中考生须提交的电子材料有:


a、高中阶段的获奖经历或所取得科技成果的证明材料扫描件或照片。

b、高中阶段研究成果的完整报告或其他具有学科特长和创新潜质的证明材料扫描件或照片。

c、报名系统要求提交的其他材料扫描件或照片。


2、确认志愿及申请表上传

考生完成网上填报后,请下载打印报名申请表,并由考生所在中学在申请表相应位置签字盖章并对其真实性负责。考生将中学签字盖章的报名申请表扫描或拍照上传至特殊类型招生报名平台并确认志愿,即完成自主招生报名。


除报考类别五的考生须邮寄部分材料外,其余考生不需邮寄任何材料。报考类别五的考生须将视频材料以自主招生报名号为文件名命名并用U盘保存,于4月3日前邮寄至我校校本部本科生招生办公室,如出版书籍或专著等类似证明材料过多导致在系统中无法完整上传的,也可将完整证明材料一并邮寄,无论考生是否通过初审,报名材料不予退还。

   


三、选拔程序

1、初审

我校将组织专家审核考生报名材料,对于考生提交的专利、论文等报名材料,在初审环节将进行论文查重、真伪鉴定。合理确定参加我校自主招生考核的考生名单,在保证生源质量的基础上,向中西部地区、农村地区的申请考生适当倾斜


2018年4月30日前公布审核结果,初审合格考生名单及相关信息分别在哈尔滨工业大学招生办网站、生源所在省级招生考试机构及教育部阳光高考平台上进行公示。


2、确认考试及缴费

2018年5月2日―5月10日初审合格的考生须通过特殊类型招生报名平台确认是否参加我校自主招生考核,确认参加考核的考生须缴纳测试费用。根据黑龙江省物价局标准要求,自主招生测试费200元每人。考生因家庭经济原因参加自主招生考核存在困难的,可以向我校申请资助。


3、考核

我校自主招生考核包括笔试和面试(含现场答辩形式)两部分。


报考我校自主招生类别二(仅信息学竞赛学生)、三、四、六的考生的考核形式为“笔试+面试”,考生须先参加笔试考核,笔试合格后方可参加面试考核,最终考核成绩为笔试成绩(60%)+面试成绩(40%);其他考生直接参加面试考核,最终考核成绩为面试成绩。


我校将在面试环节针对考生提交的专利、论文等报名材料开展深度复核,如在深度复核过程中发现考生提交的专利或论文并非考生本人原创,一律取消其自主招生资格,并通报有关省级招生考试机构或教育行政部门做进一步处理。


我校自主招生考核时间地点安排如下:

笔试时间:2018年6月10日

笔试地点:我校在全国范围内根据报名及初审情况设立的自主招生考点(考生可就近选择)

面试时间:2018年6月17日

面试地点:哈尔滨工业大学一校区(哈尔滨市南岗区西大直街92号)


注:参加我校自主招生考核必须携带考生本人身份证和准考证。考生缴费完成后请留意我校招生办网站自主招生笔试及面试公告,了解我校自主招生笔试面试工作的具体安排。


4、认定及公示

我校根据考核成绩由高到低择优确定各类别自主招生入选考生名单,宁缺毋滥。


2018年6月22日前公布考核结果,自主招生入选考生名单及优惠政策分别在哈尔滨工业大学招生办网站、生源所在省级招生考试机构及教育部阳光高考平台上进行公示。



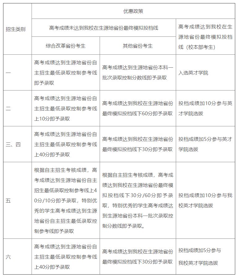
四、录取办法及优惠政策

取得我校自主招生资格的考生必须参加高考,且高考成绩达到生源地省份本科第一批次录取控制分数线上,在自主招生指定志愿位置填报报考类别包含专业,且专业服从调剂,我校按如下政策要求录取。表格可点击放大观看



注:


1、考生获得的具体录取优惠分值以阳光高考平台公示为准。


2、我校模拟投档线由生源地省级招生考试机构按照本科一批招生所有高校在生源省(区、市)最终确定的投档比例测算生成。取得校本部自主招生资格的考生按校本部模拟投档线执行,取得威海校区自主招生资格的考生按威海校区模拟投档线执行。


3、对于合并本科批次的省份,第一批次录取控制分数线按省级招生考试机构综合考虑划定自主招生参考录取控制分数线执行,原则上不得低于合并批次前的相应要求。


4、对于高考总分不是750分的省份,优惠分值按比例折算。


5、高考综合改革省份考生必须满足填报专业的选考科目要求方能录取,考生选考科目不符导致无法录取的后果由考生自行承担。


6、如考生所报考类别包含专业仅有一个,考生满足录取条件则录取至该专业。如考生所报考类别包含多个专业,考生满足录取条件且考生高考投档成绩达到我校模拟投档线,满足第一专业志愿。


高考录取结束后,自主招生录取学生名单分别在哈尔滨工业大学招生办网站、生源所在省级招生考试机构及教育部阳光高考平台上进行公示



五、其他

注意事项

1、考生应保证所有的报名材料清晰可辨,上传材料不全、不清楚、上传错误的材料我校不予审核。


2、自主招生是对高考招生录取的一种补充,具有和高考相同的严肃性。考生应保证所有提交材料真实且为个人原创,有关中学应严格组织推荐、审核工作,如发现考生在报名、初审、考核等自主招生任一环节存在弄虚作假情况,一经查实,均认定为在国家教育考试中作弊,取消其自主招生资格,并通报有关省级招生考试机构或教育行政部门做进一步处理;已经被录取者取消其入学资格,取得学籍者取消其学籍。责任属推荐中学的,通报中学上级主管部门,由其视情节轻重予以处理,并追究有关责任者的相应责任。


3、我校不提供考试大纲及参考书目,也不举办任何形式的考前辅导。


4、我校未委托任何机构或个人代理自主招生事宜,请不要相信任何中介信息。


5、各位考生、家长应详细阅读,并充分理解、认可本简章所述的各项考核、录取等有关要求后再进行报名。


规范管理及监督机制

我校自主招生工作在学校招生委员会和本科生招生工作领导小组领导下,由本科生招生办公室统筹组织实施。


初审环节严格执行教育部关于多人审核及随机审核的相关规定,确保自主招生初审结果公平公正。考核过程全程录像,专家名单和面试顺序随机确定


学校建立和完善监督机制,明确监督举报渠道,纪检监察部门对自主招生工作全程监督并主动接受社会监督,设立投诉举报电话0451-86413389。


联系方式

校本部招生办公室联系方式

地址:哈尔滨市南岗区西大直街92号哈尔滨工业大学本科生招生办公室

邮编:150001

电话:0451-86414671、86414771      

传真:0451-86417835

网址:http://zsb.hit.edu.cn        

电子信箱: hitzsb@hit.edu.cn


威海校区招生办公室联系方式

地址:山东省威海市文化西路2号哈尔滨工业大学(威海)招生工作办公室

邮编:264209

电话:0631-5689455

传真:0631-5689455

网址:http://www.hitwh.edu.cn


若教育部政策有变化,以教育部出台的最新政策为准。


本简章由哈尔滨工业大学本科生招生办公室负责解释。



欢迎报考哈工大!


来源 | 哈尔滨工业大学本科生招生办公室

责任编辑 | 买永锋

值班编辑 | 孙锐 杨露