朋友们周末愉快!昨天《加油立减230》羊腿速度哦。最近群里太多咨询“某某银行办啥卡”了,回复的很零散,今天回酒店比较早,整理一篇吧!
(暑假来临,安排起来)
要说办啥卡,那首选还是神卡:可免年费、可网申、多倍积分、积分值钱、权益超值、额度很高、活动超多...然后玩转起来(文中下划线都可点击打开):
然后玩转《快捷支付多倍积分》,毕竟现在快捷方便
抓住《生日当天当月多倍积分》,很多卡一年就只需刷这一次
再玩转《平日多倍积分》,有点多哦
然后就是每年《信用卡积分换里程》,相对来说换里程/酒店积分还是最值钱
那么,总结下各行都要办什么卡?其实都写过,所以记得点击打开下划线:
2021八大神卡:依旧值得首选。
https://mp.weixin.qq.com/s/F42cQrze7N9ExhoPPgImAg
各行办卡顺序参考:老文,依旧值得看。
https://mp.weixin.qq.com/s/EHxONAoLBnUMf59qLt2_xg
接下来,看看各行值得办的卡(朋友们留言补充哦)。记得点击打开下划线:
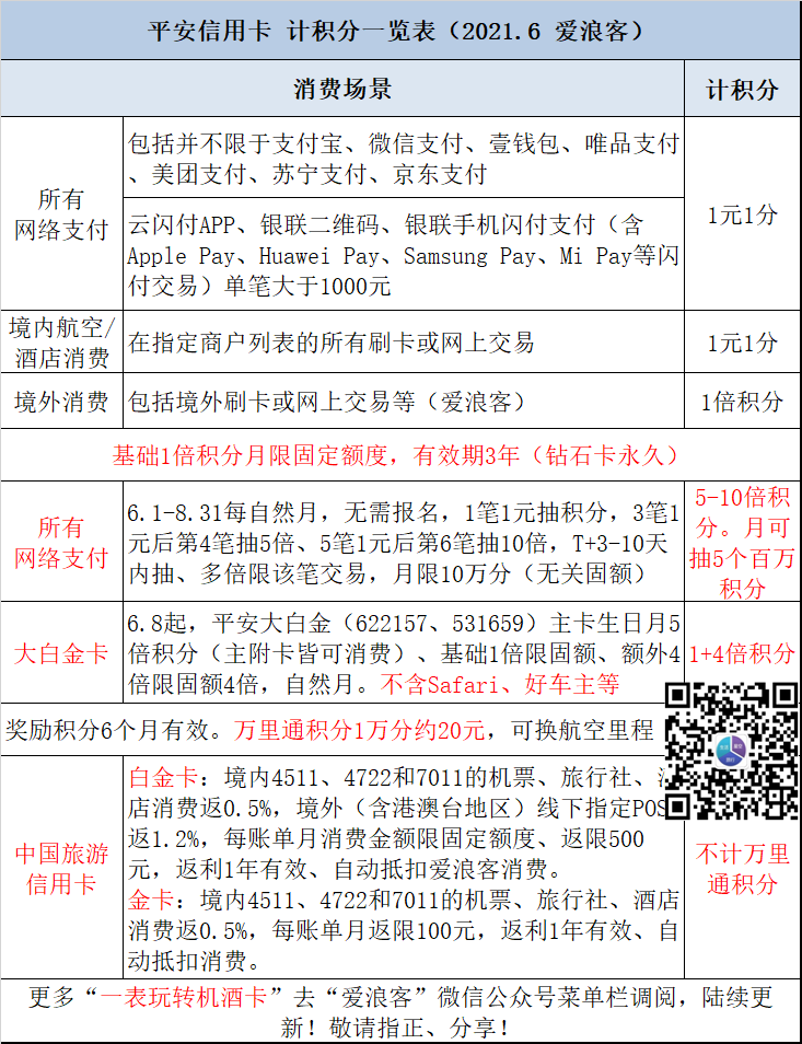
平安银行:
平安Safari卡风头正劲,好车主的权益很超值,终免白金卡也不错,都写过。玩转航延险的话,钻石卡、精英白很不错。
平安Safari卡实测:半价年费超值。200元酒店名单在群里
https://mp.weixin.qq.com/s/BlFGTDh0wJ0hErtQnO2I_A
平安好车主卡:最新升级请回复 表 看一表玩转机酒卡
https://mp.weixin.qq.com/s/89nKktpV8YYZDBQTyILVIA
平安终免年费白金卡:入门首选
https://mp.weixin.qq.com/s/TZ-okzxlGKGs9HQXKtQigg
(还有朋友持有大白金的)
广发银行:
广发要玩转全家桶。广发不包括外币卡,最多8张。
必办1、广发鼎极无限卡:现在是银联白金卡(最开始是银联钻石卡,即水钻)+visa无限卡或visa无限奥运卡,免首年年费,合刷48笔免次年年费。属于第一类卡,40分1里程,每年二万里程
必办2、滴滴、真情、臻尚、DIY等多倍积分卡,薅分
必办3—1、东航IHG卡,薅分及本身的兑换
必办3—2、车主卡比如国寿白
必办4、广发尊旅卡:现在是银联白金卡(飞越白),或+万事达世界黑卡、visa无限卡,免首年年费,合刷48笔免次年年费。属于第二类卡,多五万里程。或Safari卡,玩法一致
二类卡爱浪客分别计算里程上限,可以都办。二卡也可以办,我文章有码。新户还能办犀利卡。这有一表:
浦发银行:
浦发除了超白,我们都是加速白(停办)、IHG(停办)、日航卡等多持。其他浦发卡有些入门卡有专门活动,比如魔都卡、长三角卡、男人卡、女人卡...
浦发超白金方法(等团办):浦发最值得。
https://mp.weixin.qq.com/s/4RdYcJKKmrKASwRH_EYHgg
浦发美运AE白:能理财20万或50万还是很值的。
https://mp.weixin.qq.com/s/uSW7BwHbhLwOi7KfnguPVQ
中行:
中行4小黑及美运私银:首选
https://mp.weixin.qq.com/s/oWbPXklqBbjdyIL4-q9tfw
入门卡:当然是冬奥卡、数字卡,有多倍积分。小白金现在没权益,不说了。
招行:
招行首选当然是经典白及其附属卡,3张亲民高端卡都还行。
但自从车卡、城市卡停办,入门卡真的没啥好卡了。真要办,海贼王、GQ卡、微博卡、Young卡等生日月2倍积分可以。或者仔细玩转新版《白金分期卡》。
https://mp.weixin.qq.com/s/n7KL4MOllDixPaUHBLnyNg
https://mp.weixin.qq.com/s/ZdF2qf8zUp0ekSSV6UULnw
建行:
建行主要是大山白。优质客户办钻石卡绝对超值。入门卡的话,汽车卡、家庭挚爱卡、东航白等航司白还行。
https://mp.weixin.qq.com/s/wzH3T0JWKoXcUF3ANnUR2w
交行:
交行白麒麟1家4张最合适。入门卡的话,蜜卡(优逸白)、王者卡还行。当然,牛卡现在停了。
https://mp.weixin.qq.com/s/9MYPK8IT1LDqZX4qOifd0A
邮储:
除了鼎致白,当然是小熊卡、青春卡平时网上2倍积分了。
邮储终免鼎致白:免年费活动已结束
https://mp.weixin.qq.com/s/Stwrau06A4POxBLocyhxdQ
工行:
工行除了《医护白、教师白》等特定人群卡,就是:
https://mp.weixin.qq.com/s/ESlk5hEYaro_-dB_Ng3nng
https://mp.weixin.qq.com/s/DPbjgfrDUtNj1DRZ_AnA5A
https://mp.weixin.qq.com/s/QIMrnqRzvKNOeS939vdHhA
还有地区小白金:深圳、上海等。以及工银微信卡1.5倍积分。
光大:
光大目前还是孝心白,入门卡的话《光大移动中青旅菁英白金卡》。刚出的《光大海航卡》可以累积里程。
https://mp.weixin.qq.com/s/WlG8iHd249kySajstRKn-A
中信:
中信无限卡如果能免年费是最佳,否则就是国航世界卡。入门的话,IHG联名金卡、中信华为卡,都还行。亚万联名卡要会刷。
https://mp.weixin.qq.com/s/B9658oIfA0SsOS0DuvOysw
农行:
农行除了精粹白(需网点填表),就是公务卡(1.5倍积分),最近的南航大白金也还行。入门的话漂亮妈妈卡、悠然白吧。
https://mp.weixin.qq.com/s/f6ff8S0uLfp_NzAdnCTHrw
其他银行:
兴业:行卡悠系列、行卡白金卡很多朋友还持有,权益还行。多倍积分的话,只有人保精英白、车友精英白线下餐饮加油旅店 3倍积分了。要权益又不想交年费,那就东航或南航精英白了。
民生:黑金卡依旧最(不)值。免有效期年费的精英白很值。还有就是女人花卡周四线下双倍需极高费率才有分。大户玩香格里拉豪白、车车钻...以前都写过。
华夏:除了华夏海航联名卡、汉莎联名卡稍微能用,真的是没啥了。
https://mp.weixin.qq.com/s/uWHLyX2pjsBAIMmrGy0hSg
北京银行:首选当然是她的储蓄卡VIP,权益那个多。信用卡当然是12笔免年费的生肖白,其中马羊有金卡和小白金两种,小白有接送机代驾等权益但需6W积分换年费。再配合乐驾白金卡,回本。
广州银行:南航精英白最佳。
一表玩转机酒卡:
https://mp.weixin.qq.com/s/a-2V4QodZMkUrhpNH6NQYw
一篇玩转五星酒店VIP:
https://mp.weixin.qq.com/s/ysn6_8pYAyeNoxx8Skq6Rg
(陆续更新)
索性再继续拉群吧:
现在已经46群了,索性继续拉吧。无需重复加哦,系统会自动去重哈哈。
朋友们都知道,爱浪客这么多年都没拉微信群,很多朋友在催。主要是精力有限(回复 18不),这次在好基友的支持下,终于可以智能拉群了,太好了:
(识别二维码加入爱浪客读者交流群)
顾名思义,爱浪客读者交流群。首先就是互通有无、及时群发羊毛羊腿...比如《里程延期》《满200-4000》《白嫖5年会员》...我也会拉几位大神来坐镇答疑。如此等等(具体看群规吧)。
啊哈,终于拉群了,朋友们抓紧!位置有限哦!加了也别急,我慢慢来哈哈。
推荐阅读:
一起享受品质生活、奢华旅行,
一定要关注+星标公众号+在看哦!
我是瓦力,擅长一篇深度玩转
银行、酒店、航空、及各大VIP会员...
让你尽享贵宾礼遇、奢壕福利!