接昨天(昨天小姐姐工资已照发哦),今天继续双11。一年一度双11(今晚8点开始,终于不熬夜了),抢爆品是必须的,但更是各路精(sheng)算(qian)大神展现实力的大舞台。
没错,今天首先要来的,必须是“双11玩法大总结”。朋友们一定要收藏,这样才能跟上大神的脚步,其他新的玩法还是及时发群里。
双11玩法大总结
说关键词:领券、领红包、飞猪F4、飞猪省钱卡、交行飞猪卡、淘宝88VIP、支付宝银行1111、花呗、快捷支付有积分、定金、尾款、返现...天哪,太多了,直接排下来:
年度大促,超级划算。有效期超长。
先付定金(10月31晚10点前直接付),11.1-11.3付尾款(可叠加后续多重活动,此时要凑单啊凑单啊)。然后才能预约出行。
花呗免费囤。券核销后确认收货才进账单(次月再还款)。境外店铺除外。
随时退、过期退(预售需11.1-11.3付尾款即可与定金一起退爱)。指定商品(主要是部分门票)不能退要注意。
记得先领店铺优惠券。
再叠加每满200立减30(可跨店、可叠加、无上限。部分可与天猫跨店限11.1-3、11.11)。
再叠加淘宝88VIP限时抢2000-88元飞猪红包(飞猪APP搜“主会场”领。叠加后爱浪客是满2000-388元起)。
叠加交行飞猪卡每月满300-60、双11立减110元、15000里程兑160超级红包。
部分叠加飞猪省钱卡155元叠加券、指定商家大额券。
继续叠加支付宝满10-5,以及尾款期间每日8点满100-20、满10-5。
继续叠加淘宝超红红包。今晚8点起、打开淘宝APP顶部搜“我要领红包11011”,领双11红包,每天搜3次领3次,最大8888元。另浏览会场点击商品可拿2+6+18元红包,还有5场惊喜红包(0元iPhone等)等通知。(红包直接抵扣淘宝天猫飞猪支付)。
万豪日历房,飞猪APP搜“爱浪客”领800-88元双11红包。更多红包群里发
再叠加会员满返:F1/F2付满3000返600-30日历房券,F3满3000返1300-60日历房券,F4满5000返2000-100日历房券。
可快速体验F3会员:F1/F2仅需买500元爱浪客即可。
可快速保级:2.28前、F3核销500元、F4核销3000元即可保级一年。
可累计飞猪里程、可升级飞猪F4。
很多赠送权益包。比如住一升金、住二升金、有SNP等。
房券在线预约,飞猪APP已开通。
可开发票。酒店类是找前台开发票。
用信用卡支付的话,首选平安、浦发、中行、招行、广发、交行、兴业等支付宝有积分、或多倍积分、或满立减的卡(见《快捷支付一览表》)。生日当天及生日月请看多倍积分一览表。
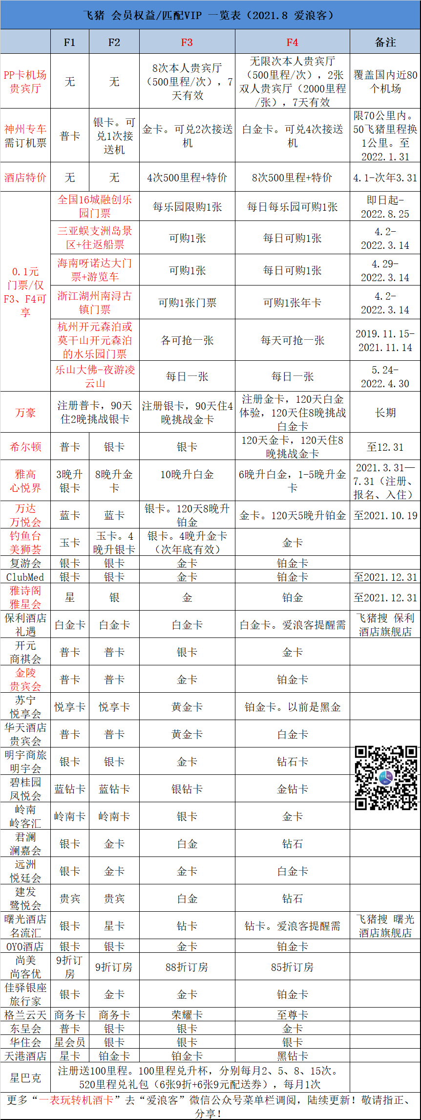
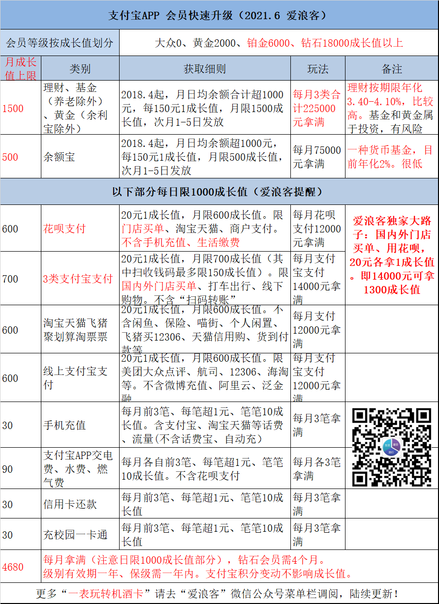
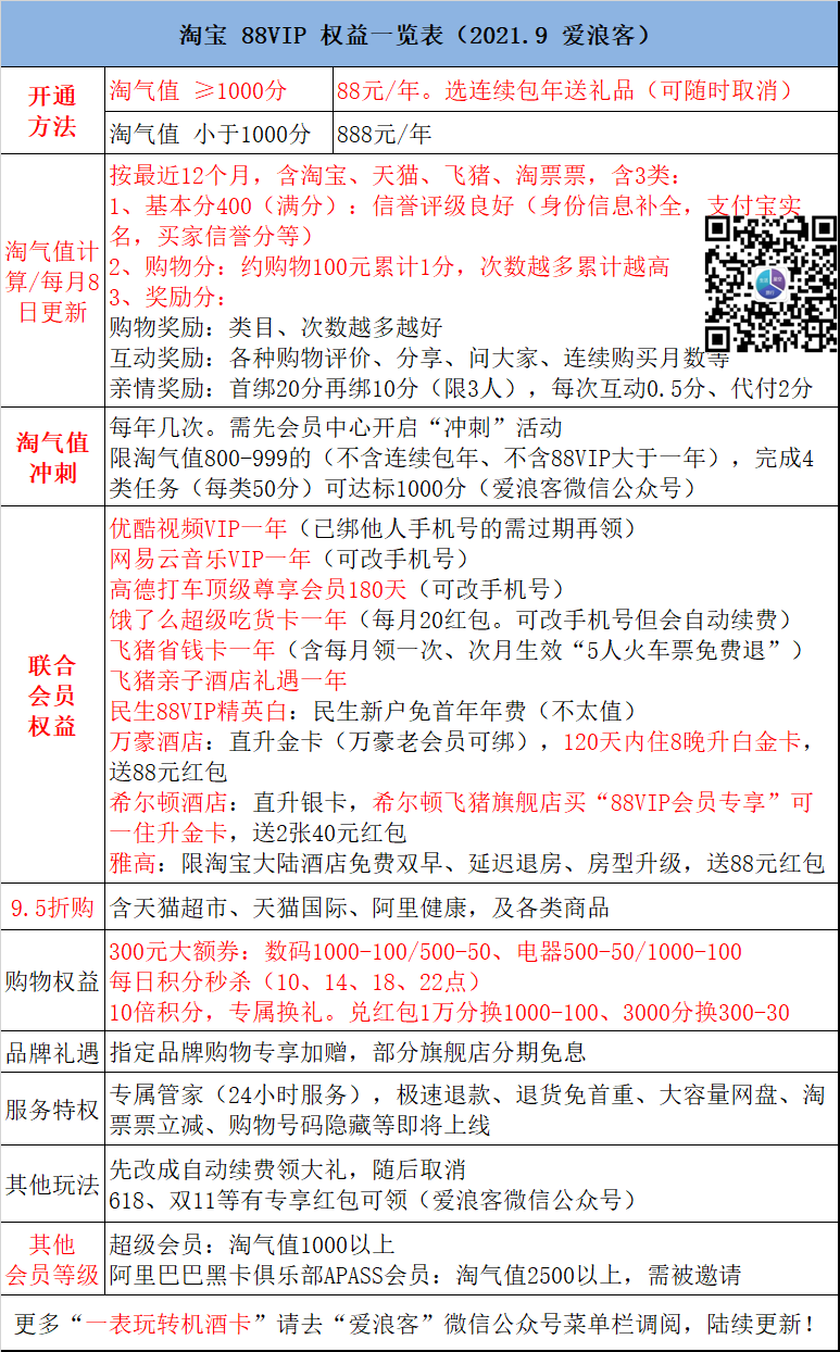
上述这些玩法都有图,我放在一起,朋友们点击可打开大图:
好了,想想大神们真的太厉害了,这都是多少重叠加了?佩服啊。会玩还得会买,接下来请看:
飞猪双11爆款清单
按照去年双11的老规矩,我们先得附上一张“飞猪双11爆款清单日更表”(每天更新的一张表),比看文章轻松,朋友们一定要收藏:
(今晚8点准时识别二维码打开飞猪双11爆款清单日更表)
接下来就是小姐姐熬了几个通宵,精挑细选的n个爆品了,朋友们今晚8点准时抢啊:
各大酒店通兑券
大酒店的通兑券很难有的,因为很麻烦。本来自己酒店管自己酒店的帐,这下好了,集团来管所有店的帐,特别是两晚可拆分的券,一晚用在这家酒店,一晚用在另一家酒店,多难搞?但是对咱们来说可是件大好事,一份房券的钱Hold住这么多店的固定房价,多划算?缺点嘛!自然是有些时候想住但是满房了,所以大家要提前预约好自己想要的时间,又想马儿好又想马儿不吃草是不可能的,强烈推荐大家多囤一些这种多店通用券!毕竟日历房价格发起疯来,钱包可吃不住呀!
01
万豪2晚通兑券
788元起两晚可拆分,每晚含双早,含额外500积分,有效期到22.2.28。
本来Q3入住一次就给1500分,拆分成两次入住就是给3000分。一晚350元不到,入住一次1500+500+欢迎分1000+入住积分,就算按最低价500/W,怎么也能回血200块钱,100多的万豪怎么都比如家七天强吧?况且还包含双早,妥妥的保级利器!
3👈¥zlOjXtQ50DH¥ https://m.tb.cn/h.ffhinxz
复制到飞猪APP
02
凯悦2晚通兑券
635元起全国82店2晚通兑包含双早,有效期到22.4.29,其中长白山柏悦3.15后不营业。
可用200-30跨店券,再把凯悦的会员注册拿上新会员红包,凯悦反正也没有F4会籍匹配,放心注册,2020年双十一最爆款通兑产品之一,柏悦、安达仕、阿丽拉等都参与,凯悦在国内也就100家左右的酒店,这80%以上的酒店都参与活动,黑丫头的餐饮还是很有保证的,能不能住上,就看你这回有没有买房券了!
7👈¥C46KXtQTt9M¥ https://m.tb.cn/h.ffh8qDU
复制到飞猪APP
03
希尔顿145家2晚通兑券
699元起2晚,有效期到22.4.30。
这个也可以拆分,没有早餐,可以+99元买双早的权益包。毕竟这个可是有SNP的,按最低300+一晚周末还不加钱,再配合Q3的双倍积分,希尔顿很多好位置的酒店都参与哦!格芮精选、启缤精选、嘉悦里、康莱德都是可选的,大理、舟山、林芝、庐山、宁波东钱湖、抚仙湖、乌鲁木齐这几个城市的强烈推荐!!与日历房的价格差距很大,不买后悔一年系列!
9👈¥EXCgXtQTfGv¥ https://m.tb.cn/h.fUUzndm
复制到飞猪APP
04
希尔顿奢华品牌康莱德嘉悦里13家2晚
1588元起两晚,有效期到22.4.30。
康莱德和嘉悦里这两个希尔顿集团的高奢品牌单独弄了一个房券,真的是个个都推荐,都高奢店了,还有啥好挑剔的?别的不谈,厦门康莱德和三亚康莱德是必打卡的!
2👈¥ovm1XtQR0A9¥ https://m.tb.cn/h.ffhPrzt
复制到飞猪APP
05
雅高2晚通兑券
598元起两晚,有效期到22.3.31。
周庄铂尔曼、丽江铂尔曼、阳澄湖费尔蒙、佛山索菲特都是极其推荐的。全国90+门店2晚通兑,可以累计SNP且是双倍积分,Q3Q4报名了的朋友在今年年底之前入住都是算双倍房晚的,真的是拿着优惠低价房券在住日历房保级呀!
4👈¥Uz5SXtQUI9S¥ https://m.tb.cn/h.fV9la35
复制到飞猪APP
06
悦榕集团全国18店2晚通兑券
1279元起(券后)两晚连住,有效期至2022.2.28。
南京园博园悦榕庄、西溪悦榕庄、仁安悦榕庄这几个可是很少做活动的,想打卡的朋友可不要错过。一定要配合满减券哦!
8👈¥ZiwwXtQRzE6¥ https://m.tb.cn/h.f4SufcO
复制到飞猪APP
07
杭州/莫干山森泊主楼酒店1-2晚通兑
799元起一晚或两晚套餐,有效期到22.6.15。有效期真是超长待机!
江浙沪带崽的朋友别错过。
5👈¥yiBAXtQiETH¥ https://m.tb.cn/h.f4Stdge
复制到飞猪APP
08
全国精品民宿178店随心住
579元一晚起,有效期到22.3.31。具体加价和可用日期看详情页。
大乐之野、黄河宿集、诗莉莉、六阅、朴宿、西坡等都是极推荐的,不为别的,但凡热门的日期,这种小众奢华品牌价格疯起来可没有上限!
8.0¥UOy5XtQfRFi¥ https://m.tb.cn/h.fV9PRNM
复制到飞猪APP
亲子乐园游玩套餐
01
迪士尼
要去迪士尼的朋友不用想一定要买,价格实在是史低呀!单独买门票是不可退以外,其他都是随时退,过期退的!酒店都是可提前一小时入园,优先体验乐园指定景等。妥妥的先入园玩很难排队的,人多后就回酒店吃早餐,补充体力后再去继续。
1)迪士尼门票3人套票平日798/通票998,有效期到22.1.20。重点:购买后不可退。
7👈¥T49EXtQ6LT0¥ https://m.tb.cn/h.ffhRo3g
复制到飞猪APP
2)迪士尼门票单人双次票常规日399/常规日及特别常规日499,也就是三个月内单人可以去两次,有效期到22.1.20。重点:购买后不可退。
8.0¥J58nXtQQgTj¥ https://m.tb.cn/h.f4SvKmH
复制到飞猪APP
3)上海迪士尼乐园酒店一晚套餐常规日含早餐2199元,节假日+500元一晚。另有含带两张门票和两份迪士尼经典套餐礼宾服务的套餐4699元,节假日+600元一晚。有效期到22.3.31。
8.0¥L8JVXtQ7tyI¥ https://m.tb.cn/h.f4StIdZ
复制到飞猪APP
4)玩具总动员酒店一晚含早常规日套餐999元,节假日+300元一晚。有效期到22.3.31。绝无仅有的价格,一定要囤。
6👈¥mgLFXtQ5YRX¥ https://m.tb.cn/h.f4SJlDt
复制到飞猪APP
5)玩具总动员酒店两晚含早常规日套餐1899元,节假日+300元一晚。有效期到22.3.31。五年来从来没有过的价格
9👈¥ctevXtQPfCn¥ https://m.tb.cn/h.fV9Jf2j
复制到飞猪APP
02
长隆
1)广州珠海长隆五大酒店2天1晚+乐园套票双人998元起、家庭三人1298元起。有效期到22.3.31。具体加价和可用日期查看详情页。
9.0¥ldVBXtQ8sld¥ https://m.tb.cn/h.ffhPpvj
复制到飞猪APP
2)广州珠海长隆五大酒店3天2晚+乐园+马戏套票双人2098元起,家庭三人2498元起,有效期到22.3.31。具体加价和可用日期查看详情页。
2.0¥YGt0XtQTe4u¥ https://m.tb.cn/h.fV9mUxz
复制到飞猪APP
03
常州恐龙园
594元(券后)部落高级房送双早+恐龙园景区两日无限次通玩+竞技乐园双人体验+俱乐部三选一体验
679元(券后)(考古/部落家庭/探险/航海 亲子)2大1小早餐+恐龙园景区两日无限次通玩+竞技乐园双人体验+俱乐部三选一体验
1274元(券后)(翼龙巢亲子、洞穴亲子)送2大1小早餐+恐龙园景区两日无限次通玩+竞技乐园双人体验+俱乐部三选一体验
有效期到22.6.30。具体加价和可用日期查看详情页。
5👈¥DUsjXtQk814¥ https://m.tb.cn/h.f4SESYZ
复制到飞猪APP
度假必囤好货
01
三亚海棠湾仁恒皇冠假日酒店
3399元(券后)起两晚,有效期到22.6.30。
酒店2018年中才开业,硬件相当好,属于洲际CP代表性旗舰店。外观犹如一艘邮轮,主体架空,顶层船头的网红打卡地270°无边际半露天泳池、酒吧区以及健身房,别有洞天。405间房间全为海景客房(正面对海、2个侧面分别是艾迪逊和亚特兰蒂斯),儿童活动多,绝对的三亚亲子酒店头牌!
3.0¥QldPXtQgqvT¥ https://m.tb.cn/h.ffhRUHz
复制到飞猪APP
02
三亚保利瑰丽酒店
3909元(券后)起两晚豪华海景房,有效期到22.6.30。
都到三亚了,肯定是要住海景房的,一晚不到2K的价格包含早餐+双人午餐+每日mini吧,日历房2500+起还没有任何餐食,该不该囤大家很清楚了吧?
8.0¥4MRBXtQ8GGB¥ https://m.tb.cn/h.fV9MGKB
复制到飞猪APP
03
三亚海棠湾君悦酒店
1248元(券后)起一晚海景房,有效期到22.9.29。
真的是超长有效期覆盖暑期旺季,拥有凯悦系最大的亲子悦趣营免费畅玩,反正今年疫情看着酒店是很疲惫了,索性把明年的旺季全给出去,先卖先得,后面也不用再操心营销了。咱们就趁机撸一把羊毛,明年要是涨价咱们也有个保底的呀!
0.0¥5wy3XtQ7iYN¥ https://m.tb.cn/h.fV9nEst
复制到飞猪APP
04
三亚嘉佩乐度假酒店
2468元(券后)起一晚,有效期到22.6.30。
记得店铺2000-100的券要领起来哦,还有2晚可以选择,配合跨店满减真的是太划算了!券后的价格堪比去年双十一啊!
5.0¥SpT1XtQ63Rz¥ https://m.tb.cn/h.f4SrV24
复制到飞猪APP
05
三亚亚龙湾美高梅度假酒店
2228元(券后)起两晚,有效期到22.6.30。
每日2大2小早餐(1.2米以下)+品聚盐焗鸡套餐1次+接机1次+全新儿童乐园(含趣味攀岩、网红粘粘乐、旋转木马、小蹦床等)+全天候儿童活动及彩色泡泡派对+旅拍1次+免费马术表演+AB款2选1(A款建议0-5岁:1大1小小火车1次+儿童营养餐/辅食1份+托管1次(3岁以上,4h/次,每日人数有限,先到先得);B款建议6-10岁:单人卡丁车1次+单人儿童冲浪30分钟1次+12岁以下加床不含早餐)+马术初体验(马术喂养+ 骑乘一圈),1K多点一晚,包含早餐、午/晚餐、接送机真的划算!
8.0¥QKn7XtQ9nXX¥ https://m.tb.cn/h.fU5Wd45
复制到飞猪APP
06
三亚亚龙湾瑞吉度假酒店
3299元两晚包含早餐+晚餐+每日mini吧+接送机。有效期到22.2.28。
虽然不能参加店铺满减,但是这个是可以累计SNP的,瑞吉的管家服务非常值得体验一把,去三亚玩的朋友不要错过。
5👈¥suaLXtQkC8p¥ https://m.tb.cn/h.ffhmKlc
复制到飞猪APP
07
三亚太阳湾柏悦酒店
1804元(券后)起一晚,有效期到22.6.30。
还有两晚和其他房型的选择,2020年双十一销量超1,000万,三亚我个人最喜欢的酒店之一,毕竟是凯悦系的旗舰店,无边泳池和椰树林非常美,早餐出品也很不错。私密性、人少安静、设计风是柏悦最令人着迷的地方,往年都有去,无奈去年价格真的是太高了,随便一个基础房都要3000+,赶紧趁着双十一囤点货!
5👈¥RQGLXtQijcq¥ https://m.tb.cn/h.fU50JUs
复制到飞猪APP
08
三亚珊瑚湾文华东方酒店
1686元(券后)起1-3晚,有效期到22.6.30。
老牌奢华酒店了,酒店依偎着1.2公里的珊瑚湾,掩隐于12万平方米的热带园林之中,植被覆盖率高,建筑材料以火山岩为主,距离三亚市中心大东海(大菠萝-1号港湾城购物中心)步行约15分钟。
5.0¥8Q9pXtQjbod¥ https://m.tb.cn/h.fU51XIo
复制到飞猪APP
09
金茂三亚亚龙湾丽思卡尔顿酒店
3588元2晚丽思阁+2大2小早餐+家庭套餐+接机/送机1次+亲子玩乐。有效期到22.2.28。
这个万豪会员是有SNP的,日常价格3000+一晚,这次双十一1800不到一晚还有双早和一次家庭正餐和接送机。
2👈¥QGT3XtQ6R1q¥ https://m.tb.cn/h.f4SIBlb
复制到飞猪APP
10
三亚康年酒店+三亚海棠湾阳光壹酒店套餐
3999元(券后)2晚康年豪华海景房+2晚阳光壹园林泳池景观房,包含早餐+接送机+双人岛民玩法5选1(三亚后海冲浪/三亚帆船出海/三亚直升机体验/自驾48小时/蜈支洲精品小团)+康年首日mini 吧+阳光壹500餐饮代金券、首日mini 吧、50元无门槛天空吧代金券。有效期到22.9.25。
超长的有效期,节假日加钱可使用,两个三亚新晋网红酒店1000一晚也太划算了吧!赠送最有价值的就是双人三亚直升机体验和阳光壹500餐饮代金券,光这两样妥妥的回血2000+,康年的网红泳池真的是超推荐哦!必囤!
0👈¥GJFJXtQjfHe¥ https://m.tb.cn/h.fV9LDdQ
复制到飞猪APP
11
三亚亚龙湾天域度假酒店
1329元(券后)起两晚一区清新童趣房包含每日早餐+接机或下午茶+儿童俱乐部托管+儿童水寨畅玩+萌宠乐园+海景马术互动(小朋友可参与马术课程及互动)+恐龙互动巡游表演+萌宝音乐会+萌宝星球表演+主题巡游+亲子陶艺制作。有效期到22.6.30。还有其他房型可选择,具体价格查看详情页。
爸爸去哪儿同款酒店精致妈妈带娃首选,亚龙湾区域亲子TOP酒店,600+一晚就能住上,日常可是1000+呀,趁着双十一赶紧把这个羊毛撸了。
4.0¥lgoLXtQ5I2f¥ https://m.tb.cn/h.f4SrlsE
复制到飞猪APP
12
三亚山海天大酒店·傲途格精选
1399元一晚经典格包含法式双人下午茶+房型升级。
2799元两晚含双早+下午茶+网红泡泡浴+升海景房+鹿回头门票2张。有效期到22.2.28。
这个是有万豪SNP的哟,除了过年不可用,其他时间都可以加100-200就可使用了,囤起来,可以在寒假火爆涨价的时候用上。
6👈¥P0TyXtQ9pIM¥ https://m.tb.cn/h.fU5dbEr
复制到飞猪APP
13
千岛湖洲际度假酒店
999元起两晚高级房,有效期到22.6.16。
999元两晚的价格只有200套,去年双十一火爆产品之一,千岛湖我最喜欢的酒店了,一线湖景,江浙沪的小伙伴周末绝佳好去处,一定要加到购物车,到晚上8点就直接一键购买,抢到就是赚到呀!
4👈¥VNq7XtQfE41¥ https://m.tb.cn/h.fV9P8bU
复制到飞猪APP
14
安吉悦榕庄
1399元起一晚园景房包含双早,有效期到22.3.31。元旦、过年不可用,节假日需要加钱。
比较推荐住2晚,价格更划算一些不说,正好周末两天去住妥妥的,不然当天住一晚,第二天还没感受到就匆匆忙忙回家了。这次价格基本达到了五折,必囤!
1👈¥SOfoXtQS1Ui¥ https://m.tb.cn/h.ffhQ2e0
复制到飞猪APP
15
安吉JW万豪酒店
1499元花园景观房两晚或套房一晚。有效期到22.3.31。
节假日都可以用,加价不等,都包含早餐,万豪会员可以享受SNP。江浙沪的朋友周末周边游又一个好去处。
5👈¥g8yJXtQ68yP¥ https://m.tb.cn/h.ffh8QZg
复制到飞猪APP
16
阿丽拉乌镇
1804元一晚水舍包含双早+双人下午茶或双人畅饮。
3429元两晚水舍包含双早+一次单人一小时SPA。
有效期到22.3.31,过年不可使用外,周末+300一晚。
可以参加跨店满减,凯悦集团奢华品牌阿丽拉,乌镇最奢华酒店之一,这次是你离阿丽拉最新的一次了!
7.0¥47i0XtQP9nU¥ https://m.tb.cn/h.f4SEyQc
复制到飞猪APP
17
宁波东钱湖康得思酒店
1288元起一晚豪华园景房包含双早,有效期到22.3.31。
比较推荐买1488元和6888元的套餐,康得思作为朗廷的奢华品牌非常值得一住,更何况宁波这家是康得思度假系列的首秀,在东钱湖畔马山湿地,园林景观,整座酒店占地14万平方米,超大面积室内外康得思儿童天地,适合亲子度假,去年双十一也是非常火爆的哟!朗廷的餐饮是拿了米其林三星的,康得思是朗廷的奢华品牌能差吗?囤!
2.0¥Wv28XtQPx13¥ https://m.tb.cn/h.fU5dA3e
复制到飞猪APP
18
宁波柏悦酒店
1128元起一晚包含早餐,还有spa套餐和两晚连住套餐可选择。有效期到22.4.29。
凯悦集团大中华区首家柏悦度假酒店,2021年618销量超400万,这1K+的价格平常也就只能住个凯悦,现在能住柏悦还包含早餐,真是太划算了!
2.0¥tVTZXtQ7z1S¥ https://m.tb.cn/h.ffhkbvs
复制到飞猪APP
19
南京四方酒店傲途格精选
999元两晚包含早餐,有效期到22.2.28。
可拆分使用,可享万豪旅享家会员权益及积分房晚累积,国内第二家傲途格,酒店位于老山脚下的四方艺术湖区,天然氧吧、超大草坪、静谧湖泊、艺术建筑、网红打卡、萌宠羊驼互动,都是值得打卡的理由,园区内的四方美术馆,周杰伦还在这里拍过MV哦!
0.0¥HjnoXtQ9MnL¥ https://m.tb.cn/h.ffhmFuK
复制到飞猪APP
20
金茂丽江凯悦臻选+璞修雪山套房
3019元起璞修雪山套房一晚+凯悦臻选一晚包含双早+璞修雪山下午茶+玉龙雪山一次。有效期到22.6.30。节假日加价不等。
还有璞修两晚+凯悦臻选一晚或璞修一晚+凯悦臻选两晚的套餐选择,去丽江绝对首选的酒店,璞修是玉龙雪山上唯一的一家酒店,坐在阳台上都可观赏日照金山,体验感拉满了!
8👈¥9k8YXtQhRMZ¥ https://m.tb.cn/h.fU5Zl0L
复制到飞猪APP
21
茶马道大理丽世酒店
1699元(券后)两晚园景房,包含双早+咖啡+扎染体验。
6888元(券后)一晚双卧丽世套房+一次四人正餐,接送机,4人茶马古道村落探访(行程半天,包含茶马古道村落徒步、茶马古道主题4人精致下午茶、茶马古道主题4人扎染体验)。
有效期到22.6.30。园景房过年加钱可用,套房过年不可用,其他时间均可使用。非常非常推荐买两晚的园景房,几乎是买一晚送一晚的价格了,自己已囤!元旦、清明 、五一都不加钱太适合去了。
1.0¥iPLzXtQSpqa¥ https://m.tb.cn/h.fU5baxq
复制到飞猪APP
22
腾冲石头纪酒店&柏联
6580元起石头纪+柏联两晚/三晚套餐,有效期到22.5.31。
除了节假日加钱不等外,周末是不用加钱的,也就是说寒假去就太好了,石头纪是隈研吾大师设计的,酒店坐落于腾冲云峰山原始森林公园内,选取多种石头为材料设计出210种规格,堆叠出隐于不老谷的“石头纪”;酒店为全别墅设计,客房拥有户外天然巨型雕刻艺术温泉泡池和内庭院私家花园,长城脚下的公社.竹屋北京三里屯 瑜舍酒店都是他设计的,现在已经降温了,云峰山温泉也可以泡起来了,自然喷涌的“云峰神泉”高级碳酸泉类,水体清澈,润滑,富含多种矿物质,日常价格一晚都是5K+,几乎到了买一送一的地步,这双十一也太嗨了吧!
1.0¥Mwk4XtQjJYQ¥ https://m.tb.cn/h.ffhO66s
复制到飞猪APP
还有个7328元(券后)石头纪两晚的别墅套餐,有效期长一点到22.9.30,把暑假包含了,虽然比上面这个套餐贵几百块钱,但是架不住人家包含了暑假还不加钱,清明假期也不加钱,春节和五一需要加4000元每晚,日常价格都在5K+的,现在3K+就可以拿下真的是很划算!
1.0¥XQGWXtQkzAS¥ https://m.tb.cn/h.ffhNPrB
复制到飞猪APP
23
重庆尼依格罗酒店
1099元(券后)起一晚/两晚,有效期到22.4.28。周四-周六入住+350元一晚。
重庆地标建筑物,尼依格罗,每到一座城市,必定会定义这座城市的新地标。能在叫做钢铁森林以高楼林立著称的重庆当城市地标,那肯定是有两把刷子。酒店直面整个江北嘴,朝天门来福士大楼,千厮门大桥,洪崖洞,长江和嘉陵江的交汇盛景在房间里就都可以看到,无论是白日里的楼宇森林,还是重庆华丽的夜景,可以说在重庆尼依格罗酒店都是一览无余。拥有着江北嘴的绝佳位置,房间外的景观,满满的五星好评。
7.0¥qd79XtQ72ps¥ https://m.tb.cn/h.f4St9Pz
复制到飞猪APP
24
长沙尼依格罗酒店
2099元 (券后1999元) 三选一产品:①N1两晚连住或②N2房型1晚+1000元消费券或③探索者套房+行政礼遇;周末不加价
3099元 (券后2999元) N2江景房含早两晚,周末不加价。
3199元 (券后3099元) N1江景三晚,周末+300元,节假日+700元。
有效期到22.6.30。长沙酒店必住之一。
7👈¥E0QsXtQ7fxe¥ https://m.tb.cn/h.fV9Ntl8
复制到飞猪APP
25
长沙君悦酒店
1026元(券后)起一晚包含早餐+午餐,有效期到22.4.30。
这个1026元一晚的套餐太划算了!日常乞丐房都不止这个价了,1406元的江景房更推荐,毕竟长沙君悦的江景房堪称一绝。
7.0¥kIZqXtQRvIR¥ https://m.tb.cn/h.fV9MBMX
复制到飞猪APP
26
北京柏悦酒店
1511元起一晚柏悦豪华客房,包含行政酒廊待遇但没早餐,有效期到22.6.30。
22年1月11日之前入住,可升级房型。节假日加钱外,周末都不加钱。
推荐买2918元两晚豪华客房,不光有早餐,还有一份米其林双人晚餐,非常划算。
9.0¥OobfXtQR07e¥ https://m.tb.cn/h.ffhPiuq
复制到飞猪APP
27
北京长城脚下的公社
2022元两晚公社客房单早,+99元多一份早餐。
4015元一晚三卧客房含6份早餐。
有效期到22.4.30。周五周六、22.1.15-2.20不可用,其他 均可用不加钱,。
坐落于长城脚下 美国《商业周刊》评为“中国十大新建筑奇迹”之一,
2👈¥y6VUXtQP6a5¥ https://m.tb.cn/h.ffhn8kV
复制到飞猪APP
28
澳门康莱德酒店
1364元(券后)两晚+丘吉尔下午茶/三道甜品。
1916元(券后)两晚包含每日早餐或每日午餐。
丘吉尔下午茶不住店很难约的,入住送康莱德限量的粉色小熊,有效期到22.6.29。节假日不可用外,22.6.2-6.5也不可用。
5.0¥aIalXtQRH32¥ https://m.tb.cn/h.f4SuRIt
复制到飞猪APP
29
澳门上葡京酒店
【平日】豪华客房2晚+每日双早+双人下午茶-1388元。
【周末】豪华客房2晚+每日双早+双人下午茶 1688元。
【平日】豪华客房2晚+自助山双人午餐 1488元。
【周末】豪华客房2晚+自助山双人午餐 1788元。
有效期到22.3.30,圣诞、元旦、春节不可用以外,其他都可用。
7.0¥0tzSXtQ69Kf¥ https://m.tb.cn/h.fV9mUJv
复制到飞猪APP
机票租车专栏
抢到就是赚到,特别是几大司航的公务舱。
01
3299元山航魔毯3.0随心飞
这个还不能购买,要到21日下午2点。因为还有大主播带货,所以到时候可能会有些激烈,大家可以先加入购物车。
1.0¥kNpBXtQm6el¥ https://m.tb.cn/h.f4Sxept
复制到飞猪APP
02
厦门航空399元单次卡
1.0¥kNpBXtQm6el¥ https://m.tb.cn/h.f4Sxept
复制到飞猪APP
03
2000元深航公务舱2次卡
7👈¥TfEQXtQmZEU¥ https://m.tb.cn/h.fU5WxBE
复制到飞猪APP
04
899元起国航公务舱单次卡
1.0¥UbFbXtQn4GT¥ https://m.tb.cn/h.fV9I1zs
复制到飞猪APP
05
1199元起海航公务舱单次卡
2👈¥2QxyXtQmHpG¥ https://m.tb.cn/h.f4SxGkH
复制到飞猪APP
感谢小姐姐没日没夜的加班加点,希望朋友们都能抢到心水好货!
一定记得要玩转哦(这也是爱浪客和无脑带货们的最大区别哈哈)!文章发完只能改20个字,所以要以产品详情页为准!所以有群真好!