几件大事,抓紧发发。
白嫖ihg钻石卡
我都是钻石卡,所以开了小号试了一下,没问题。直接识别二维码:
直升ihg钻石卡,有效期2022.12.31。到期前住10晚,有效期延期至2023.12.31。
注意,每晚需30美金。而且大中华酒店不参加。注册不了的话打客服也能注册,021-20334848。网址:
https://www.ihg.com.cn/rewardsclub/cn/zh/offers/promoreg/?offerCode=70027
相当于免费90天钻石卡。境外的话刷10晚就是了,大中华不算。ihg钻石卡待遇不错:
如果是玩大使,洲际大使二晚2万分(点击。现金续费另有15000分。今年钻石前台现金大使依旧会延期)更是合适。美元很贵,有现钞前台也是能换汇用的。
ihg买分加赠100%也来了,刚需可以。美金太贵,加赠完每万分50美金(注意看是不是50美金)相当于358元了。
记得用返现网站比如返现易,外加返现信用卡比如建行五大卡组织。
(识别二维码,回复 ihg积分,拿自己的返现链接)
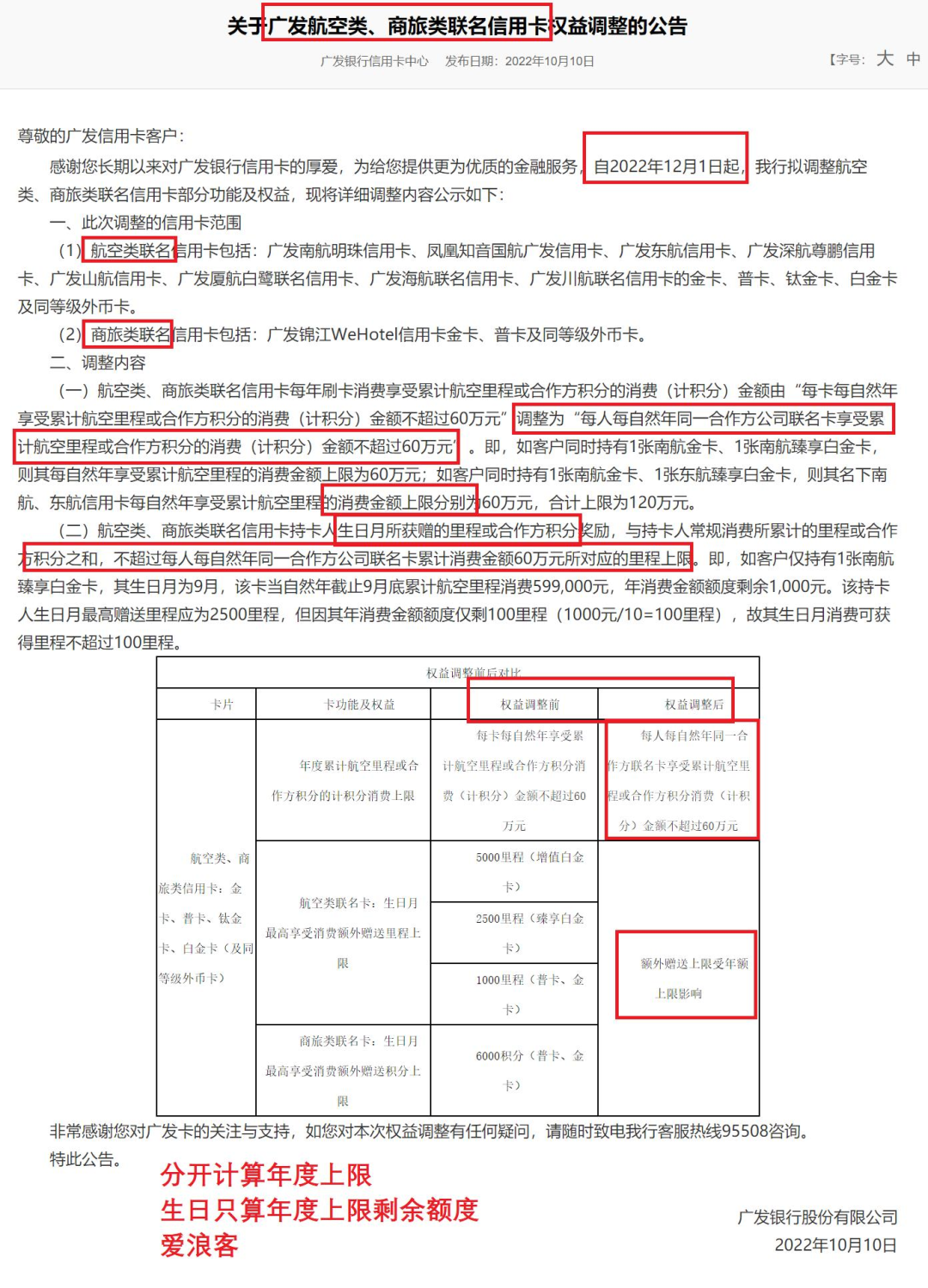
广发联名卡温暖
上次是兑换比例问题。今天是上限:
2022.12.1起,各合作方都能刷60万,以前是每卡上限60万。生日当天也纳入到上限了。
到时改一下表。
阡鹿新的代码
这次是艾迪逊:
记得用小程序多一倍爱浪客积分:
5折住白天鹅旗下
特别简单,注册会员就送5折券、预定时自动用5折券,旗下酒店都能用:
识别二维码领券,小程序-白天鹅酒店-我的-红包卡券-五折券,订酒店自动用无门槛券。
一个微信号一个,速度多领,全国可用。可生成自己的链接,拿88分。