注:2018-2021年的夏令营通知已汇总在从医行 | 夏令营手册5.0中(点击可查看获取方式),供大家参考,希望能照亮你的夏令营旅程~
前言:2022年夏令营拉开序幕啦,谁是令你心动的offer呢?
北京脑科学与类脑研究中心(CIBR)的夏令营通知已经发布啦~如果想要报名的同学记得关注哈。
在这里提醒大家注意截止日期6月11日哈;还需要提醒大家的是CIBR夏令营有成绩排名(前20%)的要求,还有英语(CET6>450分)的要求。
再提醒大家,CIBR夏令营的推荐信是需要由推荐老师通过推荐老师本人的邮箱发送北京脑中心指定接收邮箱的,大家一定要注意别弄错了哈~
关于录取到CIBR同学的学籍问题,大家记得仔细看通知里面的内容哈~
CIBR的宿舍你羡慕了嘛,隔壁的孩子都羡慕哭啦。
机会总是留给有准备的人哟~
北京脑科学与类脑研究中心简介
2018年3月,北京市政府联合北大、清华等七家单位共同发起成立了北京脑科学与类脑研究中心(以下简称“北京脑中心”)。北京脑中心主要集中于脑科学和类脑智能技术方面的研究,致力于建设国际一流的脑科学顶尖研究机构,并以此为依托培养面向国家脑科学战略需求的创新型人才。
北京脑中心重点围绕脑认知原理解析、认知障碍相关重大疾病、儿童青少年脑智发育、类脑计算与脑机智能、共性技术平台和资源库建设五方面开展研究,整合基础神经科学、生物技术、类脑智能和脑机融合、临床研究等学科资源,实现基础研究、应用研究、成果转化、产业化等环节的有机连接。
北京脑中心探索创新建立新型研发机构科研管理机制,坚持稳定支持、自由探索和国际评估,坚持交叉融合、开放合作和国际化,既是独立的脑科学研究实体,也兼具国家相关脑科学项目和经费管理职能。北京大学饶毅教授和北京生命科学研究所罗敏敏研究员担任中心共同主任。
北京脑中心坚持高标准选拔和引进科研人才(PI),现有PI团队30人均具有海外教育训练经历和研究背景,均有顶尖科研素质和一流的科研产出,新引进PI大部分具有“海外优青”、“北京海聚人才”及美国“R01”等项目资助,同时还有多位海外资深科学家、获得长聘的中青年骨干科学家和非华裔外籍科学家在北京脑中心全职工作。11个技术辅助中心提供转化医学研究、光学成像、生物信息、高性能计算、病毒载体、实验动物、遗传操作、仪器仪表、药物化学、多组学分析、微纳器件加工等各方面的专业技术支持,同时开展相关新技术开发工作。
北京脑中心现有30位PI(含5位外籍非华裔)、86名学生、50多名博士后、400多人的研究团队,同时与北京大学、北京协和医学院、北京师范大学、中国农业大学、南开大学、首都医科大学开展学生联合培养工作。
北京脑中心欢迎生物学、心理学、物理学、数学、化学、计算机、生物医学工程等相关学科的学生报考,入学后先进行实验室轮转后定导,鼓励学生和导师双向选择。另外,北京脑中心每年会举办多次学术年会、多种线上线下课程、夏令营、夏季培训班、冬季培训班等活动,为学生接触和了解神经生物学提供了大量的机会。
我们的优势
杰出的科研团队:全球范围内遴选的杰出科学家、高比例的博士后、高水平的技术支撑团队、高效率的行政服务团队。
一流的支撑条件:产学研体系完备的生命科学园、66,000m2的研究大楼、11个专业技术辅助中心、30,000笼位大小鼠、狨猴饲养空间、共建共享的技术平台、样本库、数据库等。
政策支持优势:政府长期稳定经费支持、北京未来北部科学城的科研创新试验区规划、政府赋予的北京地区神经科学领导地位、独立法人的国家重点实验室建设。
科研优势:充分的国际化视野、独立自主的研究氛围、国际同行评估体系和行政管理体系、开放共享的资源配置体系、神经科学与物理、化学、生物技术、计算机、类脑人工智能、脑机融合的交叉、基础研究与临床研究的结合以及基础研究的成果转化体系。
培养优势:国际研究机构培养方式、创新的联合培养制度、多个系列多种形式的学术交流、国内一流的生活补贴和住宿条件等、丰富的课下娱乐活动。
2022年夏令营招生简章
北京脑中心现与国内五所著名高校联合招生,分别是北京大学、北京协和医学院、北京师范大学、中国农业大学、首都医科大学,本年度的夏令营主要招收有意愿报考北京大学、协和医学院、中国农业大学、首都医科大学的推免本科生。本次活动内容主要包括邀请北京脑中心的PI进行系统授课、展示北京脑中心的实体实验室、以及多种交流形式。后续活动以教育部、北京市和相应联合培养学校的政策为基础进行相应的调整。
一、申请条件
2023年毕业生, 学习成绩优秀,本科期间总评成绩排名在年级前20%,预计能取得本校推荐免试资格。
专业背景要求:生物学、心理学、物理学、数学、化学、计算机、生物医学工程等相关理工科专业背景。
英语要求:英语六级450分(以2022年各学校的招生简章为参考),如有冲突,以各学校的要求为准。
二、申请办法
1. 报名方式:登录北京脑中心报名网站 (www.education.cibr.ac.cn,请用Fire Fox或Google Chrome浏览器),填写个人申报信息。
2. 报名时间:2022年4月20日-6月11日。
关于专家推荐信的提交,请推荐专家在6月12日00:00前将推荐信以推荐老师本人的邮箱发送北京脑中心指定接收邮箱(cibr_summercamp@cibr.ac.cn)。邮件和附件题目请以“北京脑中心夏令营推荐信-被推荐学生的姓名”命名,请推荐老师亲笔签名,扫描后发送。
3. 申请时间
夏令营拟在7月开始,由北京脑中心统一组织,具体时间另行通知,近期请保持关注北京脑中心官网和“北京脑”官方公众号。
通过复试并同意接收的推荐免试研究生,请在规定的时间登录教育部的推荐免试研究生招生网,完成报名和同意拟录取程序,未办理网上报名的同学不能录取。
4. 资格复审及录取
在发出录取通知书之前,对获得录取资格的推免生,需按照相应学校的要求进行资格复审,通过者方可被录取,未通过者将被取消录取资格。由学生所在学校本科教务部门按本科学籍管理规定办理相应手续。
注意:本次通知为预报名,计划报考的同学不仅需要在我中心的网站进行报名,还需要按照联合招收学校的夏令营要求进行报名,具体的各学校联合夏令营简章请继续关注脑中心官网和公众号。另外,每位考生至多允许报考两个北京脑中心与高校的联招夏令营项目,多报无效,若存在进入两个项目的面试情况,以在我中心网站上填报的“第一志愿”为准,请大家谨慎选择报考的志愿。
三、录取学生待遇
1. 学生定导之后入住北京脑中心统一安排的公寓。
2. 北京脑中心每年支持学生购买专业相关的书籍,存放于图书馆供同学们借阅。
3. 北京脑中心学生“三助”岗位工作时间和津贴标准参照国内大学相关标准制定。
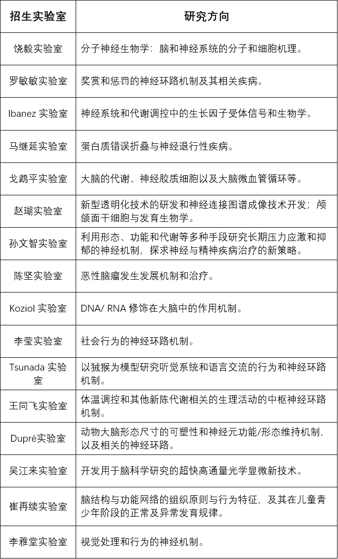
北京脑中心研究方向
录取学生第一年在学籍单位完成基础课的同时进入中心内实验室展开轮转,博士生需进行3轮轮转,每轮时间为1-3个月。轮转结束后,导师和学生进行双向选择,决定研究方向,报名时不需要选导师,各实验室的详细信息请见北京脑中心官网-研究团队的相关内容:
https://www.cibr.ac.cn/science/team。
联系方式
联系人:杨老师
电话:010-81912671
地址:北京市昌平区中关村生命科学园 科学园路26号
Email:cibr_summercamp@cibr.ac.cn
官网:http://www.cibr.ac.cn/
原网链接:
https://www.cibr.ac.cn/home/notiList/detail/181
大家可以点击原网链接获取更多夏令营及CIBR导师的相关信息。
考研无Q群,仅微信群: