UI & UX
Article:2022/07/11
欢迎来到「NEW案例三分钟」栏目~
「NEW案例三分钟」是由美国交互设计资讯连载的关于交互设计的案例分享栏目,每周为大家更新不同类型的UI&UX设计案例,希望大家在阅读案例的研究过程有所收获~
好久不见~案例三分钟栏目回归啦!大家喜欢看什么类型的案例分析呢?欢迎加入我们的交流群中共同讨论哦~
今天,我们一起来设计一个能够提供简历写作服务的网站~
客户
CV Crafters 是一家位于巴塞罗那的简历写作服务公司,在2020年提出了提供简历翻页服务的想法,但由于缺乏资源和市场权,该项目一直处于待命状态。
该项目认为每个人都应该在就业市场上拥有相同的机会,但是可能没有写简历的神奇公式。
CV Crafters 提供设计、简历写作和求职指导服务,通过建立诚实的沟通和鼓励客户进行批判性思维,为他们提供工具,让他们在求职过程中自给自足。
问题
长期失业的求职者需要找到重新进入劳动力市场的方法,因为他们缺乏对当前就业市场的了解。
设计过程
设计师运用设计思维方法找到了解决方案,并设计了 CV Crafters MVP 网站。
(设计思维过程)
同理心和定义
竞品分析
设计师研究并比较了9个直接和间接提供西班牙语简历写作服务的竞争对手的 18 个功能。
(竞品分析汇总表)
提供推荐和博客功能在这种服务中是典型的,所以这是建设 CV Crafters 需要使用的功能,但是很少有公司提供常见问题解答和“为什么是我们?”。
定量研究
设计师回顾了3项研究论文,以更好地了解西班牙的就业市场和成功的找工作行为。
以下是审阅论文后的一些收获:
·与消极态度的人相比,积极的求职可以减少13个月的失业率,求职策略起着重要作用。
·女性失业的时间比男性长得多:当男性进入劳动力市场的比例达到 50%时,65%的女性仍然失业。
·85%的管理职位空缺是不可见的。
·找工作最有效的方法是,按重要性排序:
家人、朋友和其他个人联系方式(26.9%);专业联系人或熟人(例如同行、同事、客户或供应商)(17.5%);可以与公司直接联系(15.7%),并通过特定的工作门户网站(13.1%)。
定性研究
设计师采访了5名在西班牙积极寻找工作的失业者。通过这些采访发现:
·他们不知道如何写一份有吸引力的简历。
·他们感到与就业市场脱节。
·面对面试时,他们不得不处理一些焦虑。
以下是采访中收集到的一些相关引述:
·我在互联网上搜索解释如何撰写简历的博客或文章。
·当申请offer时间长了,公司不联系,会影响情绪。
·当我必须面试吸引我的工作或公司,会变得更紧张。
用户画像
(Elena,用户画像)
Elena的主要目标是重新进入劳动力市场并提高她的简历和求职面试技巧。她感到很沮丧,因为她不了解就业市场是如何运作的,而且由于要照顾两个孩子,她没有时间调整自己的简历和找工作。
用户旅程
(Elena,用户旅程图)
在Elena重新进入劳动力市场的过程中,可以发现两个低谷:
首先,在准备申请offer时,她感到很沮丧,因为她没有时间更新她的简历和求职信。在这个阶段,我们可以通过提供简历写作服务和美观的简历设计来帮助她,让她在其他简历中脱颖而出。
最后,可以通过为她提供面试辅导课程来学习如何与招聘人员和招聘经理互动,从而帮助她在面试过程中更加自信。
问题和假设陈述
根据所有收集到的数据,设计师定义了以下问题陈述:
长期失业的求职者需要找到重新进入劳动力市场的方法,因为他们缺乏对当前就业市场的了解。
假设陈述:
我们相信,通过CV Crafters长期为失业的求职者提供简历撰写和设计服务,将为他们带来更高的招聘率。当CV Crafters的用户在雇用他们的服务后找到工作时,我们就会知道我们是对的。
构思
考虑到Elena的痛点,设计师定义了三个How Might We语句:
定义语句后开始使用莫斯科方法优先考虑的功能:
(使用莫斯科方法优先考虑的特征)
弥补 Elena 的挫败感必须具备的功能是:
·简历模板、个性化报告和如何撰写简历的指南,以帮助 Elena 为求职量身定制简历。
·面对工作面试的一般最佳实践和帮助她面对工作面试的最常见的面试问题。、
·个性化的辅导课程和在线研讨会,以确保 Elena 了解市场的运作方式。
CV Crafters网站的目标至少是帮助用户改进他们的简历并帮助提高他们找工作的技能。因此,必须做到以下几点:
提供个性化报告以改进当前的简历,生成有关如何面对工作面试的最佳实践、最常见的面试问题以及如何撰写简历的指南的文章。此外,提供简历模板、个性化辅导课程和研讨会。通过确保这些东西可用,用户将能够获得更多关于就业市场的知识,并提高简历和找工作的技能。
优先考虑功能,设计师构建了网站的站点地图:
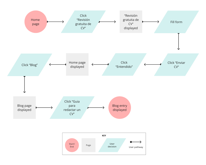
之后,设计师为 Elena 创建了一条快乐的途径,让她可以免费发送她的简历并阅读一篇名为“如何撰写简历的指南”的文章。
定义站点地图和用户流程后,可以开始将这些想法放在纸上并绘制草图,并绘制线框图。
视觉设计
视觉竞争分析
设计师比较了来自直接竞争对手的 3 个简历写作服务网站,以确定趋势、颜色和字体。通过这个分析,可以让 CV Crafters 的身份在市场上脱颖而出。
我们可以看到,大多数竞争对手都使用了企业形象,营造了一种过于正式的氛围。由于 CV Crafters 认为每个人都应该在就业市场上拥有相同的机会,因此可以创建一个友好和中立的外观,让用户无论他们的背景如何都感到受欢迎。
品牌属性和情绪版
CV Crafters 属性与其使命一致。这些属性是:
有了这些清晰而坚实的属性,可以创建一个情绪板,将品牌属性和公司文化与视觉概念保持一致:
颜色
蓝绿色作为主要颜色来传达诚实、简单和亲密。作为辅助色选择了充满活力的覆盆子色来补充绿色并创建复合配色方案。
风格板
定义颜色后,设计创建了样式图块以专注于单个组件的细节,同时捕捉整体外观和感觉的元素。它包含主要的 UI 元素,以保持一致的品牌战略。
同时选择了Roboto Slab作为标题的字体。另一方面,正文字体使用了Open Sans,它以高可读性着称。此外,两者都是免费的谷歌字体,对于像 CV Crafters 这样的低预算公司来说是必不可少的。
原型与测试
可用性测试
设计师在进行了5次可用性测试,并进行了一些更改以改进导航。
(主页上的改进)
在主页上公司徽标旁边添加了解释性文字,因为一些用户对其含义感到困惑。
(自定义报告界面)
在自定义简历报告页面中在“附加简历”按钮下添加了支持的文件格式。
原型展示
在这个项目中我们共同了解到关于产品发布的市场特殊性的重要性,并在用户需求和业务目标之间找到平衡点。尽管由于预算原因暂时不会实施新设计,但这个设计过程已经揭示了对当前网站的许多改进。也是我们研究UX的意义~
(部分图文来自网络,若有侵权,请联系删除。)
加入UI&UX交流社群~
设计资源/书籍资源/知识互动
还有更多神秘福利!
一起创作更好的设计~
往期推荐 | Read More
一起为人类老龄化而设计:5种创造包容性数字体验的方法!
案例研究:能够提高转化率的邮件设计系统—Naukri设计项目
案例研究:优秀的UI设计是如何诞生出来的?Colony-协作平台的登陆页面设计
文字丨Joy
编辑丨Joy
如果觉得我们做的还不错点个赞和在看吧!:)