洛阳地铁要停建?官方回复......

2018-03-17 e车轨道交通资讯 e车轨道交通资讯
点击上方“e车轨道交通资讯”关注我们



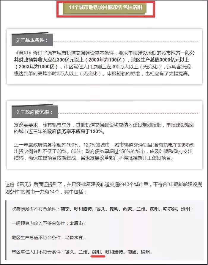
近日,网络上流传一则消息称:“14个城市地铁项目被冻结,包括洛阳”。



众所周知,洛阳地铁1、2号线已经建设有一段时间了,面对“地铁项目被冻结“的消息,很多热心市民都开始慌了,这到底是怎么回事?


甚至有人在朋友圈声称洛阳地铁要停工了,但此事件的真相是怎样的呢?


据最新消息,16日下午4点,洛阳轨道公司在百姓呼声中公开回复称:


1、目前尚未收到正式文件;


2、针对网上流传的文件,公司也组织了相关单位进行了初步的分析。该政策文件背景是(1)原政策文件是2003年下发,目前社会经济及轨道交通建设发展均发生了较大的变化,《意见》结合新形势对GDP、财政该文件进行了修编;(2)新闻为落实十九大精神,重点防范地方政府债务风险,增加了地方政府债务率指标,同时也是落实“放管服”的政策要求;(3)目前已经获批的1、2号线各项工作均正常开展,没有受到影响。对新一轮建设规划报批,待政府正式文件发布《意见》后,再进行进一步研究落实。

——洛阳轨道公司

看完官方部门的权威声明,想必大家可以吃下定心丸了,洛阳地铁1、2号线各项工作均正常开展。

没有受到影响!

没有受到影响!!

没有受到影响!!!

同时,轨道公司还强调,对新一轮建设规划报批,待政府正式文件发布《意见》后,再进行进一步研究落实。


也就是说,目前网上流传的文件版本,并非是最新且正式已下发的文件。

(来源:洛生活)

相关文章:

贵阳地铁3号线要停建?官方权威回应来了!

发改委拟将地方财政等地铁审批条件提高三倍!

洛阳成立轨道交通产业联盟 轨道交通产业提速发展


欢迎投稿!可直接投递到邮箱:info@ecrrc.com

中国e车网(www.ecrrc.com)——领先的轨道交通电子商务平台及行业门户