【天风研究·固收】 孙彬彬
对专项债审计的关注是否反映了某些区域的政府债务风险?2021年地方政府专项债务管理问题主要是部分地区违规使用专项债券资金或资金闲置问题,前者主要为资金挪用。需要进一步观察问题涉及了哪些地区、资金流向了哪里、整改情况如何。违规使用专项债券资金问题涉及广东、山东、河南、湖北、安徽、河北、北京、江西、云南和贵州10个省份和地区,其违规将专项债券资金用于企业经营、人员工资等。2022年10月以来,财政部持续加大整改力度,截至2022年底已整改114亿元,整改比例达83.44%,但区域间差异大。另一重要问题则是违规出借财政资金,2021年该问题涉及20多个省份和地区,违规用于经常性支出、工程项目、基础建设等。违规出借和挪用政府资金侧面表明地方政府债务压力与日俱增,我们认为这些资金实际也可能流向了地方城投平台。我们重点关注债务压力突出省份和地区(山东、云南、贵州、广西)的违规使用资金情况:山东省近两年专项债违规使用问题凸显并引起审计关注,反映了山东地方政府债务新的压力。虽整体整改情况较好,但2020年度明确涉及资金出借流向了企业。云南、贵州较早就存在专项债违规使用问题,涉及规模较大,且整改一直较为困难,地方政府债务风险一直居高不下。云南2019年度“违规将17.87亿元专项债券资金偿还企事业单位到期融资贷款、化解政府债务及支付其他项目工程款”更清晰地将资金流向指向了城投平台。此外,贵州、广西违规出借财政资金问题一直以来较为严重。且贵州多违规使用于基础设施建设、支付工程款等。![]()
2022年12月28日,第十三届全国人民代表大会常务委员会第三十八次会议听取了《国务院关于2021年度中央预算执行和其他财政收支审计查出问题整改情况的报告》 (以下简称“审计问题整改报告”)。审计问题整改报告反映了哪些问题?哪些地区地方政府债务压力较高?后续怎么看?
此前多关注违规举债或担保问题、漏报或多报债务数据问题、存量隐性债务化解问题。从2019年起,在地方政府债务风险防控方面,审计开始特别关注新增专项债资金未使用问题。2021年地方政府专项债务管理问题主要是部分地区违规使用专项债券资金或资金闲置问题。![]()
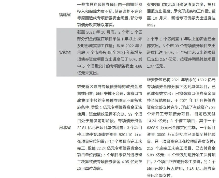
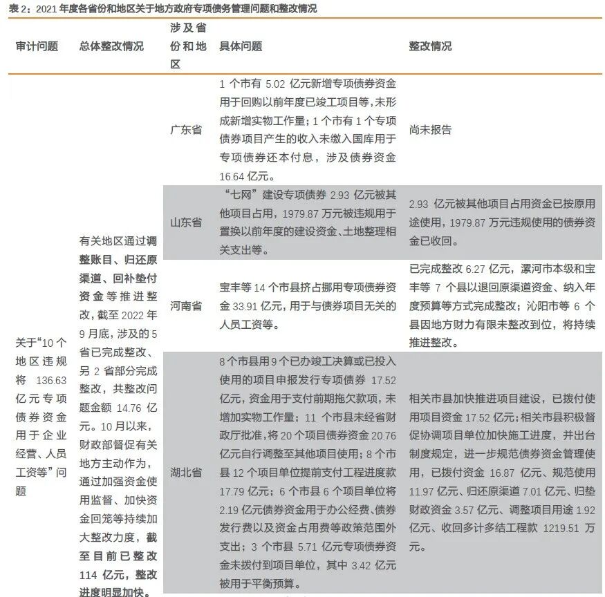
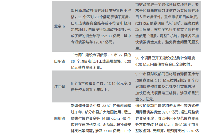
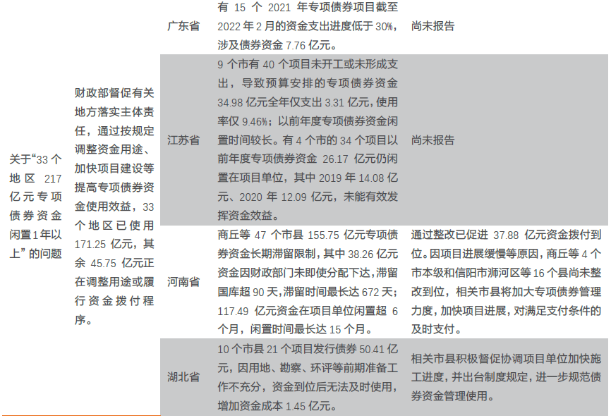
如何看待审计问题整改报告背后暗含的地方政府的债务压力?我们可以通过观察各地方政府专项债管理问题和违规出借财政资金来回答这个问题。违规出借和挪用政府资金若用于偿还其他贷款和债务,则暗含了地方政府较大的债务压力,尤其这些资金可能实际流向了城投平台。城投平台对地方政府现金流的依赖也反映了平台债务压力。因此需特别关注各个地方专项债和财政资金的使用用途和违规整改情况,以此推断地方城投平台的债务压力。2021年地方政府专项债务管理问题主要是部分地区违规使用专项债券资金或资金闲置两大问题,前者主要为资金挪用问题,违规将专项债券资金用于企业经营、人员工资等。关于“10个地区违规将136.63亿元专项债券资金用于企业经营、人员工资等”的问题,广东、山东、河南、湖北、安徽、河北、北京、江西、云南和贵州10个省份和地区均违规将专项债券资金用于各类其他用途;关于“33个地区217亿元专项债券资金闲置1年以上”的问题,广东、江苏、河南、湖北、福建、安徽、河北、北京、山东、江西、四川和贵州12个省份和地区均有所涉及。![]()
![]()
![]()
![]()
![]()
![]()
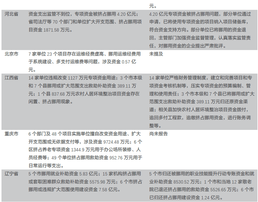
2021年财政资金违规使用问题包括无预算、超预算支出等问题,超进度支付、以拨作支等问题,增加一般性支出问题,违规出借资金、购买理财等问题,违规采购问题,其中我们特别关注违规出借(或挤占、挪用)财政资金问题。关于“2个部门的5家所属单位未经批准违规出借资金、购买理财等7.24亿元”的问题,违规出借财政资金问题涉及省份和地区较广,包括广东、江苏、河南、四川、湖北、福建、湖南、河北、北京、江西、重庆、辽宁、广西、山西、内蒙古、贵州、新疆、天津、黑龙江、甘肃、海南、宁夏和青海超过20个省份和地区。
![]()
![]()
![]()
![]()
这些违规使用资金的地区,反映了当前地方政府债务压力状况如何?我们可以从违规资金的流向和整改情况两方面来看。若违规将资金用于偿还某些贷款和债务,或整改进度缓慢,意味着地方政府具有较大的债务压力。从违规使用专项债资金的用途来看,主要用于企业经营、人员工资,或用于回购以前年度已竣工项目、置换以前年度的建设资金、土地整理相关支出等。从违规使用专项债券资金规模来看,2021年度,河南、湖北、江西、云南省违规使用专项债券资金规模较高,其中湖北省最高,违规比例达0.90%;从整改情况来看,2022年10月以来,财政部持续加大整改力度,截至2022年底已整改114亿元,整改比例达83.44%;各省份和地区整改情况差异大。山东省实现了全部整改,湖北省、北京市和江西省基本实现大部分整改,贵州省整改进度过半,而河南省、河北省整改进度较慢,其他省份和地区尚未报告整改情况或未具体披露。综合来看,山东省和北京市违规规模较低,且整改及时;湖北省和江西省违规使用规模虽多,但整改比例较高,整改较为及时;河南省专项债违规规模较高,且整改进度较慢,反映了一定的债务风险;河北省违规规模较少,但整改比例极低,也需留意潜在风险;后续还需持续关注未报告省份(广东省、云南省、安徽省)的专项债券违规使用整改情况,及时评估地区政府债务风险。![]()
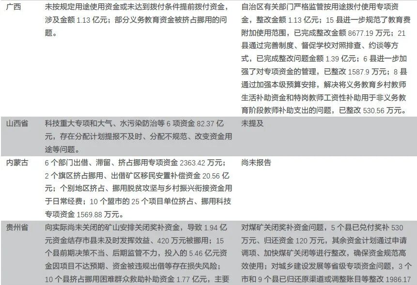
从违规出借和挪用财政资金的用途来看,河南、重庆、内蒙古用于日常经费支出,福建用于经常性支出,湖南用于代发项目,贵州用于基础建设、支付其他项目工程款、征地补偿、偿还债务本息,甘肃用于征地拆迁、工程项目建设等,而大多省份和地区未提及具体资金流向。从整改情况来看,对违规出借资金、购买理财等问题,截至2022年9月底,已收回或到期兑付6.34亿元,整改比例达87.57%。超过半数省份和地区未报告整改情况。综合来看,2021年违规使用专项债资金和财政资金的用途基本未明确体现用于偿还债务,但“专项资金被其他项目占用”,以及“财政资金挪用于基础设施建设、支付项目工程款”均隐约表明这些资金实际可能流向当地城投平台。进一步,我们重点关注债务红色省份和地区(山东、云南、贵州、广西)的违规使用资金情况是否在这一点上有所体现。(1)通过梳理债务红色区域过去几年专项债违规使用问题和整改情况,我们发现:山东近两年专项债违规使用问题凸显并引起审计关注,反映了山东地方政府债务面临较大的压力。2021年涉及专项债资金3.13亿元,实现完全整改,2020年度高达29.04亿元,完成整改89.5%,整体整改情况较好。然而2020年度,山东4市20县将29.04亿元债券资金出借给乡镇、企业等周转使用,明确涉及资金出借流向了企业;云南、贵州较早就存在专项债违规使用问题,涉及规模较大,且由于新冠疫情导致地方经济发展缓慢、财力不足、历史遗留问题多等因素,整改一直较为困难,整改比例不高,地方政府债务风险一直居高不下。云南省2018、2019、2021年度分别涉及违规金额60.98亿元、31.9亿元、27.21亿元,违规金额有所降低。2019年度,云南违规将17.87亿元专项债券资金用于偿还企事业单位到期融资贷款、化解政府债务及支付其他项目工程款,这将资金流向更清晰地指向了城投平台;贵州2021、2020年度分别违规使用专项债资金7.77亿元、12.41亿元,整改65.89%、34.73%。2020年度违规将专项债资金用于非债券项目建设,2019年度违规注资融资平台公司并改变政府隐性债务贷款资金用途;广西2021年未提及专项债审计问题,2020年及以前都是资金闲置、项目进展缓慢问题,未涉及专项债资金违规问题。![]()
![]()
![]()
![]()
(2)通过梳理债务红色区域过去几年违规出借财政资金问题和整改情况,我们发现:山东违规出借财政资金问题较少;云南近两年财政资金违规使用情况则变好;贵州、广西违规出借财政资金问题一直以来较为严重。且贵州多违规使用于基础设施建设、支付工程款等。![]()
![]()
![]()
对专项债审计的关注是否反映了某些区域的政府债务风险?2021年地方政府专项债务管理问题主要是部分地区违规使用专项债券资金或资金闲置问题,前者主要为资金挪用。需要进一步观察问题涉及了哪些地区、资金流向了哪里、整改情况如何。违规使用专项债券资金问题涉及广东、山东、河南、湖北、安徽、河北、北京、江西、云南和贵州10个省份和地区,其违规将专项债券资金用于企业经营、人员工资等。2022年10月以来,财政部持续加大整改力度,截至2022年底已整改114亿元,整改比例达83.44%,但区域间差异大。另一重要问题则是违规出借财政资金,2021年该问题涉及20多个省份和地区,违规用于经常性支出、工程项目、基础建设等。违规出借和挪用政府资金侧面表明地方政府债务压力与日俱增,我们认为这些资金实际也可能流向了地方城投平台。我们重点关注债务压力突出省份和地区(山东、云南、贵州、广西)的违规使用资金情况:山东省近两年专项债违规使用问题凸显并引起审计关注,反映了山东地方政府债务新的压力。虽整体整改情况较好,但2020年度明确涉及资金出借流向了企业。云南、贵州较早就存在专项债违规使用问题,涉及规模较大,且整改一直较为困难,地方政府债务风险一直居高不下。云南2019年度“违规将17.87亿元专项债券资金偿还企事业单位到期融资贷款、化解政府债务及支付其他项目工程款”更清晰地将资金流向指向了城投平台。此外,贵州、广西违规出借财政资金问题一直以来较为严重。且贵州多违规使用于基础设施建设、支付工程款等。地产政府债务压力,经济基本面超预期变化,宏观经济下行压力
证券研究报告:《财政收支审计问题整改,怎么看?》
对外发布时间:2023年1月17日
报告发布机构:天风证券股份有限公司(已获中国证监会许可的证券投资咨询业务资格)
本报告分析师:
孙彬彬 SAC 执业证书编号:S1110516090003
![]()