为最大限度减少对人民群众生产生活的影响,分级分类做好健康管理,按照国务院联防联控机制和《四川省新冠肺炎疫情防控工作指南(第五版)》有关要求,结合当前国内疫情形势,现对国内重点地区来返广人员管控措施进行分类梳理,排查管理措施根据各地疫情形势动态调整。
请市民朋友密切关注疫情变化,疫情政策会根据疫情形势动态调整。倡导省外人员持48小时内核酸检测阴性证明来广。
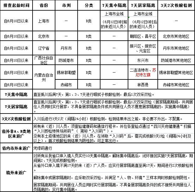
6月16日0—24时,31个省(自治区、直辖市)和新疆生产建设兵团报告新增本土确诊病例23例,新增本土无症状感染者41例。公众要密切关注北京,上海,辽宁丹东,内蒙古锡林郭勒、赤峰,广西防城港等地疫情情况。同时,及时关注我市官方发布的相关信息。
广元市-重点地区人员管控提示表
(2022年6月17日10时更新)
详情可咨询当地疫情防控咨询电话:
244家核酸检测服务医疗机构名单(广元市)↓↓↓
108家便民核酸采样点(广元市)↓↓↓
扫码关注公众号
获取更多疫情防控动态信息
健康广元官微
责任编辑:陶伟
编辑:郭幸鑫
审核:谢春燕
来源:广元市卫生健康委
喜欢就点一下(づ ̄3 ̄)づ