2021年1月4日,中国进出口银行甲骨文软件产品采购项目单一来源采购公示发布,预算2992万元。
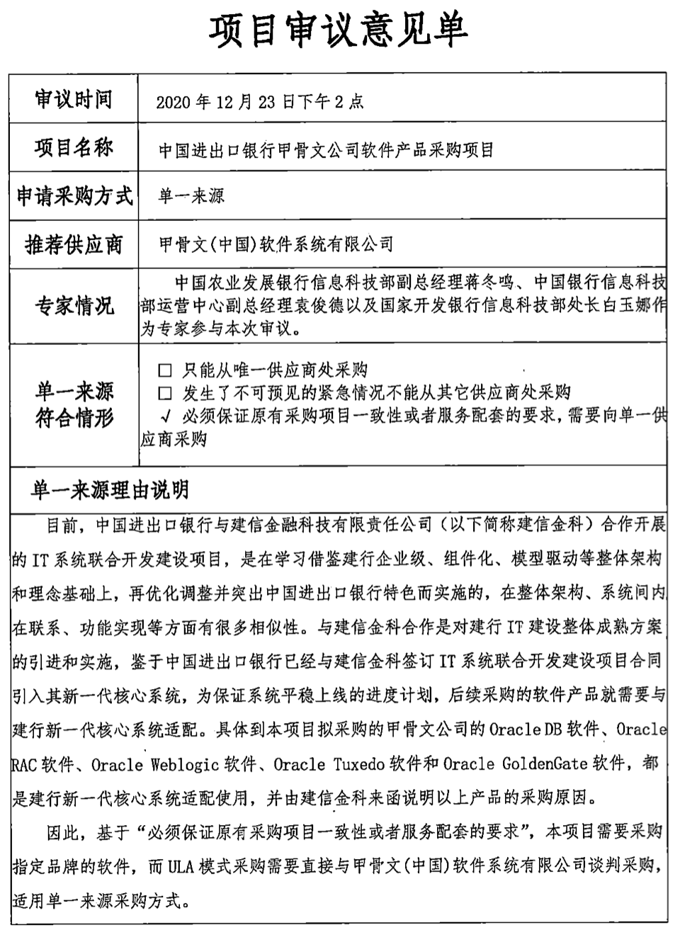
目前,中国进出口银行与建信金融科技有限责任公司(以下简称建信金科)合作开展的IT系统联合开发建设项目,是在学习借鉴建行企业级、组件化、模型驱动等整体架构和理念基础上,再优化调整并突出中国进出口银行特色而实施的,在整体架构、系统间内在联系、功能实现等方面有很多相似性。与建信金科合作是对建行IT建设整体成熟方案的引进和实施,鉴于中国进出口银行已经与建信金科签订IT系统联合开发建设项目合同引入其新一代核心系统,为保证系统平稳上线的进度计划,后续采购的软件产品就需要与建行新一代核心系统适配。具体到本项目拟采购的甲骨文公司的Oracle DB软件、Oracle RAC软件、Oracle Weblogic软件、Oracle Tuxedo软件和Oracle GoldenGate软件,都是建行新一代核心系统适配使用,并由建信金科来函说明以上产品的采购原因。因此,基于“必须保证原有采购项目一致性或者服务配套的要求”,本项目需要采购指定品牌的软件,而ULA模式采购需要直接与甲骨文(中国)软件系统有限公司谈判采购,适用单一来源采购方式。根据中国进出口银行IT系统建设及新数据中心建设需要,本项目拟采购甲骨文(中国)软件系统有限公司5类软件,用于支撑IT系统建设联合开发及数据库软件,提升基础设施供给能力,包含为期2年不限量使用许可(ULA)模式的Oracle 数据库、Oracle RAC集群软件、Oracle WebLogic中间件、Oracle Tuxedo中间件、Oracle GoldenGate等5类软件授权许可及2年原厂软件升级维保服务。建信金科正式向我行提交的《基础软件清单》所列以及IT指挥部来函需采购的部分Oracle软件。为保证我行所使用软件正版合规,乙方需保证其为本项目提供的软件为具有合法版权或使用权的正版软件且无质量瑕疵,且为该产品的当前最新版本或最适合用户的版本。
Go to "Discover" > "Top Stories" > "Wow"