2021年8月18日,中国移动申请A股发行,证监会已受理。中国移动2021年上半年营收4436亿元,净利润592亿元。其中2020年移动云业务收入92亿元,同比增长353.83%;2021年上半年收入97亿元,同比增长118.11%。
近三年中国移动研发投入分别为58亿元、111亿元、67亿元、39亿元。前五大供应商(按拼音首字母顺序排列):华为技术有限公司、中国电信集团有限公司、中国联合网络通信集团有限公司、中国铁塔股份有限公司、中兴通讯股份有限公司
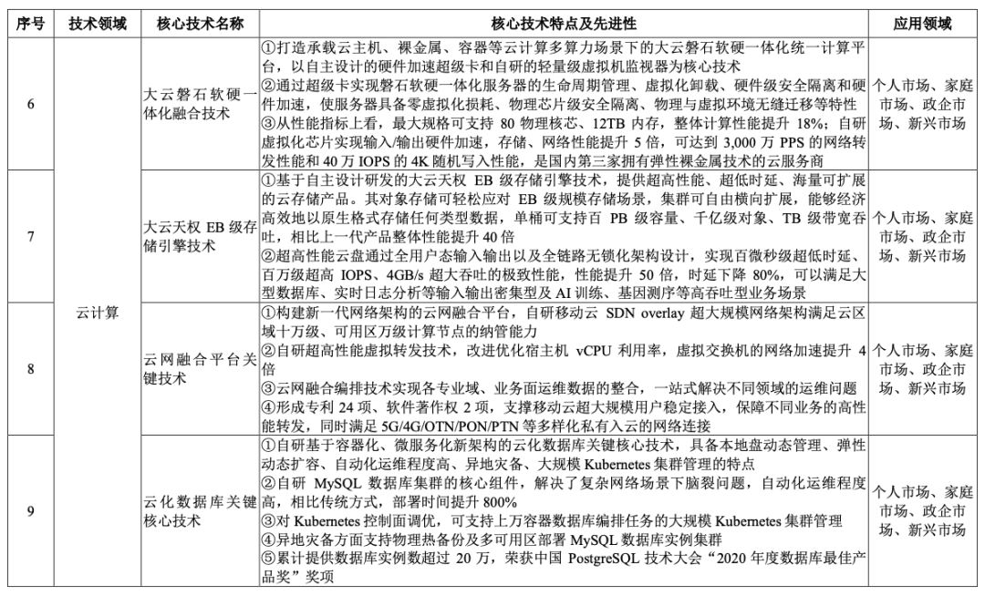
五大客户分别是(按拼音首字母顺序排列):阿里巴巴集团控股有限公司、腾讯控股有限公司、中国电信集团有限公司、中国建设银行股份有限公司、中国联合网络通信集团有限公司、中国农业银行股份有限公司。其中云资源新型基础设施建设项目总投资 161 亿元:2021年~2023年:移动云资源池新增17.4万台服务器。
2021年4月~2023年:天翼云增加30.8万台服务器。
![]()
![]()