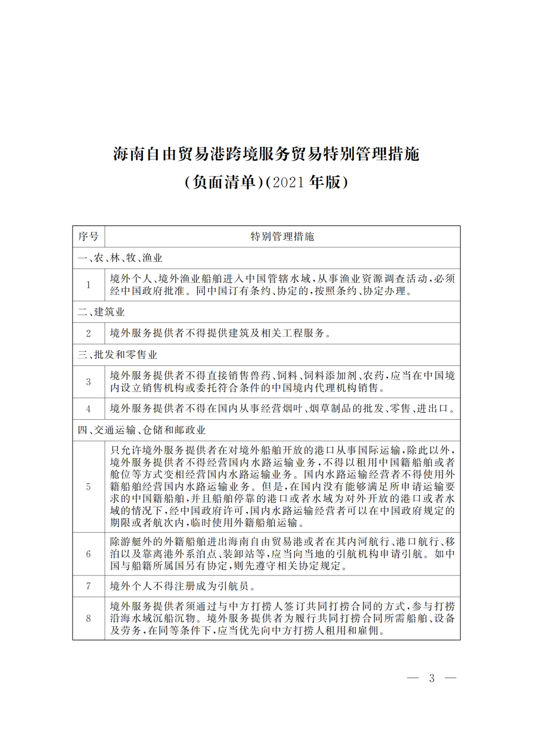
跨境服务贸易负面清单是当前国际高标准自贸协定在做出相关领域开放安排方面采取的一种主要模式。
根据世贸组织《服务贸易总协定》定义,服务贸易的提供一共有四种模式:“跨境交付”“境外消费”“商业存在““自然人移动”,其中模式三“商业存在”属于投资,大家熟悉的外商投资准入负面清单,已经列明了这一模式下对外国投资者的特别管理措施。而以模式一,也就是“跨境交付”的方式,模式二“境外消费”的方式和模式四“自然人移动”的方式来提供服务,我们把它统称为跨境服务贸易。海南自由贸易港的跨境服务贸易负面清单就将列明在这三种模式项下境外服务提供者向海南自由贸易港提供服务,将面临哪些特别管理措施,而在清单之外的领域,对境内外的服务及服务提供者都将一视同仁。
《海南自由贸易港跨境服务贸易特别管理措施(负面清单) (2021年版)》统一列出国民待遇、市场准入、当地存在、金融服务跨境贸易等方面对于境外服务提供者以跨境方式提供服务(通过跨境交付、境外消费、自然人移动模式)的特别管理措施,适用于海南自由贸易港,地域范围为海南岛全岛。
全 文 如 下
全球顶级投资管理机构落地三亚!
事业编!中共三亚市委党校公开(考核)招聘6名教师
来源:海南自由贸易港官方公众号、商务部、新华社微博
编辑:廖宝玉
审核:向顺宇
主编:陈 惜
前往“发现”-“看一看”浏览“朋友在看”