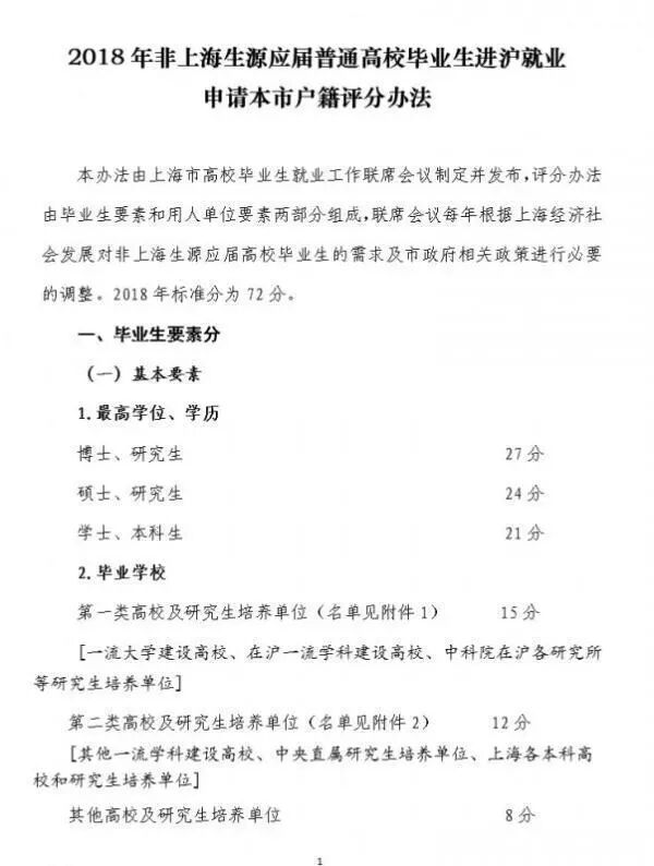
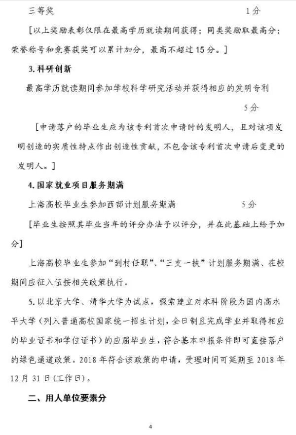
据上海学生就业创业服务网消息,上海市高校毕业生就业工作联席会议日前制定并公布了《2018年非上海生源应届普通高校毕业生进沪就业申请本市户籍评分办法》,提出以北京大学、清华大学为试点,探索建立对本科阶段为国内高水平大学的应届毕业生,符合基本申报条件可直接落户的绿色通道政策。2018年符合该政策的申请,受理时间可延至2018年12月31日。
事实上,对在沪打拼的年轻人来说,上海积分制的落户条件原本非常严苛,需同时满足以下这些条件:
1.拥有上海市居住证,并持证7年、缴纳社保满84个月者;
2.拥有《中级及以上技能职称》 或 2倍以上社保;
3.拥有上海市房产者。
4.最近连续3年社保高于上海社平工资2倍、或个税高于同行业中管理岗位年均薪酬收入水平:申办者可不需要职称。
注:居转户跟居住证120分无关,居转户只需持居住证满7年,社保满84个月,有职称即可
(1)最近连续3年在上海市缴纳城镇社会保险基数高于上海市上年度职工平均工资2倍以上的,或者最近连续3年计税薪酬收入高于上年同行业中级技术、技能或管理岗位年均薪酬收入水平的,技术管理和关键岗位人员可不受专业技术职务或职业资格等级的限制。
(2)按个人在上海市直接投资(或投资份额)计算,最近连续三个纳税年度内累计缴纳总额及每年最低缴纳额达到上海市规定标准的,或者连续3年聘用上海市员工人数达到规定标准的,相关投资和创业人才可不受专业技术职务或职业资格等级的限制。
5、无违反国家及上海市计划生育政策规定行为、治安管理处罚以上违法犯罪记录及其他方面的不良行为记录。
“清北直接落户”的政策引发了网络上的剧烈讨论,“一考定终生”的说法被再次提起,毕竟靠积分制落户对大多数人而言并非易事,仅凭“名校背书”作为直接条件是否科学,尚值得讨论。不过该政策试点瞄准国内顶级的两所北京高校,可以见得上海作为一线城市争夺人才的决心。在北京落户日益艰难的今天,上海此举无疑会造成一个人才流动的新动向。
- End -
重要提示:以上内容来源网络,版权归原作者所有。我们对文中观点保持中立。本文仅供读者参考转载仅供分享,感谢原作者辛苦创作!如有侵权,请联系我们进行删除。
Go to "Discover" > "Top Stories" > "Wow"