设计院向工程公司转型需要解决的三大问题

2018-02-22 郭刚 勘察设计前沿 勘察设计前沿


【如需了解会议详情,请点击图片】

在今天的勘察设计行业,一部分大型设计院已经把成为工程公司设定为自己的战略愿景,在业务上也开始了从设计转向工程总承包的模式转变。从近几年勘察设计行业的收入统计中也可以看到,工程总承包的收入比例在持续增长,在一些转型较早的化工、有色冶金乃至电力建设行业,工程总承包已经逐渐成为工程建设的主流模式。然而,就笔者服务过的众多勘察设计企业而言,向工程公司转型还是艰难重重。在一些刚刚转型的设计院中,据传总承包项目做十亏九,或者其业绩与期望值相差甚远,还是处于“积累经验和教训,边做边学”的阶段。那么,如何才能完成设计院向工程公司的顺利转型呢?以笔者看来,需要重点解决三大方面的问题。 

首先,需要解决观念问题,即企业上下都应该清醒地认识到从设计院转型成为工程公司的必要性和存在的困难,并积极一致地去准备解决这些问题。

笔者曾经服务过一家大型设计院,目前也正在运作一些总承包项目,但设计和总承包项目之间存在大量的衔接问题。其实,在一个设计院转型初期,由于经验的缺乏,设计和采购、设计和施工之间的脱节、扯皮现象在所难免,但是对于这家单位,其根源主要在于企业内部人员的观念上还存在认识的不一致。甚至在这家企业的高层领导团队中,对于总承包业务是否是企业的未来发展方向也摇摆不定。一些领导认定总承包业务是工程建设行业的未来发展趋势,也是设计院规模做大、管理提升的必经之路;而另一些领导看到了总承包业务的种种风险和企业管理上的巨大差距,还是认为设计业务更加稳妥,总承包业务是走一步看一步。因此,在这样的情况下,不管在内部的组织结构设计,还是对于总承包业务管理的基础建设,乃至对于总承包项目的人员和技术支持上,都会出现方向不清、相对混乱的局面。

观念问题的解决还需要重点关注设计意识的转变。作为脱胎于传统事业单位体制的设计院,其思想意识上或多或少都有一定的保守成分,在设计上通常有以下比较典型的表现:例如考虑责任终身制,在设计上过度强调安全系数,而不太关注造价;设计院技术自我的意识过于强烈,因而忽视业主或者施工方的设计优化建议等等。而作为工程公司,总承包业务的重要利润来源之一是通过设计优化降低造价,强调充分考虑方案的经济性。即使作为设计业务的竞争,未来业主的倾向也更多的从投资效益出发,对成本有更多的关注。这些都对设计意识的转变提出了紧迫的要求。

以设计为龙头开展工程总承包业务的优势在于可以通过设计优化最大限度地节省投资和降低工程实施费用;通过对设计计划的合理安排和进行可施工性设计,有效协调采购、施工进度,实现设计、采购、施工深度交叉,缩短建设工期;设计院全面掌握工程的技术特点,对工程把握具有整体性、系统性,有利于指导施工、调试,保证工程整体技术性能最优。因此,作为工程公司而言,其设计能力至少应该包括以下几个方面的能力

整体计划能力:包括合理安排设计计划,多版次交付图纸,实现设计成品交付与采购、施工计划相匹配;

费用控制能力:通过优化设计、控制预算、限额设计等实现费用的周密预计和有效控制;

采购控制能力:加深设计深度和精细化程度,指导精确采购、精确管理;

施工组织能力:通过施工组织设计、可施工性设计和可视化施工模拟,优化施工组织,创造良好施工条件,促进文明施工;

虚拟协作能力:采用三维手段,协同专业配合,减少错漏碰缺,提高设计质量,保证施工质量,降低工程质量成本;

沟通协调能力:借助内容平台,有序管理工程文档,保证设计、采购、施工及其项目管理的沟通有效、畅通。

这些对于传统设计院而言都是新的要求,需要在转型期间重点关注。

其次,需要进行人力资源规划,解决人才结构的问题。

作为传统的设计院而言,在其人力资源结构中,80%以上都是专业技术人员,人才结构相对单一。但是,对于工程公司而言,需要增加很多专业管理人员。

对于以设计为龙头的工程公司而言,设计人员的比例一般都会控制在60%左右,而需要补充大量的商务、采购、施工和项目管理人员。这个人才结构的缺口如何补充便是摆在当前转型的设计院面前的巨大问题。全部采用外部引进在成本和人员管理上是不现实的。此外,一些管理人员(例如采购)需要非常熟悉专业知识才能很好地完成相关工作,也很难一下子引进合适的人员。因此,对于大型设计院而言,需要考虑在传统的专业技术和行政管理通道之外,开辟项目管理类职业通道,设计合理的有激励性的人力资源政策,引导部分设计人员自觉的进行职业方向的转换,同时辅之以外部引进,才能比较稳妥地完成人才结构上的转变。

第三,需要重视基础管理和相关能力的培养。

对于设计院而言,转型成为工程公司需要提升很多管理能力,例如项目管理能力、商务和法律能力、专业采购和分包管理能力、信息化建设和运用能力等等,这些都是摆在传统设计院面前的新课题,需要企业像重视专业业务建设一样,安排计划并投入资源予以解决。其中,项目管理能力又是最为紧迫的一环。

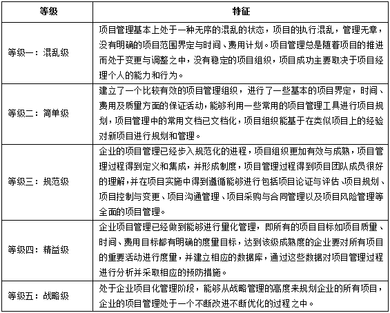
根据项目管理理论,企业的项目管理能力可以分为五个等级。

(资料来源:攀成德公司)

如果我们用以上理论来检验设计院的项目管理,遗憾的是,虽然设计院是一个典型的以项目为基本生产组织模式的行业,但是大多数设计院的项目管理都还处于简单级的水平,一小部分是处于混乱级,还有一小部分达到了规范级,只有个别单位才达到了精益级及以上的水平。应该说,勘察设计行业从项目组织构建、项目的过程管理和监控、项目预算计划管理上都还有很多功课要补,特别对于总承包项目而言,投资巨大、环节多、内外部接口多,更需要从管理上予以规范化和精细化以控制各类风险、提升效率。

设计院向工程公司转型的挑战有很多很多,“千里之行,始于足下”,企业需要认识到这些挑战的重要性和紧迫性,在完成繁忙的生产任务的同时,平衡好企业的短期利益和长期利益,逐步通过各项基础建设有计划的落实提升自我的各项能力,完成企业的顺利转型。

作者丨郭刚,上海攀成德企业管理顾问有限公司总经理

本文由微信公众号【勘察设计前沿】原创,如需转载,请在后台回复“转载”查看格式。欢迎大家把文章分享给好友,转发朋友圈。

荐读

▲设计院集团化,你准备好了吗?

▲8家上市设计院2017年业绩预报抢先看,5家公司净利润超1亿

▲最全!全过程工程咨询制度建设大梳理

▲全过程工程咨询的前世今生

▲让建筑设计承载精神内涵,看日本“负建筑”大师隈研吾如何做到“天人合一”