ScienceShare | 科学私享
茅台酿造微生物研究进展
导 读
中国传统白酒酿造的本质是利用微生物的生长代谢活动进行酿造活动,生产出各具特色的美酒,而通过深入解析酿造微生物机理特性是认识生产、改进生产和保障生产的关键前提。王莉研究员领导的酿造微生物研究团队,通过长期从事传统白酒酿造机理解析和应用研究,在“十三五”期间主导构建形成了以酿造微生物多样性、稳定性和功能微生物代谢机制为三大核心的酿造微生物研究方法体系,包括基于组学技术与生物信息分析相结合的酿造功能微生物定向筛选技术,基于微生态宏基因组学的微生物在固态发酵领域代谢产物解析与研究平台以及基于生态学的酿造微生态解析体系。近几年,茅台酿造微生物研究团队通过多组学技术联用、跨学科技术集成,对酱香型白酒酿造过程中的微生物多样性与互作关系、核心菌群及其驱动因子、风味化合物生物合成途径及代谢关键基因进行解析,系统构建了从群体到个体、从细胞到基因层面的酿造微生物解析技术体系,对传统白酒行业微生物基础研究具有积极的示范和借鉴意义。
1
大曲发酵过程中核心功能群落的环境驱动因素分析
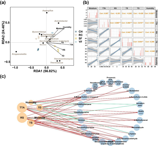
2022年4月,茅台酿造微生物研究团队王莉*(通讯作者)和江南大学未来食品科学中心堵国成*(通讯作者)、张娟*(通讯作者)等在Food Research International(1区,IF:7.425)合作发表了题为“Analysis of environmental driving factors on core functional community during Daqu fermentation”的研究论文。
该文章采用宏基因组学和代谢组学方法分析影响大曲发酵过程中核心功能群落(CFC)的环境驱动因素。基于宏基因组的功能基因数据库识别了发酵过程中的核心功能群落,明确了大曲的核心功能群落由7个细菌属和4个真菌属组成,它们都能产生关键酶和风味物质,其中细菌功能属对重要风味物质的形成贡献更大。高温和酸性是导致CFC由耐热微生物组成的重要驱动因素。此外,高温有利于四甲基吡嗪、2-呋喃甲醛等与烘焙香相关的香气物质的生成。温度作为可控因素对大曲发酵质量的稳定性具有重要意义。该研究结果将有助于全面了解酱香型大曲的CFC及其环境驱动因素,对大曲发酵的质量控制和管理以及人工合成最简化功能群落、稳定大曲品质提供理论指导。
原文链接
https://doi.org/10.1016/j.foodres.2022.111286
2
基于非靶向组学的酱香型大曲形成机制解析
2022年3月,茅台酿造微生物研究团队张巧玲(共同第一作者),王莉*(通讯作者)和江南大学未来食品科学中心罗帅、张娟*(通讯作者)等在 Frontiers in Microbiology (1区,IF:6.064) 发表了题为“Analysis of the Formation of Sauce-Flavored Daqu Using Non-targeted Metabolomics”的研究论文。
该文章研究了大曲发酵过程中黑曲的形成机理。采用基于超高效液相色谱-三重四极杆质谱的代组学方法对不同种类大曲的杂环化合物进行定性分析,明确了251种差异代谢物在黑曲中上调且富集于酪氨酸代谢途径。基于智能曲库模拟制曲,明确了酱香大曲在高温、高湿发酵环境中,可通过典型的美拉德反应促进了类黑素含量的增加。同时,明确了酶促褐变产物-黑色素和美拉德反应产物-类黑素是黑曲形成的主要原因。通过对大曲形成机理的研究,有助于丰富大曲发酵机理,为改善白酒品质和大曲生产工艺提供理论支持。
原文链接
https://doi.org/10.3389/fmicb.2022.857966
3
红外光谱技术作为预测蛋白质二级结构的有效工具的研究进展
2022年2月,茅台酿造微生物研究团队王莉*(通讯作者)与宁波大学余绍宁*(通讯作者)在INTERNATIONAL JOURNAL OF BIOLOGICAL MACROMOLECULES(1区,IF:8.025)合作发表了题为“Progress in infrared spectroscopy as an efficient tool for predicting protein secondary structure”的研究论文。
该研究综述了红外光谱在A/T模式下的样品制备、数据分析和设备开发等方面的最新进展,重点介绍了红外光谱技术在蛋白质二级结构预测方面的最新应用。本文还简要介绍了ATR-FTIR(傅里叶变换衰减全反射红外光谱法)预测蛋白质二级结构的研究进展,并讨论了一些用于分析蛋白质结构动力学和蛋白质聚集的联合红外光谱方法,如基于AFM(原子力显微镜)的红外光谱。当前,利用FTIR光谱来预测蛋白质结构已成为一种趋势,而这些红外光谱的新发展为红外光谱的应用提供了广阔的前景,例如提高蛋白质二级结构预测的准确性和再现性,进而有助于更好地理解重要的生物分子变化过程。
原文链接
https://doi.org/10.1016/j.ijbiomac.2022.02.104
4
基于CRISPR-Cas12a的中国白酒酿造微生物组中有效定量面包乳杆菌的方法
2022年2月,茅台酿造微生物研究团队王莉*(通讯作者)与江南大学刘延峰*(通讯作者)在Fermentation(2区,IF:5.123)合作发表了题为“A CRISPR-Cas12a-Based Assay for Efficient Quantification of Lactobacillus panis in Chinese Baijiu Brewing Microbiome”的研究论文。
该研究开发了一种基于CRISPR-Cas12a技术的中国白酒酿造微生物的定量检测方法(CQAOB),并用于检测白酒酿造过程中的重要产乳酸微生物面包乳杆菌。在初步验证了CQAOB法检测面包乳杆菌的可行性后,优化了相关反应参数以提高方法检测灵敏度,并通过区分面包乳杆菌与其他乳酸菌的方法验证特异性。最后,成功应用CQAOB法量化了酒醅中的面包乳杆菌数量。该研究结果将为酿造过程关键微生物的检测提供快速、便捷的新方法。
原文链接
https://doi.org/10.3390/fermentation8020088
5
基于磁珠富集和MALDI-TOF MS算法分析对复杂液体样本中混菌的快速识别鉴定
2022年1月,茅台酿造微生物研究团队杨帆*(通讯作者)与宁波大学冯彬*(通讯作者)在ANALYST(1区,IF:5.227)合作发表了题为“Rapid identification of bacterial mixtures in urine using MALDI-TOF MS-based algorithm profiling coupled with magnetic enrichment”的研究论文。
该研究基于磁珠富集技术和MALDI-TOF MS平台开发了一种用于快速鉴定复杂液体样本中混菌的方法。通过采用甘露糖结合凝集素修饰的Fe3O4(Fc-MBL@Fe3O4)磁珠可实现快速富集特定微生物,同时基于MALDI-TOF MS中的个体峰建立相似性模型从而实现微生物的物种鉴定。四种最常见存在于复杂液体样本的混菌体系,即大肠埃希菌、肺炎克雷伯菌、金黄色葡萄球菌和铜绿假单胞菌,可使用该方法在30分钟内实现快速鉴定。本研究形成的基于MALDI-TOF MS的快速识别鉴定策略在微生物研究领域中具有较高的潜在应用价值。
原文链接
https://doi.org/10.1039/d1an02098f
6
代谢组驱动的中国白酒发酵微生物群中酿酒酵母和面包乳杆菌相互作用的研究
2022年1月,茅台酿造微生物研究团队王莉*(通讯作者)与江南大学刘延峰*(通讯作者)等在Fermentation(2区,IF:5.123)合作发表了题为 “Metabolomics-Driven Elucidation of Interactions between Saccharomyces cerevisiae and Lactobacillus panis from Chinese Baijiu Fermentation Microbiome”的研究论文。
该文章首次以不同生长阶段的酿酒酵母和面包乳杆菌为研究对象,深入研究了两者在共培养过程中的相互作用。结果表明,不同生长阶段的酿酒酵母可调节面包乳杆菌的生长,酿酒酵母分泌的氨基酸和核苷可促进面包乳杆菌的生长,而乙醇可抑制面包乳杆菌的生长。此外,模拟固态发酵试验表明,调节糖浓度或酿酒酵母与面包乳杆菌的比例可以抑制面包乳杆菌细胞生长并减少乳酸积累。本研究有助于进一步理解酱香型白酒微生物组相互作用,对基于微生物相互作用调节代谢产物具有重要意义。
原文链接
https://doi.org/10.3390/fermentation8010033
7
酱香型白酒发酵的研究趋势:从酿造微生态到环境生态
2022年1月,茅台酿造微生物研究团队王莉(第一作者、通讯作者)在Journal of Food Science(2区,IF=3.856)发表了题为“Research trends in Jiang flavor baijiu fermentation: From fermentation microecology to environmental ecology”的综述论文。
本文就酱香型白酒微生物群落多样性、稳定性及代谢机制等方面的研究进展进行了总结。此外,基于各环境要素对发酵微生物菌群和白酒特性的特定影响,提出了保护生产环境生态的重要性。最后,本文讨论了目前需要面临的研究挑战,包括测序技术的局限性和揭示发酵微生物群与环境生态之间的微生物相互作用机制的困难等。本综述的研究结果将有助于进一步了解酱香型白酒的发酵过程,并为传统白酒和其他自然发酵食品的研究和发展提供有价值的信息。
原文链接
https://doi.org/10.1111/1750-3841.16092
8
酱香型白酒发酵初期微生物群落演替及其环境驱动因素分析
2021年5月,茅台酿造微生物研究团队郝飞(第一作者)、王莉*(通讯作者)在Frontiers in Microbiology(1区,IF=6.064)发表了题为“Microbial Community Succession and Its Environment Driving Factors During Initial Fermentation of Maotai-Flavor Baijiu ”的研究论文。
该文章揭示了酱香型白酒初始发酵过程中的优势微生物及菌落的演替过程,同时对堆积发酵过程中微生物演替的关键环境驱动因子进行了深入解析。本研究对于明晰酱香型白酒的发酵过程中的微生物演替关键影响因素,丰富固态白酒发酵机理的认识具有重要的意义。
原文链接
https://doi.org/10.3389/fmicb.2021.669201
9
初始温度对白酒发酵过程中微生物群落演替速率及挥发性风味的影响
2020年12月,茅台酿造微生物研究团队王莉(共同第一作者)、杨帆等和江南大学徐岩*(通讯作者)教授团队在Food Research International (1区,IF=7.425)发表了题为“Effects of initial temperature on microbial community succession rate and volatile flavors during Baijiu fermentation process ”的研究论文。
该文章基于分子生态网络分析,研究了不同的发酵初始温度对微生物的相互作用和代谢的影响,明确了乳杆菌和酵母菌是与酸、酯类化合物代谢相关的重要菌群,较高初始温度可增强乳酸菌菌群之间相互作用,且会使得总酸含量增加,总酯含量降低。本研究对食品发酵行业探索自然发酵过程的质量控制和管理策略具有一定的参考价值。
原文链接
https://doi.org/10.1016/j.foodres.2020.109887
10
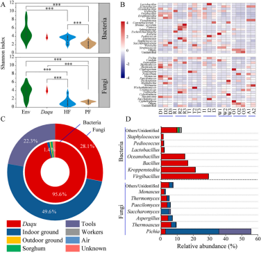
毕赤酵母对酱香型白酒发酵微生物群落形成的影响
2020年11月,茅台酿造微生物研究团队王莉(共同第一作者)、杨帆等和江南大学徐岩*(通讯作者)教授团队在International Journal of Food Microbiology(1区,IF=5.911)发表了题为“Effect of Pichia on shaping the fermentation microbial community of sauce-flavor Baijiu”的研究论文。
该文章对酱香型白酒的菌群来源和发酵生态过程进行了研究,明确了酱香型白酒的酿造过程不同时期微生物群落多样性、群落结构演替的特点,通过应用Source Tracker模型对酱香型白酒发酵过程中的微生物进行溯源解析,同时明确了堆积发酵过程中毕赤酵母群落动态变化的影响因素。本研究对传统白酒的自然、开放式发酵过程中环境微生物群落进行了系统的研究,对整个食品发酵行业的质量控制和管理均有一定的参考价值。
原文链接
https://doi.org/10.1016/j.ijfoodmicro.2020.108898
11
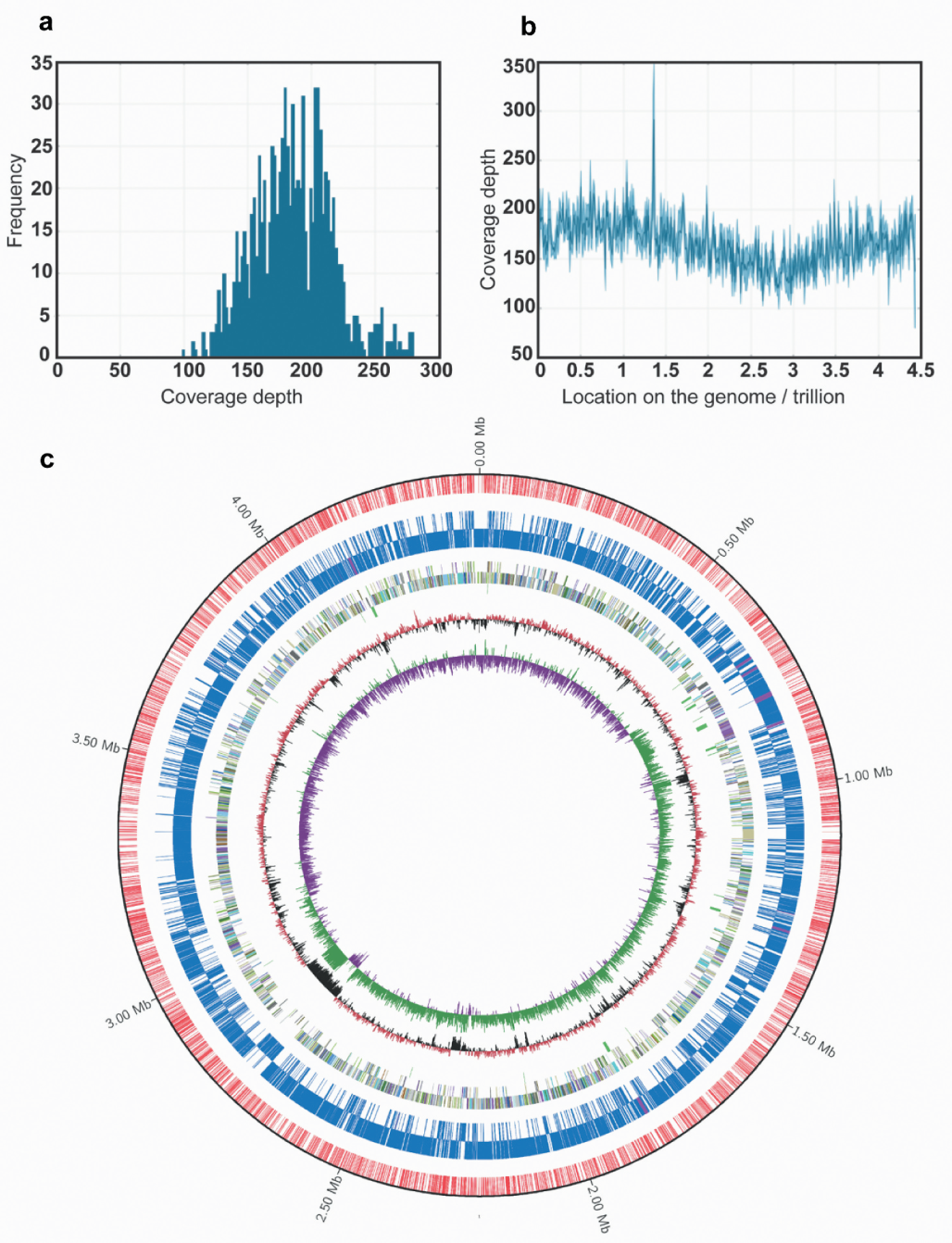
酱香型白酒地衣芽孢杆菌全基因组测序及风味化合物生物合成途径分析
2020年7月28日,茅台酿造微生物研究团队杨帆(第一作者)、王莉在Food Biotechnology(3区,IF=2.297)发表了题为“Genome sequencing and flavor compound biosynthesis pathway analyses of Bacillus licheniformis isolated from Chinese Maotai-flavor liquor-brewing microbiome”的研究论文。
该文章对分离来自茅台大曲的Bacillus licheniformis进行全基因组测序,分析了B. licheniformis MT-B06风味化合物的生物合成途径及其26个相关基因,包括3-羟基-2-丁酮合成的alsS基因和alsD基因,萜类化合物合成的ispD基因和ispE基因等。本研究首次报道了B. licheniformis MT-B06的全基因组测序结果,为研究期望化合物(如C4化合物和吡嗪)在酱香型白酒发酵过程中的代谢途径,改善酱香型白酒的口感和品质提供了重要的基础。
原文链接
https://doi.org/10.1080/08905436.2020.1789474
12
来源于中国白酒酿造过程的面包乳杆菌L7的乳酸合成途径及关键基因解析
2020年5月,茅台酿造微生物研究团队杨帆(第一作者)和江南大学刘延峰(通讯作者)在Food Bioscience(2区,IF:5.318) 发表了题为“Lactic acid biosynthesis pathways and important genes of Lactobacillus panis L7 isolated from the Chinese liquor brewing microbiome”的研究论文。
乳酸是酱香型白酒主要的有机酸和乳酸乙酯的前体,是中国酱香型白酒的重要风味物质。该文章对酱香型白酒酿造过程中乳酸的主要产生菌面包乳杆菌(Lactobacillus panis L7)进行全基因组测序,获得了面包乳杆菌的全基因组信息,明确了面包乳杆菌的乳酸代谢途径为专性异型乳酸发酵。并结合常压室温等离子体(ARTP)诱变技术和高通量筛选技术获得面包乳杆菌突变体,基于比较基因组明确了与乳酸代谢相关的重要基因。该研究首次获取了酱香型白酒关键产乳酸微生物L.panis酿造菌株的全基因组序列,有助于深入解析酱香型白酒乳酸代谢机理,为有效的乳酸调控策略构建提供科学支撑。
原文链接
https://doi.org/10.1016/j.fbio.2020.100627
王 莉
王莉,女,汉族,1972年10月出生,陕西人,工程技术应用研究员,中国贵州茅台酒厂(集团)有限责任公司总工程师、首席质量官,享受国务院特殊津贴,贵州省省管专家,第六至九届国家级白酒评委委员,中国酒业大师,首席白酒品酒师,中国评酒大师。
主持或主要参与了“十三五”重点研发计划、“十二五”农村领域国家科技计划、贵州省科技计划、贵州省优秀青年科技人才培养、贵州省高层次创新型人才培养等省部级及以上科技项目 13 项。近三年发表学术论文 34 篇,其中SCI收录 17 篇,申请国家专利 42 件,授权专利 15 件。获国家发明技术奖二等奖,贵州省科学技术进步奖三等奖、中国酒业协会科学技术发明奖一等奖、中国食品工业协会科学技术特等奖等科技表彰20余项。国家级人才计划入选者,并获“有突出贡献中青年专家”,贵州省五一劳动奖章,贵州工匠,中国酒业科技领军人才,大国工匠,“十二五”轻工业科技创新先进个人,全国食品工业科技创新领军人物等荣誉称号。
杨 帆
杨 帆,男,1983年10月出生,博士研究生学历,正高级工程师,现任贵州茅台酒股份有限公司技术中心常务副主任,第七届贵州省优秀科技工作者。
主要从事传统白酒酿造微生物研究及科技技术成果转化等工作,先后主持或参与“十三五”重点研发计划、贵州省重大科技专项、贵州省科技支撑计划、企业技术攻关研究项目20余项。在传统白酒酿造微生物方面取得了突出成绩,参与构建形成以酿造微生物多样性、稳定性和功能微生物代谢机制为三大核心的酿造微生物研究方法体系。近五年,获授权国家发明专利20件,发表论文36篇(其中SCI收录10余篇),获中国轻工业联合会科技进步一等奖、中国食品工业协会科技进步特等奖、中国酒业协会科技进步一等奖、全国质量协会管理奖及贵州省优秀科技工作者等10余项奖项。
免责声明:「原创」仅代表原创编译,水平有限,仅供学术交流,本平台不主张原文的版权,如有侵权,请联系删除。文献解读或作者简历如有疏漏之处,我们深表歉意,请作者团队及时联系我们(微信号:scienceshare-001),我们会在第一时间进行修改或撤稿重发,感谢您的谅解!
食品院校学者成果
(点击机构头像,查阅研究成果)
已推送专家团队
(点击专家姓名,查阅团队进展)
宋焕禄
徐 岩
熊善柏
杨宏顺
刘 源
张晓鸣
夏文水
刘仲华
李 斌
罗永康
吴继红
田怀香
曾 亮
迟玉杰
张 慜
张宇昊
张春晖
王道营
谢 晶
孙宝国
许正宏
Mónica Flores
孔保华
孙大文
孙庆杰
徐宝才
刘书成
刘敦华
陆柏益
张德权
秦 文
王 强
张 燕
刘映前
陈祥贵
赵谋明
李 杨
▼ 点击标题 查阅专栏 ▼
团队进展 | 食品高被引 | 学术大事记 | |
重磅解读 | 前沿热点 | 特刊征稿 | 综述大全 |
食品风味 | 食品发酵 | 茶叶研究 | 酒类研究 |
肉品加工 | 水产加工 | 果蔬加工 | 乳品加工 |
粮油加工 | 食品保鲜 | 食品智造 | 乳液递送 |
代谢组学 | 感官组学 | 蛋白组学 | 脂质组学 |
分子对接 | 纳米技术 | 加工新技术 | |
英文书籍 | 中文书籍 | 风味书籍 | 今日荐书 |
益生菌 | 肠道菌群 | 软件教程 | 封面文章 |
非热加工 | 作用机制 | 食品C20 | 学术会议 |