倉石武四郎《舊京書影提要》稿本述要
林振岳
(华东师范大学古籍整理研究所博士后)
《舊京書影》爲民國期間由橋川時雄、倉石武四郎編纂拍攝的一組善本書影照片,以當時北平圖書館所藏善本爲主,間及大連圖書館及私人所藏宋金元刻本,收錄書籍294部,書影716葉,以照片散葉形式印製(參見圖一)。同時撰有文字解題《舊京書影提要》,合刊於《文字同盟》雜誌第24、25號。![]()
(圖一:舊京書影)
《舊京書影》在中國收藏極罕,中國學者也罕見引用。2011年由橋本秀美先生推薦影印出版[1],始漸爲人知。相較而言,《舊京書影》在日本收藏較多,學者也常加利用,長澤規矩也《支那書籍解題:書目書誌之部》[2]加以著錄,其《宋元版の研究》[3]等加以引用,阿部隆一《增訂中國訪書志》、尾崎康《正史宋元版の研究》皆列爲引用書目。有關《舊京書影》的編纂過程,橋本秀美、宋紅先生爲影印本合撰《出版說明》[4],引用倉石武四郎《述學齋日記》[5]等材料,詳細介紹了《舊京書影》在北平拍攝製作之經過。倉石氏留學中國期間,得到當時北平圖書館徐森玉幫助,借閱館藏善本,拍攝《書影》。倉石爲編纂《舊京書影》,曾借閱抄錄了一份《京師圖書館善本書目》。橋本先生根據倉石回憶鈔書的時間在冬天[6],推測編拍《舊京書影》的時間在1929年,並指出了《舊京書影提要》對《京師圖書館善本書目》之借鑒。倉石武四郎《述學齋日記》(1930年)中有關《舊京書影》之記載如下:2.27橋川君送信,並開《書影》收支單。作書回橋川君。3.18 歸路訪徐森玉先生,贈《舊京書影》一份,此役於是告其成矣。倉石氏1928年3月23日到中國留學,但是1930年初才開始記錄日記,此前經歷未記錄,故日記中未提到《舊京書影提要》的撰寫情況。長澤規矩也著錄《舊京書影》稱“附橋川氏《提要》一冊”[7],橋本秀美先生《出版說明》中對長澤的著錄表示懷疑:“長澤認定《提要》的撰者是橋川,不知是長澤直接瞭解實情,還是因爲《文字同盟》是橋川的刊物,所以認定爲橋川所撰。”[8]2016-2017年間筆者在東京大學東洋文化研究所調查稿抄校本書目,發現倉石《舊京書影提要》及北平檢書手稿,可以證實《舊京書影》之編纂及《提要》撰寫,皆出自倉石一人之手。由此稿本,可以更詳細了解倉石武四郎編纂《書影》之意旨及經過。
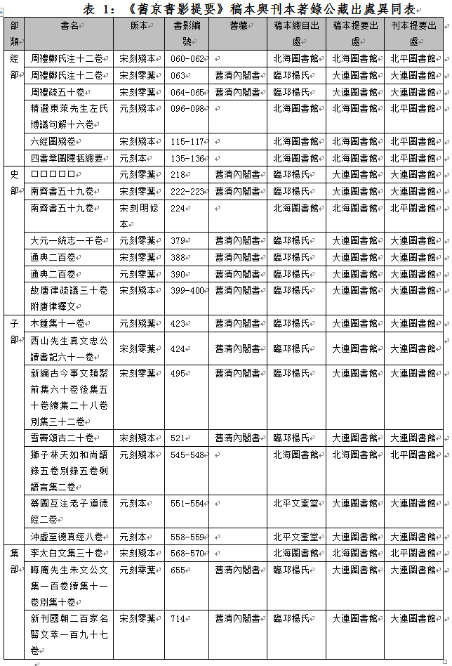
2016年11月,橋本秀美、小寺敦先生導覽東洋文化研究所書庫,參觀“倉石文庫”,見倉石稿本《倉石文庫漢籍目錄貫籍別撰者索引》。次年春至東文研調查稿抄校本書目,覆檢此書,其中除了《索引》以外,另有倉石《舊京書影提要》原稿及在北平檢書手記等。由此可以確知,《舊京書影提要》作者是倉石武四郎。此稿本在東洋文化研究所目錄上未能反映其全貌,在此著錄其細目如下。《倉石文庫漢籍目錄貫籍別撰者索引》十四冊,倉石武四郎,稿本(倉石文庫20654)。紅格稿本。半葉八行,行二十字。版心下有“清祕閣”三字。最末一冊爲朱絲欄稿紙,半葉十行,版心下有“萬寶齋製”四字。卷端有“倉石武四郎博士舊藏”朱文方印、“東洋文化研究所圖書”朱文方印。原目著錄14冊,實15冊。01-11冊,《倉石文庫漢籍目錄貫籍別撰者索引》。12-13冊,雜記雜稿。第14冊,《舊京書影提要》稿本。第15冊,北平檢書手記等雜稿。其中第14冊《舊京書影提要》稿本。首“實行章程文案”四條。次爲《舊京書影》總目,各書著錄書名、卷數、撰人、版本、行款、藏地,下標數字,爲擬拍攝書影葉數。總目末統計總數,計經部61部,175葉。史部79部,222葉。子部61部,161葉。集部52部,148葉。總計253部,706葉。目中修改甚多,有後添入者,亦有芟去者。次爲《舊京書影提要》正文,即文字同盟社刊行本之原稿。稿中多修改,編纂之時曾作抽換調整,葉序有改動。《提要》始“漢上易集傳十一卷”,止“新刊國朝二百家名賢文粹”,書影第714葉。書前總目末尚有“註唐詩鼓吹十卷”一條,則稿本似缺最末一葉。文字同盟社刊行本共收書294部,716葉,有“注唐詩鼓吹”一條。稿本提要正文與書前總目不相配,提要正文較總目所收書影更多,各部所收書部數、葉數與刊本相同,文字內容亦接近,應爲最後定稿。稿本卷首多《實行章程文案》四條,爲了解《舊京書影》編纂與發行之重要材料,一併照錄如下,並附譯文。一、第一期として北平京師圖書館·北海圖書館·其他所藏の宋金元三朝の刻本二百五十三部に就き七百零(貳)[六]葉を攝影せり(別紙簡明目錄參照)。但し既に「四部叢刊」等に於て全書の影印されたるもの(元刻殘本「易林」·宋刻大字本「通鑑紀事本末」·宋刻大字本「皇朝文鑑」·元刻本「國朝文類」等)及び明修の殊に甚しきもの(元刻本「古今韻會舉要」·宋監本「史記」十行本等)は之を省けり。一、第一期以北平京師圖書館、北海圖書館及其他所藏宋金元三朝刻本二百五十三部、七百零六葉書影進行攝影(參照別紙所附簡明目錄)。但已爲《四部叢刊》等全書影印者(元刻殘本《易林》、宋刻大字本《通鑑紀事本末》、宋刻大字本《皇朝文鑑》、元刻本《國朝文類》等)以及明修版過甚者(元刻本《古今韻會舉要》、宋監本《史記》十行本等),則略去不收。二、原版は各縱六吋、橫四吋(巾箱本宋刻「周禮鄭氏注」及び宋刻「六經圖」は原寸に據りしも他は悉く縮寫せり)に準じ。其の總數を舉けで北平東廠胡同東方文化事業圖書館籌備處に歸して永久保存す。二、原版各以縱六寸、橫四寸爲準(巾箱本宋刻《周禮鄭氏注》及宋刻《六經圖》據準原尺寸,其他書影皆縮印)。全歸北平東廠胡同東方文化事業圖書館籌備處永久保存。三、加印希望者は□月□日迄に每部(加印實費銀四拾貳元,送料實費銀一元)銀四拾叁元を添へて。□□□□迄申込まるべし(既に原板費として貳拾元醵出されたる各位對ては原板費の必要消滅したるに就き、更めて之を燒增實費の內金と見做して計筭す。但し選択分印の希望には應し難し)。三、希望加印者,請於□月□日前按每部銀四拾叁元加付(加印實費銀四拾貳元,郵費實費銀一元)。請於□□□□處申請。(對於已經醵資過原板費貳拾元的各位,除用於墊付原板費用之外,另可算作加印實費的訂金。若欲選印部分書影,則恕難應命)。四、別に總目提要を編し北平文字同盟社より印行。加印一組に就き一部宛。四、另行編纂《總目提要》,由北平文字同盟社印行,加印每組寄上一部。東洋文化研究所藏《倉石文庫漢籍目錄貫籍別撰者索引》稿本十五冊,與該所藏鈔本《京師圖書館善本書目》(即倉石《關於延英舍》文中所提到的抄錄“善本書目稿本”)、倉石稿本《儀禮疏攷正》[9]所用稿紙相同,爲倉石在北平所購“清祕閣”紅格稿紙[10]。該稿本字跡與倉石稿本《儀禮疏攷正》相同,出於親筆無疑。並且根據池田溫先生回憶,倉石武四郎曾自編目錄十一本,“對於清人文集,爲了方便自己取讀,他還專門按作者的地域來區分,編成11本目錄,並依次上架排列”[11],與稿本中前11冊《索引》稿情況一致。首先,稿本第十四冊爲《舊京書影提要》底稿,前附《章程》四條,文字同盟社刊行本未載,這有助於我們了解《舊京書影》編纂與發行的具體情況。從《章程》可以了解,《舊京書影》最初有分期發行之打算,故稱爲“第一期”。倉石選擇書影的標準,主要爲宋金元三朝刻本,對《四部叢刊》已全本影印者,及明修版過甚者,皆略去不收。書影以照片發行,除了巾箱本宋刻《周禮鄭氏注》、宋刻《六經圖》二書仍依照原尺寸外,其他各書皆縮小以縱六寸、橫四寸爲準。底片收藏於東方文化事業圖書館籌備處,結合倉石日記中有“橋川君送信,開《書影》收支單”的記載,而滿鐵《大連圖書館和漢圖書分類目錄》著錄《舊京書影》“東方文化事業編”,《舊京書影》似由橋川時雄主持的東方文化事業委員會提供經費攝製。但是據《章程》記載可知,最初製作書影似乎採取了籌資的形式,其後發佈《章程》告示加印之價格,且書影不能選擇分印,同時告知將附送由北平文字同盟社印行的《舊京書影提要》一部。其次,《提要》稿本著錄書影館藏出處的不同,可推考其編纂之具體時間。文字同盟社刊本《提要》著錄書影出處,有北平圖書館、大連圖書館、東京杉村氏、熊本黑田氏、北平文奎堂各處。而稿本《章程》則稱書影採自“北平京師圖書館、北海圖書館、其他所藏”,稿本總目和提要中則稱“北海圖書館”、“京師圖書館”、“北平圖書館”、“臨邛楊氏”、“北平某氏”各處,與刊本略有不同(參見表 1)。![]()
倉石稿本中之所以出現“京師圖書館”、“北平圖書館”、“北海圖書館”的不同稱法,是因爲在此期間北平圖書館曾改組合併。1925年教育部擬與中華教育文化基金董事會重組國立京師圖書館,後教育部未能履約,基金會另建北京圖書館于北海,1926年更名北海圖書館。1928年6月,北京改稱北平。7月,京師圖書館改名北平圖書館。1929年9月,與北海圖書館合併,改組爲國立北平圖書館。倉石稿本中總目編寫在前,仍沿用“京師圖書館”舊稱,而稿本提要正文則改稱“北平圖書館”,且部分書影稱出於“北海圖書館”,知此時北平、北海二館尚未合併,而京師圖書館已改名北平圖書館,可據此推知倉石編纂《舊京書影》在1929年9月之前。因此,倉石回憶在嚴冬鈔錄《京師圖書館善本書目》一事,可能是在1928年末,稿本中仍有“京師圖書館”的舊稱法,也許在1928年來中國留學之第一年,即已著手調查京師圖書館所藏善本。文字同盟社刊行本《提要》中“北海圖書館”已改稱“北平圖書館”,則當時二館已合併,爲1929年9月以降,可知《舊京書影》在此時已編成。[12]根據稿本著錄館名的變動,可以進一步佐證橋本秀美先生《出版說明》推斷《書影》編拍于1929年之說[13]。其三,書影出於北平圖書館以外者,稿本著錄出處前後有變化,可看出書影底本的遞藏經過。《舊京書影》編入之書,北平圖書館藏書爲主要部分,其外尚有大連圖書館及中日私人收藏者,這似乎超過了“舊京”的範圍。然而,如果逐一對比稿本中原著錄,會發現這些看似“出格”者,實則都是內閣大庫殘書(參見表1),大多可能出於北京琉璃廠書肆。《書影》收書294部,其中232部出於內閣大庫舊藏。從倉石選材可以看出,《舊京書影》之拍攝主要圍繞新出的內閣大庫宋元版展開。倉石編選《舊京書影》,除了依託公藏之北平圖書館、北海圖書館(後合併入北平圖書館)外,也得益於其朝夕流連琉璃廠書肆的經歷。如《書影》中出處著錄爲“大連圖書館”者,稿本書前總目多著錄爲“臨邛楊氏”(另有兩處著錄爲“北平文奎堂”),稿本提要正文則已改稱“大連圖書館”。將此批書單獨摘出,不難發現,這些都是原內閣大庫藏書。此數部內閣大庫殘書原藏“臨邛楊氏”,在編《書影》期間,爲滿鐵大連圖書館購入,所以最後著錄更改爲“大連圖書館”。不知係倉石因拍攝書影接觸,進而推薦滿鐵購下,最後入藏大連圖書館。還是當時滿鐵已在洽談收購,倉石得知而將之編入書影。《舊京書影》編選還有私人收藏善本書影,有“北平某氏”二部、“東京杉村氏”七部、“吳興徐氏”一部、“熊本黑田氏”(原吳興徐氏藏)一部。這可能會讓人產生疑惑,一部名爲“舊京書影”的影譜,爲何要借用中日私人藏品來拍攝,這些私人藏品究竟有何特別之處?若將上述十一部出於私人收藏書籍單獨摘出,則會發現以上私人收藏各書,也大多是舊清內閣大庫藏書(參見表2)。![]()
內閣大庫藏書大部分收歸公藏,但尚有一部分散佚在坊肆之間。倉石借用以上私人藏品拍攝書影,並非是慕名上門商借藏家珍罕藏品拍攝。實際的情況可能是,他先在北京琉璃廠坊肆及書友的範圍內見到這些大庫殘書,所以選編入書影。書影出處中的兩位日本藏家,“東京杉村氏”爲杉村勇造,當時正在北京擔任東方文化事業委員會的圖書籌備員,爲籌建東方文化圖書館採購圖書,常與書店打交道。倉石日記中亦記有與杉村往來之事。“過文化會,見杉村、橋川兩君,並閱圖書館新購書。”(1930年2月7日)“訪杉村君,看東方新收抄本。”(5月10日)[14]杉村爲倉石在北平時書友。“熊本黑田氏”當爲黑田源次[15],1926年任滿鐵滿洲醫科大學教授,後擔任該校圖書館長,並參與籌建奉天博物館,與杉村勇造協力開設熱河離宮博物館。其所藏元刻《長春大宗師玄風慶會圖》,原爲“吳興徐氏”舊藏,據橋本秀美先生說,徐氏或即徐森玉,此書當爲徐氏見讓或見贈者。此部未標出處,但是同出於“吳興徐氏”另一部宋刻殘本《漢書》則標“舊清內閣書”。因此,《舊京書影》出於私人收藏的書籍,大多是坊間流散的大庫殘書,自然也成爲了倉石編入書影的選擇。![]()
又《舊京書影》中有兩部出於“北平文奎堂”書店的書影(參見表2)。此外,《書影》中元刻《纂圖互注老子道德經》、《沖虛至德真經》二部,刊本著錄出處爲“大連圖書館”,而稿本總目原稱“北平文奎堂”(參見表1),這兩部書應該在編纂《書影》期間,文奎堂書店售歸大連圖書館,很可能是倉石介紹購入。文奎堂爲北京舊書店,清光緒七年(1881)由河北束鹿縣人王雲瑞開設,1927年後由其子王金昌繼續經營,倉石爲該店常客,常至店中購書。倉石離開北京的時候,書店夥計趙殿成親自來碼頭送別。[16]綜上可知,倉石完成《舊京書影》編纂之事業,除了依託當時北平圖書館的豐富館藏,也得助於當時北京琉璃廠興盛的書業。所以,“舊京書影”書名的意義,應該指所見出於北京的宋元舊槧書影,以北平圖書館藏舊內閣大庫書爲主,間有北平琉璃廠流散之大庫殘書以及舊家藏書。雖然最後刊本出處有大連圖書館及日本私人所藏,似已遠遠超過“舊京”之範圍,其最初來源則同出北京。這是長年流連在琉璃廠舊書肆中的倉石才能完成的事業,給書影取這樣的名字,大概也寄託了他對舊京書肆的一絲留戀不捨之情。
注釋:
[1][日]倉石武四郎:《舊京書影》,人民文學出版社,2011年。
[2][日]長澤規矩也:《支那書籍解題:書目書誌之部》文求堂,1940年。又收入《長澤規矩也著作集》第九卷,汲古書院,1985年。[日]長澤規矩也編著,梅憲華、郭寶林譯:《中國版本目錄學書籍解題》,書目文獻出版社,1990年。
[3][日]長澤規矩也:《長澤規矩也著作集》第九卷,汲古書院,1983年。
[4][日]橋本秀美、宋紅:《〈舊京書影、北平圖書館善本書目〉出版說明》,《舊京書影》,人民文學出版社,2011年。又見載《版本目錄學研究》第1輯,北京圖書館出版社,2009年。(此文署名“人民文學出版社編輯部”,實出橋本秀美、宋紅先生合作。)
[5][日]倉石武四郎:《述學齋日記》,稿本。整理出版者有二:陳捷先生撰文介紹並整理日記全文,《一位日本中國學家的留學日記——〈述學齋日記〉》,刊於《中日文化交流史論集:戶川芳郎先生古稀紀念》,中華書局,2002年。一爲榮新江,朱玉麒輯注:《倉石武四郎中國留學記》,中華書局,2002年。本文引用標註頁碼爲中華書局2002年版《倉石武四郎中國留學記》。
[6][日]倉石武四郎《留學回憶錄》之《關於延英舍》:“京師圖書館的徐鴻寶先生始終給予了我們很大的關照。尤其是當我提出想就圖書館的善本作一個留真譜的時候,他爲我提供了極大的方便。當我們借到了原則上不可外借的善本書目稿本時,由於兩個人人手不夠,我們便發動其他的同道諸君一起抄寫到很晚。那時正值嚴冬,次日清晨我又起得很早,和吉川君一起急急忙忙地趕往圖書館。這樣的日子持續了一段時間。”(見《倉石武四郎中國留學記》第212頁。原題:倉石武四郎《延英舍のこと》,見《吉川幸次郎全集》第三卷附刊《月報》,筑摩書房,1969年)
[7] [日]長澤規矩也編著,梅憲華、郭寶林譯:《中國版本目錄學書籍解題》,書目文獻出版社,1990年,第204頁。
[8]《〈舊京書影、北平圖書館善本書目〉出版說明》,見《舊京書影》,人民文學出版社,2011年,第2頁。
[9][日]倉石武四郎:《儀禮疏攷正》,《東洋學文獻センタ一叢刊》第七種,1979年。又汲古書院影印版,1980年。
[10]《倉石武四郎中國留學記》1930年1月6日,“向清秘閣買紙”(第12頁)。4月11日,“向清秘閣買紅格紙”(第115頁)。
[11]《倉石武四郎中國留學記》,序三,第11頁。
[12]橋本秀美先生《出版說明》引用今村与志雄先生汲古書院影印本《文字同盟》解題中說法,《文字同盟》“第二十四、二十五號”的刊行時間當在1929年9月至12月之間,今村先生又指出1951年發行的《靜嘉堂文庫漢籍分類目錄續》著錄《舊京書影》云“民國十八年(1929)刊”。可以補充的是,滿鐵《大連圖書館和漢圖書分類目錄》著錄《舊京書影》出版時間爲昭和四年(1929),與今村先生說法相同。
[13]“無論如何,編拍《書影》的時間當可推定在一九二九年,因一九二八年六月北京改稱北平,故爾才有‘舊京’之稱。擴印等事宜委託橋川辦理,至一九三○年一月製作完成,至三月送一份給徐鴻寳,以謝其支持,一項事業算圓滿完成。”《〈舊京書影、北平圖書館善本書目〉出版說明》,見《舊京書影》,人民文學出版社,2011年,第2頁。
[14]《倉石武四郎中國留學記》第58、140頁。
[15]有關黑田源次生平,可參照李勤璞:《黑田源次:傳記資料與著作目錄》,遼寧省博物館館刊,2015年,第308-323頁。
[16]《倉石武四郎中國留學記》1930年6月14日:“打點行李,頗形忙碌。四點到站檢查行李。送行者楊鑒資、孫蜀丞、朱逖先、陳援庵、徐森玉、錢稻孫、趙斐雲、唐孟超、張運鵬、謝剛主、中江、橋川、杉村、加藤、玉井、吉川、水野、原、奧村,並陳(陳:來薰閣陳濟川)、趙(趙:文奎堂趙殿成)、劉三書友也。”(第166頁)
注:本文发表于日本《中国古籍文化研究论集:稻畑耕一郎教授退休记念论集》.东京:东方书店,2018.3:291-298.此据作者修订稿,引用请以该书为准。感谢林振岳老师授权发布。
“书目文献”约稿:凡已经公开发表有关文献学、古代文史相关文章,古籍新书介绍、文史期刊目录摘要等均可。来稿敬请编辑为word格式,可以以文件夹压缩方式配图(含个人介绍),发到邮箱njt724@163.com。2019年1月1日起,凡投稿并获准推送者,可获赠图书一本,投稿时务必注明地址,姓名,电话等信息,以便寄送,不注明以上信息者,视为放弃赠书(为减少工作量,每季度集中发赠书一次)。感谢您的支持!
![]()