为贯彻落实党中央、国务院关于坚持农业农村优先发展、实施乡村振兴战略、深化农村土地制度改革的要求和部署。自然资源部(原国土资源部)先后印发了国土资发〔2014〕101号、国土资发〔2016〕191号、自然资登记函〔2019〕6号等文件,明确工作要求和相关政策,各地加快推进房地一体的农村宅基地和集体建设用地确权登记发证工作,取得了积极进展。
多地出台最新政策文件
自2019年中央1号文件提出“加快推进宅基地使用权确权登记颁证工作,力争2020年基本完成”的要求以来,多个等省份陆续出台省级层面的相关指导意见与工作方案,明确力争2020年底前基本完成登记发证任务,有效保障农民合法财产权益。
安徽省
2019年10月,安徽省自然资源厅、农业农村厅等五部门联合印发《进一步推进全省房地一体农村宅基地和集体建设用地使用权确权登记颁证工作的通知》(皖自然资〔2019〕212号)。
山东省
2019年11月,山东省自然资源厅印发《山东省农村房地一体不动产确权登记工作方案》(鲁自然资字〔2019〕101号)。
湖南省
2019年10月,湖南省自然资源厅印发《湖南省农村宅基地房地一体确权登记颁证工作实施方案》(湘自然资发〔2019〕29号)。
2019年12月,湖南省自然资源厅等五部门联合印发《做好农村宅基地和集体建设用地房地一体确权登记工作的指导意见》(会签稿)。
广东省
2019年12月,广东省自然资源厅印发《广东省加快推进“房地一体”农村不动产登记发证工作方案》(粤自然资规字〔2019〕11号)。
如何申请办理宅基地使用权和房屋所有权登记
1、申请登记的基本流程
宅基地确权一般要经过申报、权属调查、审核与公告、审批、登记注册、发证等6个步骤。
以湖南省为例,农村宅基地和集体建设用地房地一体确权登记由地方政府组织,采取“乡镇统一调查、村组集中申请、登记机构批量受理”的方式开展,具体登记程序可概括为:村组组织村民集中申请→向不动产登记机构提交申请材料→不动产登记机构批量审核登簿→乡镇统一向村民颁发不动产权证书。
2、申请登记的办理方式
除传统的线下窗口办理外,部分地区开通了在线办理业务。
杭州市宅基地使用权确权登记(首次登记)在线办理
3、申请登记需要提交的材料
农村村民申请宅基地使用权和房屋所有权登记时,需要提交的材料主要包括不动产登记申请书、户主及家庭成员身份证明材料、不动产权籍调查相关材料、权属来源材料、房屋符合规划或建设的相关材料等。
根据湖南省的规定,申请人需要提交不动产登记申请书、户主及家庭成员身份证明材料(身份证和户口簿)、不动产权属证书或建房用地批准等权属来源材料、房屋符合规划或建设的相关材料、不动产权籍调查表、宗地图、房产分户图(政府统一组织获取)和其他必要材料等六类材料。
根据浙江省杭州市的规定,申请人需要提交不动产登记申请书、不动产权籍调查成果、申请人身份证明材料、户口簿等四项材料,如果是委托办理的,还需提供授权委托书和代理人身份证明。
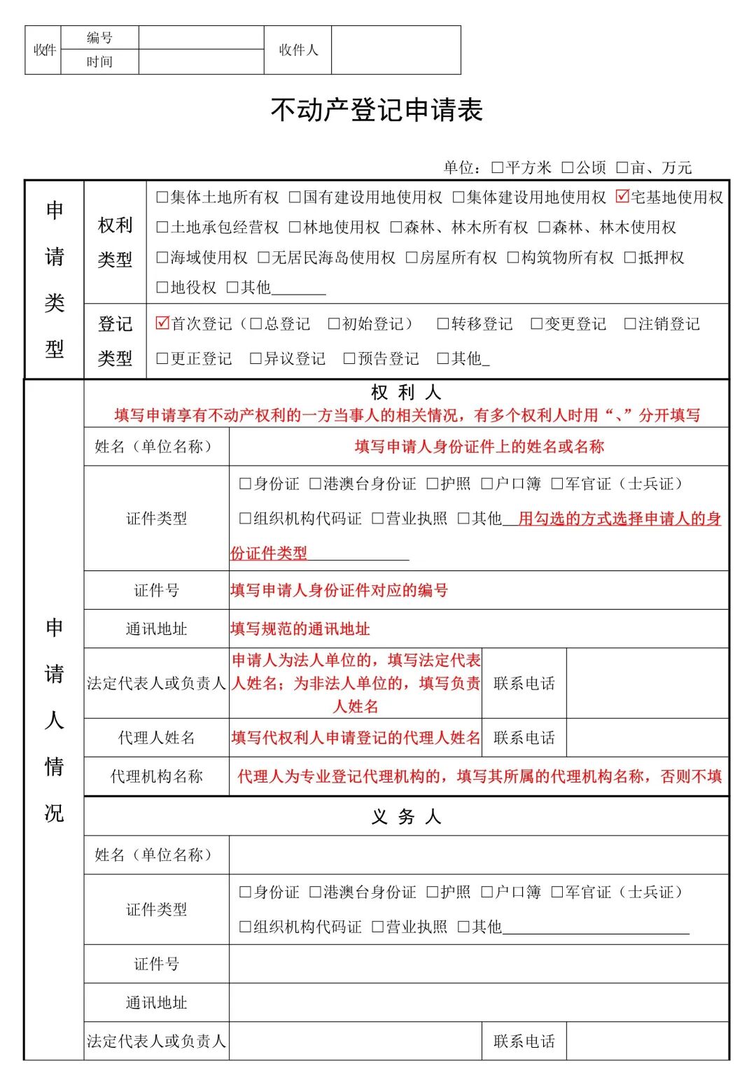
4、部分提交材料的样例图表
(1)不动产登记申请表(共2页,首页示例如下)
(2)不动产权籍调查表(共7页,首页示例如下)
(3)宗地图
(4)房产分户图
(5)权属来源材料
(6)房屋符合规划或建设的相关材料
一户多宅、面积超限如何登记?
国土资发〔2016〕191号对宅基地确权登记中遇到的“一户多宅”、面积超限、没有宅基地审批手续等历史遗留问题的处理原则进行了规定(详见下述内容)。各地结合本地实际情况,因地制宜地制定了更为详细的处理办法,具体内容可查阅当地规章条例。
1、哪几类“一户多宅”可以确权登记?
宅基地使用权原则上应按照“一户一宅”要求,确权登记到“户”。但是有几类“一户多宅”的情况可以确权登记。
(1)根据国土资发〔2016〕191号文规定,符合当地分户建房条件未分户,但未经批准另行建房分开居住的:其新建房屋占用的宅基地符合相关规划,经本农民集体同意并公告无异议的,可按规定补办有关用地手续后,依法予以确权登记。
(2)根据国土资发〔2016〕191号文规定,符合当地分户建房条件未分户,未分开居住的:其实际使用的宅基地没有超过分户后建房用地合计面积标准的,依法按照实际使用面积予以确权登记。
(3)因继承导致的宅基地转移产生的“一户多宅”,也可以办理宅基地使用权转移登记。
2、宅基地超面积如何处理?
1982年《村镇建房用地管理条例》规定,社员建房用地,由省级人民政府根据山区、丘陵、平原、牧区、城效、集镇等不同情况,分别规定用地限额,县级人民政府根据省级人民政府规定的用地限额,结合当地的人均耕地、家庭副业、民族习俗、计划生育等情况,规定宅基地面积标准。
1987年《土地管理法》规定,农村居民建住宅使用土地,不得超过省、自治区、直辖市规定的标准。
对于因历史原因形成的宅基地面积超限问题,国土资发[2016]191号文规定,农民集体成员经过批准建房占用宅基地的,按照批准面积予以确权登记。未履行批准手续建房占用宅基地的,按以下办法处理:
(1)1982年《村镇建房用地管理条例》实施前,农民集体成员建房占用的宅基地,范围在《村镇建房用地管理条例》实施后至今未扩大的,无论是否超过其后当地规定面积标准,均按实际使用面积予以确权登记。
(2)1982年《村镇建房用地管理条例》实施起至1987年《土地管理法》实施时止,农民集体成员建房占用的宅基地,超过当地规定面积标准的,超过面积按国家和地方有关规定处理的结果予以确权登记。
(3)1987年《土地管理法》实施后,农民集体成员建房占用的宅基地,符合规划但超过当地面积标准的,在补办相关用地手续后,依法对标准面积予以确权登记,超占面积在登记簿和权属证书附记栏中注明。
历史上接受转让、赠与房屋占用的宅基地超过当地规定面积标准的,按照转让、赠与行为发生时对宅基地超面积标准的政策规定,予以确权登记。
3、非本农民集体成员是否可以取得宅基地使用权?
1999年国办发文禁止城市居民再以自行建造或购买的方式获得宅基地,所以1999年之后城镇居民使用宅基地的,不予确权登记。根据国土资发〔2016〕191号文的规定,对符合下述两种非本农民集体成员使用宅基地的,可以进行登记发证。
(1)非本农民集体成员因扶贫搬迁、地质灾害防治、新农村建设、移民安置等按照政府统一规划和批准使用宅基地的,在退出原宅基地并注销登记后,依法确定新建房屋占用的宅基地使用权。
(2)非农业户口居民(含华侨)合法取得的宅基地或因合法取得房屋而占用的宅基地,1982年《村镇建房用地管理条例》实施前,范围在《村镇建房用地管理条例》实施后至今未扩大的,可按实际使用面积予以确权登记;1982年《村镇建房用地管理条例》实施起至1999年《土地管理法》修订实施时止,按照批准面积予以确权登记,超过批准的面积在登记簿和权属证书附记栏中注明。
4、没有宅基地审批手续的如何登记?
国土资发〔2016〕191号文规定,对于没有权属来源材料的宅基地,应当查明土地历史使用情况和现状,由所在农民集体或村委会对宅基地使用权人、面积、四至范围等进行确认后,公告30天无异议,并出具证明,经乡(镇)人民政府审核,报县级人民政府审定,属于合法使用的,予以确权登记。
5、农民进城落户后,原有宅基地使用权怎么办?
国土资发〔2016〕191号文规定,农民进城落户后,其原有合法取得的宅基地使用权应予以确权登记。
农业农村部门负责宅基地改革和管理,这些地方正在交接工作...
点击“在看”的人最美
Go to "Discover" > "Top Stories" > "Wow"