点击“网信西藏”关注我们
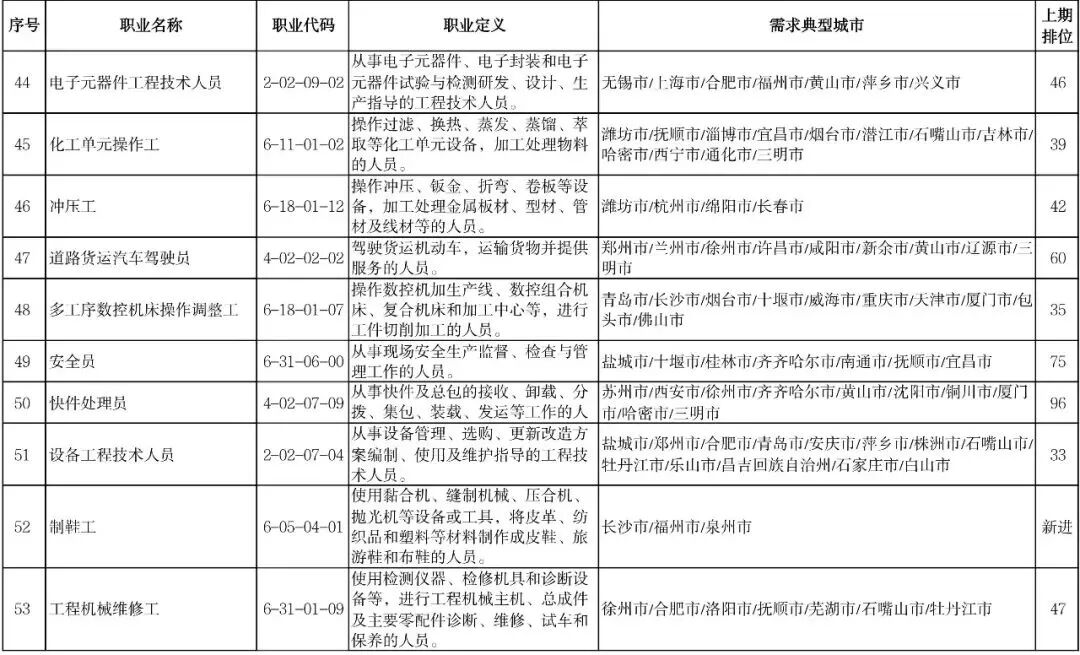
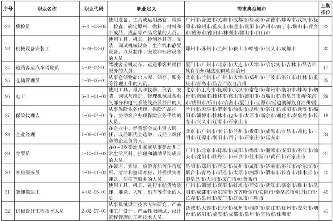
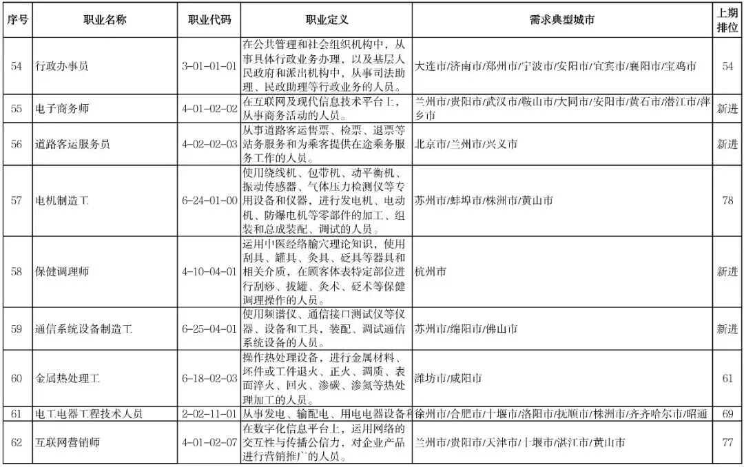
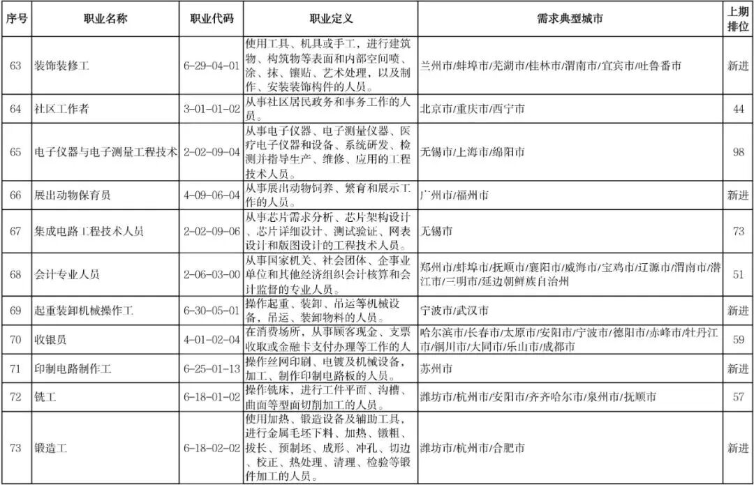
根据近日中国就业培训技术指导中心公布“2022年第三季度全国招聘大于求职‘最缺工’的100个职业排行”,营销员、车工、餐厅服务员、快递员、保洁员位列排行前五。
报告显示,与二季度相比,制造业缺工状况持续,技术工种岗位缺工较为突出。铆工、锻造工、模具工等职业新进排行,车工、焊工位列排行前十,电机制造工、仪器仪表制造工、汽车生产线操作工等缺工程度较二季度有所增加。
此外,随着旺季的到来,物流及运输行业缺工程度有所增加,邮政营业员、道路客运服务员新进排行,快件处理员、道路货运汽车驾驶员、装卸搬运工等职业缺工程度加大。
据介绍,本期数据来源于全国102个定点监测城市公共就业服务机构填报的人力资源市场招聘、求职数据。
点击查看大图↓↓↓
图片来源:人社部网站
大家都在看
原标题:“最缺工”100个职业,排行发布!
编辑:魏薇
校对:格桑
审核:刘红晓
来源:人民网